Screening of Exosome-Derived Proteins and Their Potential as Biomarkers in Diagnostic and Prognostic for Pancreatic Cancer
Abstract
1. Introduction
2. Results
2.1. Epidemiological Data
2.2. Nanoparticle Tracking Analysis
2.3. Proteome Profiling of Plasma Exosomes Derived from Pancreatic Cancer Patients
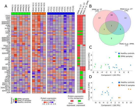
2.4. Characterization of the Differential Proteome from Plasma Exosomes Derived from IPMN and PDAC-S Patients
2.5. Protein–Protein Interaction Networks and Enrichment Analysis of the IPMN and PDAC-S Exosome DEPs
2.6. Identification of Oncoproteins and Tumor-Suppressor Proteins among the IPMN and PDAC-S Exosome-Derived DEPs
2.7. Influence of Treatments in Protein Expression of PDAC Patients
3. Discussion
4. Methods
4.1. Ethical Statement and Samples
4.2. Nanoparticle Isolation and Exosome Tracking Analysis
4.3. Sample Preparation for NanoLC-MS/MS
4.4. NanoLC-MS/MS Analysis
4.5. Data Analysis
4.6. Protein–Protein Interaction Networks Construction and Functional Enrichment Analysis
Supplementary Materials
Author Contributions
Funding
Institutional Review Board Statement
Informed Consent Statement
Data Availability Statement
Acknowledgments
Conflicts of Interest
References
- Siegel, R.L.; Miller, K.D.; Jemal, A. Cancer Statistics, 2020. CA Cancer J. Clin. 2020, 70, 7–30. [Google Scholar] [CrossRef]
- Rahib, L.; Smith, B.D.; Aizenberg, R.; Rosenzweig, A.B.; Fleshman, J.M.; Matrisian, L.M. Projecting Cancer Incidence and Deaths to 2030: The Unexpected Burden of Thyroid, Liver, and Pancreas Cancers in the United States. Cancer Res. 2014, 74, 2913–2921. [Google Scholar] [CrossRef]
- Sung, H.; Ferlay, J.; Siegel, R.L.; Laversanne, M.; Soerjomataram, I.; Jemal, A.; Bray, F. Global Cancer Statistics 2020: GLOBOCAN Estimates of Incidence and Mortality Worldwide for 36 Cancers in 185 Countries. CA Cancer J. Clin. 2021, 71, 209–249. [Google Scholar] [CrossRef]
- Rawla, P.; Sunkara, T.; Gaduputi, V. Epidemiology of Pancreatic Cancer: Global Trends, Etiology and Risk Factors. World J. Oncol. 2019, 10, 10–27. [Google Scholar] [CrossRef] [PubMed]
- Correa-Gallego, C.; Ferrone, C.R.; Thayer, S.P.; Wargo, J.A.; Warshaw, A.L.; Fernández-Del Castillo, C. Incidental Pancreatic Cysts: Do We Really Know What We Are Watching? Pancreatology 2010, 10, 144–150. [Google Scholar] [CrossRef]
- Sohn, T.A.; Yeo, C.J.; Cameron, J.L.; Hruban, R.H.; Fukushima, N.; Campbell, K.A.; Lillemoe, K.D.; Warshaw, A.L.; Adams, D.B.; Nealon, W.H.; et al. Intraductal Papillary Mucinous Neoplasms of the Pancreas: An Updated Experience. Ann. Surg. 2004, 239, 788–799. [Google Scholar] [CrossRef]
- Hruban, R.H.; Takaori, K.; Klimstra, D.S.; Volkan Adsay, N.; Albores-Saavedra, J.; Biankin, A.V.; Biankin, S.A.; Compton, C.; Fukushima, N.; Furukawa, T.; et al. An Illustrated Consensus on the Classification of Pancreatic Intraepithelial Neoplasia and Intraductal Papillary Mucinous Neoplasms. Am. J. Surg. Pathol. 2004, 28, 977–987. [Google Scholar] [CrossRef] [PubMed]
- Bengtsson, A.; Andersson, R.; Ansari, D. The Actual 5-Year Survivors of Pancreatic Ductal Adenocarcinoma Based on Real-World Data. Sci. Rep. 2020, 10, 16425. [Google Scholar] [CrossRef]
- American Cancer Society. Cancer Facts & Figures 2023; American Cancer Society: Atlanta, GA, USA, 2023; p. 33. Available online: https://www.cancer.org/research/cancer-facts-statistics/all-cancer-facts-figures/2023-cancer-facts-figures.html (accessed on 10 July 2023).
- de la Cruz, M.; Young, A.P.; Ruffin, M.T. Diagnosis and Management of Pancreatic Cancer. Am. Fam. Phys. 2014, 88, 626–632. [Google Scholar]
- Wong, J.C.; Lu, D.S.K. Staging of Pancreatic Adenocarcinoma by Imaging Studies. Clin. Gastroenterol. Hepatol. 2008, 6, 1301–1308. [Google Scholar] [CrossRef]
- Klauß, M.; Schöbinger, M.; Wolf, I.; Werner, J.; Meinzer, H.P.; Kauczor, H.U.; Grenacher, L. Value of Three-Dimensional Reconstructions in Pancreatic Carcinoma Using Multidetector CT: Initial Results. World J. Gastroenterol. 2009, 15, 5827–5832. [Google Scholar] [CrossRef]
- Vincent, A.; Herman, J.; Schulick, R.; Hruban, H.R.; Goggins, R. Pancreatic cancer. Lancet 2011, 378, 607–620. [Google Scholar] [CrossRef]
- Kolbeinsson, H.M.; Chandana, S.; Wright, G.P.; Chung, M. Pancreatic Cancer: A Review of Current Treatment and Novel Therapies. J. Investig. Surg. 2023, 36, 2129884. [Google Scholar] [CrossRef] [PubMed]
- Xu, Y.-F.; Hannafon, B.N.; Zhao, Y.D.; Postier, R.G.; Ding, W.-Q. Plasma Exosome MiR-196a and MiR-1246 Are Potential Indicators of Localized Pancreatic Cancer. Oncotarget 2017, 8, 77028. [Google Scholar] [CrossRef] [PubMed]
- Marin, A.M.; Mattar, S.B.; Amatuzzi, R.F.; Chammas, R.; Uno, M.; Zanette, D.L.; Aoki, M.N. Plasma Exosome-Derived MicroRNAs as Potential Diagnostic and Prognostic Biomarkers in Brazilian Pancreatic Cancer Patients. Biomolecules 2022, 12, 769. [Google Scholar] [CrossRef] [PubMed]
- Yang, S.; Che, S.P.Y.; Kurywchak, P.; Tavormina, J.L.; Gansmo, L.B.; Correa de Sampaio, P.; Tachezy, M.; Bockhorn, M.; Gebauer, F.; Haltom, A.R.; et al. Detection of Mutant KRAS and TP53 DNA in Circulating Exosomes from Healthy Individuals and Patients with Pancreatic Cancer. Cancer Biol. Ther. 2017, 18, 158–165. [Google Scholar] [CrossRef] [PubMed]
- Allenson, K.; Castillo, J.; San Lucas, F.A.; Scelo, G.; Kim, D.U.; Bernard, V.; Davis, G.; Kumar, T.; Katz, M.; Overman, M.J.; et al. High Prevalence of Mutant KRAS in Circulating Exosome-Derived DNA from Early-Stage Pancreatic Cancer Patients. Ann. Oncol. 2017, 28, 741–747. [Google Scholar] [CrossRef] [PubMed]
- Ballehaninna, U.K.; Chamberlain, R.S. Biomarkers for Pancreatic Cancer: Promising New Markers and Options beyond CA 19-9. Tumor Biol. 2013, 34, 3279–3292. [Google Scholar] [CrossRef]
- Su, S.B.; Qin, S.Y.; Chen, W.; Luo, W.; Jiang, H.X. Carbohydrate Antigen 19-9 for Differential Diagnosis of Pancreatic Carcinoma and Chronic Pancreatitis. World J. Gastroenterol. 2015, 21, 4323–4333. [Google Scholar] [CrossRef]
- Zhang, S.-Y.; Lin, M.; Zhang, H.-B. Diagnostic Value of Carcinoembryonic Antigen and Carcinoma Antigen 19-9 for Colorectal Carcinoma. Int. Journaul Clin. Exp. Pathol. 2015, 8, 9404–9409. [Google Scholar]
- Khomiak, A.; Brunner, M.; Kordes, M.; Lindblad, S.; Miksch, R.C.; Öhlund, D.; Regel, I. Recent Discoveries of Diagnostic, Prognostic and Predictive Biomarkers for Pancreatic Cancer. Cancers 2020, 12, 3234. [Google Scholar] [CrossRef] [PubMed]
- Grønborg, M.; Kristiansen, T.Z.; Iwahori, A.; Chang, R.; Reddy, R.; Sato, N.; Molina, H.; Jensen, O.N.; Hruban, R.H.; Goggins, M.G.; et al. Biomarker Discovery from Pancreatic Cancer Secretome Using a Differential Proteomic Approach. Mol. Cell. Proteom. 2006, 5, 157–171. [Google Scholar] [CrossRef] [PubMed]
- Park, J.; Choi, Y.; Namkung, J.; Yi, S.G.; Kim, H.; Yu, J.; Kim, Y.; Kwon, M.S.; Kwon, W.; Oh, D.Y.; et al. Diagnostic Performance Enhancement of Pancreatic Cancer Using Proteomic Multimarker Panel. Oncotarget 2017, 8, 93117–93130. [Google Scholar] [CrossRef] [PubMed]
- Castillo, J.; Bernard, V.; San Lucas, F.A.; Allenson, K.; Capello, M.; Kim, D.U.; Gascoyne, P.; Mulu, F.C.; Stephens, B.M.; Huang, J.; et al. Surfaceome Profiling Enables Isolation of Cancerspecific Exosomal Cargo in Liquid Biopsies from Pancreatic Cancer Patients. Ann. Oncol. 2018, 29, 223–229. [Google Scholar] [CrossRef]
- Capello, M.; Vykoukal, J.V.; Katayama, H.; Bantis, L.E.; Wang, H.; Kundnani, D.L.; Aguilar-Bonavides, C.; Aguilar, M.; Tripathi, S.C.; Dhillon, D.S.; et al. Exosomes Harbor B Cell Targets in Pancreatic Adenocarcinoma and Exert Decoy Function against Complement-Mediated Cytotoxicity. Nat. Commun. 2019, 10, 254. [Google Scholar] [CrossRef]
- Yadav, D.; Lowenfels, A.B. The Epidemiology of Pancreatitis and Pancreatic Cancer. Gastroenterology 2013, 144, 1252–1261. [Google Scholar] [CrossRef] [PubMed]
- Valdivia, P.C.; Chialà, C.; Venezia, L.; Gaiani, F.; Leandro, G.; Di Mario, F.; De’angelis, G.L. Diagnosis and Management of Intraductal Papillary Mucinous Neoplasms of the Pancreas. Acta Biomed. 2018, 89, 147–152. [Google Scholar]
- Che, Y.-Q.; Zhang, Y.; Li, H.-B.; Shen, D.; Cui, W. Serum KLKB1 as a Potential Prognostic Biomarker for Hepatocellular Carcinoma Based on Data-Independent Acquisition and Parallel Reaction Monitoring. J. Hepatocell. Carcinoma 2021, 8, 1241–1252. [Google Scholar] [CrossRef] [PubMed]
- Kim, Y.; Kang, M.J.; Han, D.; Kim, H.; Lee, K.B.; Kim, S.W.; Kim, Y.; Park, T.; Jang, J.Y.; Kim, Y. Biomarker Development for Intraductal Papillary Mucinous Neoplasms Using Multiple Reaction Monitoring Mass Spectrometry. J. Proteome Res. 2016, 15, 100–113. [Google Scholar] [CrossRef]
- Le Large, T.Y.S.; Bijlsma, M.F.; Kazemier, G.; van Laarhoven, H.W.M.; Giovannetti, E.; Jimenez, C.R. Key Biological Processes Driving Metastatic Spread of Pancreatic Cancer as Identified by Multi-Omics Studies. Semin. Cancer Biol. 2017, 44, 153–169. [Google Scholar] [CrossRef]
- Wu, C.C.; Lu, Y.T.; Yeh, T.S.; Chan, Y.H.; Dash, S.; Yu, J.S. Identification of Fucosylated Serpina1 as a Novel Plasma Marker for Pancreatic Cancer Using Lectin Affinity Capture Coupled with Itraq-Based Quantitative Glycoproteomics. Int. J. Mol. Sci. 2021, 22, 6079. [Google Scholar] [CrossRef]
- Fu, C.; Miao, Y.; Jiao, X.; Fu, J.; Liu, C.; Yu, Z.; Wei, M. Pan-Cancer Analysis Reveals Potential for Synergy between SERPINA1 Molecular Targeting and Macrophage-Related Immunotherapy. Front. Mol. Biosci. 2022. [Google Scholar] [CrossRef]
- Ren, L.; Yi, J.; Li, W.; Zheng, X.; Liu, J.; Wang, J.; Du, G. Apolipoproteins and Cancer. Cancer Med. 2019, 8, 7032–7043. [Google Scholar] [CrossRef]
- Jackson, W.D.; Gulino, A.; Fossati-Jimack, L.; Castro Seoane, R.; Tian, K.; Best, K.; Köhl, J.; Belmonte, B.; Strid, J.; Botto, M. C3 Drives Inflammatory Skin Carcinogenesis Independently of C5. J. Investig. Dermatol. 2021, 141, 404–414.e6. [Google Scholar] [CrossRef] [PubMed]
- Popeda, M.; Markiewicz, A.; Stokowy, T.; Szade, J.; Niemira, M.; Kretowski, A.; Bednarz-Knoll, N.; Zaczek, A.J. Reduced Expression of Innate Immunity-Related Genes in Lymph Node Metastases of Luminal Breast Cancer Patients. Sci. Rep. 2021, 11, 5097. [Google Scholar] [CrossRef]
- Wu, P.; Shi, J.; Sun, W.; Zhang, H. The Prognostic Value of Plasma Complement Factor B (CFB) in Thyroid Carcinoma. Bioengineered 2021, 12, 12854–12866. [Google Scholar] [CrossRef]
- Lawal, B.; Tseng, S.H.; Olugbodi, J.O.; Iamsaard, S.; Ilesanmi, O.B.; Mahmoud, M.H.; Ahmed, S.H.; Batiha, G.E.S.; Wu, A.T.H. Pan-cancer Analysis of Immune Complement Signature C3/C5/C3ar1/C5ar1 in Association with Tumor Immune Evasion and Therapy Resistance. Cancers 2021, 13, 4124. [Google Scholar] [CrossRef]
- Shimazaki, R.; Takano, S.; Satoh, M.; Takada, M.; Miyahara, Y.; Sasaki, K.; Yoshitomi, H.; Kagawa, S.; Furukawa, K.; Takayashiki, T.; et al. Complement Factor B Regulates Cellular Senescence and Is Associated with Poor Prognosis in Pancreatic Cancer. Cell. Oncol. 2021, 44, 937–950. [Google Scholar] [CrossRef]
- Ge, P.; Luo, Y.; Chen, H.; Liu, J.; Guo, H.; Xu, C.; Qu, J.; Zhang, G.; Chen, H. Application of Mass Spectrometry in Pancreatic Cancer Translational Research. Front. Oncol. 2021, 11, 667427. [Google Scholar] [CrossRef] [PubMed]
- Yin, H.; Pu, N.; Chen, Q.; Zhang, J.; Zhao, G.; Xu, X.; Wang, D.; Kuang, T.; Jin, D.; Lou, W.; et al. Gut-Derived Lipopolysaccharide Remodels Tumoral Microenvironment and Synergizes with PD-L1 Checkpoint Blockade via TLR4/MyD88/AKT/NF-ΚB Pathway in Pancreatic Cancer. Cell Death Dis. 2021, 12, 1033. [Google Scholar] [CrossRef] [PubMed]
- Nejman, D.; Livyatan, I.; Fuks, G.; Gavert, N.; Zwang, Y.; Geller, L.T.; Rotter-Maskowitz, A.; Weiser, R.; Mallel, G.; Gigi, E.; et al. The Human Tumor Microbiome Is Composed of Tumor Type-Specific Intracellular Bacteria. Science 2020, 368, 973–980. [Google Scholar] [CrossRef] [PubMed]
- Guenther, M.; Haas, M.; Heinemann, V.; Kruger, S.; Westphalen, C.B.; von Bergwelt-Baildon, M.; Mayerle, J.; Werner, J.; Kirchner, T.; Boeck, S.; et al. Bacterial Lipopolysaccharide as Negative Predictor of Gemcitabine Efficacy in Advanced Pancreatic Cancer—Translational Results from the AIO-PK0104 Phase 3 Study. Br. J. Cancer 2020, 123, 1370–1376. [Google Scholar] [CrossRef] [PubMed]
- Hanahan, D. Hallmarks of Cancer: New Dimensions. Cancer Discov. 2022, 12, 31–46. [Google Scholar] [CrossRef] [PubMed]
- Huang, P.; Gao, W.; Fu, C.; Tian, R. Functional and Clinical Proteomic Exploration of Pancreatic Cancer. Mol. Cell. Proteom. 2023, 22, 100575. [Google Scholar] [CrossRef]
- Sapio, M.R.; Fricker, L.D. Carboxypeptidases in Disease: Insights from Peptidomic Studies. Proteom. Clin. Appl. 2014, 8, 327–337. [Google Scholar] [CrossRef]
- Li, Y.; Li, Y.; Chen, T.; Kuklina, A.S.; Bernard, P.; Esteva, F.J.; Shen, H.; Ferrari, M.; Hu, Y. Circulating Proteolytic Products of Carboxypeptidase N for Early Detection of Breast Cancer. Clin. Chem. 2014, 60, 233–242. [Google Scholar] [CrossRef] [PubMed]
- Leung, L.L.K.; Morser, J. Carboxypeptidase B2 and Carboxypeptidase N in the Crosstalk between Coagulation, Thrombosis, Inflammation, and Innate Immunity. J. Thromb. Haemost. 2018, 16, 1474–1486. [Google Scholar] [CrossRef]
- Cui, R.; Zhang, P.; Li, Y. Role of Carboxypeptidase N invasion and Migration in Breast Cancer. Anti-Cancer Agents Med. Chem. 2016, 16, 1198–1202. [Google Scholar] [CrossRef]
- Hareendran, S.; Yang, X.; Lou, H.; Xiao, L.; Peng Loh, Y. Carboxypeptidase E-∆N Promotes Proliferation and Invasion of Pancreatic Cancer Cells via Upregulation of CXCR2 Gene Expression. Int. J. Mol. Sci. 2019, 20, 5725. [Google Scholar] [CrossRef]
- Mohammed, S.; Uhlig, R.; Clauditz, T. Essential Thrombocytosis and Hepatocellular Carcinoma: A Mechanistic Challenge. Am. J. Clin. Pathol. 2021, 156, 21–165. [Google Scholar] [CrossRef]
- Hamm, A.; Veeck, J.; Bektas, N.; Wild, P.J.; Hartmann, A.; Heindrichs, U.; Kristiansen, G.; Werbowetski-Ogilvie, T.; Del Maestro, R.; Knuechel, R.; et al. Frequent Expression Loss of Inter-Alpha-Trypsin Inhibitor Heavy Chain (ITIH) Genes in Multiple Human Solid Tumors: A Systematic Expression Analysis. BMC Cancer 2008, 8, 25. [Google Scholar] [CrossRef]
- Ivancic, M.M.; Huttlin, E.L.; Chen, X.; Pleiman, J.K.; Irving, A.A.; Hegeman, A.D.; Dove, W.F.; Sussman, M.R. Candidate Serum Biomarkers for Early Intestinal Cancer Using 15N Metabolic Labeling and Quantitative Proteomics in the ApcMin/+ Mouse. J. Proteome Res. 2013, 12, 4152–4166. [Google Scholar] [CrossRef] [PubMed]
- Liu, X.; Zheng, W.; Wang, W.; Shen, H.; Liu, L.; Lou, W.; Wang, X.; Yang, P. A New Panel of Pancreatic Cancer Biomarkers Discovered Using a Mass Spectrometry-Based Pipeline. Br. J. Cancer 2017, 117, 1846–1854. [Google Scholar] [CrossRef] [PubMed]
- Zhang, Y.; Lv, X.; Chen, L.; Liu, Y. The Role and Function of CLU in Cancer Biology and Therapy. Clin. Exp. Med. 2022, 117, 1846–1854. [Google Scholar] [CrossRef] [PubMed]
- Praharaj, P.P.; Patra, S.; Panigrahi, D.P.; Patra, S.K.; Bhutia, S.K. Clusterin as Modulator of Carcinogenesis: A Potential Avenue for Targeted Cancer Therapy. Biochim. Biophys. Acta Rev. Cancer 2021, 1875, 188500. [Google Scholar] [CrossRef] [PubMed]
- Yang, S.; Tang, W.; Azizian, A.; Gaedcke, J.; Ströbel, P.; Wang, L.; Cawley, H.; Ohara, Y.; Valenzuela, P.; Zhang, L.; et al. Dysregulation of HNF1B/Clusterin Axis Enhances Disease Progression in a Highly Aggressive Subset of Pancreatic Cancer Patients. Carcinogenesis 2022, 43, 1198–1210. [Google Scholar] [CrossRef]
- Mitsufuji, S.; Iwagami, Y.; Kobayashi, S.; Sasaki, K.; Yamada, D.; Tomimaru, Y.; Akita, H.; Asaoka, T.; Noda, T.; Gotoh, K.; et al. Inhibition of Clusterin Represses Proliferation by Inducing Cellular Senescence in Pancreatic Cancer. Ann. Surg. Oncol. 2022, 29, 4937–4946. [Google Scholar] [CrossRef]
- Xie, M.-J.; Motoo, Y.; Su, S.-B.; Mouri, H.; Ohtsubo, K.; Matsubara, F.; Sawabu, N. Expression of Clusterin in Human Pancreatic Cancer. Pancreas 2002, 25, 234–238. [Google Scholar] [CrossRef]
- Serrano, I.; Luque, A.; Mitjavila, F.; Blom, A.M.; Rodríguez de Córdoba, S.; Vega, M.C.; Torras, J.; Aran, J.M. The Hidden Side of Complement Regulator C4BP: Dissection and Evaluation of Its Immunomodulatory Activity. Front. Immunol. 2022, 13, 883743. [Google Scholar] [CrossRef]
- Blom, A.M.; Villoutreix, B.O.; Dahlbäck, B. Mutations in α-Chain of C4BP That Selectively Affect Its Factor I Cofactor Function. J. Biol. Chem. 2003, 278, 43437–43442. [Google Scholar] [CrossRef]
- Sogawa, K.; Takano, S.; Iida, F.; Satoh, M.; Tsuchida, S.; Kawashima, Y.; Yoshitomi, H.; Sanda, A.; Kodera, Y.; Takizawa, H.; et al. Identification of a Novel Serum Biomarker for Pancreatic Cancer, C4b-Binding Protein α-Chain (C4BPA) by Quantitative Proteomic Analysis Using Tandem Mass Tags. Br. J. Cancer 2016, 115, 949–956. [Google Scholar] [CrossRef]
- Sasaki, K.; Takano, S.; Tomizawa, S.; Miyahara, Y.; Furukawa, K.; Takayashiki, T.; Kuboki, S.; Takada, M.; Ohtsuka, M. C4b-Binding Protein α-Chain Enhances Antitumor Immunity by Facilitating the Accumulation of Tumor-Infiltrating Lymphocytes in the Tumor Microenvironment in Pancreatic Cancer. J. Exp. Clin. Cancer Res. 2021, 40, 212. [Google Scholar] [CrossRef] [PubMed]
- Bonavita, E.; Gentile, S.; Rubino, M.; Maina, V.; Papait, R.; Kunderfranco, P.; Greco, C.; Feruglio, F.; Molgora, M.; Laface, I.; et al. PTX3 Is an Extrinsic Oncosuppressor Regulating Complement-Dependent Inflammation in Cancer. Cell 2015, 160, 700–714. [Google Scholar] [CrossRef] [PubMed]
- Afshar-Kharghan, V. The Role of the Complement System in Cancer. J. Clin. Investig. 2017, 127, 780–789. [Google Scholar] [CrossRef] [PubMed]
- Shi, H.; Fang, W.; Liu, M.; Fu, D. Complement Component 1, q Subcomponent Binding Protein (C1QBP) in Lipid Rafts Mediates Hepatic Metastasis of Pancreatic Cancer by Regulating IGF-1/IGF-1R Signaling. Int. J. Cancer 2017, 141, 1389–1401. [Google Scholar] [CrossRef] [PubMed]
- Kemp, S.B.; Steele, N.G.; Carpenter, E.S.; Donahue, K.L.; Bushnell, G.G.; Morris, A.H.; The, S.; Orbach, S.M.; Sirihorachai, V.R.; Nwosu, Z.C.; et al. Pancreatic Cancer Is Marked by Complement-High Blood Monocytes and Tumor-Associated Macrophages. Life Sci. Alliance 2021, 4, e202000935. [Google Scholar] [CrossRef]
- Olcina, M.M.; Kim, R.K.; Balanis, N.G.; Li, C.G.; von Eyben, R.; Graeber, T.G.; Ricklin, D.; Stucki, M.; Giaccia, A.J. Intracellular C4BPA Levels Regulate NF-ΚB-Dependent Apoptosis. iScience 2020, 23, 101594. [Google Scholar] [CrossRef]
- Mao, X.; Zhou, L.; Tey, S.K.; Ma, A.P.Y.; Yeung, C.L.S.; Ng, T.H.; Wong, S.W.K.; Liu, B.H.M.; Fung, Y.M.E.; Patz, E.F.; et al. Tumour Extracellular Vesicle-Derived Complement Factor H Promotes Tumorigenesis and Metastasis by Inhibiting Complement-Dependent Cytotoxicity of Tumour Cells. J. Extracell. Vesicles 2020, 10, e12031. [Google Scholar] [CrossRef]
- Maietta, I.; Martínez-Pérez, A.; Álvarez, R.; de Lera, Á.R.; González-Fernández, Á.; Simón-Vázquez, R. Synergistic Antitumoral Effect of Epigenetic Inhibitors and Gemcitabine in Pancreatic Cancer Cells. Pharmaceuticals 2022, 15, 824. [Google Scholar] [CrossRef]
- He, C.; Li, Y.; Zhang, R.; Chen, J.; Feng, X.; Duan, Y. Low CFB Expression Is Independently Associated with Poor Overall and Disease-Free Survival in Patients with Lung Adenocarcinoma. Oncol. Lett. 2021, 21, 478. [Google Scholar] [CrossRef]
- Li, J.; Ye, Z.; Hu, X.; Hou, S.; Hang, Q. Prognostic, Diagnostic, and Clinicopathological Significance of Circular RNAs in Pancreatic Cancer: A Systematic Review and Meta-Analysis. Cancers 2022, 14, 6187. [Google Scholar] [CrossRef] [PubMed]
- Peng, H.; Pan, S.; Yan, Y.; Brand, R.E.; Petersen, G.M.; Chari, S.T.; Lai, L.A.; Eng, J.K.; Brentnall, T.A.; Chen, R. Systemic Proteome Alterations Linked to Early Stage Pancreatic Cancer in Diabetic Patients. Cancers 2020, 12, 1534. [Google Scholar] [CrossRef] [PubMed]
- Tonack, S.; Jenkinson, C.; Cox, T.; Elliott, V.; Jenkins, R.E.; Kitteringham, N.R.; Greenhalf, W.; Shaw, V.; Michalski, C.W.; Friess, H.; et al. ITRAQ Reveals Candidate Pancreatic Cancer Serum Biomarkers: Influence of Obstructive Jaundice on Their Performance. Br. J. Cancer 2013, 108, 1846–1853. [Google Scholar] [CrossRef]
- Zhuo, L.; Hascall, V.C.; Kimata, K. Inter-α-Trypsin Inhibitor, a Covalent Protein-Glycosaminoglycan- Protein Complex. J. Biol. Chem. 2004, 279, 38079–38082. [Google Scholar] [CrossRef]
- Chong, P.K.; Lee, H.; Zhou, J.; Liu, S.C.; Loh, M.C.S.; Wang, T.T.; Chan, S.P.; Smoot, D.T.; Ashktorab, H.; So, J.B.Y.; et al. ITIH3 Is a Potential Biomarker for Early Detection of Gastric Cancer. J. Proteome Res. 2010, 9, 3671–3679. [Google Scholar] [CrossRef]
- Zhang, Y.; Zheng, L. Apolipoprotein: Prospective Biomarkers in Digestive Tract Cancer. Transl. Cancer Res. 2020, 9, 3712–3720. [Google Scholar] [CrossRef] [PubMed]
- Kim, H.; Kang, K.N.; Shin, Y.S.; Byun, Y.; Han, Y.; Kwon, W.; Kim, C.W.; Jang, J.Y. Biomarker Panel for the Diagnosis of Pancreatic Ductal Adenocarcinoma. Cancers 2020, 12, 1443. [Google Scholar] [CrossRef]
- Sun, Y.; Ren, D.; Yang, C.; Yang, W.; Zhao, J.; Zhou, Y.; Jin, X.; Wu, H. TRIM15 Promotes the Invasion and Metastasis of Pancreatic Cancer Cells by Mediating APOA1 Ubiquitination and Degradation. Biochim. Biophys. Acta Mol. Basis Dis. 2021, 1867, 166213. [Google Scholar] [CrossRef]
- Zhang, J.; Guo, F.; Wang, L.; Zhao, W.; Zhang, D.; Yang, H.; Yu, J.; Niu, L.; Yang, F.; Zheng, S.; et al. Identification of Apolipoprotein C-I as a Potential Wilms’ Tumor Marker after Excluding Inflammatory Factors. Int. J. Mol. Sci. 2014, 15, 16186–16195. [Google Scholar] [CrossRef]
- Lee, G.; Jeong, Y.S.; Kim, D.W.; Kwak, M.J.; Koh, J.; Joo, E.W.; Lee, J.S.; Kah, S.; Sim, Y.E.; Yim, S.Y. Clinical Significance of APOB Inactivation in Hepatocellular Carcinoma. Exp. Mol. Med. 2018, 50, 1–12. [Google Scholar] [CrossRef]
- Fernandez-Banet, J.; Lee, N.P.; Chan, K.T.; Gao, H.; Liu, X.; Sung, W.K.; Tan, W.; Fan, S.T.; Poon, R.T.; Li, S.; et al. Decoding Complex Patterns of Genomic Rearrangement in Hepatocellular Carcinoma. Genomics 2014, 103, 189–203. [Google Scholar] [CrossRef]
- Guillaumond, F.; Bidaut, G.; Ouaissi, M.; Servais, S.; Gouirand, V.; Olivares, O.; Lac, S.; Borge, L.; Roques, J.; Gayet, O.; et al. Cholesterol Uptake Disruption, in Association with Chemotherapy, Is a Promising Combined Metabolic Therapy for Pancreatic Adenocarcinoma. Proc. Natl. Acad. Sci. USA 2015, 112, 2473–2478. [Google Scholar] [CrossRef] [PubMed]
- Ying, H.; Dey, P.; Yao, W.; Kimmelman, A.C.; Draetta, G.F.; Maitra, A.; Depinho, R.A. Genetics and Biology of Pancreatic Ductal Adenocarcinoma. Genes Dev. 2016, 30, 355–385. [Google Scholar] [CrossRef] [PubMed]
- Chang, J.; Tian, J.; Zhu, Y.; Zhong, R.; Zhai, K.; Li, J.; Ke, J.; Han, Q.Q.; Lou, J.; Chen, W.; et al. Exome-Wide Analysis Identifies Three Low-Frequency Missense Variants Associated with Pancreatic Cancer Risk in Chinese Populations. Nat. Commun. 2018, 9, 3688. [Google Scholar] [CrossRef] [PubMed]
- Guo, S.; Deng, C.X. Effect of Stromal Cells in Tumor Microenvironment on Metastasis Initiation. Int. J. Biol. Sci. 2018, 14, 2083–2093. [Google Scholar] [CrossRef]
- Ricklin, D.; Lambris, J.D. Complement in Immune and Inflammatory Disorders: Pathophysiological Mechanisms. J. Immunol. 2013, 190, 3831–3838. [Google Scholar] [CrossRef]
- Nsingwane, Z.; Elebo, N.; Mhlambi, N.; Devar, J.; Omoshoro-jones, J.; Smith, M.; Candy, G.; Nweke, E.E. Complement Protein Levels Decrease with Tumour Severity in Pancreatic Ductal Adenocarcinoma. HPB 2022, 24, S266. [Google Scholar] [CrossRef]
- Schiarea, S.; Solinas, G.; Allavena, P.; Scigliuolo, G.M.; Bagnati, R.; Fanelli, R.; Chiabrando, C. Secretome Analysis of Multiple Pancreatic Cancer Cell Lines Reveals Perturbations of Key Functional Networks. J. Proteome Res. 2010, 9, 4376–4392. [Google Scholar] [CrossRef]
- Mawaribuchi, S.; Shimomura, O.; Oda, T.; Hiemori, K.; Shimizu, K.; Yamase, K.; Date, M.; Tateno, H. RBC2LCN-Reactive SERPINA3 Is a Glycobiomarker Candidate for Pancreatic Ductal Adenocarcinoma. Glycobiology 2023, 33, 342–352. [Google Scholar] [CrossRef]
- Miao, R.Q.; Agata, J.; Chao, L.; Chao, J. Kallistatin Is a New Inhibitor of Angiogenesis and Tumor Growth. Blood 2002, 100, 3245–3252. [Google Scholar] [CrossRef]
- Zhu, B.; Lu, L.; Cai, W.; Yang, X.; Li, C.; Yang, Z.; Zhan, W.; Ma, J.X.; Gao, G. Kallikrein-Binding Protein Inhibits Growth of Gastric Carcinoma by Reducing Vascular Endothelial Growth Factor Production and Angiogenesis. Mol. Cancer Ther. 2007, 6, 3297–3306. [Google Scholar] [CrossRef][Green Version]
- Sun, H.-M.; Mi, Y.-S.; Yu, F.-D.; Han, Y.; Liu, X.-S.; Lu, S.; Zhang, Y.; Zhao, S.-L.; Ye, L.; Liu, T.-T.; et al. Original Article SERPINA4 Is a Novel Independent Prognostic Indicator and a Potential Therapeutic Target for Colorectal Cancer. Am. J. Cancer Res. 2016, 6, 1636. [Google Scholar] [PubMed]
- Zhu, P.; Ge, N.; Liu, D.; Yang, F.; Zhang, K.; Guo, J.; Liu, X.; Wang, S.; Wang, G.; Sun, S. Preliminary Investigation of the Function of Hsa_circ_0006215 in Pancreatic Cancer. Oncol. Lett. 2018, 16, 603–611. [Google Scholar] [CrossRef] [PubMed]
- Wiśniewski, J.R.; Gaugaz, F.Z. Fast and Sensitive Total Protein and Peptide Assays for Proteomic Analysis. Anal. Chem. 2015, 87, 4110–4116. [Google Scholar] [CrossRef]
- Shevchenko, A.; Tomas, H.; Havliš, J.; Olsen, J.V.; Mann, M. In-Gel Digestion for Mass Spectrometric Characterization of Proteins and Proteomes. Nat. Protoc. 2007, 1, 2856–2860. [Google Scholar] [CrossRef] [PubMed]
- Rappsilber, J.; Ishihama, Y.; Mann, M. Stop and Go Extraction Tips for Matrix-Assisted Laser Desorption/Ionization, Nanoelectrospray, and LC/MS Sample Pretreatment in Proteomics. Anal. Chem. 2003, 75, 663–670. [Google Scholar] [CrossRef]
- Tyanova, S.; Cox, J. Perseus: A Bioinformatics Platform for Integrative Analysis of Proteomics Data in Cancer Research. In Methods in Molecular Biology; Humana Press Inc.: Totowa, NJ, USA, 2018; Volume 1711, pp. 133–148. [Google Scholar]
- Perez-Riverol, Y.; Bai, J.; Bandla, C.; García-Seisdedos, D.; Hewapathirana, S.; Kamatchinathan, S.; Kundu, D.J.; Prakash, A.; Frericks-Zipper, A.; Eisenacher, M.; et al. The PRIDE Database Resources in 2022: A Hub for Mass Spectrometry-Based Proteomics Evidences. Nucleic Acids Res. 2022, 50, D543–D552. [Google Scholar] [CrossRef]
- Heberle, H.; Meirelles, V.G.; da Silva, F.R.; Telles, G.P.; Minghim, R. InteractiVenn: A Web-Based Tool for the Analysis of Sets through Venn Diagrams. BMC Bioinform. 2015, 16, 169. [Google Scholar] [CrossRef]
- Subramanian, A.; Tamayo, P.; Mootha, V.K.; Mukherjee, S.; Ebert, B.L.; Gillette, M.A.; Paulovich, A.; Pomeroy, S.L.; Golub, T.R.; Lander, E.S.; et al. Gene Set Enrichment Analysis: A Knowledge-Based Approach for Interpreting Genome-Wide Expression Profiles. Proc. Natl. Acad. Sci. USA 2005, 102, 15545–15550. [Google Scholar] [CrossRef]
- Harris, M.A.; Clark, J.; Ireland, A.; Lomax, J.; Ashburner, M.; Foulger, R.; Eilbeck, K.; Lewis, S.; Marshall, B.; Mungall, C.; et al. The Gene Oncology (GO) Database and Informatics Resource. Nucleic Acids Res. 2004, 32, D258–D261. [Google Scholar] [CrossRef]
- Weinstein, J.N.; Collisson, E.A.; Mills, G.B.; Shaw, K.R.M.; Ozenberger, B.A.; Ellrott, K.; Sander, C.; Stuart, J.M.; Chang, K.; Creighton, C.J.; et al. The Cancer Genome Atlas Pan-Cancer Analysis Project. Nat. Genet. 2013, 45, 1113–1120. [Google Scholar] [CrossRef] [PubMed]
- Szklarczyk, D.; Morris, J.H.; Cook, H.; Kuhn, M.; Wyder, S.; Simonovic, M.; Santos, A.; Doncheva, N.T.; Roth, A.; Bork, P.; et al. The STRING Database in 2017: Quality-Controlled Protein-Protein Association Networks, Made Broadly Accessible. Nucleic Acids Res. 2017, 45, D362–D368. [Google Scholar] [CrossRef] [PubMed]





| Samples | Male | Female | Age (Mean ± SD) | Tobacco (n%) | Alcohol (n%) | Diabetes (n%) | |
|---|---|---|---|---|---|---|---|
| Pancreatic cancer | 23 | 25% | 75% | 66.08 ± 13.31 | 9 (39.13%) | 5 (21.73%) | 9 (39.23%) |
| PDAC | 16 | 29.50% | 70.50% | 62.05 ± 11.09 | 8 (50%) | 4 (25%) | 4 (25%) |
| IPMN | 7 | 14.30% | 85.70% | 75.85 ± 13.93 | 1 (14.28%) | 1 (14.28%) | 5 (71.42%) |
| Healthy control | 10 | 40% | 60% | 63.7 ± 12.80 | 1 (10%) | 2 (20%) | 0 (0%) |
| Gene Symbol | Comparison | Protein Expression Levels * | Candidate Cancer Driver | Reactome Pathways |
|---|---|---|---|---|
| APOB | PDAC-S vs. CT | ↓ PDAC-S | Putative tumor suppressor gene | The innate immune system, hemostasis, regulation of insulin-like growth factor IGF transport and uptake by insulin-like growth factor binding proteins IGFBPS, binding and uptake of ligands by scavenger receptors, chylomicron assembly and remodeling, vesicle-mediated transport, and post-translational protein modification |
| C3 | IPMN vs. CT, PDAC-S vs. CT | ↓ IPMN, ↓ PDAC-S | Putative tumor suppressor gene | Complement pathways, innate immune system, neutrophil degranulation, fibrin clot formation, response to elevated platelet cytosolic Ca2+, regulation of insulin-like growth factor IGF transport and uptake by insulin-like growth factor binding proteins IGFBPS, class a 1 rhodopsin-like receptors, GPCR ligand binding, and G alpha I signaling events |
| IGLL5 | PDAC-S vs. CT | ↑ PDAC-S | Putative oncogene | - |
| LBP | IPMN vs. CT | ↑ IPMN | Putative oncogene | Innate immune system |
| SERPINA1 | IPMN vs. CT, PDAC-S vs. CT | ↑ IPMN, ↑ PDAC-S | Putative tumor suppressor gene | Hemostasis, response to elevated platelet cytosolic Ca2+, platelet activation signaling and aggregation, innate immune system, neutrophil degranulation, regulation of insulin-like growth factor IGF transport and uptake by insulin-like growth factor binding proteins IGFBPS, post-translational protein modification, and vesicle-mediated transport |
| SERPINA4 | IPMN vs. CT | ↑ IPMN | Putative tumor suppressor gene | Hemostasis, response to elevated platelet cytosolic Ca2+, platelet activation signaling, and aggregation |
| SERPING1 | IPMN vs. CT, PDAC-S vs. CT | ↑ IPMN, ↑ PDAC-S | Putative tumor suppressor gene | Complement cascade, hemostasis, response to elevated platelet cytosolic Ca2+, platelet activation signaling and aggregation, innate immune system, intrinsic pathway of fibrin clot formation, and clotting cascade |
| REACTOME Pathways and Processes | PDAC-S vs. PDAC-F | PDAC-S vs. PDAC-G | Gene Symbol |
|---|---|---|---|
| FDR-Value | FDR-Value | ||
| Complement cascade | 5.84 × 10−6 | 1.27 × 10−4 | C8A, F2, FCN3, IGHV1-2, IGKV2D-28, IGLV1-51 |
| CD22-mediated bcr regulation | 6.86 × 10−5 | - | IGHV1-2, IGKV2D-28, IGLV1-51 |
| FCGR activation | 6.86 × 10−5 | - | IGHV1-2, IGKV2D-28, IGLV1-51 |
| Scavenging of HEME from plasma | 6.86 × 10−5 | - | IGHV1-2, IGKV2D-28, IGLV1-51 |
| Creation of C4 and C2 activators | 6.86 × 10−5 | 1.15 × 10−2 | FCN3, IGHV1-2, IGKV2D-28, IGLV1-51 |
| Role of LAT2/NTAL/LAB on calcium mobilization | 6.86 × 10−5 | - | IGHV1-2, IGKV2D-28, IGLV1-51 |
| Initial triggering of complement | 6.93 × 10−5 | 1.15 × 10−2 | FCN3, IGHV1-2, IGKV2D-28, IGLV1-51 |
| Role of phospholipids in phagocytosis | 6.93 × 10−5 | - | IGHV1-2, IGKV2D-28, IGLV1-51 |
| Antigen activates B cell receptor BCR leading to the generation of second messengers | 6.93 × 10−5 | - | IGHV1-2, IGKV2D-28, IGLV1-51 |
| FceRI mediated Ca²+ mobilization | 6.93 × 10−5 | - | IGHV1-2, IGKV2D-28, IGLV1-51 |
| FceRI-mediated MAPK activation | 6.93 × 10−5 | - | IGHV1-2, IGKV2D-28, IGLV1-51 |
| FCGR3A mediated IL10 synthesis | 7.94 × 10−5 | - | IGHV1-2, IGKV2D-28, IGLV1-51 |
| Binding and uptake of ligands by scavenger receptors | 7.94 × 10−5 | - | IGHV1-2, IGKV2D-28, IGLV1-51 |
| Innate immune system | 7.94 × 10−5 | 2.99 × 10−2 | C8A, F2, FCN3, IGHV1-2, IGKV2D-28, IGLV1-51, ORM1 |
| Parasite infection | 1.21 × 10−4 | - | IGHV1-2, IGKV2D-28, IGLV1-51 |
| Anti-inflammatory response favoring leishmania parasite infection | 1.73 × 10−4 | - | IGHV1-2, IGKV2D-28, IGLV1-51 |
| FceRI-mediated Nf-kB activation | 1.73 × 10−4 | - | IGHV1-2, IGKV2D-28, IGLV1-51 |
| FCGamma receptor FCGR-dependent phagocytosis | 1.9 × 10−4 | - | IGHV1-2, IGKV2D-28, IGLV1-51 |
| Potential therapeutics for SART | 2.24 × 10−4 | - | IGHV1-2, IGKV2D-28, IGLV1-51 |
| Signaling by the b cell receptor BCR | 2.67 × 10−4 | - | IGHV1-2, IGKV2D-28, IGLV1-51 |
| Cell surface interactions at the vascular wall | - | 3.55 × 10−2 | F2, IGKV2D-28 |
| Peptide ligand-binding receptors | - | 3.55 × 10−2 | AGT, F2 |
| G-alphaQ signaling events | - | 3.65 × 10−2 | AGT, F2 |
Disclaimer/Publisher’s Note: The statements, opinions and data contained in all publications are solely those of the individual author(s) and contributor(s) and not of MDPI and/or the editor(s). MDPI and/or the editor(s) disclaim responsibility for any injury to people or property resulting from any ideas, methods, instructions or products referred to in the content. |
© 2023 by the authors. Licensee MDPI, Basel, Switzerland. This article is an open access article distributed under the terms and conditions of the Creative Commons Attribution (CC BY) license (https://creativecommons.org/licenses/by/4.0/).
Share and Cite
Marin, A.M.; Batista, M.; Korte de Azevedo, A.L.; Bombardelli Gomig, T.H.; Soares Caldeira Brant, R.; Chammas, R.; Uno, M.; Dias Araújo, D.; Zanette, D.L.; Nóbrega Aoki, M. Screening of Exosome-Derived Proteins and Their Potential as Biomarkers in Diagnostic and Prognostic for Pancreatic Cancer. Int. J. Mol. Sci. 2023, 24, 12604. https://doi.org/10.3390/ijms241612604
Marin AM, Batista M, Korte de Azevedo AL, Bombardelli Gomig TH, Soares Caldeira Brant R, Chammas R, Uno M, Dias Araújo D, Zanette DL, Nóbrega Aoki M. Screening of Exosome-Derived Proteins and Their Potential as Biomarkers in Diagnostic and Prognostic for Pancreatic Cancer. International Journal of Molecular Sciences. 2023; 24(16):12604. https://doi.org/10.3390/ijms241612604
Chicago/Turabian StyleMarin, Anelis Maria, Michel Batista, Alexandre Luiz Korte de Azevedo, Talita Helen Bombardelli Gomig, Rodrigo Soares Caldeira Brant, Roger Chammas, Miyuki Uno, Diogo Dias Araújo, Dalila Luciola Zanette, and Mateus Nóbrega Aoki. 2023. "Screening of Exosome-Derived Proteins and Their Potential as Biomarkers in Diagnostic and Prognostic for Pancreatic Cancer" International Journal of Molecular Sciences 24, no. 16: 12604. https://doi.org/10.3390/ijms241612604
APA StyleMarin, A. M., Batista, M., Korte de Azevedo, A. L., Bombardelli Gomig, T. H., Soares Caldeira Brant, R., Chammas, R., Uno, M., Dias Araújo, D., Zanette, D. L., & Nóbrega Aoki, M. (2023). Screening of Exosome-Derived Proteins and Their Potential as Biomarkers in Diagnostic and Prognostic for Pancreatic Cancer. International Journal of Molecular Sciences, 24(16), 12604. https://doi.org/10.3390/ijms241612604

