Independent Component Analysis Reveals the Transcriptional Regulatory Modules in Bradyrhizobium diazoefficiens USDA110
Abstract
1. Introduction
2. Results
2.1. Independent Component Analysis Revealed the Independent Signal Modules of the B. diazoefficiens USDA110 Transcriptome
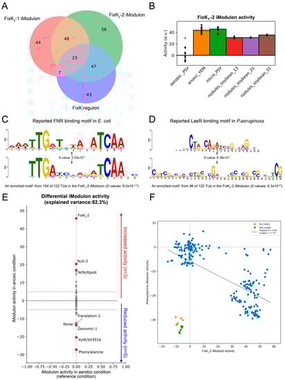
2.2. The FixK2 iModulon Illustrates the Regulatory Cascade of FixK2 and Implies Its Relationship with Quorum Sensing
2.3. The NifA/RpoN iModulon Successfully Captures Nitrogen-Fixing Gene Cluster
2.4. Differential iModulon Activation of B. diazoefficiens USDA110 under Different Environmental Conditions
2.5. Active-TRN Based on iModulon Activity
3. Discussion
4. Materials and Methods
4.1. Data Collection and Preprocessing
4.2. Independent Component Analysis
4.3. Characterization of iModulons
4.4. Active-TRN Construction
Supplementary Materials
Author Contributions
Funding
Institutional Review Board Statement
Informed Consent Statement
Data Availability Statement
Conflicts of Interest
References
- Delamuta, J.R.M.; Ribeiro, R.A.; Ormeño-Orrillo, E.; Melo, I.S.; Martínez-Romero, E.; Hungria, M. Polyphasic evidence supporting the reclassification of Bradyrhizobium japonicum group Ia strains as Bradyrhizobium diazoefficiens sp. nov. Int. J. Syst. Evol. Microbiol. 2013, 63 Pt 9, 3342–3351. [Google Scholar] [CrossRef] [PubMed]
- Gottfert, M.; Grob, P.; Hennecke, H. Proposed regulatory pathway encoded by the nodv and nodw genes, determinants of host specificity in Bradyrhizobium japonicum. Proc. Natl. Acad. Sci. USA 1990, 87, 2680–2684. [Google Scholar] [CrossRef] [PubMed]
- Peoples, M.B.; Craswell, E.T. Biological nitrogen fixation: Investments, expectations and actual contributions to agriculture. Plant Soil 1992, 141, 13–39. [Google Scholar] [CrossRef]
- Dixon, R.; Kahn, D. Genetic regulation of biological nitrogen fixation. Nat. Rev. Microbiol. 2004, 2, 621–631. [Google Scholar] [CrossRef]
- Roy, S.; Liu, W.; Nandety, R.S.; Crook, A.; Mysore, K.S.; Pislariu, C.I.; Frugoli, J.; Dickstein, R.; Udvardi, M.K. Celebrating 20 Years of Genetic Discoveries in Legume Nodulation and Symbiotic Nitrogen Fixation. Plant Cell 2020, 32, 15–41. [Google Scholar] [CrossRef]
- Montiel, J.; Downie, J.A.; Farkas, A.; Bihari, P.; Herczeg, R.; Balint, B.; Mergaert, P.; Kereszt, A.; Kondorosi, E. Morphotype of bacteroids in different legumes correlates with the number and type of symbiotic NCR peptides. Proc. Natl. Acad. Sci. USA 2017, 114, 5041–5046. [Google Scholar] [CrossRef]
- Bueno, E.; Mesa, S.; Sanchez, C.; Bedmar, E.J.; Delgado, M.J. NifA is required for maximal expression of denitrification genes in Bradyrhizobium japonicum. Environ. Microbiol. 2010, 12, 393–400. [Google Scholar] [CrossRef]
- Gomes, D.F.; Batista, J.S.D.; Rolla, A.A.P.; da Silva, L.P.; Bloch, C.; Galli-Terasawa, L.V.; Hungria, M. Proteomic analysis of free-living Bradyrhizobium diazoefficiens: Highlighting potential determinants of a successful symbiosis. BMC Genom. 2014, 15, 643. [Google Scholar] [CrossRef]
- Jiménez-Guerrero, I.; Acosta-Jurado, S.; Del Cerro, P.; Navarro-Gómez, P.; López-Baena, F.J.; Ollero, F.J.; Vinardell, J.M.; Pérez-Montaño, F. Transcriptomic Studies of the Effect of nod Gene-Inducing Molecules in Rhizobia: Different Weapons, One Purpose. Genes 2018, 9, 1. [Google Scholar] [CrossRef]
- Lardi, M.; Murset, V.; Fischer, H.M.; Mesa, S.; Ahrens, C.H.; Zamboni, N.; Pessi, G. Metabolomic Profiling of Bradyrhizobium diazoefficiens-Induced Root Nodules Reveals Both Host Plant-Specific and Developmental Signatures. Int. J. Mol. Sci. 2016, 17, 815. [Google Scholar] [CrossRef] [PubMed]
- Yang, Y.; Hu, X.P.; Ma, B.G. Construction and simulation of the Bradyrhizobium diazoefficiens USDA110 metabolic network: A comparison between free-living and symbiotic states. Mol. Biosyst. 2017, 13, 607–620. [Google Scholar] [CrossRef] [PubMed]
- Ma, J.X.; Yang, Y.; Li, G.; Ma, B.G. Computationally Reconstructed Interactome of Bradyrhizobium diazoefficiens USDA110 Reveals Novel Functional Modules and Protein Hubs for Symbiotic Nitrogen Fixation. Int. J. Mol. Sci. 2021, 22, 11907. [Google Scholar] [CrossRef] [PubMed]
- Krol, E.; Blom, J.; Winnebald, J.; Berhorster, A.; Barnett, M.J.; Goesmann, A.; Baumbach, J.; Becker, A. RhizoRegNet-A database of rhizobial transcription factors and regulatory networks. J. Biotechnol. 2011, 155, 127–134. [Google Scholar] [CrossRef] [PubMed]
- Dudek, C.A.; Jahn, D. PRODORIC: State-of-the-art database of prokaryotic gene regulation. Nucleic Acids Res. 2022, 50, D295–D302. [Google Scholar] [CrossRef]
- Novichkov, P.S.; Kazakov, A.E.; Ravcheev, D.A.; Leyn, S.A.; Kovaleva, G.Y.; Sutormin, R.A.; Kazanov, M.D.; Riehl, W.; Arkin, A.P.; Dubchak, I.; et al. RegPrecise 3.0-A resource for genome-scale exploration of transcriptional regulation in bacteria. BMC Genom. 2013, 14, 745. [Google Scholar] [CrossRef]
- Cipriano, M.J.; Novichkov, P.N.; Kazakov, A.E.; Rodionov, D.A.; Arkin, A.P.; Gelfand, M.S.; Dubchak, I. RegTransBase—A database of regulatory sequences and interactions based on literature: A resource for investigating transcriptional regulation in prokaryotes. BMC Genom. 2013, 14, 213. [Google Scholar] [CrossRef]
- Taboada-Castro, H.; Castro-Mondragon, J.A.; Aguilar-Vera, A.; Hernandez-alvarez, A.J.; van Helden, J.; Encarnacion-Guevara, S. RhizoBindingSites, a Database of DNA-Binding Motifs in Nitrogen-Fixing Bacteria Inferred Using a Footprint Discovery Approach. Front. Microbiol. 2020, 11, 567471. [Google Scholar] [CrossRef]
- Jutten, C.; Hérault, J. Blind separation of sources, part I: An adaptive algorithm based on neuromimetic architecture. Signal Process. 1991, 24, 1–10. [Google Scholar] [CrossRef]
- Lim, H.G.; Rychel, K.; Sastry, A.V.; Bentley, G.J.; Mueller, J.; Schindel, H.S.; Larsen, P.E.; Laible, P.D.; Guss, A.M.; Niu, W.; et al. Machine-learning from Pseudomonas putida KT2440 transcriptomes reveals its transcriptional regulatory network. Metab. Eng. 2022, 72, 297–310. [Google Scholar] [CrossRef] [PubMed]
- Rajput, A.; Tsunemoto, H.; Sastry, A.V.; Szubin, R.; Rychel, K.; Chauhan, S.M.; Pogliano, J.; Palsson, B.O. Advanced transcriptomic analysis reveals the role of efflux pumps and media composition in antibiotic responses of Pseudomonas aeruginosa. Nucleic Acids Res. 2022, 50, 9675–9688. [Google Scholar] [CrossRef]
- Rychel, K.; Sastry, A.V.; Palsson, B.O. Machine learning uncovers independently regulated modules in the Bacillus subtilis transcriptome. Nat. Commun. 2020, 11, 6338. [Google Scholar] [CrossRef] [PubMed]
- Sastry, A.V.; Gao, Y.; Szubin, R.; Hefner, Y.; Xu, S.B.; Kim, D.; Choudhary, K.S.; Yang, L.; King, Z.A.; Palsson, B.O. The Escherichia coli transcriptome mostly consists of independently regulated modules. Nat. Commun. 2019, 10, 5536. [Google Scholar] [CrossRef] [PubMed]
- Mejia-Almonte, C.; Busby, S.J.W.; Wade, J.T.; van Helden, J.; Arkin, A.P.; Stormo, G.D.; Eilbeck, K.; Palsson, B.O.; Galagan, J.E.; Collado-Vides, J. Redefining fundamental concepts of transcription initiation in bacteria. Nat. Rev. Genet. 2020, 21, 699–714. [Google Scholar] [CrossRef] [PubMed]
- Yuan, Y.; Seif, Y.; Rychel, K.; Yoo, R.; Chauhan, S.; Poudel, S.; Al-bulushi, T.; Palsson, B.O.; Sastry, A.V. Pan-Genome Analysis of Transcriptional Regulation in Six Salmonella enterica Serovar Typhimurium Strains Reveals Their Different Regulatory Structures. Msystems 2022, 7, e0046722. [Google Scholar] [CrossRef]
- Chauhan, S.M.; Poudel, S.; Rychel, K.; Lamoureux, C.; Yoo, R.; Al Bulushi, T.; Yuan, Y.; Palsson, B.O.; Sastry, A.V. Machine Learning Uncovers a Data-Driven Transcriptional Regulatory Network for the Crenarchaeal Thermoacidophile Sulfolobus acidocaldarius. Front. Microbiol. 2021, 12, 753521. [Google Scholar] [CrossRef]
- Rychel, K.; Decker, K.; Sastry, A.V.; Phaneuf, P.V.; Poudel, S.; Palsson, B.O. iModulonDB: A knowledgebase of microbial transcriptional regulation derived from machine learning. Nucleic Acids Res. 2021, 49, D112–D120. [Google Scholar] [CrossRef]
- Jiménez-Leiva, A.; Cabrera, J.J.; Bueno, E.; Torres, M.J.; Salazar, S.; Bedmar, E.J.; Delgado, M.J.; Mesa, S. Expanding the Regulon of the Bradyrhizobium diazoefficiens NnrR Transcription Factor: New Insights Into the Denitrification Pathway. Front. Microbiol. 2019, 10, 1926. [Google Scholar] [CrossRef]
- Lindemann, A.; Moser, A.; Pessi, G.; Hauser, F.; Friberg, M.; Hennecke, H.; Fischer, H.M. New target genes controlled by the Bradyrhizobium japonicum two-component regulatory system RegSR. J. Bacteriol. 2007, 189, 8928–8943. [Google Scholar] [CrossRef]
- Nishihata, S.; Kondo, T.; Tanaka, K.; Ishikawa, S.; Takenaka, S.; Kang, C.M.; Yoshida, K. Bradyrhizobium diazoefficiens USDA110 PhaR functions for pleiotropic regulation of cellular processes besides PHB accumulation. BMC Microbiol. 2018, 18, 156. [Google Scholar] [CrossRef]
- Parejo, S.; Cabrera, J.J.; Jiménez-Leiva, A.; Tomás-Gallardo, L.; Bedmar, E.J.; Gates, A.J.; Mesa, S. Fine-tuning modulation of oxidation-mediated posttranslational control of Bradyrhizobium diazoefficiens FixK2 transcription factor. Int. J. Mol. Sci. 2022, 23, 5117. [Google Scholar] [CrossRef] [PubMed]
- Torres, M.J.; Argandona, M.; Vargas, C.; Bedmar, E.J.; Fischer, H.M.; Mesa, S.; Delgado, M.J. The Global Response Regulator RegR Controls Expression of Denitrification Genes in Bradyrhizobium japonicum. PLoS ONE 2014, 9, e99011. [Google Scholar] [CrossRef]
- Mesa, S.; Hauser, F.; Friberg, M.; Malaguti, E.; Fischer, H.M.; Hennecke, H. Comprehensive assessment of the Regulons controlled by the FixLJ-FixK2-FixK1 cascade in Bradyrhizobium japonicum. J. Bacteriol. 2008, 190, 6568–6579. [Google Scholar] [CrossRef]
- Bailey, T.L.; Johnson, J.; Grant, C.E.; Noble, W.S. The MEME Suite. Nucleic Acids Res. 2015, 43, W39–W49. [Google Scholar] [CrossRef] [PubMed]
- Goldberg, R.B.; Hanau, R. Regulation of Klebsiella pneumoniae hut operons by oxygen. J. Bacteriol. 1980, 141, 745–750. [Google Scholar] [CrossRef]
- Cabrera, J.J.; Jiménez-Leiva, A.; Tomás-Gallardo, L.; Parejo, S.; Casado, S.; Torres, M.J.; Bedmar, E.J.; Delgado, M.J.; Mesa, S. Dissection of FixK2 protein-DNA interaction unveils new insights into Bradyrhizobium diazoefficiens lifestyles control. Environ. Microbiol. 2021, 23, 6194–6209. [Google Scholar] [CrossRef]
- Bogino, P.C.; Nievas, F.L.; Giordano, W. A review: Quorum sensing in Bradyrhizobium. Agric. Ecosyst. Environ. Appl. Soil Ecol. 2015, 94, 49–58. [Google Scholar] [CrossRef]
- Kiratisin, P.; Tucker, K.D.; Passador, L. LasR, a transcriptional activator of Pseudomonas aeruginosa virulence genes, functions as a multimer. J. Bacteriol. 2002, 184, 4912–4919. [Google Scholar] [CrossRef] [PubMed]
- Nienaber, A.; Huber, A.; Gottfert, M.; Hennecke, H.; Fischer, H.M. Three new NifA-regulated genes in the Bradyrhizobium japonicum symbiotic gene region discovered by competitive DNA-RNA hybridization. J. Bacteriol. 2000, 182, 1472–1480. [Google Scholar] [CrossRef] [PubMed][Green Version]
- Tsoy, O.V.; Ravcheev, D.A.; Čuklina, J.; Gelfand, M.S. Nitrogen Fixation and Molecular Oxygen: Comparative Genomic Reconstruction of Transcription Regulation in Alphaproteobacteria. Front. Microbiol. 2016, 7, 1343. [Google Scholar] [CrossRef]
- Kullik, I.; Fritsche, S.; Knobel, H.; Sanjuan, J.; Hennecke, H.; Fischer, H.-M. Bradyrhizobium japonicum has two differentially regulated, functional homologs of the σ54 gene (rpoN). J. Bacteriol. 1991, 173, 1125–1138. [Google Scholar] [CrossRef]
- Chen, Y.H.; Yang, C.D.; Tseng, C.P.; Huang, H.D.; Ho, S.Y. GeNOSA: Inferring and experimentally supporting quantitative gene regulatory networks in prokaryotes. Bioinformatics 2015, 31, 2151–2158. [Google Scholar] [CrossRef] [PubMed]
- Sastry, A.V.; Hu, A.; Heckmann, D.; Poudel, S.; Kavvas, E.; Palsson, B.O. Independent component analysis recovers consistent regulatory signals from disparate datasets. PLoS Comp. Biol. 2021, 17, e1008647. [Google Scholar] [CrossRef] [PubMed]
- Patankar, A.V.; Gonzalez, J.E. An Orphan LuxR Homolog of Sinorhizobium meliloti Affects Stress Adaptation and Competition for Nodulation. Appl. Environ. Microbiol. 2009, 75, 946–955. [Google Scholar] [CrossRef]
- Marbach, D.; Costello, J.C.; Kuffner, R.; Vega, N.M.; Prill, R.J.; Camacho, D.M.; Allison, K.R.; Kellis, M.; Collins, J.J.; Stolovitzky, G.; et al. Wisdom of crowds for robust gene network inference. Nat. Methods 2012, 9, 796–804. [Google Scholar] [CrossRef] [PubMed]
- Yoo, R.; Rychel, K.; Poudel, S.; Al-bulushi, T.; Yuan, Y.; Chauhan, S.; Lamoureux, C.; Palsson, B.O.; Sastry, A. Machine Learning of All Mycobacterium tuberculosis H37Rv RNA-seq Data Reveals a Structured Interplay between Metabolism, Stress Response, and Infection. Msphere 2022, 7, e0003322. [Google Scholar] [CrossRef] [PubMed]
- Sastry, A.V.; Poudel, S.; Rychel, K.; Yoo, R.; Lamoureux, C.R.; Chauhan, S.; Haiman, Z.B.; Al Bulushi, T.; Seif, Y.; Palsson, B.O. Mining all publicly available expression data to compute dynamic microbial transcriptional regulatory networks. bioRxiv 2021, Preprint. [Google Scholar]
- McConn, J.L.; Lamoureux, C.R.; Poudel, S.; Palsson, B.O.; Sastry, A.V. Optimal dimensionality selection for independent component analysis of transcriptomic data. BMC Bioinform. 2021, 22, 584. [Google Scholar] [CrossRef]
- Pedregosa, F.; Varoquaux, G.; Gramfort, A.; Michel, V.; Thirion, B.; Grisel, O.; Blondel, M.; Prettenhofer, P.; Weiss, R.; Dubourg, V.; et al. Scikit-learn: Machine Learning in Python. J. Mach. Learn. Res. 2011, 12, 2825–2830. [Google Scholar]
- Hyvarinen, A. Fast and robust fixed-point algorithms for independent component analysis. IEEE Trans. Neural Netw. 1999, 10, 626–634. [Google Scholar] [CrossRef]
- Ester, M.; Kriegel, H.-P.; Sander, J.; Xu, X. A density-based algorithm for discovering clusters in large spatial databases with noise. In Proceedings of the Second International Conference on Knowledge Discovery and Data Mining, Portland, OR, USA, 2–4 August 1996; pp. 226–231. [Google Scholar]
- Kanehisa, M.; Furumichi, M.; Sato, Y.; Ishiguro-Watanabe, M.; Tanabe, M. KEGG: Integrating viruses and cellular organisms. Nucleic Acids Res. 2021, 49, D545–D551. [Google Scholar] [CrossRef]
- Galperin, M.Y.; Wolf, Y.I.; Makarova, K.S.; Alvarez, R.V.; Landsman, D.; Koonin, E.V. COG database update: Focus on microbial diversity, model organisms, and widespread pathogens. Nucleic Acids Res. 2021, 49, D274–D281. [Google Scholar] [CrossRef] [PubMed]
- Huerta-Cepas, J.; Forslund, K.; Coelho, L.P.; Szklarczyk, D.; Jensen, L.J.; von Mering, C.; Bork, P. Fast Genome-Wide Functional Annotation through Orthology Assignment by eggNOG-Mapper. Mol. Biol. Evol. 2017, 34, 2115–2122. [Google Scholar] [CrossRef] [PubMed]
- Karp, P.D.; Billington, R.; Caspi, R.; Fulcher, C.A.; Latendresse, M.; Kothari, A.; Keseler, I.M.; Krummenacker, M.; Midford, P.E.; Ong, Q. The BioCyc collection of microbial genomes and metabolic pathways. Brief. Bioinform. 2019, 20, 1085–1093. [Google Scholar] [CrossRef]
- The Gene Ontology Consortium. The Gene Ontology Resource: 20 years and still GOing strong. Nucleic Acids Res. 2019, 47, D330–D338. [Google Scholar] [CrossRef] [PubMed]
- Gupta, S.; Stamatoyannopoulos, J.A.; Bailey, T.L.; Noble, W.S. Quantifying similarity between motifs. Genome Biol. 2007, 8, R24. [Google Scholar] [CrossRef]





Disclaimer/Publisher’s Note: The statements, opinions and data contained in all publications are solely those of the individual author(s) and contributor(s) and not of MDPI and/or the editor(s). MDPI and/or the editor(s) disclaim responsibility for any injury to people or property resulting from any ideas, methods, instructions or products referred to in the content. |
© 2023 by the authors. Licensee MDPI, Basel, Switzerland. This article is an open access article distributed under the terms and conditions of the Creative Commons Attribution (CC BY) license (https://creativecommons.org/licenses/by/4.0/).
Share and Cite
Gao, Z.-P.; Gu, W.-C.; Li, J.; Qiu, Q.-T.; Ma, B.-G. Independent Component Analysis Reveals the Transcriptional Regulatory Modules in Bradyrhizobium diazoefficiens USDA110. Int. J. Mol. Sci. 2023, 24, 12544. https://doi.org/10.3390/ijms241612544
Gao Z-P, Gu W-C, Li J, Qiu Q-T, Ma B-G. Independent Component Analysis Reveals the Transcriptional Regulatory Modules in Bradyrhizobium diazoefficiens USDA110. International Journal of Molecular Sciences. 2023; 24(16):12544. https://doi.org/10.3390/ijms241612544
Chicago/Turabian StyleGao, Zhi-Peng, Wei-Cheng Gu, Jie Li, Qin-Tian Qiu, and Bin-Guang Ma. 2023. "Independent Component Analysis Reveals the Transcriptional Regulatory Modules in Bradyrhizobium diazoefficiens USDA110" International Journal of Molecular Sciences 24, no. 16: 12544. https://doi.org/10.3390/ijms241612544
APA StyleGao, Z.-P., Gu, W.-C., Li, J., Qiu, Q.-T., & Ma, B.-G. (2023). Independent Component Analysis Reveals the Transcriptional Regulatory Modules in Bradyrhizobium diazoefficiens USDA110. International Journal of Molecular Sciences, 24(16), 12544. https://doi.org/10.3390/ijms241612544

