Genome-Wide Comparison and Functional Characterization of HMGR Gene Family Associated with Shikonin Biosynthesis in Lithospermum erythrorhizon
Abstract
1. Introduction
2. Results
2.1. Identification of the HMGR Gene Family in L. erythrorhizon and 35 Plants
2.2. Evolution and Characterization of the HMGR Gene Family in Plants
2.3. Gene Expansion of HMGR Gene Family in L. erythrorhizon
2.4. Cis-Acting Elements Revealed the Possible Transcription Regulation of LerHMGRs in L. erythrorhizon
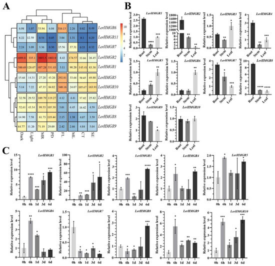
2.5. Expression Patterns Revealed the Possible Critical Role of LerHMGR1 and LerHMGR2 for the Biosynthesis of Shikonin and Its Derivatives
2.6. LerHMGR1 and LerHMGR2 Are Localized to the Endoplasmic Reticulum
2.7. Functional Identification of LerHMGR1 and LerHMGR2 In Vitro
3. Discussion
4. Materials and Methods
4.1. Plant Materials and Treatment
4.2. Identification of HMGR Family Genes
4.3. Bioinformatics Analysis
4.4. Duplication/Loss Detection of HMGR Gene Family
4.5. RNA-Seq Experiments
4.6. RNA Extraction and RT-qPCR Analysis
4.7. Heterologous Expression of LerHMGR1 and LerHMGR2 in Escherichia coli
4.8. In Vitro Enzyme Activity Assay
4.9. Subcellular Localization Analysis
4.10. Co-Expression Network of Transcription Factors and LerHMGR1 and LerHMGR2 Genes
Supplementary Materials
Author Contributions
Funding
Institutional Review Board Statement
Informed Consent Statement
Data Availability Statement
Conflicts of Interest
References
- Tang, W.; Eisenbrand, G. Lithospermum erythrorhizon Sieb. et Zucc. In Chinese Drugs of Plant Origin; Springer: Berlin, Heidelberg, 1992. [Google Scholar]
- Chen, X.; Yang, L.; Zhang, N.; Turpin, J.A.; Buckheit, R.W.; Osterling, C.; Oppenheim, J.J.; Howard, O.M.Z. Shikonin, a Component of Chinese Herbal Medicine, Inhibits Chemokine Receptor Function and Suppresses Human Immunodeficiency Virus Type 1. Antimicrob. Agents Chemother. 2003, 47, 2810–2816. [Google Scholar] [CrossRef] [PubMed]
- Skrzypczak, A.; Przystupa, N.; Zgadzaj, A.; Parzonko, A.; Sykłowska-Baranek, K.; Paradowska, K.; Nałęcz-Jawecki, G. Antigenotoxic, anti-photogenotoxic and antioxidant activities of natural naphthoquinone shikonin and acetylshikonin and Arnebia euchroma callus extracts evaluated by the umu-test and EPR method. Toxicol. Vitr. 2015, 30, 364–372. [Google Scholar] [CrossRef] [PubMed]
- Fan, C.; Zhang, X.; Upton, Z. Anti-inflammatory effects of shikonin in human periodontal ligament cells. Pharm. Biol. 2018, 56, 415–421. [Google Scholar] [CrossRef]
- Liang, D.; Sun, Y.; Shen, Y.; Li, F.; Song, X.; Zhou, E.; Zhao, F.; Liu, Z.; Fu, Y.; Guo, M.; et al. Shikonin exerts anti-inflammatory effects in a murine model of lipopolysaccharide-induced acute lung injury by inhibiting the nuclear factor-kappaB signaling pathway. Int. Immunopharmacol. 2013, 16, 475–480. [Google Scholar] [CrossRef] [PubMed]
- Papageorgiou, V.P.; Assimopoulou, A.; Ballis, A.C. Alkannins and Shikonins: A New Class of Wound Healing Agents. Curr. Med. Chem. 2008, 15, 3248–3267. [Google Scholar] [CrossRef]
- Yang, Y.; Wang, J.; Yang, Q.; Wu, S.; Yang, Z.; Zhu, H.; Zheng, M.; Liu, W.; Wu, W.; He, J.; et al. Shikonin inhibits the lipopolysaccharide-induced release of HMGB1 in RAW264.7 cells via IFN and NF-κB signaling pathways. Int. Immunopharmacol. 2014, 19, 81–87. [Google Scholar] [CrossRef]
- Balkwill, F.; Mantovani, A. Inflammation and cancer: Back to Virchow? Lancet 2001, 357, 539–545. [Google Scholar] [CrossRef]
- Sun, Q.; Gong, T.; Liu, M.; Ren, S.; Yang, H.; Zeng, S.; Zhao, H.; Chen, L.; Ming, T.; Meng, X.; et al. Shikonin, a naphthalene ingredient: Therapeutic actions, pharmacokinetics, toxicology, clinical trials and pharmaceutical researches. Phytomedicine 2021, 94, 153805. [Google Scholar] [CrossRef]
- Gernapudi, R.; Duru, N.; Zhou, Q. Chemopreventive Activities of Shikonin in Breast Cancer. Biochem. Pharmacol. Open Access 2014, 3, e163. [Google Scholar] [CrossRef]
- Zhu, J.; Zhao, L.; Luo, B.; Sheng, W. Shikonin regulates invasion and autophagy of cultured colon cancer cells by inhibiting yes-associated protein. Oncol. Lett. 2019, 18, 6117–6125. [Google Scholar] [CrossRef]
- Malik, S.; Bhushan, S.; Sharma, M.; Ahuja, P.S. Biotechnological approaches to the production of shikonins: A critical review with recent updates. Crit. Rev. Biotechnol. 2014, 36, 327–340. [Google Scholar] [CrossRef] [PubMed]
- Yazaki, K. Lithospermum erythrorhizon cell cultures: Present and future aspects. Plant Biotechnol. 2017, 34, 131–142. [Google Scholar] [CrossRef] [PubMed]
- Terada, A.; Tanoue, Y.; Hatada, A.; Sakamoto, H. Total synthesis of shikalkin [(±)-shikonin]. J. Chem. Soc. Chem. Commun. 1983, 987–988. [Google Scholar] [CrossRef]
- Fujita, Y.; Hara, Y.; Suga, C.; Morimoto, T. Production of shikonin derivatives by cell suspension cultures of Lithospermum erythrorhizon. Plant Cell Rep. 1981, 1, 61–63. [Google Scholar] [CrossRef]
- Fujita, Y.; Tabata, M.; Nishi, A.; Yamada, Y. New medium and production of secondary compounds with the two-staged cul-ture method. In Proceedings of the Plant tissue culture 1982: Proceedings, 5th International Congress of Plant Tissue and Cell, Tokyo, Japan, 11–16 July 1982. [Google Scholar]
- Shimomura, K.; Sudo, H.; Saga, H.; Kamada, H. Shikonin production and secretion by hairy root cultures of Lithospermum erythrorhizon. Plant Cell Rep. 1991, 10, 282–285. [Google Scholar] [CrossRef]
- Lichtenthaler, H.K.; Rohmer, M.; Schwender, J. Two independent biochemical pathways for isopentenyl diphosphate and isoprenoid biosynthesis in higher plants. Physiol. Plant. 1997, 101, 643–652. [Google Scholar] [CrossRef]
- Inouye, H.; Ueda, S.; Inoue, K.; Matsumura, H. Biosynthesis of shikonin in callus cultures of Lithospermum erythrorhizon. Phytochemistry 1979, 18, 1301–1308. [Google Scholar] [CrossRef]
- Heide, L.; Tabata, M. Geranylpyrophosphate: P-hydroxybenzoate geranyltransferase activity in extracts of Lithospermum erythrorhizon cell cultures. Phytochemistry 1987, 26, 1651–1655. [Google Scholar] [CrossRef]
- Yazaki, K.; Kunihisa, M.; Fujisaki, T.; Sato, F. Geranyl Diphosphate:4-Hydroxybenzoate Geranyltransferase fromLithospermum erythrorhizon. J. Biol. Chem. 2002, 277, 6240–6246. [Google Scholar] [CrossRef]
- Auber, R.P.; Suttiyut, T.; McCoy, R.M.; Ghaste, M.; Crook, J.W.; Pendleton, A.L.; Widhalm, J.R.; Wisecaver, J.H. Hybrid de novo genome assembly of red gromwell (Lithospermum erythrorhizon) reveals evolutionary insight into shikonin biosynthesis. Hortic. Res. 2020, 7, 82. [Google Scholar] [CrossRef]
- Yamamoto, H.; Inoue, K.; Li, S.-M.; Heide, L. Geranylhydroquinone 3″-hydroxylase, a cytochrome P-450 monooxygenase from Lithospermum erythrorhizon cell suspension cultures. Planta 2000, 210, 312–317. [Google Scholar] [CrossRef]
- Wang, S.; Wang, R.; Liu, T.; Lv, C.; Liang, J.; Kang, C.; Zhou, L.; Guo, J.; Cui, G.; Zhang, Y.; et al. CYP76B74 Catalyzes the 3″-Hydroxylation of Geranylhydroquinone in Shikonin Biosynthesis. Plant Physiol. 2018, 179, 402–414. [Google Scholar] [CrossRef] [PubMed]
- Song, W.; Zhuang, Y.; Liu, T. Potential role of two cytochrome P450s obtained from Lithospermum erythrorhizon in catalyzing the oxidation of geranylhydroquinone during Shikonin biosynthesis. Phytochemistry 2020, 175, 112375. [Google Scholar] [CrossRef] [PubMed]
- Song, W.; Zhuang, Y.; Liu, T. CYP82AR Subfamily Proteins Catalyze C-1′ Hydroxylations of Deoxyshikonin in the Biosynthesis of Shikonin and Alkannin. Org. Lett. 2021, 23, 2455–2459. [Google Scholar] [CrossRef] [PubMed]
- Oshikiri, H.; Watanabe, B.; Yamamoto, H.; Yazaki, K.; Takanashi, K. Two BAHD Acyltransferases Catalyze the Last Step in the Shikonin/Alkannin Biosynthetic Pathway. Plant Physiol. 2020, 184, 753–761. [Google Scholar] [CrossRef]
- Gaisser, S.; Heide, L. Inhibition and regulation of shikonin biosynthesis in suspension cultures of Lithospermum. Phytochemistry 1996, 41, 1065–1072. [Google Scholar] [CrossRef]
- Singh, R.S.; Gara, R.K.; Bhardwaj, P.K.; Kaachra, A.; Malik, S.; Kumar, R.; Sharma, M.; Ahuja, P.S.; Kumar, S. Expression of 3-hydroxy-3-methylglutaryl-CoA reductase, p-hydroxybenzoate-m-geranyltransferase and genes of phenylpropanoid pathway exhibits positive correlation with shikonins content in arnebia [Arnebia euchroma (Royle) Johnston]. BMC Mol. Biol. 2010, 11, 88. [Google Scholar] [CrossRef]
- Ueoka, H.; Sasaki, K.; Miyawaki, T.; Ichino, T.; Tatsumi, K.; Suzuki, S.; Yamamoto, H.; Sakurai, N.; Suzuki, H.; Shibata, D.; et al. A Cytosol-Localized Geranyl Diphosphate Synthase from Lithospermum erythrorhizon and Its Molecular Evolution. Plant Physiol. 2020, 182, 1933–1945. [Google Scholar] [CrossRef]
- Suttiyut, T.; Auber, R.P.; Ghaste, M.; Kane, C.N.; McAdam, S.A.M.; Wisecaver, J.H.; Widhalm, J.R. Integrative analysis of the shikonin metabolic network identifies new gene connections and reveals evolutionary insight into shikonin biosynthesis. Hortic. Res. 2022, 9, uhab087. [Google Scholar] [CrossRef]
- Li, W.; Wei, H.; He, Q.; Chen, J.; Zhang, B.; Zhu, S. Species-Specific Expansion and Molecular Evolution of the 3-hydroxy-3-methylglutaryl Coenzyme A Reductase (HMGR) Gene Family in Plants. PLoS ONE 2014, 9, e94172. [Google Scholar] [CrossRef]
- Soltis, P.S.; Soltis, D.E. Ancient WGD events as drivers of key innovations in angiosperms. Curr. Opin. Plant Biol. 2016, 30, 159–165. [Google Scholar] [CrossRef] [PubMed]
- Caelles, C.; Ferrer, A.; Hegardt, F.G.; Boronat, A.; Balcells, L. Isolation and structural characterization of a cDNA encoding Arabidopsis thaliana 3-hydroxy-3-methylglutaryl coenzyme A reductase. Plant Mol. Biol. 1989, 13, 627–638. [Google Scholar] [CrossRef] [PubMed]
- Zheng, T.; Guan, L.; Yu, K.; Haider, M.S.; Nasim, M.; Liu, Z.; Li, T.; Zhang, K.; Jiu, S.; Jia, H.; et al. Expressional diversity of grapevine 3-Hydroxy-3-methylglutaryl-CoA reductase (VvHMGR) in different grapes genotypes. BMC Plant Biol. 2021, 21, 279. [Google Scholar] [CrossRef]
- Lange, B.M.; Severin, K.; Bechthold, A.; Heide, L. Regulatory role of microsomal 3-hydroxy-3-methylglutaryl-coenzyme A reductase for shikonin biosynthesis in Lithospermum erythrorhizon cell suspension cultures. Planta 1998, 204, 234–241. [Google Scholar] [CrossRef]
- Niu, S.; Li, J.; Bo, W.; Yang, W.; Zuccolo, A.; Giacomello, S.; Chen, X.; Han, F.; Yang, J.; Song, Y.; et al. The Chinese pine genome and methylome unveil key features of conifer evolution. Cell 2021, 185, 204–217.e14. [Google Scholar] [CrossRef]
- Liu, H.; Lyu, H.; Zhu, K.; Van de Peer, Y.; Cheng, Z. The emergence and evolution of intron-poor and intronless genes in intron-rich plant gene families. Plant J. 2021, 105, 1072–1082. [Google Scholar] [CrossRef]
- Laxa, M.; Müller, K.; Lange, N.; Doering, L.; Pruscha, J.T.; Peterhänsel, C. The 5′UTR Intron of Arabidopsis GGT1 Aminotransferase Enhances Promoter Activity by Recruiting RNA Polymerase II. Plant Physiol. 2016, 172, 313–327. [Google Scholar] [CrossRef]
- Kamo, K.; Kim, A.-Y.; Park, S.H.; Joung, Y.H. The 5′UTR-intron of the Gladiolus polyubiquitin promoter GUBQ1 enhances translation efficiency in Gladiolus and Arabidopsis. BMC Plant Biol. 2012, 12, 79. [Google Scholar] [CrossRef] [PubMed]
- Fischer, I.; Diévart, A.; Droc, G.; Dufayard, J.-F.; Chantret, N. Evolutionary Dynamics of the Leucine-Rich Repeat Receptor-Like Kinase (LRR-RLK) Subfamily in Angiosperms. Plant Physiol. 2016, 170, 1595–1610. [Google Scholar] [CrossRef]
- Tang, C. Exploring the evolutionary process of alkannin/shikonin O-acyltransferases by a reliable Lithospermum erythrorhizon genome. DNA Res. 2021, 28. [Google Scholar] [CrossRef]
- Malik, S.; Bhushan, S.; Sharma, M.; Ahuja, P.S. Physico-chemical factors influencing the shikonin derivatives production in cell suspension cultures of Arnebia euchroma(Royle) Johnston, a medicinally important plant species. Cell Biol. Int. 2011, 35, 153–158. [Google Scholar] [CrossRef] [PubMed]
- Hao, H.; Lei, C.; Dong, Q.; Shen, Y.; Chi, J.; Ye, H.; Wang, H. Effects of Exogenous Methyl Jasmonate on the Biosynthesis of Shikonin Derivatives in Callus Tissues of Arnebia euchroma. Appl. Biochem. Biotechnol. 2014, 173, 2198–2210. [Google Scholar] [CrossRef] [PubMed]
- Fang, R.; Wu, F.; Zou, A.; Zhu, Y.; Zhao, H.; Liao, Y.; Tang, R.-J.; Yang, T.; Pang, Y.; Wang, X.; et al. Transgenic analysis reveals LeACS-1 as a positive regulator of ethylene-induced shikonin biosynthesis in Lithospermum erythrorhizon hairy roots. Plant Mol. Biol. 2016, 90, 345–358. [Google Scholar] [CrossRef] [PubMed]
- Bagheri, F.; Tahvilian, R.; Karimi, N.; Chalabi, M.; Azami, M. Shikonin Production by Callus Culture of Onosma bulbotrichom as Active Pharmaceutical Ingredient. Iran J. Pharm. Res. 2018, 17, 495–504. [Google Scholar] [CrossRef]
- Wang, X.; Hu, H.; Wu, Z.; Fan, H.; Wang, G.; Chai, T.; Wang, H. Tissue-specific transcriptome analyses reveal candidate genes for stilbene, flavonoid and anthraquinone biosynthesis in the medicinal plant Polygonum cuspidatum. BMC Genom. 2021, 22, 353. [Google Scholar] [CrossRef]
- Wu, F.-Y.; Tang, C.-Y.; Guo, Y.-M.; Bian, Z.-W.; Fu, J.-Y.; Lu, G.-H.; Qi, J.-L.; Pang, Y.-J.; Yang, Y.-H. Transcriptome analysis explores genes related to shikonin biosynthesis in Lithospermeae plants and provides insights into Boraginales’ evolutionary history. Sci. Rep. 2017, 7, 4477. [Google Scholar] [CrossRef]
- Zhang, W.-J.; Su, J.; Tan, M.-Y.; Liu, G.-L.; Pang, Y.-J.; Shen, H.-G.; Qi, J.-L.; Yang, Y. Expression analysis of shikonin-biosynthetic genes in response to M9 medium and light in Lithospermum erythrorhizon cell cultures. Plant Cell Tissue Organ Cult. (PCTOC) 2010, 101, 135–142. [Google Scholar] [CrossRef]
- Tang, C.; Li, S.; Wang, Y.; Wang, X. Comparative genome/transcriptome analysis probes Boraginales’ phylogenetic position, WGDs in Boraginales, and key enzyme genes in the alkannin/shikonin core pathway. Mol. Ecol. Resour. 2019, 20, 228–241. [Google Scholar] [CrossRef]
- Leivar, P.; González, V.M.; Castel, S.; Trelease, R.N.; López-Iglesias, C.; Arró, M.; Boronat, A.; Campos, N.; Ferrer, A.; Fernàndez-Busquets, X. Subcellular Localization of Arabidopsis 3-Hydroxy-3-Methylglutaryl-Coenzyme A Reductase. Plant Physiol. 2005, 137, 57–69. [Google Scholar] [CrossRef]
- Song, A.A.-L.; Abdullah, J.O.; Abdullah, M.P.; Shafee, N.; Othman, R.; Tan, E.-F.; Noor, N.M.; Raha, A.R. Overexpressing 3-Hydroxy-3-Methylglutaryl Coenzyme A Reductase (HMGR) in the Lactococcal Mevalonate Pathway for Heterologous Plant Sesquiterpene Production. PLoS ONE 2012, 7, e52444. [Google Scholar] [CrossRef]
- Rao, G.; Zhang, J.; Liu, X.; Lin, C.; Xin, H.; Xue, L.; Wang, C. De novo assembly of a new Olea europaea genome accession using nanopore sequencing. Hortic. Res. 2021, 8, 1–12. [Google Scholar] [CrossRef]
- Moghe, G.D.; Leong, B.J.; Hurney, S.M.; Jones, A.D.; Last, R.L. Evolutionary routes to biochemical innovation revealed by integrative analysis of a plant-defense related specialized metabolic pathway. Elife 2017, 6. [Google Scholar] [CrossRef]
- Liu, W.; Zhang, Z.; Zhu, W.; Ren, Z.; Wang, Z.; Li, L.; Jia, L.; Zhu, S.; Ma, Z. Genome-Wide Identification and Comparative Analysis of the 3-Hydroxy-3-methylglutaryl Coenzyme A Reductase (HMGR) Gene Family in Gossypium. Molecules 2018, 23, 193. [Google Scholar] [CrossRef]
- Zhu, Y.; Wu, N.; Song, W.; Yin, G.; Qin, Y.; Yan, Y.; Hu, Y. Soybean (Glycine max) expansin gene superfamily origins: Segmental and tandem duplication events followed by divergent selection among subfamilies. BMC Plant Biol. 2014, 14, 93. [Google Scholar] [CrossRef]
- Stermer, B.A.; Bianchini, G.M.; Korth, K.L. Regulation of HMG-CoA reductase activity in plants. J. Lipid Res. 1994, 35, 1133–1140. [Google Scholar] [CrossRef] [PubMed]
- Li, R.; Li, Z.; Leng, P.; Hu, Z.; Wu, J.; Dou, D. Transcriptome sequencing reveals terpene biosynthesis pathway genes accounting for volatile terpene of tree peony. Planta 2021, 254, 67. [Google Scholar] [CrossRef] [PubMed]
- Liao, Z.; Tan, Q.; Chai, Y.; Zuo, K.; Chen, M.; Gong, Y.; Wang, P.; Pi, Y.; Tan, F.; Sun, X.; et al. Cloning and characterisation of the gene encoding HMG-CoA reductase from Taxus media and its functional identification in yeast. Funct. Plant Biol. 2004, 31, 73–81. [Google Scholar] [CrossRef]
- Leivar, P.; Antolín-Llovera, M.; Ferrero, S.; Closa, M.; Arró, M.; Ferrer, A.; Boronat, A.; Campos, N. Multilevel Control of Arabidopsis 3-Hydroxy-3-Methylglutaryl Coenzyme A Reductase by Protein Phosphatase 2A. Plant Cell 2011, 23, 1494–1511. [Google Scholar] [CrossRef]
- Robertlee, J.; Kobayashi, K.; Tang, J.; Suzuki, M.; Muranaka, T. Evidence that the Arabidopsis thaliana 3-hydroxy-3-methylglutaryl-CoA reductase 1 is phosphorylated at Ser577 in planta. Plant Biotechnol. 2018, 35, 1–7. [Google Scholar] [CrossRef] [PubMed]
- Espenshade, P.J.; Hughes, A.L. Regulation of Sterol Synthesis in Eukaryotes. Annu. Rev. Genet. 2007, 41, 401–427. [Google Scholar] [CrossRef]
- Katoh, K.; Standley, D.M. MAFFT Multiple Sequence Alignment Software Version 7: Improvements in Performance and Usability. Mol. Biol. Evol. 2013, 30, 772–780. [Google Scholar] [CrossRef] [PubMed]
- Capella-Gutiérrez, S.; Silla-Martínez, J.M.; Gabaldón, T. trimAl: A tool for automated alignment trimming in large-scale phylogenetic analyses. Bioinformatics 2009, 25, 1972–1973. [Google Scholar] [CrossRef] [PubMed]
- Minh, B.Q.; Schmidt, H.A.; Chernomor, O.; Schrempf, D.; Woodhams, M.D.; von Haeseler, A.; Lanfear, R. IQ-TREE 2: New Models and Efficient Methods for Phylogenetic Inference in the Genomic Era. Mol. Biol. Evol. 2020, 37, 1530–1534. [Google Scholar] [CrossRef] [PubMed]
- Wang, Y.; Tang, H.; DeBarry, J.D.; Tan, X.; Li, J.; Wang, X.; Lee, T.-H.; Jin, H.; Marler, B.; Guo, H.; et al. MCScanX: A toolkit for detection and evolutionary analysis of gene synteny and collinearity. Nucleic Acids Res. 2012, 40, e49. [Google Scholar] [CrossRef] [PubMed]
- Chen, C.J.; Chen, H.; Zhang, Y.; Thomas, H.R.; Frank, M.H.; He, Y.H.; Xia, R. TBtools: An Integrative Toolkit Developed for Interactive Analyses of Big Biological Data. Mol. Plant 2020, 13, 1194–1202. [Google Scholar] [CrossRef] [PubMed]
- Stolzer, M.; Lai, H.; Xu, M.; Sathaye, D.; Vernot, B.; Durand, D. Inferring duplications, losses, transfers and incomplete lineage sorting with nonbinary species trees. Bioinformatics 2012, 28, i409–i415. [Google Scholar] [CrossRef]
- Yu, T.; Bai, Y.; Liu, Z.; Wang, Z.; Yang, Q.; Wu, T.; Feng, S.; Zhang, Y.; Shen, S.; Li, Q.; et al. Large-scale analyses of heat shock transcription factors and database construction based on whole-genome genes in horticultural and representative plants. Hortic. Res. 2022, 9. [Google Scholar] [CrossRef]
- Alvarez, R.V.; Pongor, L.S.; Mariño-Ramírez, L.; Landsman, D. TPMCalculator: One-step software to quantify mRNA abundance of genomic features. Bioinformatics 2018, 35, 1960–1962. [Google Scholar] [CrossRef]
- Livak, K.J.; Schmittgen, T.D. Analysis of relative gene expression data using real-time quantitative PCR and the 2−ΔΔCT Method. Methods 2001, 25, 402–408. [Google Scholar] [CrossRef]
- Wilding, E.I.; Kim, D.-Y.; Bryant, A.P.; Gwynn, M.N.; Lunsford, R.D.; McDevitt, D.; Myers, J.E.; Rosenberg, M.; Sylvester, D.; Stauffacher, C.V.; et al. Essentiality, Expression, and Characterization of the Class II 3-Hydroxy-3-Methylglutaryl Coenzyme A Reductase of Staphylococcus aureus. J. Bacteriol. 2000, 182, 5147–5152. [Google Scholar] [CrossRef]
- Shannon, P.; Markiel, A.; Ozier, O.; Baliga, N.S.; Wang, J.T.; Ramage, D.; Amin, N.; Schwikowski, B.; Ideker, T. Cytoscape: A software environment for integrated models of Biomolecular Interaction Networks. Genome Res. 2003, 13, 2498–2504. [Google Scholar] [CrossRef] [PubMed]





| Gene Name | Duplication Types |
|---|---|
| LerHMGR1 | WGD/Segmental duplication |
| LerHMGR2 | Tandem duplication |
| LerHMGR3 | WGD/Segmental duplication |
| LerHMGR4 | Tandem duplication |
| LerHMGR5 | WGD/Segmental duplication |
| LerHMGR6 | WGD/Segmental duplication |
| LerHMGR7 | Dispersed duplication |
| LerHMGR8 | Tandem duplication |
| LerHMGR9 | Tandem duplication |
| LerHMGR10 | WGD/Segmental duplication |
| LerHMGR11 | WGD/Segmental duplication |
Disclaimer/Publisher’s Note: The statements, opinions and data contained in all publications are solely those of the individual author(s) and contributor(s) and not of MDPI and/or the editor(s). MDPI and/or the editor(s) disclaim responsibility for any injury to people or property resulting from any ideas, methods, instructions or products referred to in the content. |
© 2023 by the authors. Licensee MDPI, Basel, Switzerland. This article is an open access article distributed under the terms and conditions of the Creative Commons Attribution (CC BY) license (https://creativecommons.org/licenses/by/4.0/).
Share and Cite
Wang, X.; Wang, C.; Yang, M.; Jie, W.; Fazal, A.; Fu, J.; Yin, T.; Cai, J.; Liu, B.; Lu, G.; et al. Genome-Wide Comparison and Functional Characterization of HMGR Gene Family Associated with Shikonin Biosynthesis in Lithospermum erythrorhizon. Int. J. Mol. Sci. 2023, 24, 12532. https://doi.org/10.3390/ijms241512532
Wang X, Wang C, Yang M, Jie W, Fazal A, Fu J, Yin T, Cai J, Liu B, Lu G, et al. Genome-Wide Comparison and Functional Characterization of HMGR Gene Family Associated with Shikonin Biosynthesis in Lithospermum erythrorhizon. International Journal of Molecular Sciences. 2023; 24(15):12532. https://doi.org/10.3390/ijms241512532
Chicago/Turabian StyleWang, Xuan, Changyi Wang, Minkai Yang, Wencai Jie, Aliya Fazal, Jiangyan Fu, Tongming Yin, Jinfeng Cai, Bao Liu, Guihua Lu, and et al. 2023. "Genome-Wide Comparison and Functional Characterization of HMGR Gene Family Associated with Shikonin Biosynthesis in Lithospermum erythrorhizon" International Journal of Molecular Sciences 24, no. 15: 12532. https://doi.org/10.3390/ijms241512532
APA StyleWang, X., Wang, C., Yang, M., Jie, W., Fazal, A., Fu, J., Yin, T., Cai, J., Liu, B., Lu, G., Lin, H., Han, H., Wen, Z., Qi, J., & Yang, Y. (2023). Genome-Wide Comparison and Functional Characterization of HMGR Gene Family Associated with Shikonin Biosynthesis in Lithospermum erythrorhizon. International Journal of Molecular Sciences, 24(15), 12532. https://doi.org/10.3390/ijms241512532

