Application of 2D NMR Spectroscopy in Combination with Chemometric Tools for Classification of Natural Lignins
Abstract
1. Introduction
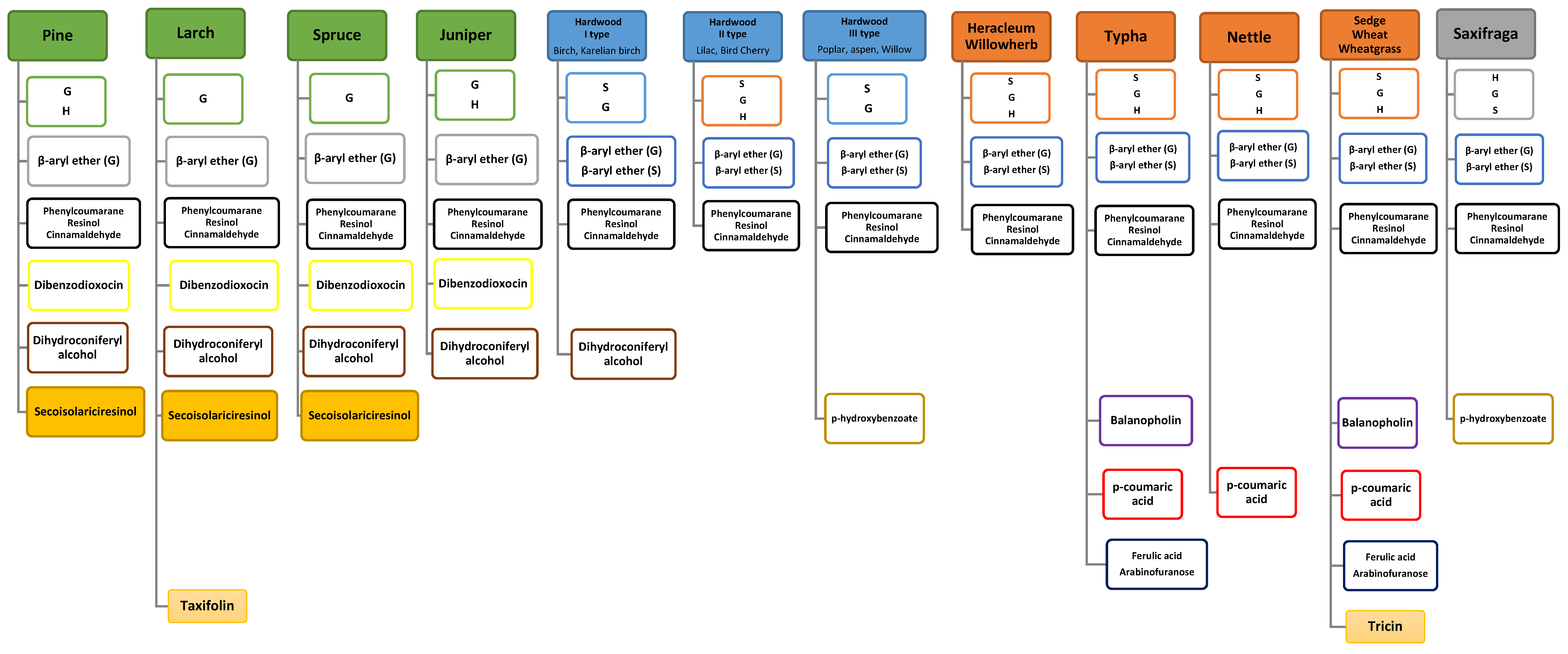
2. Results and Discussion
2.1. General PCA-Based Classification of Lignins
2.2. PCA-Based Discrimination of Coniferous Lignins
2.3. Hierarchical Clustering of Lignins
3. Materials and Methods
3.1. Plant Material and Dioxane Lignin Isolation
3.2. Sample Analysis Using 2D 1H-13C HSQC NMR
3.3. Spectral Processing and PCA/HCA Analysis
3.4. Lignin Substructure Assignments
4. Conclusions
Supplementary Materials
Author Contributions
Funding
Institutional Review Board Statement
Informed Consent Statement
Data Availability Statement
Acknowledgments
Conflicts of Interest
References
- Shakeel, U.; Li, X.; Wang, B.; Geng, F.; Rehman, M.S.U.; Zhang, K.; Xu, J. Structural characterizations of lignins extracted under same severity using different acids. Int. J. Biol. Macromol. 2022, 194, 204–212. [Google Scholar] [CrossRef]
- Rencoret, J.; Gutiérrez, A.; Marques, G.; del Río, J.C.; Tobimatsu, Y.; Lam, P.Y.; Pérez-Boada, M.; Ruiz-Dueñas, F.J.; Barrasa, J.M.; Martínez, A.T. New Insights on Structures Forming the Lignin-Like Fractions of Ancestral Plants. Front. Plant Sci. 2021, 12, 740923. [Google Scholar] [CrossRef]
- Wannid, P.; Hararak, B.; Padee, S.; Klinsukhon, W.; Suwannamek, N.; Raita, M.; Khao-on, K.; Prahsarn, C. Structural and Thermal Characteristics of Novel Organosolv Lignins Extracted from Thai Biomass Residues: A Guide for Processing. J. Polym. Environ. 2022, 30, 2739–2750. [Google Scholar] [CrossRef]
- He, M.-K.; He, Y.-L.; Li, Z.-Q.; Zhao, L.-N.; Zhang, S.-Q.; Liu, H.-M.; Qin, Z. Structural characterization of lignin and lignin-carbohydrate complex (LCC) of sesame hull. Int. J. Biol. Macromol. 2022, 209 Pt A, 258–267. [Google Scholar] [CrossRef]
- Faleva, A.V.; Pikovskoi, I.I.; Pokryshkin, S.A.; Chukhchin, D.G.; Kosyakov, D.S. Features of the Chemical Composition and Structure of Birch Phloem Dioxane Lignin: A Comprehensive Study. Polymers 2022, 14, 964. [Google Scholar] [CrossRef]
- Hasanov, I.; Shanmugam, S.; Kikas, T. Extraction and isolation of lignin from ash tree (Fraxinus exselsior) with protic ionic liquids (PILs). Chemosphere 2022, 290, 133297. [Google Scholar] [CrossRef]
- Feng, C.; Zhu, J.; Cao, L.; Yan, L.; Qin, C.; Liang, C.; Yao, S. Acidolysis mechanism of lignin from bagasse during p-toluenesulfonic acid treatment. Ind. Crops Prod. 2022, 176, 114374. [Google Scholar] [CrossRef]
- Chen, L.; Liang, Z.; Zhang, X.; Zhang, L.; Wang, S.; Chen, C.; Zeng, L.; Min, D. A facile and novel lignin isolation procedure—Methanolic hydrochloric acid treatment at ambient temperature. Int. J. Biol. Macromol. 2022, 222, 1423–1432. [Google Scholar] [CrossRef] [PubMed]
- Belesov, A.V.; Ladesov, A.V.; Pikovskoi, I.I.; Faleva, A.V.; Kosyakov, D.S. Characterization of Ionic Liquid Lignins Isolated from Spruce Wood with 1-Butyl-3-methylimidazolium Acetate and Methyl Sulfate and Their Binary Mixtures with DMSO. Molecules 2020, 25, 2479. [Google Scholar] [CrossRef] [PubMed]
- Rencoret, J.; Rosado, M.J.; Kim, H.; Timokhin, V.I.; Gutiérrez, A.; Bausch, F.; Rosenau, T.; Potthast, A.; Ralph, J.; del Río, J.C. Flavonoids naringenin chalcone, naringenin, dihydrotricin, and tricin are lignin monomers in papyrus. Plant Physiol. 2022, 188, 208–219. [Google Scholar] [CrossRef]
- Lupoi, J.S.; Singh, S.; Parthasarathi, R.; Simmons, B.A.; Henry, R.J. Recent innovations in analytical methods for the qualitative and quantitative assessment of lignin. Renew. Sustain. Energy Rev. 2015, 49, 871–906. [Google Scholar] [CrossRef]
- Kosyakov, D.S.; Pikovskoi, I.I.; Ul’yanovskii, N.V. Dopant-assisted atmospheric pressure photoionization Orbitrap mass spectrometry—An approach to molecular characterization of lignin oligomers. Anal. Chim. Acta 2021, 1179, 338836. [Google Scholar] [CrossRef] [PubMed]
- Ralph, J.; Landucci, L.L. NMR of Lignins. In Lignin and Lignans: Advances in Chemistry, 2nd ed.; Heitner, C., Dimmel, D.R., Schmidt, J.A., Eds.; CRC Press (Taylor & Francis Group): Boca Raton, FL, USA, 2010; pp. 137–234. [Google Scholar]
- Worley, B.; Powers, R. Multivariate Analysis in Metabolomics. Curr. Metabolomics 2012, 1, 92–107. [Google Scholar] [CrossRef]
- Boeriu, C.G.; Bravo, D.; Gosselink, R.J.A.; van Dam, J.E.G. Characterisation of structure-dependent functional properties of lignin with infrared spectroscopy. Ind. Crops Prod. 2004, 20, 205–218. [Google Scholar] [CrossRef]
- Sammons, R.J.; Harper, D.P.; Labbé, N.; Bozell, J.J.; Elder, T.; Rials, T.G. Characterization of organosolv lignins using thermal and FT-IR spectroscopic analysis. BioResources 2013, 8, 2752–2767. [Google Scholar] [CrossRef]
- Lancefield, C.S.; Constant, S.; de Peinder, P.; Bruijnincx, P.C.A. Linkage Abundance and Molecular Weight Characteristics of Technical Lignins by Attenuated Total Reflection-FTIR Spectroscopy Combined with Multivariate Analysis. ChemSusChem 2019, 12, 1139–1146. [Google Scholar] [CrossRef]
- Masoum, S.; Bouveresse, D.J.-R.; Vercauteren, J.; Jalali-Heravi, M.; Rutledge, D.N. Discrimination of wines based on 2D NMR spectra using learning vector quantization neural networks and partial least squares discriminant analysis. Anal. Chim. Acta 2006, 558, 144–149. [Google Scholar] [CrossRef]
- Hedenström, M.; Wiklund, S.; Sundberg, B.; Edlund, U. Visualization and interpretation of OPLS models based on 2D NMR data. Chemom. Intell. Lab. Syst. 2008, 92, 110–117. [Google Scholar] [CrossRef]
- Hedenström, M.; Wiklund-Lindström, S.; Öman, T.; Lu, F.; Gerber, L.; Schatz, P.; Sundberg, B.; Ralph, J. Identification of lignin and polysaccharide modifications in populus wood by chemometric analysis of 2D NMR spectra from dissolved cell walls. Mol. Plant 2009, 2, 933–942. [Google Scholar] [CrossRef]
- Pedersen, H.T.; Dyrby, M.; Engelsen, S.B.; Bro, R. Application of Multi-Way Analysis to 2D NMR Data. Annu. Rep. NMR Spectrosc. 2006, 59, 207–233. [Google Scholar] [CrossRef]
- Faleva, A.V.; Kozhevnikov, A.Y.; Pokryshkin, S.A.; Belesov, A.V.; Pikovskoi, I.I. Structural characterization of the lignin from Saxifraga (Saxifraga oppositifolia L.) stems. Int. J. Biol. Macromol. 2020, 155, 656–665. [Google Scholar] [CrossRef]
- Lan, W.; Lu, F.; Regner, M.; Zhu, Y.; Rencoret, J.; Ralph, S.A.; Zakai, U.I.; Morreel, K.; Boerjan, W.; Ralph, J. Tricin, a flavonoid monomer in monocot lignification. Plant Physiol. 2015, 167, 1284–1295. [Google Scholar] [CrossRef] [PubMed]
- Evstigneyev, E.I.; Kalugina, A.V.; Ivanov, A.Y.; Vasilyev, A.V. Contents of α-O-4 and β-O-4 Bonds in Native Lignin and Isolated Lignin Preparations. J. Wood Chem. Technol. 2017, 37, 294–306. [Google Scholar] [CrossRef]
- Hamany Djande, C.Y.; Piater, L.A.; Steenkamp, P.A.; Tugizimana, F.; Dubery, I.A. A metabolomics approach and chemometric tools for differentiation of barley cultivars and biomarker discovery. Metabolites 2021, 11, 578. [Google Scholar] [CrossRef] [PubMed]
- Pepper, J.M.; Baylis, P.E.T.; Adler, E. The isolation and properties of lignins obtained by the acidolysis of spruce and aspen woods in dioxane-water medium. Can. J. Chem. 1959, 37, 1241–1248. [Google Scholar] [CrossRef]
- Lee, W.; Rahimi, M.; Lee, Y.; Chiu, A. POKY: A software suite for multidimensional NMR and 3D structure calculation of biomolecules. Bioinformatics 2021, 37, 3041–3042. [Google Scholar] [CrossRef]
- Ralph, S.A.; Ralph, J.; Landucci, L. NMR Database of Lignin and Cell Wall Model Compounds; US Forest Products Laboratory: Madison, WI, USA, 2004; Available online: https://www.glbrc.org/databases_and_software/nmrdatabase/NMR_DataBase_2009_Complete.pdf (accessed on 23 October 2022).
- Zhang, L.; Henriksson, G.; Gellerstedt, G. The formation of β-β structures in lignin biosynthesis—Are there two different pathways? Org. Biomol. Chem. 2003, 1, 3621–3624. [Google Scholar] [CrossRef]
- Faleva, A.V.; Kozhevnikov, A.Y.; Pokryshkin, S.A.; Falev, D.I.; Shestakov, S.L.; Popova, J.A. Structural characteristics of different softwood lignins according to 1D and 2D NMR spectroscopy. J. Wood Chem. Technol. 2020, 40, 178–189. [Google Scholar] [CrossRef]
- Pikovskoi, I.I.; Kosyakov, D.S.; Faleva, A.V.; Shavrina, I.S.; Kozhevnikov, A.Y.; Ul’yanovskii, N.V. Study of the sedge (Cárex) lignin by high-resolution mass spectrometry and NMR spectroscopy. Russ. Chem. Bull. 2020, 69, 2004–2012. [Google Scholar] [CrossRef]
- Karmanov, A.P.; Kocheva, L.S.; Belyy, V.A. Topological structure and antioxidant properties of macromolecules of lignin of hogweed Heracleum sosnowskyi Manden. Polymer 2020, 202, 122756. [Google Scholar] [CrossRef]





| Plant | Family | Yield, % | Elemental Composition, % | Molecular Weight, g mol−1 | S/G/H Content, % | Main Substructures *, (Per 100 Aromatic Units) | ||||||||
|---|---|---|---|---|---|---|---|---|---|---|---|---|---|---|
| C | O | H | Mn | Mw | S | G | H | A | B | C | D | |||
| Softwood | ||||||||||||||
| Spruce (Picea abies) | Pinaceae | 15 | 67.0 | 26.6 | 6.4 | 3000 | 8400 | 0.6 | 99.0 | 0.3 | 13.5 | 8.3 | 4.1 | 2.1 |
| 11 | 62.6 | 30.1 | 7.3 | 1800 | 4600 | 1.0 | 99.0 | 0.0 | 11.3 | 7.8 | 4.2 | 1.7 | ||
| 12 | 61.9 | 30.6 | 7.5 | 2300 | 5200 | 0.8 | 98.9 | 0.3 | 12.2 | 7.9 | 4.0 | 1.9 | ||
| Cedar pine (Pinus cembra) | 10 | 64.2 | 29.0 | 6.8 | 980 | 4100 | 0.0 | 95.4 | 4.6 | 16.3 | 9.9 | 5.7 | 1.5 | |
| 8 | 63.8 | 28.4 | 7.8 | 950 | 3600 | 1.3 | 95.9 | 2.8 | 16.7 | 8.2 | 3.4 | 2.6 | ||
| 10 | 63.6 | 28.7 | 7.7 | 1150 | 4300 | 1.4 | 95.3 | 3.2 | 16.0 | 8.5 | 3.4 | 2.9 | ||
| Larch (Larix sibirica) | 10 | 61.2 | 32.0 | 6.8 | 950 | 3800 | 0.8 | 98.8 | 0.4 | 20.8 | 8.5 | 3.4 | 3.1 | |
| 9 | 63.8 | 29.2 | 7.0 | 1300 | 4100 | 1.3 | 98.7 | 0.0 | 14.8 | 7.4 | 4.3 | 0.9 | ||
| 6 | 61.7 | 31.1 | 7.2 | 1750 | 4600 | 2.1 | 93.6 | 4.3 | 19.8 | 9.3 | 3.2 | 3.3 | ||
| Juniper (Juníperus commúnis) | Cupressaceae | 8 | 63.0 | 30.0 | 7.0 | 2300 | 5800 | 1.1 | 97.3 | 1.6 | 13.4 | 7.9 | 3.6 | 1.3 |
| 7 | 64.0 | 28.5 | 7.5 | 950 | 4200 | 0.8 | 96.5 | 2.7 | 17.4 | 8.7 | 3.6 | 2.0 | ||
| 5 | 63.4 | 28.9 | 7.8 | 1600 | 4800 | 1.4 | 96.1 | 2.5 | 19.6 | 9.3 | 3.8 | 3.3 | ||
| Hardwood | ||||||||||||||
| Apricot (Prúnus armeníaca) | Rosaceae | 10 | 57.2 | 35.5 | 7.3 | 2100 | 6800 | 79.3 | 17.9 | 2.8 | 30.3 | 1.7 | 10.4 | 6.0 |
| Plum (Prúnus doméstica) | 10 | 55.0 | 37.9 | 7.1 | 1900 | 7200 | 80.3 | 16.7 | 3.0 | 36.0 | 1.4 | 8.4 | 0.0 | |
| Bird cherry (Prúnus pádus) | 11 | 56.8 | 35.8 | 7.4 | 1350 | 3700 | 66.0 | 33.8 | 0.2 | 34.6 | 2.8 | 9.8 | 23.4 | |
| Rowan (Sórbus aucupária) | 10 | 55.7 | 37.0 | 7.3 | 740 | 5500 | 81.3 | 18.7 | 0.0 | 29.3 | 0.9 | 7.8 | 6.6 | |
| Birch (Bétula pubéscens) | Betulaceae | 15 | 59.9 | 33.2 | 6.9 | 1700 | 4400 | 73.7 | 26.5 | 0.0 | 40.0 | 2.1 | 9.3 | 7.3 |
| Karelian birch (Betula pendula var. Carelica) | 10 | 57.9 | 34.2 | 7.9 | 730 | 3500 | 68.1 | 31.6 | 0.3 | 38.0 | 2.7 | 9.1 | 5.3 | |
| Lilac (Syringa vulgaris) | Oleaceae | 7 | 59.7 | 32.6 | 7.7 | 1900 | 4800 | 64.2 | 35.7 | 0.2 | 32.3 | 3.3 | 9.0 | 5.0 |
| Willow (Sálix babylónica) | Salicaceae | 10 | 59.7 | 32.6 | 7.7 | 1020 | 5700 | 63.5 | 34.2 | 2.3 | 32.9 | 4.2 | 9.6 | 5.6 |
| Aspen (Pópulus trémula) | 15 | 57.6 | 32.0 | 8.6 | 680 | 2700 | 67.3 | 27.1 | 5.6 | 24.9 | 2.1 | 8.1 | 15.9 | |
| Poplar (Populus alba) | 15 | 59.5 | 33.0 | 7.5 | 970 | 3400 | 46.8 | 32.5 | 20.8 | 29.7 | 3.1 | 3.9 | 3.4 | |
| Monocots | ||||||||||||||
| Cattail (Týpha latifólia) | Typhaceae | 5 | 58.2 | 33.9 | 7.9 | 2700 | 10,050 | 40.2 | 55.3 | 4.5 | 37.7 | 5.8 | 6.0 | 5.4 |
| Sedge (Cárex heleonastes) | Cyperaceae | 5 | 59.2 | 32.4 | 6.7 | 300 | 2000 | 41.4 | 42.8 | 15.9 | 24.6 | 3.3 | 2.4 | 0.0 |
| Wheat (Tríticum) | Poaceae | 4 | 59.5 | 30.9 | 9.6 | 780 | 3000 | 41.7 | 50.4 | 7.9 | 29.5 | 3.9 | 2.4 | 4.2 |
| Wheatgrass (Elytrígia répens) | 7 | 58.9 | 32.4 | 6.8 | 300 | 2050 | 29.8 | 56.7 | 13.5 | 25.1 | 4.8 | 2.0 | 0.0 | |
| Dicotyledons | ||||||||||||||
| Hogweed Sosnowskyi (Heracleum) | Apiaceae | 6 | 60.2 | 8.5 | 31.3 | 1800 | 3500 | 55.9 | 43.3 | 0.8 | 43.1 | 4.8 | 11.3 | 6.2 |
| Willowherb (Epilóbium) | Onagraceae | 4 | 59.4 | 33.5 | 7.1 | 1430 | 2890 | 37.3 | 37.0 | 25.8 | 23.7 | 2.6 | 0.0 | 0.0 |
| Nettle (Urtíca dióica) | Urticaceae | 4 | 60.3 | 37.5 | 2.2 | 1400 | 1700 | 34.5 | 55.3 | 10.2 | 31.9 | 7.0 | 7.2 | 3.7 |
| Saxifraga (Saxifrága oppositifólia) | Saxifragaceae | 0.4 | 60.5 | 32.1 | 7.4 | 1500 | 2500 | 14.0 | 48.6 | 37.5 | 22.5 | 3.8 | 0.0 | 0.0 |
| Thistles (Cárduus) | Asteraceae | 4 | 58.7 | 30.3 | 9.2 | 730 | 3530 | 58.1 | 37.9 | 4.0 | 39.6 | 4.0 | 11.5 | 2.9 |
| Burdock (Árctium) | 4 | 57.7 | 31.6 | 8.4 | 950 | 2800 | 50.7 | 48.4 | 0.9 | 39.7 | 4.2 | 8.5 | 3.4 | |
| False flax (Camēlina) | Brassicaceae | 0.4 | 59.0 | 29.0 | 9.2 | 780 | 4730 | 50.2 | 46.9 | 3.0 | 35.3 | 5.6 | 11.6 | 2.7 |
| Orache (Atriplex) | Amaranthaceae | 2 | 57.3 | 32.6 | 8.5 | 390 | 2950 | 63.0 | 36.2 | 0.8 | 38.9 | 3.5 | 15.1 | 3.3 |
| Substructure | Label | PC1 | PC2 | PC3 | PC4 |
|---|---|---|---|---|---|
| Main substructures | |||||
| Syringyl PPU | S | + | − | − | −/+ |
| Guaiacyl PPU | G | − | − | n/d * | − |
| p-Hydroxyphenyl PPU | H | n/d | + | n/d | − |
| p-hydroxybenzoate | pB | + | n/d | n/d | + |
| β-aryl ether (S) | A | + | − | n/d | − |
| β-aryl ether (G) | − | − | n/d | − | |
| β-aryl ether (H) | + | − | n/d | n/d | |
| Phenylcoumarane | B | − | − | + | − |
| Secoisolariciresinol | Sc | − | n/d | n/d | n/d |
| Dibenzodioxocin | D | − | n/d | n/d | n/d |
| Resinol | C | + | − | − | − |
| Dihydroconiferyl alcohol | DCA | − | − | − | − |
| Cinnamaldehyde | J | − | − | − | − |
| Ferulic acid | Fa | n/d | + | + | n/d |
| p-coumaric acid | pCA | n/d | + | + | n/d |
| Balanopholin | BF | n/d | + | + | − |
| Substructures formed during isolation | |||||
| Methyl substituted phenylcoumarone | P | − | − | n/d | + |
| 3,4-divanylyltetrahydrofuran | Di | − | n/d | n/d | n/d |
| 1,3-dioxane structure | 1,3D | − | + | ||
| Hibbert ketone | Hk | − | − | − | n/d |
| α-hydroxypropiovanillone | − | n/d | n/d | + | |
| Acetovanillone | AV | − | − | n/d | + |
| Vanillin | V | − | − | n/d | + |
| Other | |||||
| Sugars | Sugars | + | + | − | + |
| Fatty acids (+Acetate) | Fatty acids (Ac) | + | + | − | − (+) |
| Arabinofuranose | Ar | n/d | + | + | n/d |
| Tricin | T | n/d | + | + | + |
Disclaimer/Publisher’s Note: The statements, opinions and data contained in all publications are solely those of the individual author(s) and contributor(s) and not of MDPI and/or the editor(s). MDPI and/or the editor(s) disclaim responsibility for any injury to people or property resulting from any ideas, methods, instructions or products referred to in the content. |
© 2023 by the authors. Licensee MDPI, Basel, Switzerland. This article is an open access article distributed under the terms and conditions of the Creative Commons Attribution (CC BY) license (https://creativecommons.org/licenses/by/4.0/).
Share and Cite
Faleva, A.V.; Grishanovich, I.A.; Ul’yanovskii, N.V.; Kosyakov, D.S. Application of 2D NMR Spectroscopy in Combination with Chemometric Tools for Classification of Natural Lignins. Int. J. Mol. Sci. 2023, 24, 12403. https://doi.org/10.3390/ijms241512403
Faleva AV, Grishanovich IA, Ul’yanovskii NV, Kosyakov DS. Application of 2D NMR Spectroscopy in Combination with Chemometric Tools for Classification of Natural Lignins. International Journal of Molecular Sciences. 2023; 24(15):12403. https://doi.org/10.3390/ijms241512403
Chicago/Turabian StyleFaleva, Anna V., Ilya A. Grishanovich, Nikolay V. Ul’yanovskii, and Dmitry S. Kosyakov. 2023. "Application of 2D NMR Spectroscopy in Combination with Chemometric Tools for Classification of Natural Lignins" International Journal of Molecular Sciences 24, no. 15: 12403. https://doi.org/10.3390/ijms241512403
APA StyleFaleva, A. V., Grishanovich, I. A., Ul’yanovskii, N. V., & Kosyakov, D. S. (2023). Application of 2D NMR Spectroscopy in Combination with Chemometric Tools for Classification of Natural Lignins. International Journal of Molecular Sciences, 24(15), 12403. https://doi.org/10.3390/ijms241512403

