Combination of Bisphenol A and Its Emergent Substitute Molecules Is Related to Heart Disease and Exerts a Differential Effect on Vascular Endothelium
Abstract
1. Introduction
2. Results
2.1. The Retrospective Cohort Study
2.1.1. Study Population
2.1.2. Logistic Regression Analysis
2.1.3. Weighted Quantile Sum (WQS) Analysis and Bayesian kernel Machine Regression (BKMR)
2.2. In Vitro Study
2.2.1. The Bisphenol Mixture Affects Cell Viability but Not Cell Adhesion
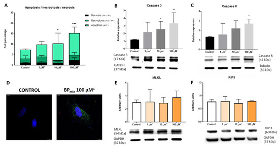
2.2.2. The Bisphenol Mixture Exerts a Differential Effect on Cell Death
3. Discussion
4. Materials and Methods
4.1. The Retrospective Cohort Study
4.1.1. Data Extraction from the NHANES Cohort
4.1.2. Statistical Analysis
4.1.3. Calculation of the Average Proportion of Bisphenols in the Human Population (Used in the Subsequent In Vitro Study)
4.2. In Vitro Study
4.2.1. Cell Culture
4.2.2. MTT Cell Viability Assay
4.2.3. Cell Adhesion Assay
4.2.4. Flow Cytometry
4.2.5. Western Blot
4.2.6. Confocal Microscopy
4.2.7. Statistical Analysis
5. Conclusions
Author Contributions
Funding
Institutional Review Board Statement
Informed Consent Statement
Data Availability Statement
Conflicts of Interest
References
- Porta, R. Anthropocene, the Plastic Age and Future Perspectives. FEBS Open Bio 2021, 11, 948–953. [Google Scholar] [CrossRef]
- Lee, T.; Jung, S.; Baek, K.; Tsang, Y.F.; Lin, K.Y.A.; Jeon, Y.J.; Kwon, E.E. Functional Use of CO2 to Mitigate the Formation of Bisphenol A in Catalytic Pyrolysis of Polycarbonate. J. Hazard. Mater. 2022, 423, 126992. [Google Scholar] [CrossRef]
- Walker, T.R. (Micro)Plastics and the UN Sustainable Development Goals. Curr. Opin. Green Sustain. Chem. 2021, 30, 100497. [Google Scholar] [CrossRef]
- De Kermoysan, G.; Joachim, S.; Baudoin, P.; Lonjaret, M.; Tebby, C.; Lesaulnier, F.; Lestremau, F.; Chatellier, C.; Akrour, Z.; Pheron, E.; et al. Effects of Bisphenol A on Different Trophic Levels in a Lotic Experimental Ecosystem. Aquat. Toxicol. 2013, 144, 186–198. [Google Scholar] [CrossRef]
- Wu, L.-H.H.; Zhang, X.-M.M.; Wang, F.; Gao, C.-J.J.; Chen, D.; Palumbo, J.R.; Guo, Y.; Zeng, E.Y. Occurrence of Bisphenol S in the Environment and Implications for Human Exposure: A Short Review. Sci. Total Environ. 2018, 615, 87–98. [Google Scholar] [CrossRef] [PubMed]
- Vasiljevic, T.; Harner, T. Bisphenol A and Its Analogues in Outdoor and Indoor Air: Properties, Sources and Global Levels. Sci. Total Environ. 2021, 789, 148013. [Google Scholar] [CrossRef]
- Vandenberg, L.N.; Chahoud, I.; Heindel, J.J.; Padmanabhan, V.; Paumgartten, F.J.R.R.; Schoenfelder, G. Urinary, Circulating, and Tissue Biomonitoring Studies Indicate Widespread Exposure to Bisphenol A. Environ. Health Perspect. 2010, 118, 1055–1070. [Google Scholar] [CrossRef] [PubMed]
- Fonseca, M.I.; Lorigo, M.; Cairrao, E. Endocrine-Disrupting Effects of Bisphenol A on the Cardiovascular System: A Review. J. Xenobiot. 2022, 12, 181–213. [Google Scholar] [CrossRef] [PubMed]
- Völkel, W.; Colnot, T.; Csanady, G.A.; Filser, J.G.; Dekant, W.; Vokel, W.; Colnot, T.; Csanady, G.A.; Filser, J.G.; Dekant, W.; et al. Metabolism and Kinetics of Bisphenol a in Humans at Low Doses Following Oral Administration. Chem. Res. Toxicol. 2002, 15, 1281–1287. [Google Scholar] [CrossRef]
- Vandenberg, L.N.; Hauser, R.; Marcus, M.; Olea, N.; Welshons, W.V. Human Exposure to Bisphenol A (BPA). Reprod. Toxicol. 2007, 24, 139–177. [Google Scholar] [CrossRef] [PubMed]
- Zhang, J.; Cooke, G.M.; Curran, I.H.A.; Goodyer, C.G.; Cao, X.-L. GC-MS Analysis of Bisphenol A in Human Placental and Fetal Liver Samples. J. Chromatogr. B 2011, 879, 209–214. [Google Scholar] [CrossRef] [PubMed]
- Saura, M.; Marquez, S.; Reventun, P.; Olea-Herrero, N.; Isabel Arenas, M.; Moreno-Gomez-Toledano, R.; Gomez-Parrizas, M.; Munoz-Moreno, C.; Gonzalez-Santander, M.; Zaragoza, C.; et al. Oral Administration of Bisphenol A Induces High Blood Pressure through Angiotensin II/CaMKII-Dependent Uncoupling of ENOS. FASEB J. 2014, 28, 4719–4728. [Google Scholar] [CrossRef] [PubMed]
- Reventun, P.; Sanchez-Esteban, S.; Cook, A.; Cuadrado, I.; Roza, C.; Moreno-Gómez-Toledano, R.; Muñoz, C.; Zaragoza, C.; Bosch, R.J.; Saura, M. Bisphenol A Induces Coronary Endothelial Cell Necroptosis by Activating RIP3/CamKII Dependent Pathway. Sci. Rep. 2020, 10, 4190. [Google Scholar] [CrossRef] [PubMed]
- Moreno-Gómez-Toledano, R.; Sanchez-Esteban, S.; Cook, A.; Mínguez-Moratinos, M.; Ramírez-Carracedo, R.; Reventun, P.; Delgado-Marín, M.; Bosch, R.J.; Saura, M. Bisphenol A Induces Accelerated Cell Aging in Murine Endothelium. Biomolecules 2021, 11, 1429. [Google Scholar] [CrossRef] [PubMed]
- Rochester, J.R.; Bolden, A.L. Bisphenol S and F: A Systematic Review and Comparison of the Hormonal Activity of Bisphenol a Substitutes. Environ. Health Perspect. 2015, 123, 643–650. [Google Scholar] [CrossRef]
- Skledar, D.G.; Schmidt, J.; Fic, A.; Klopčič, I.; Trontelj, J.; Dolenc, M.S.; Finel, M.; Mašič, L.P. Influence of Metabolism on Endocrine Activities of Bisphenol S. Chemosphere 2016, 157, 152–159. [Google Scholar] [CrossRef]
- dos Santos, B.; Ivantsova, E.; Guzman, A.P.; Martyniuk, C.J. Critical Review of the Toxicity Mechanisms of Bisphenol F in Zebrafish (Danio Rerio): Knowledge Gaps and Future Directions. Chemosphere 2022, 297, 134132. [Google Scholar] [CrossRef]
- Catenza, C.J.; Farooq, A.; Shubear, N.S.; Donkor, K.K. A Targeted Review on Fate, Occurrence, Risk and Health Implications of Bisphenol Analogues. Chemosphere 2021, 268, 129273. [Google Scholar] [CrossRef]
- Conroy-Ben, O.; Garcia, I.; Teske, S.S. In Silico Binding of 4,4’-Bisphenols Predicts in Vitro Estrogenic and Antiandrogenic Activity. Environ. Toxicol. 2018, 33, 569–578. [Google Scholar] [CrossRef]
- Ramskov Tetzlaff, C.N.; Svingen, T.; Vinggaard, A.M.; Rosenmai, A.K.; Taxvig, C.; Tetzlaff, C.N.R.; Svingen, T.; Vinggaard, A.M.; Rosenmai, A.K.; Taxvig, C.; et al. Bisphenols B, E, F, and S and 4-Cumylphenol Induce Lipid Accumulation in Mouse Adipocytes Similarly to Bisphenol A. Environ. Toxicol. 2020, 35, 543–552. [Google Scholar] [CrossRef]
- Sidorkiewicz, I.; Czerniecki, J.; Jarzabek, K.; Zbucka-Kretowska, M.; Wolczynski, S. Cellular, Transcriptomic and Methylome Effects of Individual and Combined Exposure to BPA, BPF, BPS on Mouse Spermatocyte GC-2 Cell Line. Toxicol. Appl. Pharmacol. 2018, 359, 1–11. [Google Scholar] [CrossRef]
- Zhou, R.; Xia, M.; Zhang, L.; Cheng, W.; Yan, J.; Sun, Y.; Wang, Y.; Jiang, H. Individual and Combined Effects of BPA, BPS and BPAF on the Cardiomyocyte Differentiation of Embryonic Stem Cells. Ecotoxicol. Environ. Saf. 2021, 220, 112366. [Google Scholar] [CrossRef]
- Ji, G.; Gu, J.; Guo, M.; Zhou, L.; Wang, Z.; Shi, L.; Gu, A. A Systematic Comparison of the Developmental Vascular Toxicity of Bisphenol A and Its Alternatives in Vivo and in Vitro. Chemosphere 2022, 291, 132936. [Google Scholar] [CrossRef] [PubMed]
- Mu, X.; Huang, Y.; Li, X.; Lei, Y.; Teng, M.; Li, X.; Wang, C.; Li, Y. Developmental Effects and Estrogenicity of Bisphenol A Alternatives in a Zebrafish Embryo Model. Environ. Environ. Sci. Technol. 2018, 52, 3222–3231. [Google Scholar] [CrossRef] [PubMed]
- Pal, S.; Sarkar, K.; Nath, P.P.; Mondal, M.; Khatun, A.; Paul, G. Bisphenol S Impairs Blood Functions and Induces Cardiovascular Risks in Rats. Toxicol. Rep. 2017, 4, 560–565. [Google Scholar] [CrossRef] [PubMed]
- Gao, X.; Ma, J.; Chen, Y.; Wang, H.-S.S. Rapid Responses and Mechanism of Action for Low-Dose Bisphenol s on Ex Vivo Rat Hearts and Isolated Myocytes: Evidence of Female-Specific Proarrhythmic Effects. Environ. Health Perspect. 2015, 123, 571–578. [Google Scholar] [CrossRef]
- Ferguson, M.; Lorenzen-Schmidt, I.; Pyle, W.G. Bisphenol S Rapidly Depresses Heart Function through Estrogen Receptor-Beta and Decreases Phospholamban Phosphorylation in a Sex-Dependent Manner. Sci. Rep. 2019, 9, 15948. [Google Scholar] [CrossRef]
- Kasneci, A.; Lee, J.S.; Yun, T.J.; Shang, J.; Lampen, S.; Gomolin, T.; Cheong, C.C.; Chalifour, L.E. From the Cover: Lifelong Exposure of C57bl/6n Male Mice to Bisphenol A or Bisphenol S Reduces Recovery from a Myocardial Infarction. Toxicol. Sci. 2017, 159, 189–202. [Google Scholar] [CrossRef]
- Kataria, A.; Levine, D.; Wertenteil, S.; Vento, S.; Xue, J.; Rajendiran, K.; Kannan, K.; Thurman, J.M.; Morrison, D.; Brody, R.; et al. Exposure to Bisphenols and Phthalates and Association with Oxidant Stress, Insulin Resistance, and Endothelial Dysfunction in Children. Pediatr. Res. 2017, 81, 857–864. [Google Scholar] [CrossRef]
- Jiang, S.L.; Liu, H.M.; Zhou, S.; Zhang, X.; Peng, C.; Zhou, H.; Tong, Y.Q.; Lu, Q. Association of Bisphenol A and Its Alternatives Bisphenol S and F Exposure with Hypertension and Blood Pressure: A Cross-Sectional Study in China. Environ. Pollut. 2020, 257, 113639. [Google Scholar] [CrossRef]
- Moreno-Gómez-Toledano, R. Relationship between Emergent BPA-Substitutes and Renal and Cardiovascular Diseases in Adult Population. Environ. Pollut. 2022, 313, 120106. [Google Scholar] [CrossRef]
- Lehmler, H.-J.J.; Liu, B.Y.; Gadogbe, M.; Bao, W. Exposure to Bisphenol A, Bisphenol F, and Bisphenol S in U.S. Adults and Children: The National Health and Nutrition Examination Survey 2013-2014. ACS Omega 2018, 3, 6523–6532. [Google Scholar] [CrossRef]
- Moreno-Gómez-Toledano, R.; Arenas, M.I.; González-Martínez, C.; Olea-Herrero, N.; Reventún, P.; Di Nunzio, M.; Sánchez-Esteban, S.; Arilla-Ferreiro, E.; Saura, M.; Bosch, R.J. Bisphenol A Impaired Cell Adhesion by Altering the Expression of Adhesion and Cytoskeleton Proteins on Human Podocytes. Sci. Rep. 2020, 10, 16638. [Google Scholar] [CrossRef]
- Rieger, A.M.; Nelson, K.L.; Konowalchuk, J.D.; Barreda, D.R. Modified Annexin V/Propidium Iodide Apoptosis Assay for Accurate Assessment of Cell Death. J. Vis. Exp. 2011, 50, e2597. [Google Scholar] [CrossRef]
- Chen, Y.; Hua, Y.; Li, X.; Arslan, I.M.; Zhang, W.; Meng, G. Distinct Types of Cell Death and the Implication in Diabetic Cardiomyopathy. Front. Pharmacol. 2020, 11, 42. [Google Scholar] [CrossRef]
- Tang, D.; Kang, R.; Berghe, T.V.; Vandenabeele, P.; Kroemer, G. The Molecular Machinery of Regulated Cell Death. Cell Res. 2019, 29, 347–364. [Google Scholar] [CrossRef] [PubMed]
- Munnangi, S.; Boktor, S.W. Epidemiology Of Study Design; StatPearls Publishing: Treasure Island, FL, USA, 2019. [Google Scholar]
- Prudencio, T.M.; Swift, L.M.; Guerrelli, D.; Cooper, B.; Reilly, M.; Ciccarelli, N.; Sheng, J.; Jaimes, R.; Posnack, N.G. Bisphenol S and Bisphenol F Are Less Disruptive to Cardiac Electrophysiology, as Compared with Bisphenol A. Toxicol. Sci. 2021, 183, 214–226. [Google Scholar] [CrossRef] [PubMed]
- Castellini, C.; Di Giammarco, N.; D’Andrea, S.; Parisi, A.; Totaro, M.; Francavilla, S.; Francavilla, F.; Barbonetti, A. Effects of Bisphenol S and Bisphenol F on Human Spermatozoa: An in Vitro Study. Reprod. Toxicol. 2021, 103, 58–63. [Google Scholar] [CrossRef]
- Russo, G.; Capuozzo, A.; Barbato, F.; Irace, C.; Santamaria, R.; Grumetto, L. Cytotoxicity of Seven Bisphenol Analogues Compared to Bisphenol A and Relationships with Membrane Affinity Data. Chemosphere 2018, 201, 432–440. [Google Scholar] [CrossRef]
- Hercog, K.; Maisanaba, S.; Filipič, M.; Sollner-Dolenc, M.; Kač, L.; Žegura, B. Genotoxic Activity of Bisphenol A and Its Analogues Bisphenol S, Bisphenol F and Bisphenol AF and Their Mixtures in Human Hepatocellular Carcinoma (HepG2) Cells. Sci. Total Environ. 2019, 687, 267–276. [Google Scholar] [CrossRef] [PubMed]
- Mokra, K.; Wozniak, K.; Bukowska, B.; Sicinska, P.; Michalowicz, J. Low-Concentration Exposure to BPA, BPF and BPAF Induces Oxidative DNA Bases Lesions in Human Peripheral Blood Mononuclear Cells. Chemosphere 2018, 201, 119–126. [Google Scholar] [CrossRef]
- Wang, W.; Zhang, J.; Li, Z.; Gu, J.; Qin, J.; Li, J.; Zhang, X.; Ru, S. Bisphenol S Exposure Accelerates the Progression of Atherosclerosis in Zebrafish Embryo-Larvae. J. Hazard. Mater. 2022, 426, 128042. [Google Scholar] [CrossRef]
- Qiu, W.; Chen, B.; Greer, J.B.; Magnuson, J.T.; Xiong, Y.; Zhong, H.; Andrzejczyk, N.E.; Zheng, C.; Schlenk, D. Transcriptomic Responses of Bisphenol S Predict Involvement of Immune Function in the Cardiotoxicity of Early Life-Stage Zebrafish (Danio Rerio). Environ. Sci. Technol. 2020, 54, 2869–2877. [Google Scholar] [CrossRef]
- Mustieles, V.; D’Cruz, S.C.; Couderq, S.; Rodríguez-Carrillo, A.; Fini, J.B.; Hofer, T.; Steffensen, I.L.; Dirven, H.; Barouki, R.; Olea, N.; et al. Bisphenol A and Its Analogues: A Comprehensive Review to Identify and Prioritize Effect Biomarkers for Human Biomonitoring. Environ. Int. 2020, 144, 105811. [Google Scholar] [CrossRef] [PubMed]
- Nomura, M.; Ueno, A.; Saga, K.; Fukuzawa, M.; Kaneda, Y. Accumulation of Cytosolic Calcium Induces Necroptotic Cell Death in Human Neuroblastoma. Cancer Res. 2014, 74, 1056–1066. [Google Scholar] [CrossRef] [PubMed]
- Kuo, C.-C.C.; Huang, J.-K.K.; Chou, C.-T.T.; Cheng, J.-S.S.; Tsai, J.-Y.Y.; Fang, Y.-C.C.; Hsu, S.-S.S.; Liao, W.-C.C.; Chang, H.-T.T.; Ho, C.-M.M.; et al. Effect of Bisphenol A on Ca2+ Fluxes and Viability in Madin-Darby Canine Renal Tubular Cells. Drug Chem. Toxicol. 2011, 34, 454–461. [Google Scholar] [CrossRef] [PubMed]
- Deutschmann, A.; Hans, M.; Meyer, R.; Haberlein, H.; Swandulla, D. Bisphenol A Inhibits Voltage-Activated Ca2+ Channels in Vitro: Mechanisms and Structural Requirements. Mol. Pharmacol. 2013, 83, 501–511. [Google Scholar] [CrossRef]
- Michaela, P.; Maria, K.; Silvia, H.; L’ubica, L. Bisphenol A Differently Inhibits CaV3.1, Ca V3.2 and Ca V3.3 Calcium Channels. Naunyn-Schmiedeberg’s Arch. Pharmacol. 2014, 387, 153–163. [Google Scholar] [CrossRef]
- Otsuka, H.; Sugimoto, M.; Ikeda, S.; Kume, S. Effects of Bisphenol A Administration to Pregnant Mice on Serum Ca and Intestinal Ca Absorption. Anim. Sci. J. 2012, 83, 232–237. [Google Scholar] [CrossRef]
- Centers for Disease Control and Prevention (CDC) National Health and Nutrition Examination Survey Data. Available online: https://wwwn.cdc.gov/nchs/nhanes/continuousnhanes/default.aspx?BeginYear=2013 (accessed on 15 January 2022).
- Moon, S.; Yu, S.H.; Lee, C.B.; Park, Y.J.; Yoo, H.J.; Kim, D.S. Effects of Bisphenol A on Cardiovascular Disease: An Epidemiological Study Using National Health and Nutrition Examination Survey 2003-2016 and Meta-Analysis. Sci. Total Environ. 2021, 763, 142941. [Google Scholar] [CrossRef]
- Li, M.C.; Mínguez-Alarcón, L.; Bellavia, A.; Williams, P.L.; James-Todd, T.; Hauser, R.; Chavarro, J.E.; Chiu, Y.H. Serum Beta-Carotene Modifies the Association between Phthalate Mixtures and Insulin Resistance: The National Health and Nutrition Examination Survey 2003–2006. Environ. Res. 2019, 178, 108729. [Google Scholar] [CrossRef]
- 2013–2014 Laboratory Data—Continuous NHANES. Available online: https://wwwn.cdc.gov/nchs/nhanes/search/datapage.aspx?Component=Laboratory&Cycle=2013-2014 (accessed on 11 April 2023).
- Pirkle, J.L. Laboratory Procedure Manual Benzophenone-3, Bisphenol A, Bisphenol F, Bisphenol S, 2,4-Dichlorophenol, 2,5-Dichlorophenol, Methyl-, Ethyl-, Propyl-, and Butyl Parabens, Triclosan, and Triclocarban On Line SPE-HPLC-Isotope Dilution-MS/MS. Laboratory Procedure Manual from CDC. Available online: https://www.cdc.gov/nchs/data/nhanes/nhanes_11_12/EPH_G_met.pdf (accessed on 15 September 2022).
- Trasande, L.; Spanier, A.J.; Sathyanarayana, S.; Attina, T.M.; Blustein, J. Urinary Phthalates and Increased Insulin Resistance in Adolescents. Pediatrics 2013, 132, E646–E655. [Google Scholar] [CrossRef] [PubMed]
- Stahlhut, R.W.; van Wijngaarden, E.; Dye, T.D.; Cook, S.; Swan, S.H. Concentrations of Urinary Phthalate Metabolites Are Associated with Increased Waist Circumference and Insulin Resistance in Adult U.S. Males. Environ. Health Perspect. 2007, 115, 876–882. [Google Scholar] [CrossRef] [PubMed]
- Renzetti, S.; Curtin, P.; Just, A.C.; Bello, G. Gennings C _gWQS: Generalized Weighted Quantile Sum Regression_. R Package Version 3.0.4. 2021. Available online: https://cran.r-project.org/web/packages/gWQS/index.html (accessed on 1 February 2023).
- Carrico, C.; Gennings, C.; Wheeler, D.C.; Factor-Litvak, P. Characterization of Weighted Quantile Sum Regression for Highly Correlated Data in a Risk Analysis Setting. J. Agric. Biol. Environ. Stat. 2015, 20, 100–120. [Google Scholar] [CrossRef]
- Czarnota, J.; Gennings, C.; Wheeler, D.C. Assessment of Weighted Quantile Sum Regression for Modeling Chemical Mixtures and Cancer Risk. Cancer Inform. 2015, 14, 159–171. [Google Scholar] [CrossRef]
- Colicino, E.; Pedretti, N.F.; Busgang, S.A.; Gennings, C. Per- and Poly-Fluoroalkyl Substances and Bone Mineral Density: Results from the Bayesian Weighted Quantile Sum Regression. Environ. Epidemiol. 2020, 4, e092. [Google Scholar] [CrossRef] [PubMed]
- Keil A _Qgcomp: Quantile G-Computation_. R Package Version 2.10.1. 2022. Available online: https://cran.r-project.org/web/packages/qgcomp/index.html (accessed on 1 February 2023).
- Bobb J _Bkmr: Bayesian Kernel Machine Regression_. R Package Version 0.2.2. 2022. Available online: https://cran.r-project.org/web/packages/bkmr/index.html (accessed on 1 February 2023).
- Bobb, J.F.; Valeri, L.; Claus Henn, B.; Christiani, D.C.; Wright, R.O.; Mazumdar, M.; Godleski, J.J.; Coull, B.A. Bayesian Kernel Machine Regression for Estimating the Health Effects of Multi-Pollutant Mixtures. Biostatistics 2015, 16, 493–508. [Google Scholar] [CrossRef]
- Stein, C.R.; Wu, H.; Bellinger, D.C.; Smith, D.R.; Wolff, M.S.; Savitz, D.A. Exposure to Metal Mixtures and Neuropsychological Functioning in Middle Childhood. Neurotoxicology 2022, 93, 84–91. [Google Scholar] [CrossRef] [PubMed]
- Bellavia, A. Statistical Methods for Environmental Mixtures; 2021. Available online: https://bookdown.org/andreabellavia/mixtures/ (accessed on 1 February 2023).
- López-Rivera, E.; Lizarbe, T.R.; Martínez-Moreno, M.; López-Novoa, J.M.; Rodríguez-Barbero, A.; Rodrigo, J.; Fernández, A.P.; Álvarez-Barrientos, A.; Lamas, S.; Zaragoza, C. Matrix Metalloproteinase 13 Mediates Nitric Oxide Activation of Endothelial Cell Migration. Proc. Natl. Acad. Sci. USA 2005, 102, 3685–3690. [Google Scholar] [CrossRef]
- Olea-Herrero, N.; Arenas, M.I.; Munoz-Moreno, C.; Moreno-Gómez-Toledano, R.; Gonzalez-Santander, M.; Arribas, I.; Bosch, R.J. Bisphenol-A Induces Podocytopathy with Proteinuria in Mice. J. Cell. Physiol. 2014, 229, 2057–2066. [Google Scholar] [CrossRef]
- Wang, Y.; Su, J.; Fu, D.; Wang, Y.; Chen, Y.; Chen, R.; Qin, G.; Zuo, J.; Yue, D. The Role of YB1 in Renal Cell Carcinoma Cell Adhesion. Int. J. Med. Sci. 2018, 15, 1304–1311. [Google Scholar] [CrossRef] [PubMed]
- Herranz, B.; Marquez, S.; Guijarro, B.; Aracil, E.; Aicart-Ramos, C.; Rodriguez-Crespo, I.; Rodríguez-Puyol, M.; Zaragoza, C.; Saura, M. Integrin-Linked Kinase Regulates Vasomotor Function by Preventing Endothelial Nitric Oxide Synthase Uncoupling: Role in Atherosclerosis. Circ. Res. 2012, 110, 439–449. [Google Scholar] [CrossRef] [PubMed]





| Heart Disease | |||
|---|---|---|---|
| Variable | Healthy (n = 2701) | HD (n = 313) | p-Value |
| Gender, men (%) | 1236 (45.76) | 171 (54.63) | 0.003 |
| Age | 43.96 (43.33–44.59) | 64.25 (62.71–65.84) | 0.000 |
| BMI (kg/m2) | 28.47 (28.23–28.72) | 30.12 (29.36–30.91) | 0.000 |
| Mexican American | 409 (15.14) | 34 (10.86) | 0.000 |
| Other Hispanic | 299 (11.07) | 27 (8.63) | |
| Non-Hispanic White | 1000 (37.02) | 144 (46.01) | |
| Non-Hispanic Black | 582 (21.55) | 80 (25.56) | |
| Other Race—Including Multi-Racial | 411 (15.22) | 28 (8.95) | |
| Poverty/Income Ratio | 1.90 (1.83–1.96) | 1.56 (1.41–1.73) | 0.000 |
| Serum cotinine (mg/dL) | 0.25 (0.22–0.29) | 0.30 (0.19–0.47) | 0.36 |
| Urinary creatinine (mg/dL) | 101.2 (98.42–104.1) | 96.7 (89.64–104.3) | 0.076 |
| BP_Cmix (ng/g creat.) | 2.9 (2.80–3.00) | 3.41 (3.06–3.79) | 0.004 |
| ln-BP_Cmix (ng/g) | 1.06 (0.90) | 1.23 (0.97) | 0.004 |
| ΣBPmix (nM) | 12.96 (12.44–13.50) | 14.62 (12.85–16.62) | 0.101 |
| ln-ΣBPmix (nM) | 2.56 (1.09) | 2.68 (1.15) | 0.101 |
| Variable | Q1 (n = 750) | Q2 (n = 752) | Q3 (n = 757) | Q4 (n = 755) | p-Value (Chi-Square) |
|---|---|---|---|---|---|
| Heart Disease (%) | 60 (8.0) | 75 (9.97) | 82 (10.83) | 96 (12.72) | 0.026 |
| Gender, men (%) | 441 (58.8) | 333 (44.34) | 314 (41.53) | 319 (42.25) | 0.000 |
| Age | 43.63 (42.43-44.86) | 46.95 (45.71–48.22) * | 45.83 (44.56–47.14) ** | 46.55 (45.29–47.84) ** | |
| BMI (kg/m2) | 28.38 (27.93–28.84) | 28.47 (28.02–28.92) | 28.83 (28.36–29.3) | 28.88 (28.41–29.36) | |
| Mexican American | 111 (14.8) | 115 (15.31) | 116 (15.34) | 101 (13.38) | 0.000 |
| Other Hispanic | 70 (9.33) | 84 (11.19) | 92 (12.17) | 80 (10.60) | |
| Non-Hispanic White | 258 (34.40) | 281 (37.42) | 302 (39.95) | 303 (40.13) | |
| Non-Hispanic Black | 153 (20.40) | 168 (22.37) | 158 (20.90) | 183 (24.24) | |
| Other Race—Including Multi-Racial | 158 (21.07) | 104 (13.85) | 89 (11.77) | 88 (11.66) | |
| Poverty/Income Ratio | 2.08 (1.96–2.21) | 1.80 (1.69–1.93) * | 1.79 (1.68–1.92) ** | 1.78 (1.67–1.90) ** | |
| Serum cotinine (mg/dL) | 0.15 (0.12–0.20) | 0.21 (0.16–0.28) | 0.31 (0.23–0.41) ** | 0.43 (0.32–0.58) **** #### | |
| Urinary creatinine (mg/dL) | 120.4 (115.1–125.9) | 102.1 (96.99–107.4) **** | 89.56 (84.73–94.66) **** # | 93.67 (88.62–99.0) **** |
| BP_Cmix (ng/g creat.) | ΣBPmix (nM) | Age | BMI (kg/m2) | Serum Cotinine (mg/dL) | Poverty-Income Ratio | |
|---|---|---|---|---|---|---|
| BP_Cmix (ng/g creat.) | 1 | **** | - | - | * | - |
| ΣBPmix (nM) | 0.824 | 1 | - | * | * | - |
| Age | 0.023 | −0.019 | 1 | - | *** | **** |
| BMI (kg/m2) | 0.012 | 0.041 | 0.016 | 1 | - | **** |
| Serum cotinine (mg/dL) | 0.044 | 0.042 | −0.060 | −0.034 | 1 | **** |
| Poverty/Income Ratio | 0.016 | 0.023 | 0.06 | −0.089 | −0.175 | 1 |
| BP Mixture | Covariates | OR (95% CI) | p-Value |
|---|---|---|---|
| BP_Cmix (ng/g creat.) | 1 | 1.20 (1.06–1.35) | 0.003 |
| 2 | 1.20 (1.05–1.37) | 0.007 | |
| 3 | 1.20 (1.05–1.38) | 0.008 | |
| ΣBPmix (nM) | 1 | 1.10 (0.99–1.22) | 0.066 |
| 2 | 1.14 (1.02–1.28) | 0.023 | |
| 3 | 1.18 (1.04–1.35) | 0.013 |
| Mixture BPs Quartile | Covariates | OR (95% CI) | p-Value |
|---|---|---|---|
| BP_Cmix Q1 | 1 | REF | - |
| 2 | REF | - | |
| 3 | REF | - | |
| BP_Cmix Q2 | 1 | 1.27 (0.89–1.82) | 0.182 |
| 2 | 1.12 (0.77–1.63) | 0.568 | |
| 3 | 1.06 (0.72–1.56) | 0.761 | |
| BP_Cmix Q3 | 1 | 1.40 (0.98–1.98) | 0.061 |
| 2 | 1.30 (0.90–1.89) | 0.162 | |
| 3 | 1.24 (0.85–1.81) | 0.263 | |
| BP_Cmix Q4 | 1 | 1.68 (1.19–2.35) | 0.003 |
| 2 | 1.54 (1.07–2.21) | 0.021 | |
| 3 | 1.41 (0.98–2.05) | 0.067 |
| Compound | GM (95% CI), ng/mL | MW (g/mol) | Molarity (nM) | Proportion |
|---|---|---|---|---|
| Bisphenol A | 1.22 (1.18–1.25) | 228.29 | 5.34 | 1 |
| Bisphenol S | 0.49 (0.47–0.51) | 250.27 | 1.96 | 0.36 |
| Bisphenol F | 0.41 (0.39–0.42) | 200.23 | 2.05 | 0.38 |
Disclaimer/Publisher’s Note: The statements, opinions and data contained in all publications are solely those of the individual author(s) and contributor(s) and not of MDPI and/or the editor(s). MDPI and/or the editor(s) disclaim responsibility for any injury to people or property resulting from any ideas, methods, instructions or products referred to in the content. |
© 2023 by the authors. Licensee MDPI, Basel, Switzerland. This article is an open access article distributed under the terms and conditions of the Creative Commons Attribution (CC BY) license (https://creativecommons.org/licenses/by/4.0/).
Share and Cite
Moreno-Gómez-Toledano, R.; Delgado-Marín, M.; Sánchez-Esteban, S.; Cook-Calvete, A.; Ortiz, S.; Bosch, R.J.; Saura, M. Combination of Bisphenol A and Its Emergent Substitute Molecules Is Related to Heart Disease and Exerts a Differential Effect on Vascular Endothelium. Int. J. Mol. Sci. 2023, 24, 12188. https://doi.org/10.3390/ijms241512188
Moreno-Gómez-Toledano R, Delgado-Marín M, Sánchez-Esteban S, Cook-Calvete A, Ortiz S, Bosch RJ, Saura M. Combination of Bisphenol A and Its Emergent Substitute Molecules Is Related to Heart Disease and Exerts a Differential Effect on Vascular Endothelium. International Journal of Molecular Sciences. 2023; 24(15):12188. https://doi.org/10.3390/ijms241512188
Chicago/Turabian StyleMoreno-Gómez-Toledano, Rafael, María Delgado-Marín, Sandra Sánchez-Esteban, Alberto Cook-Calvete, Sara Ortiz, Ricardo J. Bosch, and Marta Saura. 2023. "Combination of Bisphenol A and Its Emergent Substitute Molecules Is Related to Heart Disease and Exerts a Differential Effect on Vascular Endothelium" International Journal of Molecular Sciences 24, no. 15: 12188. https://doi.org/10.3390/ijms241512188
APA StyleMoreno-Gómez-Toledano, R., Delgado-Marín, M., Sánchez-Esteban, S., Cook-Calvete, A., Ortiz, S., Bosch, R. J., & Saura, M. (2023). Combination of Bisphenol A and Its Emergent Substitute Molecules Is Related to Heart Disease and Exerts a Differential Effect on Vascular Endothelium. International Journal of Molecular Sciences, 24(15), 12188. https://doi.org/10.3390/ijms241512188

