Hypoimmunogenic Human Pluripotent Stem Cells as a Powerful Tool for Liver Regenerative Medicine
Abstract
1. Introduction
2. Results
2.1. Generation of CIITA and B2M dKO iPSC Clone
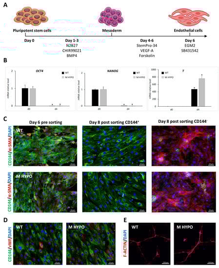
2.2. Differentiation towards Endothelial-like Cells (EC)
2.3. Differentiation towards Hepatocyte-like Cells (HLC)
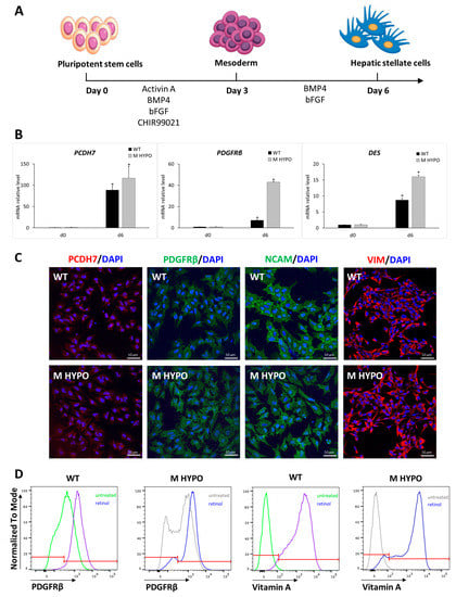
2.4. Differentiation towards Hepatic Stellate-like Cells (HSC)
2.5. Assessment of Hypoimmunogenicity of M HYPO EC Cells In Vitro
2.6. Analysis of CD47 Expression in Undifferentiated and Differentiated M HYPO Cells
2.7. Establishment of CIITA and B2M dKO iPSC Clone from a Commercially Gene-Edited Cell Pool
3. Discussion
4. Materials and Methods
4.1. iPSC Culture
4.2. Human iPSC CRISPR/Cas9-Mediated Genome Editing
4.3. Genotyping and Sanger Sequencing
4.4. Topo TA Cloning
4.5. RNA Extraction and Quantitative Real-Time PCR
4.6. Immunofluorescence Staining
4.7. Embryoid Body Formation, Karyotype and Cell Line Authentication
4.8. Differentiation of iPSCs into Endothelial-like Cells
4.9. Tube Formation Assay
4.10. Differentiation of iPSCs into Hepatocyte-like Cells
4.11. Differentiation of iPSCs into Hepatic Stellate-like Cells
4.12. Flow Cytometry
4.13. T Cell Proliferation Assay
4.14. NK Cell-Killing Assay
4.15. Statistical Analysis
Supplementary Materials
Author Contributions
Funding
Institutional Review Board Statement
Informed Consent Statement
Data Availability Statement
Acknowledgments
Conflicts of Interest
References
- Takahashi, K.; Yamanaka, S. Induction of Pluripotent Stem Cells from Mouse Embryonic and Adult Fibroblast Cultures by Defined Factors. Cell 2006, 126, 663–676. [Google Scholar] [CrossRef] [PubMed]
- Ilic, D.; Ogilvie, C. Pluripotent Stem Cells in Clinical Setting-New Developments and Overview of Current Status. Stem Cells 2022, 40, 791–801. [Google Scholar] [CrossRef] [PubMed]
- Medhasi, S.; Chantratita, N. Human Leukocyte Antigen (HLA) System: Genetics and Association with Bacterial and Viral Infections. J Immunol Res 2022, 2022, 9710376. [Google Scholar] [CrossRef]
- Wang, D.; Quan, Y.; Yan, Q.; Morales, J.E.; Wetsel, R.A. Targeted Disruption of the Β2-Microglobulin Gene Minimizes the Immunogenicity of Human Embryonic Stem Cells. Stem Cells Transl. Med. 2015, 4, 1234–1245. [Google Scholar] [CrossRef]
- Das, K.; Eisel, D.; Lenkl, C.; Goyal, A.; Diederichs, S.; Dickes, E.; Osen, W.; Eichmüller, S.B. Generation of Murine Tumor Cell Lines Deficient in MHC Molecule Surface Expression Using the CRISPR/Cas9 System. PLoS ONE 2017, 12, e0174077. [Google Scholar] [CrossRef]
- Han, X.; Wang, M.; Duan, S.; Franco, P.J.; Kenty, J.H.-R.; Hedrick, P.; Xia, Y.; Allen, A.; Ferreira, L.M.R.; Strominger, J.L.; et al. Generation of Hypoimmunogenic Human Pluripotent Stem Cells. Proc. Natl. Acad. Sci. USA 2019, 116, 10441–10446. [Google Scholar] [CrossRef] [PubMed]
- Deuse, T.; Hu, X.; Gravina, A.; Wang, D.; Tediashvili, G.; De, C.; Thayer, W.O.; Wahl, A.; Garcia, J.V.; Reichenspurner, H.; et al. Hypoimmunogenic Derivatives of Induced Pluripotent Stem Cells Evade Immune Rejection in Fully Immunocompetent Allogeneic Recipients. Nat. Biotechnol. 2019, 37, 252–258. [Google Scholar] [CrossRef]
- Wang, B.; Iriguchi, S.; Waseda, M.; Ueda, N.; Ueda, T.; Xu, H.; Minagawa, A.; Ishikawa, A.; Yano, H.; Ishi, T.; et al. Generation of Hypoimmunogenic T Cells from Genetically Engineered Allogeneic Human Induced Pluripotent Stem Cells. Nat. Biomed. Eng. 2021, 5, 429–440. [Google Scholar] [CrossRef]
- Xu, H.; Wang, B.; Ono, M.; Kagita, A.; Fujii, K.; Sasakawa, N.; Ueda, T.; Gee, P.; Nishikawa, M.; Nomura, M.; et al. Targeted Disruption of HLA Genes via CRISPR-Cas9 Generates IPSCs with Enhanced Immune Compatibility. Cell Stem Cell 2019, 24, 566–578.e7. [Google Scholar] [CrossRef]
- Romano, E.; Trionfini, P.; Giampietro, R.; Benigni, A.; Tomasoni, S. Generation of a Homozygous CIITA Knockout IPS Cell Line Using the CRISPR-Cas9 System. Stem Cell Res. 2021, 57, 102580. [Google Scholar] [CrossRef]
- Waterhouse, A.; Bertoni, M.; Bienert, S.; Studer, G.; Tauriello, G.; Gumienny, R.; Heer, F.T.; de Beer, T.A.P.; Rempfer, C.; Bordoli, L.; et al. SWISS-MODEL: Homology Modelling of Protein Structures and Complexes. Nucleic Acids Res. 2018, 46, W296–W303. [Google Scholar] [CrossRef] [PubMed]
- Steinhaus, R.; Proft, S.; Schuelke, M.; Cooper, D.N.; Schwarz, J.M.; Seelow, D. MutationTaster2021. Nucleic Acids Res. 2021, 49, W446–W451. [Google Scholar] [CrossRef] [PubMed]
- Concordet, J.-P.; Haeussler, M. CRISPOR: Intuitive Guide Selection for CRISPR/Cas9 Genome Editing Experiments and Screens. Nucleic Acids Res 2018, 46, W242–W245. [Google Scholar] [CrossRef]
- Ciampi, O.; Bonandrini, B.; Derosas, M.; Conti, S.; Rizzo, P.; Benedetti, V.; Figliuzzi, M.; Remuzzi, A.; Benigni, A.; Remuzzi, G.; et al. Engineering the Vasculature of Decellularized Rat Kidney Scaffolds Using Human Induced Pluripotent Stem Cell-Derived Endothelial Cells. Sci. Rep. 2019, 9, 8001. [Google Scholar] [CrossRef]
- Du, C.; Feng, Y.; Qiu, D.; Xu, Y.; Pang, M.; Cai, N.; Xiang, A.P.; Zhang, Q. Highly Efficient and Expedited Hepatic Differentiation from Human Pluripotent Stem Cells by Pure Small-Molecule Cocktails. Stem Cell Res. Ther. 2018, 9, 58. [Google Scholar] [CrossRef] [PubMed]
- Miyoshi, M.; Kakinuma, S.; Kamiya, A.; Tsunoda, T.; Tsuchiya, J.; Sato, A.; Kaneko, S.; Nitta, S.; Kawai-Kitahata, F.; Murakawa, M.; et al. LIM Homeobox 2 Promotes Interaction between Human IPS-Derived Hepatic Progenitors and IPS-Derived Hepatic Stellate-like Cells. Sci. Rep. 2019, 9, 2072. [Google Scholar] [CrossRef]
- Kilpinen, H.; Goncalves, A.; Leha, A.; Afzal, V.; Alasoo, K.; Ashford, S.; Bala, S.; Bensaddek, D.; Casale, F.P.; Culley, O.J.; et al. Common Genetic Variation Drives Molecular Heterogeneity in Human IPSCs. Nature 2017, 546, 370–375. [Google Scholar] [CrossRef]
- Volpato, V.; Webber, C. Addressing Variability in IPSC-Derived Models of Human Disease: Guidelines to Promote Reproducibility. Dis. Model Mech. 2020, 13, dmm042317. [Google Scholar] [CrossRef] [PubMed]
- Messina, A.; Luce, E.; Hussein, M.; Dubart-Kupperschmitt, A. Pluripotent-Stem-Cell-Derived Hepatic Cells: Hepatocytes and Organoids for Liver Therapy and Regeneration. Cells 2020, 9, 420. [Google Scholar] [CrossRef]
- Pareja, E.; Gómez-Lechón, M.J.; Tolosa, L. Induced Pluripotent Stem Cells for the Treatment of Liver Diseases: Challenges and Perspectives from a Clinical Viewpoint. Ann. Transl. Med. 2020, 8, 566. [Google Scholar] [CrossRef]
- Alwahsh, S.M.; Rashidi, H.; Hay, D.C. Liver Cell Therapy: Is This the End of the Beginning? Cell Mol. Life Sci. 2018, 75, 1307–1324. [Google Scholar] [CrossRef] [PubMed]
- Heydari, Z.; Najimi, M.; Mirzaei, H.; Shpichka, A.; Ruoss, M.; Farzaneh, Z.; Montazeri, L.; Piryaei, A.; Timashev, P.; Gramignoli, R.; et al. Tissue Engineering in Liver Regenerative Medicine: Insights into Novel Translational Technologies. Cells 2020, 9, 304. [Google Scholar] [CrossRef] [PubMed]
- Zhao, W.; Lei, A.; Tian, L.; Wang, X.; Correia, C.; Weiskittel, T.; Li, H.; Trounson, A.; Fu, Q.; Yao, K.; et al. Strategies for Genetically Engineering Hypoimmunogenic Universal Pluripotent Stem Cells. iScience 2020, 23, 101162. [Google Scholar] [CrossRef] [PubMed]
- Zhang, C.; Liu, Y. Targeting NK Cell Checkpoint Receptors or Molecules for Cancer Immunotherapy. Front. Immunol. 2020, 11, 1295. [Google Scholar] [CrossRef]
- Deuse, T.; Hu, X.; Agbor-Enoh, S.; Jang, M.K.; Alawi, M.; Saygi, C.; Gravina, A.; Tediashvili, G.; Nguyen, V.Q.; Liu, Y.; et al. The SIRPα-CD47 Immune Checkpoint in NK Cells. J. Exp. Med. 2021, 218, e20200839. [Google Scholar] [CrossRef]
- Merola, J.; Reschke, M.; Pierce, R.W.; Qin, L.; Spindler, S.; Baltazar, T.; Manes, T.D.; Lopez-Giraldez, F.; Li, G.; Bracaglia, L.G.; et al. Progenitor-Derived Human Endothelial Cells Evade Alloimmunity by CRISPR/Cas9-Mediated Complete Ablation of MHC Expression. JCI Insight 2019, 4, e129739. [Google Scholar] [CrossRef]
- Flahou, C.; Morishima, T.; Takizawa, H.; Sugimoto, N. Fit-For-All IPSC-Derived Cell Therapies and Their Evaluation in Humanized Mice with NK Cell Immunity. Front. Immunol. 2021, 12, 662360. [Google Scholar] [CrossRef]
- Petrosyan, A.; Martins, P.N.; Solez, K.; Uygun, B.E.; Gorantla, V.S.; Orlando, G. Regenerative Medicine Applications: An Overview of Clinical Trials. Front. Bioeng. Biotechnol. 2022, 10, 942750. [Google Scholar] [CrossRef]
Disclaimer/Publisher’s Note: The statements, opinions, and data contained in all publications are solely those of the individual author(s) and contributor(s) and not of MDPI and/or the editor(s). MDPI and/or the editor(s) disclaim responsibility for any injury to people or property resulting from any ideas, methods, instructions, or products referred to in the content. |






Disclaimer/Publisher’s Note: The statements, opinions and data contained in all publications are solely those of the individual author(s) and contributor(s) and not of MDPI and/or the editor(s). MDPI and/or the editor(s) disclaim responsibility for any injury to people or property resulting from any ideas, methods, instructions or products referred to in the content. |
© 2023 by the authors. Licensee MDPI, Basel, Switzerland. This article is an open access article distributed under the terms and conditions of the Creative Commons Attribution (CC BY) license (https://creativecommons.org/licenses/by/4.0/).
Share and Cite
Trionfini, P.; Romano, E.; Varinelli, M.; Longaretti, L.; Rizzo, P.; Giampietro, R.; Caroli, A.; Aiello, S.; Todeschini, M.; Casiraghi, F.; et al. Hypoimmunogenic Human Pluripotent Stem Cells as a Powerful Tool for Liver Regenerative Medicine. Int. J. Mol. Sci. 2023, 24, 11810. https://doi.org/10.3390/ijms241411810
Trionfini P, Romano E, Varinelli M, Longaretti L, Rizzo P, Giampietro R, Caroli A, Aiello S, Todeschini M, Casiraghi F, et al. Hypoimmunogenic Human Pluripotent Stem Cells as a Powerful Tool for Liver Regenerative Medicine. International Journal of Molecular Sciences. 2023; 24(14):11810. https://doi.org/10.3390/ijms241411810
Chicago/Turabian StyleTrionfini, Piera, Elena Romano, Marco Varinelli, Lorena Longaretti, Paola Rizzo, Roberta Giampietro, Annalina Caroli, Sistiana Aiello, Marta Todeschini, Federica Casiraghi, and et al. 2023. "Hypoimmunogenic Human Pluripotent Stem Cells as a Powerful Tool for Liver Regenerative Medicine" International Journal of Molecular Sciences 24, no. 14: 11810. https://doi.org/10.3390/ijms241411810
APA StyleTrionfini, P., Romano, E., Varinelli, M., Longaretti, L., Rizzo, P., Giampietro, R., Caroli, A., Aiello, S., Todeschini, M., Casiraghi, F., Remuzzi, G., Benigni, A., & Tomasoni, S. (2023). Hypoimmunogenic Human Pluripotent Stem Cells as a Powerful Tool for Liver Regenerative Medicine. International Journal of Molecular Sciences, 24(14), 11810. https://doi.org/10.3390/ijms241411810

