Novel Tools for Comprehensive Functional Analysis of LDLR (Low-Density Lipoprotein Receptor) Variants
Abstract
1. Introduction
2. Results
2.1. Construction of Stable Mammalian Cell Line (HEK293T-ldlrG1) for Inducible Expression of LDL Receptor
2.2. Knock-In Screening
2.3. Construction of Recombinant Expression Vector
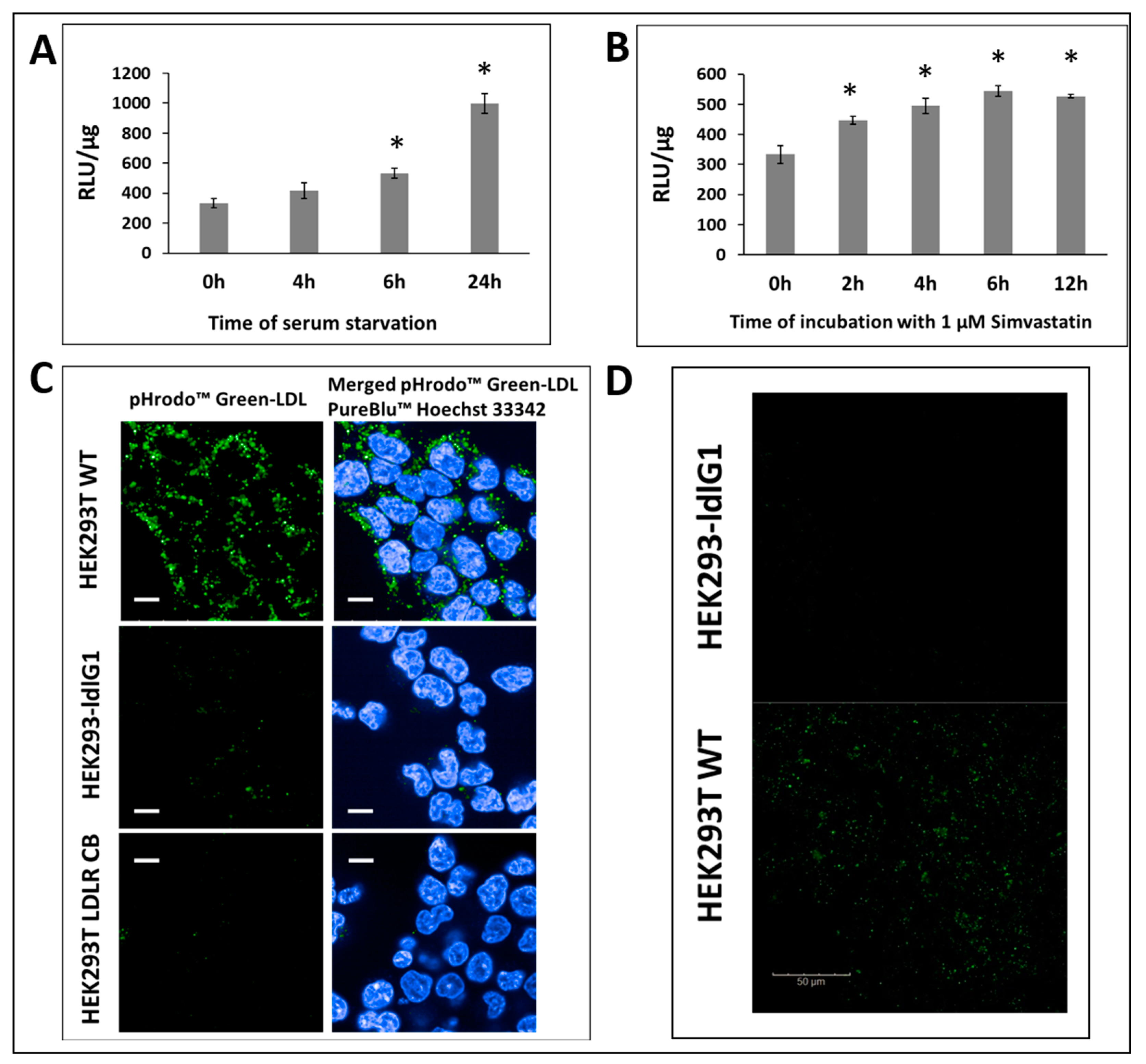
2.4. Expression of LDLR in HEKT-ldlrG1 Cells
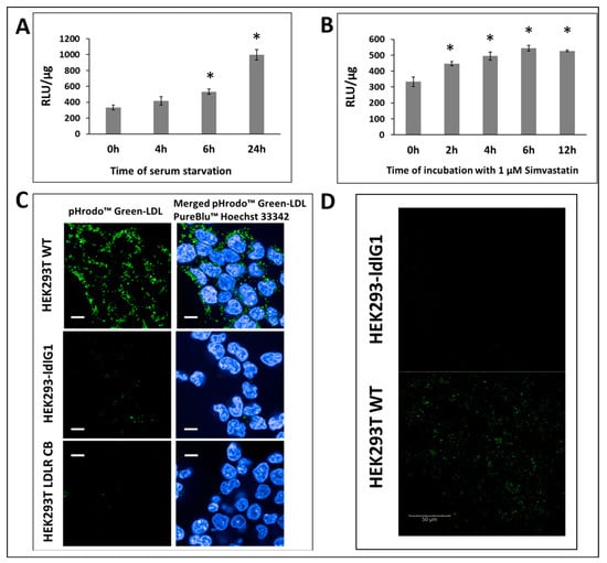
2.5. Functional Analysis of LDLR via Measurement of Labeled LDL Uptake
2.6. Proof of Principle Studies. In Vitro Functional Characterization of LDLR Variants
3. Discussion
4. Materials and Methods
4.1. CRISPR/Cas9 Mediated Knock-In at the Human LDLR Locus
4.2. Knock-In PCR Screening
4.3. Luciferase Activity Assay
4.4. Western Blot Analysis
4.5. Cloning of cDNA of LDLR into Expression Vector
4.6. Transfection
4.7. Quantification of LDLR Expression via Immunofluorescence in Cells
4.8. Quantification of LDLR Expression via LDL-Binding Assay
4.9. LDL Uptake Assay
4.10. Confocal Laser Scanning Microscopy
4.11. Statistical Analyses
Supplementary Materials
Author Contributions
Funding
Institutional Review Board Statement
Informed Consent Statement
Data Availability Statement
Conflicts of Interest
References
- Goldstein, J.L.; Hobbs, H.H.; Brown, M.S. Familial Hypercholesterolemia. In The Online Metabolic and Molecular Bases of Inherited Disease; Valle, D.L., Antonarakis, S., Ballabio, A., Beaudet, A.L., Mitchell, G.A., Eds.; McGraw-Hill Education: New York, NY, USA, 2019. [Google Scholar]
- Marais, A.D. Familial hypercholesterolaemia. Clin. Biochem. Rev. 2004, 25, 49–68. [Google Scholar] [PubMed]
- Hobbs, H.H.; Brown, M.S.; Goldstein, J.L. Molecular genetics of the LDL receptor gene in familial hypercholesterolemia. Hum. Mutat. 1992, 1, 445–466. [Google Scholar]
- Hopkins, P.N.; Toth, P.P.; Ballantyne, C.M.; Rader, D.J. Familial hypercholesterolemias: Prevalence, genetics, diagnosis and screening recommendations from the National Lipid Association Expert Panel on Familial Hypercholesterolemia. J. Clin. Lipidol. 2011, 5, S9–S17. [Google Scholar] [CrossRef] [PubMed]
- Brown, M.S.; Goldstein, J.L. A receptor-mediated pathway for cholesterol homeostasis. Science 1986, 232, 34–47. [Google Scholar] [PubMed]
- Brown, M.S.; Goldstein, J.L. The SREBP pathway: Regulation of cholesterol metabolism by proteolysis of a membrane-bound transcription factor. Cell 1997, 89, 331–340. [Google Scholar] [CrossRef]
- Leigh, S.; Futema, M.; Whittall, R.; Taylor-Beadling, A.; Williams, M.; den Dunnen, J.T.; Humphries, S.E. The UCL low-density lipoprotein receptor gene variant database: Pathogenicity update. J. Med. Genet. 2017, 54, 217–223. [Google Scholar]
- Chora, J.R.; Medeiros, A.M.; Alves, A.C.; Bourbon, M. Analysis of publicly available LDLR, APOB, and PCSK9 variants associated with familial hypercholesterolemia: Application of ACMG guidelines and implications for familial hypercholesterolemia diagnosis. Genet. Med. 2018, 20, 591–598. [Google Scholar] [CrossRef]
- Iacocca, M.A.; Chora, J.R.; Carrié, A.; Freiberger, T.; Leigh, S.E.; Defesche, J.C.; Kurtz, C.L.; DiStefano, M.T.; Santos, R.D.; Humphries, S.E.; et al. ClinVar database of global familial hypercholesterolemia-associated DNA variants. Hum. Mutat. 2018, 39, 1631–1640. [Google Scholar] [CrossRef]
- Chora, J.R.; Iacocca, M.A.; Tichý, L.; Wand, H.; Kurtz, C.L.; Zimmermann, H.; Leon, A.; Williams, M.; Humphries, S.E.; Hooper, A.J.; et al. The Clinical Genome Resource (ClinGen) Familial Hypercholesterolemia Variant Curation Expert Panel consensus guidelines for LDLR variant classification. Genet. Med. Off. J. Am. Coll. Med. Genet. 2022, 24, 293–306. [Google Scholar] [CrossRef]
- Hobbs, H.H.; Russell, D.W.; Brown, M.S.; Goldstein, J.L. The LDL receptor locus in familial hypercholesterolemia: Mutational analysis of a membrane protein. Annu. Rev. Genet. 1990, 24, 133–170. [Google Scholar] [CrossRef]
- Richards, S.; Aziz, N.; Bale, S.; Bick, D.; Das, S.; Gastier-Foster, J.; Grody, W.W.; Hegde, M.; Lyon, E.; Spector, E.; et al. Standards and guidelines for the interpretation of sequence variants: A joint consensus recommendation of the American College of Medical Genetics and Genomics and the Association for Molecular Pathology. Genet. Med. Off. J. Am. Coll. Med. Genet. 2015, 17, 405–424. [Google Scholar] [CrossRef] [PubMed]
- Etxebarria, A.; Benito-Vicente, A.; Alves, A.C.; Ostolaza, H.; Bourbon, M.; Martin, C. Advantages and versatility of fluorescence-based methodology to characterize the functionality of LDLR and class mutation assignment. PLoS ONE 2014, 9, e112677. [Google Scholar] [CrossRef] [PubMed]
- Koivisto, U.-M.; Hubbard, A.L.; Mellman, I. A Novel Cellular Phenotype for Familial Hypercholesterolemia due to a Defect in Polarized Targeting of LDL Receptor. Cell 2001, 105, 575–585. [Google Scholar] [CrossRef] [PubMed]
- Strøm, T.B.; Tveten, K.; Laerdahl, J.K.; Leren, T.P. Mutation G805R in the transmembrane domain of the LDL receptor gene causes familial hypercholesterolemia by inducing ectodomain cleavage of the LDL receptor in the endoplasmic reticulum. FEBS Open Bio 2014, 4, 321–327. [Google Scholar] [CrossRef] [PubMed]
- Strøm, T.B.; Laerdahl, J.K.; Leren, T.P. Mutation p.L799R in the LDLR, which affects the transmembrane domain of the LDLR, prevents membrane insertion and causes secretion of the mutant LDLR. Hum. Mol. Genet. 2015, 24, 5836–5844. [Google Scholar] [CrossRef] [PubMed]
- Chaves, F.J.; Real, J.T.; García-García, A.B.; Civera, M.; Armengod, M.E.; Ascaso, J.F.; Carmena, R. Genetic diagnosis of familial hypercholesterolemia in a South European outbreed population: Influence of low-density lipoprotein (LDL) receptor gene mutations on treatment response to simvastatin in total, LDL, and high-density lipoprotein cholesterol. J. Clin. Endocrinol. Metab. 2001, 86, 4926–4932. [Google Scholar] [CrossRef]
- Miltiadous, G.; Xenophontos, S.; Bairaktari, E.; Ganotakis, M.; Cariolou, M.; Elisaf, M. Genetic and environmental factors affecting the response to statin therapy in patients with molecularly defined familial hypercholesterolaemia. Pharmacogenet. Genom. 2005, 15, 219–225. [Google Scholar] [CrossRef]
- Etxebarria, A.; Benito-Vicente, A.; Palacios, L.; Stef, M.; Cenarro, A.; Civeira, F.; Ostolaza, H.; Martin, C. Functional characterization and classification of frequent low-density lipoprotein receptor variants. Hum. Mutat. 2015, 36, 129–141. [Google Scholar] [CrossRef]
- Goldstein, J.L.; Brown, M.S. Binding and degradation of low density lipoproteins by cultured human fibroblasts. Comparison of cells from a normal subject and from a patient with homozygous familial hypercholesterolemia. J. Biol. Chem. 1974, 249, 5153–5162. [Google Scholar] [CrossRef]
- Etxebarria, A.; Palacios, L.; Stef, M.; Tejedor, D.; Uribe, K.B.; Oleaga, A.; Irigoyen, L.; Torres, B.; Ostolaza, H.; Martin, C. Functional characterization of splicing and ligand-binding domain variants in the LDL receptor. Hum. Mutat. 2012, 33, 232–243. [Google Scholar] [CrossRef]
- Romano, M.; Di Taranto, M.D.; Mirabelli, P.; D’Agostino, M.N.; Iannuzzi, A.; Marotta, G.; Gentile, M.; Raia, M.; Di Noto, R.; Del Vecchio, L.; et al. An improved method on stimulated T-lymphocytes to functionally characterize novel and known LDLR mutations. J. Lipid Res. 2011, 52, 2095–2100. [Google Scholar] [CrossRef] [PubMed]
- Sege, R.D.; Kozarsky, K.F.; Krieger, M. Characterization of a family of gamma-ray-induced CHO mutants demonstrates that the ldlA locus is diploid and encodes the low-density lipoprotein receptor. Mol. Cell. Biol. 1986, 6, 3268–3277. [Google Scholar] [PubMed]
- Silva, S.; Alves, A.C.; Patel, D.; Malhó, R.; Soutar, A.K.; Bourbon, M. In vitro functional characterization of missense mutations in the LDLR gene. Atherosclerosis 2012, 225, 128–134. [Google Scholar] [CrossRef]
- Banerjee, P.; Chan, K.-C.; Tarabocchia, M.; Benito-Vicente, A.; Alves, A.C.; Uribe, K.B.; Bourbon, M.; Skiba, P.J.; Pordy, R.; Gipe, D.A.; et al. Functional Analysis of LDLR (Low-Density Lipoprotein Receptor) Variants in Patient Lymphocytes to Assess the Effect of Evinacumab in Homozygous Familial Hypercholesterolemia Patients With a Spectrum of LDLR Activity. Arterioscler. Thromb. Vasc. Biol. 2019, 39, 2248–2260. [Google Scholar] [CrossRef] [PubMed]
- Dubé, J.B.; Wang, J.; Cao, H.; McIntyre, A.D.; Johansen, C.T.; Hopkins, S.E.; Stringer, R.; Hosseinzadeh, S.; Kennedy, B.A.; Ban, M.R.; et al. Common low-density lipoprotein receptor p.G116S variant has a large effect on plasma low-density lipoprotein cholesterol in circumpolar inuit populations. Circ. Cardiovasc. Genet. 2015, 8, 100–105. [Google Scholar] [CrossRef] [PubMed]
- Thormaehlen, A.S.; Schuberth, C.; Won, H.-H.; Blattmann, P.; Joggerst-Thomalla, B.; Theiss, S.; Asselta, R.; Duga, S.; Merlini, P.A.; Ardissino, D.; et al. Systematic cell-based phenotyping of missense alleles empowers rare variant association studies: A case for LDLR and myocardial infarction. PLoS Genet. 2015, 11, e1004855. [Google Scholar]
- Larrea-Sebal, A.; Benito-Vicente, A.; Fernandez-Higuero, J.A.; Jebari-Benslaiman, S.; Galicia-Garcia, U.; Uribe, K.B.; Cenarro, A.; Ostolaza, H.; Civeira, F.; Arrasate, S.; et al. MLb-LDLr: A Machine Learning Model for Predicting the Pathogenicity of LDLr Missense Variants. JACC Basic Transl. Sci. 2021, 6, 815–827. [Google Scholar] [CrossRef]
- Graça, R.; Alves, A.C.; Zimon, M.; Pepperkok, R.; Bourbon, M. Functional profiling of LDLR variants: Important evidence for variant classification: Functional profiling of LDLR variants. J. Clin. Lipidol. 2022, 16, 516–524. [Google Scholar] [CrossRef]
- Benito-Vicente, A.; Siddiqi, H.; Uribe, K.B.; Jebari, S.; Galicia-Garcia, U.; Larrea-Sebal, A.; Stef, M.; Ostolaza, H.; Palacios, L.; Martin, C. p.(Asp47Asn) and p.(Thr62Met): Non deleterious LDL receptor missense variants functionally characterized in vitro. Sci. Rep. 2018, 8, 16614. [Google Scholar] [CrossRef]
- Alves, A.C.; Azevedo, S.; Benito-Vicente, A.; Graça, R.; Galicia-Garcia, U.; Barros, P.; Jordan, P.; Martin, C.; Bourbon, M. LDLR variants functional characterization: Contribution to variant classification. Atherosclerosis 2021, 329, 14–21. [Google Scholar] [CrossRef]
- Benito-Vicente, A.; Alves, A.C.; Etxebarria, A.; Medeiros, A.M.; Martin, C.; Bourbon, M. The importance of an integrated analysis of clinical, molecular, and functional data for the genetic diagnosis of familial hypercholesterolemia. Genet. Med. Off. J. Am. Coll. Med. Genet. 2015, 17, 980–988. [Google Scholar] [CrossRef] [PubMed]
- Wang, L.; Lin, J.; Liu, S.; Cao, S.; Liu, J.; Yong, Q.; Yang, Y.; Wu, B.; Pan, X.; Du, L.; et al. Mutations in the LDL receptor gene in four Chinese homozygous familial hypercholesterolemia phenotype patients. Nutr. Metab. Cardiovasc. Dis. 2009, 19, 391–400. [Google Scholar] [CrossRef] [PubMed]
- Goldstein, J.L.; Brown, M.S. The LDL receptor. Arterioscler. Thromb. Vasc. Biol. 2009, 29, 431–438. [Google Scholar] [CrossRef] [PubMed]
- Park, J.; Throop, A.L.; LaBaer, J. Site-specific recombinational cloning using gateway and in-fusion cloning schemes. Curr. Protoc. Mol. Biol. 2015, 110, 3.20.1–3.20.23. [Google Scholar] [CrossRef]









Disclaimer/Publisher’s Note: The statements, opinions and data contained in all publications are solely those of the individual author(s) and contributor(s) and not of MDPI and/or the editor(s). MDPI and/or the editor(s) disclaim responsibility for any injury to people or property resulting from any ideas, methods, instructions or products referred to in the content. |
© 2023 by the authors. Licensee MDPI, Basel, Switzerland. This article is an open access article distributed under the terms and conditions of the Creative Commons Attribution (CC BY) license (https://creativecommons.org/licenses/by/4.0/).
Share and Cite
Jasiecki, J.; Targońska, M.; Janaszak-Jasiecka, A.; Chmara, M.; Żuk, M.; Kalinowski, L.; Waleron, K.; Wasąg, B. Novel Tools for Comprehensive Functional Analysis of LDLR (Low-Density Lipoprotein Receptor) Variants. Int. J. Mol. Sci. 2023, 24, 11435. https://doi.org/10.3390/ijms241411435
Jasiecki J, Targońska M, Janaszak-Jasiecka A, Chmara M, Żuk M, Kalinowski L, Waleron K, Wasąg B. Novel Tools for Comprehensive Functional Analysis of LDLR (Low-Density Lipoprotein Receptor) Variants. International Journal of Molecular Sciences. 2023; 24(14):11435. https://doi.org/10.3390/ijms241411435
Chicago/Turabian StyleJasiecki, Jacek, Monika Targońska, Anna Janaszak-Jasiecka, Magdalena Chmara, Monika Żuk, Leszek Kalinowski, Krzysztof Waleron, and Bartosz Wasąg. 2023. "Novel Tools for Comprehensive Functional Analysis of LDLR (Low-Density Lipoprotein Receptor) Variants" International Journal of Molecular Sciences 24, no. 14: 11435. https://doi.org/10.3390/ijms241411435
APA StyleJasiecki, J., Targońska, M., Janaszak-Jasiecka, A., Chmara, M., Żuk, M., Kalinowski, L., Waleron, K., & Wasąg, B. (2023). Novel Tools for Comprehensive Functional Analysis of LDLR (Low-Density Lipoprotein Receptor) Variants. International Journal of Molecular Sciences, 24(14), 11435. https://doi.org/10.3390/ijms241411435

