Effects of Serotonin on Cell Viability, Permeability of Bovine Mammary Gland Epithelial Cells and Their Transcriptome Analysis
Abstract
1. Introduction
2. Results
2.1. Effects of 5-HT on Intracellular 5-HT Concentration in MAC-T Cells
2.2. Effects of 5-HT on Cell Viability in MAC-T Cells
2.3. Effects of 5-HT on Transepithelial Electrical Resistance (TEER) in MAC-T Cells
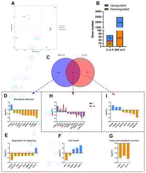
2.4. Transcriptional Profile in the MAC-T Cells
2.5. Kyoto Encyclopedia of Genes and Genomes (KEGG) Enrichment Analysis
2.6. Gene Ontology (GO) Enrichment Analysis
2.7. Effects of MDC and 5-HT on the mRNA Expressions of Selected Genes
3. Discussion
4. Materials and Methods
4.1. Cell Culture
4.2. Cell Treatment
4.3. Intracellular 5-HT Concentrations
4.4. Cell Viability Assay
4.5. Transepithelial Electrical Resistance (TEER) Measurement
4.6. RNA Extraction and Sequencing
4.7. Library Preparation
4.8. Data Processing and Differentially Expressed Gene Screening
4.9. Quantitative Real-Time PCR (qPCR)
4.10. Statistical Analysis
5. Conclusions
Supplementary Materials
Author Contributions
Funding
Institutional Review Board Statement
Informed Consent Statement
Data Availability Statement
Acknowledgments
Conflicts of Interest
References
- Hurley, W.L. Mammary-gland function during involution. J. Dairy Sci. 1989, 72, 1637–1646. [Google Scholar] [CrossRef] [PubMed]
- Zhao, X.; Ponchon, B.; Lanctot, S.; Lacasse, P. Invited review: Accelerating mammary gland involution after drying-off in dairy cattle. J. Dairy Sci. 2019, 102, 6701–6717. [Google Scholar] [CrossRef]
- Tatarczuch, L.; Bischof, R.J.; Philip, C.J.; Lee, C.S. Phagocytic capacity of leucocytes in sheep mammary secretions following weaning. J. Anat. 2002, 201, 351–361. [Google Scholar] [CrossRef]
- Stefanon, B.; Colitti, M.; Gabai, G.; Knight, C.H.; Wilde, C.J. Mammary apoptosis and lactation persistency in dairy animals. J. Dairy Res. 2002, 69, 37–52. [Google Scholar] [CrossRef] [PubMed]
- Rajala-Schultz, P.J.; Hogan, J.S.; Smith, K.L. Short communication: Association between milk yield at dry-off and probability of intramammary infections at calving. J. Dairy Sci. 2005, 88, 577–579. [Google Scholar] [CrossRef]
- Rovai, M.; Kollmann, M.T.; Bruckmaier, R.M. Incontinentia lactis: Physiology and anatomy conducive to milk leakage in dairy cows. J. Dairy Sci. 2007, 90, 682–690. [Google Scholar] [CrossRef]
- Zobel, G.; Leslie, K.; Weary, D.M.; von Keyserlingk, M.A.G. Gradual cessation of milking reduces milk leakage and motivation to be milked in dairy cows at dry-off. J. Dairy Sci. 2013, 96, 5064–5071. [Google Scholar] [CrossRef] [PubMed]
- Bertulat, S.; Isaka, N.; de Prado, A.; Lopez, A.; Hetreau, T.; Heuwieser, W. Effect of a single injection of cabergoline at dry off on udder characteristics in high-yielding dairy cows. J. Dairy Sci. 2017, 100, 3220–3232. [Google Scholar] [CrossRef] [PubMed]
- Azmitia, E.C. Modern views on an ancient chemical: Serotonin effects on cell proliferation, maturation, and apoptosis. Brain Res. Bull. 2001, 56, 413–424. [Google Scholar] [CrossRef]
- Collier, R.J.; Hemandez, L.L.; Horseman, N.D. Serotonin as a homeostatic regulator of lactation. Domest. Anim. Endocrinol. 2012, 43, 161–170. [Google Scholar] [CrossRef]
- Matsuda, M.; Imaoka, T.; Vomachka, A.J.; Gudelsky, G.A.; Hou, Z.Y.; Mistry, M.; Bailey, J.P.; Nieport, K.M.; Walther, D.J.; Bader, M.; et al. Serotonin regulates mammary gland development via an autocrine-paracrine loop. Dev. Cell 2004, 6, 193–203. [Google Scholar] [CrossRef]
- Muma, N.A.; Mi, Z. Serotonylation and transamidation of other monoamines. ACS Chem. Neurosci. 2015, 6, 961–969. [Google Scholar] [CrossRef]
- Pai, V.P.; Horseman, N.D. Biphasic regulation of mammary epithelial resistance by serotonin through activation of multiple pathways. J. Biol. Chem. 2008, 283, 30901–30910. [Google Scholar] [CrossRef]
- Field, S.L.; Davidson, B.D.; Hoerl, A.F.; Dado-Senn, B.; Hernandez, L.L.; Laporta, J. Amplifying local serotonin signaling prior to dry-off hastens mammary gland involution and redevelopment in dairy cows. J. Dairy Sci. 2023, 106, 3719–3733. [Google Scholar] [CrossRef]
- Bader, M. Serotonylation: Serotonin signaling and epigenetics. Front. Mol. Neurosci. 2019, 12, 288. [Google Scholar] [CrossRef] [PubMed]
- Gundemir, S.; Colak, G.; Feola, J.; Blouin, R.; Johnson, G.V.W. Transglutaminase 2 facilitates or ameliorates HIF signaling and ischemic cell death depending on its conformation and localization. Biochim. Biophys. Acta-Mol. Cell Res. 2013, 1833, 1–10. [Google Scholar] [CrossRef]
- Kumar, S.; Mehta, K. Tissue transglutaminase constitutively activates HIF-1 alpha promoter and nuclear factor-kappa B via a non-canonical pathway. PLoS ONE 2012, 7, e49321. [Google Scholar] [CrossRef] [PubMed]
- Watts, S.W.; Priestley, J.R.C.; Thompson, J.M. Serotonylation of vascular proteins important to contraction. PLoS ONE 2009, 4, e5682. [Google Scholar] [CrossRef] [PubMed]
- Sheftel, C.M.; Hernandez, L.L. Serotonin stimulated parathyroid hormone related protein induction in the mammary epithelia by transglutaminase-dependent serotonylation. PLoS ONE 2020, 15, e0241192. [Google Scholar] [CrossRef]
- Jedrzejczak, M.; Szatkowska, I. Bovine mammary epithelial cell cultures for the study of mammary gland functions. Vitr. Cell. Dev. Biol. Anim. 2014, 50, 389–398. [Google Scholar] [CrossRef]
- Tremblay, G.; Bernier-Dodier, P.; Delbecchi, L.; Wagner, G.F.; Talbot, B.G.; Lacasse, P. Local control of mammary involution: Is stanniocalcin-1 involved? J. Dairy Sci. 2009, 92, 1998–2006. [Google Scholar] [CrossRef]
- Suzuki, Y.; Chiba, S.; Nishihara, K.; Nakajima, K.; Hagino, A.; Kim, W.S.; Lee, H.G.; Nochi, T.; Suzuki, T.; Roh, S.G. Chemerin regulates epithelial barrier function of mammary glands in dairy cows. Animals 2021, 11, 3194. [Google Scholar] [CrossRef] [PubMed]
- Zhang, L.L.; Hou, X.; Sun, L.C.; He, T.; Wei, R.C.; Pang, M.D.; Wang, R. Staphylococcus aureus bacteriophage suppresses LPS-induced inflammation in MAC-T bovine mammary epithelial cells. Front. Microbiol. 2018, 9, 2511. [Google Scholar] [CrossRef] [PubMed]
- Kok, A.; Chen, J.; Kemp, B.; van Knegsel, A.T.M. Review: Dry period length in dairy cows and consequences for metabolism and welfare and customised management strategies. Animal 2019, 13, S42–S51. [Google Scholar] [CrossRef] [PubMed]
- Lanctot, S.; Fustier, P.; Taherian, A.R.; Bisakowski, B.; Zhao, X.; Lacasse, P. Effect of intramammary infusion of chitosan hydrogels at drying-off on bovine mammary gland involution. J. Dairy Sci. 2017, 100, 2269–2281. [Google Scholar] [CrossRef]
- Hernandez-Castellano, L.E.; Hernandez, L.L.; Weaver, S.; Bruckmaier, R.M. Increased serum serotonin improves parturient calcium homeostasis in dairy cows. J. Dairy Sci. 2017, 100, 1580–1587. [Google Scholar] [CrossRef]
- Hernandez, L.L.; Collier, J.L.; Vomachka, A.J.; Collier, R.J.; Horseman, N.D. Suppression of lactation and acceleration of involution in the bovine mammary gland by a selective serotonin reuptake inhibitor. J. Endocrinol. 2011, 209, 45–54. [Google Scholar] [CrossRef] [PubMed]
- Manzella, C.R.; Ackerman, M.; Singhal, M.; Ticho, A.L.; Ceh, J.; Alrefai, W.A.; Saksena, S.; Dudeja, P.K.; Gill, R.K. Serotonin modulates Aryl Hydrocarbon Receptor (AhR) activation by interfering with CYP1A1-mediated clearance of AhR ligands. Cell. Physiol. Biochem. 2020, 54, 126–141. [Google Scholar] [CrossRef]
- Mary, S.; Charrasse, S.; Meriane, M.; Comunale, F.; Travo, P.; Blangy, A.; Gauthier-Rouviere, C. Biogenesis of N-cadherin-dependent cell-cell contacts in living fibroblasts is a microtubule-dependent kinesin-driven mechanism. Mol. Biol. Cell 2002, 13, 285–301. [Google Scholar] [CrossRef]
- Asselstine, V.; Miglior, F.; Suarez-Vega, A.; Fonseca, P.A.S.; Mallard, B.; Karrow, N.; Islas-Trejo, A.; Medrano, J.F.; Canovas, A. Genetic mechanisms regulating the host response during mastitis. J. Dairy Sci. 2019, 102, 9043–9059. [Google Scholar] [CrossRef]
- Snijders, A.M.; Lee, S.Y.; Hang, B.; Hao, W.S.; Bissell, M.J.; Mao, J.H. FAM83 family oncogenes are broadly involved in human cancers: An integrative multi-omics approach. Mol. Oncol. 2017, 11, 167–179. [Google Scholar] [CrossRef] [PubMed]
- Marti, A.; Ritter, P.M.; Jager, R.; Lazar, H.; Baltzer, A.; Schenkel, J.; Declercq, W.; Vandenabeele, P.; Jaggi, R. Mouse mammary gland involution is associated with cytochrome c release and caspase activation. Mech. Dev. 2001, 104, 89–98. [Google Scholar] [CrossRef]
- Roy, R.; Ordovas, L.; Zaragoza, P.; Romero, A.; Moreno, C.; Altarriba, J.; Rodellar, C. Association of polymorphisms in the bovine FASN gene with milk-fat content. Anim. Genet. 2006, 37, 215–218. [Google Scholar] [CrossRef]
- Bionaz, M.; Loor, J.J. Gene networks driving bovine milk fat synthesis during the lactation cycle. BMC Genom. 2008, 9, 366. [Google Scholar] [CrossRef] [PubMed]
- Bauman, D.E.; Griinari, J.M. Nutritional regulation of milk fat synthesis. Annu. Rev. Nutr. 2003, 23, 203–227. [Google Scholar] [CrossRef] [PubMed]
- Baumgartner, H.K.; Rudolph, M.C.; Ramanathan, P.; Burns, V.; Webb, P.; Bitler, B.G.; Stein, T.; Kobayashi, K.; Neville, M.C. Developmental expression of claudins in the mammary gland. J. Mammary Gland. Biol. Neoplasia. 2017, 22, 141–157. [Google Scholar] [CrossRef]
- Tsukita, S.; Furuse, M.; Itoh, M. Multifunctional strands in tight junctions. Nat. Rev. Mol. Cell Biol. 2001, 2, 285–293. [Google Scholar] [CrossRef]
- Schneeberger, E.E.; Lynch, R.D. The tight junction: A multifunctional complex. Am. J. Physiol-Cell Physiol. 2004, 286, C1213–C1228. [Google Scholar] [CrossRef]
- Furth, P.A.; BarPeled, U.; Li, M. Apoptosis and mammary gland involution: Reviewing the process. Apoptosis 1997, 2, 19–24. [Google Scholar] [CrossRef]
- Pai, V.P.; Horseman, N.D. Multiple cellular responses to serotonin contribute to epithelial homeostasis. PLoS ONE 2011, 6, e17028. [Google Scholar] [CrossRef]
- Quarrie, L.H.; Addey, C.V.P.; Wilde, C.J. Programmed cell death during mammary tissue involution induced by weaning, litter removal, and milk stasis. J. Cell. Physiol. 1996, 168, 559–569. [Google Scholar] [CrossRef]
- Fre, S.; Huyghe, M.; Mourikis, P.; Robine, S.; Louvard, D.; Artavanis-Tsakonas, S. Notch signals control the fate of immature progenitor cells in the intestine. Nature 2005, 435, 964–968. [Google Scholar] [CrossRef]
- van Es, J.H.; van Gijn, M.E.; Riccio, O.; van den Born, M.; Vooijs, M.; Begthel, H.; Cozijnsen, M.; Robine, S.; Winton, D.J.; Radtke, F.; et al. Notch/gamma-secretase inhibition turns proliferative cells in intestinal crypts and adenomas into goblet cells. Nature 2005, 435, 959–963. [Google Scholar] [CrossRef]
- Demitrack, E.S.; Gifford, G.B.; Keeley, T.M.; Horita, N.; Todisco, A.; Turgeon, D.K.; Siebel, C.W.; Samuelson, L.C. NOTCH1 and NOTCH2 regulate epithelial cell proliferation in mouse and human gastric corpus. Am. J. Physiol. Gastroint. Liver Physiol. 2017, 312, G133–G144. [Google Scholar] [CrossRef]
- Dizeyi, N.; Hedlund, P.; Bjartell, A.; Tinzl, M.; Austild-Tasken, K.; Abrahamsson, P.A. Serotonin activates MAP kinase and PI3K/Akt signaling pathways in prostate cancer cell lines. Urol. Oncol-Semin. Orig. Investig. 2011, 29, 436–445. [Google Scholar] [CrossRef]
- Burns, T.F.; El-Deiry, W.S. The p53 pathway and apoptosis. J. Cell. Physiol. 1999, 181, 231–239. [Google Scholar] [CrossRef]
- Bennett, M.R. Commentary—Mechanisms of p53-induced apoptosis. Biochem. Pharmacol. 1999, 58, 1089–1095. [Google Scholar]
- Daws, L.C. Unfaithful neurotransmitter transporters: Focus on serotonin uptake and implications for antidepressant efficacy. Pharmacol. Ther. 2009, 121, 89–99. [Google Scholar] [CrossRef]
- Burgen, A.S.V.; Iversen, L.L. Inhibition of noradrenaline uptake by sympathomimetic amines in rat isolated. Br. J. Pharmacol. 1965, 25, 34–49. [Google Scholar] [CrossRef] [PubMed]
- Callaghan, P.D.; Irvine, R.J.; Daws, L.C. Differences in the in vivo dynamics of neurotransmitter release and serotonin uptake after acute para-methoxyamphetamine and 3,4-methylenedioxymethamphetamine revealed by chronoamperometry. Neurochem. Int. 2005, 47, 350–361. [Google Scholar] [CrossRef] [PubMed]
- Zhou, F.M.; Liang, Y.; Salas, R.; Zhang, L.F.; De Biasi, M.; Dani, J.A. Corelease of dopamine and serotonin from striatal dopamine terminals. Neuron 2005, 46, 65–74. [Google Scholar] [CrossRef]
- Zhou, F.C.; Lesch, K.P.; Murphy, D.L. Serotonin uptake into dopamine neurons via dopamine transporters: A compensatory alternative. Brain Res. 2002, 942, 109–119. [Google Scholar] [CrossRef]
- Gordeeva, O.; Safandeev, V. 5-Hydroxytryptophan (5-HTP)-induced intracellular syndrome in mouse non-neural embryonic cells is associated with inhibited proliferation and cell death. Neuropharmacology 2021, 195, 107862. [Google Scholar] [CrossRef]
- Guilluy, C.; Eddahibi, S.; Agard, C.; Guignabert, C.; Izikki, M.; Tu, L.; Savale, L.; Humbert, M.; Fadel, E.; Adnot, S.; et al. RhoA and Rho kinase activation in human pulmonary hypertension role of 5-HT signaling. Am. J. Respir. Crit. Care Med. 2009, 179, 1151–1158. [Google Scholar] [CrossRef]
- Mitz, C.A.; Viloria-Petit, A.M. TGF-beta signalling in bovine mammary gland involution and a comparative assessment of MAC-T and BME-UV1 cells as in vitro models for its study. PeerJ 2019, 6, e6210. [Google Scholar] [CrossRef]
- Mitz, C.A.; Vitoria-Petit, A.M. Contrasting effects of transforming growth factor beta 1 on programmed cell death of bovine mammary epithelial cell lines MAC-T and BME-UV1. J. Dairy Sci. 2020, 103, 5532–5549. [Google Scholar] [CrossRef] [PubMed]
- Di, H.S.; Wang, L.G.; Wang, G.L.; Zhou, L.; Yang, Y.Y. The signaling mechanism of TGF-beta(1) induced bovine mammary epithelial cell apoptosis. Asian Australas. J. Anim. Sci. 2012, 25, 304–310. [Google Scholar] [CrossRef] [PubMed]
- Kadegowda, A.K.G.; Burns, T.A.; Pratt, S.L.; Duckett, S.K. Inhibition of stearoyl-CoA desaturase 1 reduces lipogenesis in primary bovine adipocytes. Lipids 2013, 48, 967–976. [Google Scholar] [CrossRef]
- Dianati, E.; Poiraud, J.; Weber-Ouellette, A.; Plante, I. Connexins, E-cadherin, Claudin-7 and beta-catenin transiently form junctional nexuses during the post-natal mammary gland development. Dev. Biol. 2016, 416, 52–68. [Google Scholar] [CrossRef] [PubMed]






Disclaimer/Publisher’s Note: The statements, opinions and data contained in all publications are solely those of the individual author(s) and contributor(s) and not of MDPI and/or the editor(s). MDPI and/or the editor(s) disclaim responsibility for any injury to people or property resulting from any ideas, methods, instructions or products referred to in the content. |
© 2023 by the authors. Licensee MDPI, Basel, Switzerland. This article is an open access article distributed under the terms and conditions of the Creative Commons Attribution (CC BY) license (https://creativecommons.org/licenses/by/4.0/).
Share and Cite
Lu, J.; Huang, G.; Chang, X.; Wei, B.; Sun, Y.; Yang, Z.; Zhao, Y.; Zhao, Z.; Dong, G.; Chen, J. Effects of Serotonin on Cell Viability, Permeability of Bovine Mammary Gland Epithelial Cells and Their Transcriptome Analysis. Int. J. Mol. Sci. 2023, 24, 11388. https://doi.org/10.3390/ijms241411388
Lu J, Huang G, Chang X, Wei B, Sun Y, Yang Z, Zhao Y, Zhao Z, Dong G, Chen J. Effects of Serotonin on Cell Viability, Permeability of Bovine Mammary Gland Epithelial Cells and Their Transcriptome Analysis. International Journal of Molecular Sciences. 2023; 24(14):11388. https://doi.org/10.3390/ijms241411388
Chicago/Turabian StyleLu, Jie, Guohao Huang, Xuan Chang, Bingni Wei, Yawang Sun, Zhengguo Yang, Yongju Zhao, Zhongquan Zhao, Guozhong Dong, and Juncai Chen. 2023. "Effects of Serotonin on Cell Viability, Permeability of Bovine Mammary Gland Epithelial Cells and Their Transcriptome Analysis" International Journal of Molecular Sciences 24, no. 14: 11388. https://doi.org/10.3390/ijms241411388
APA StyleLu, J., Huang, G., Chang, X., Wei, B., Sun, Y., Yang, Z., Zhao, Y., Zhao, Z., Dong, G., & Chen, J. (2023). Effects of Serotonin on Cell Viability, Permeability of Bovine Mammary Gland Epithelial Cells and Their Transcriptome Analysis. International Journal of Molecular Sciences, 24(14), 11388. https://doi.org/10.3390/ijms241411388

