The Effect of miR-140-5p with HDAC4 towards Growth and Differentiation Signaling of Chondrocytes in Thiram-Induced Tibial Dyschondroplasia
Abstract
1. Introduction
2. Results
2.1. Tibial Dyschondroplasia May Be Due to the Inability of Chondrocytes to Transition between the Resting Zone and the Proliferative Zone
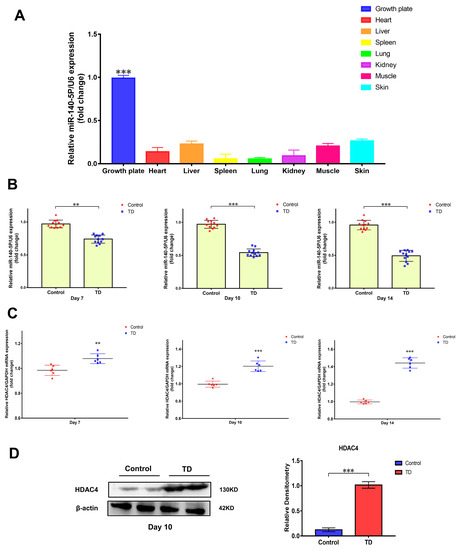
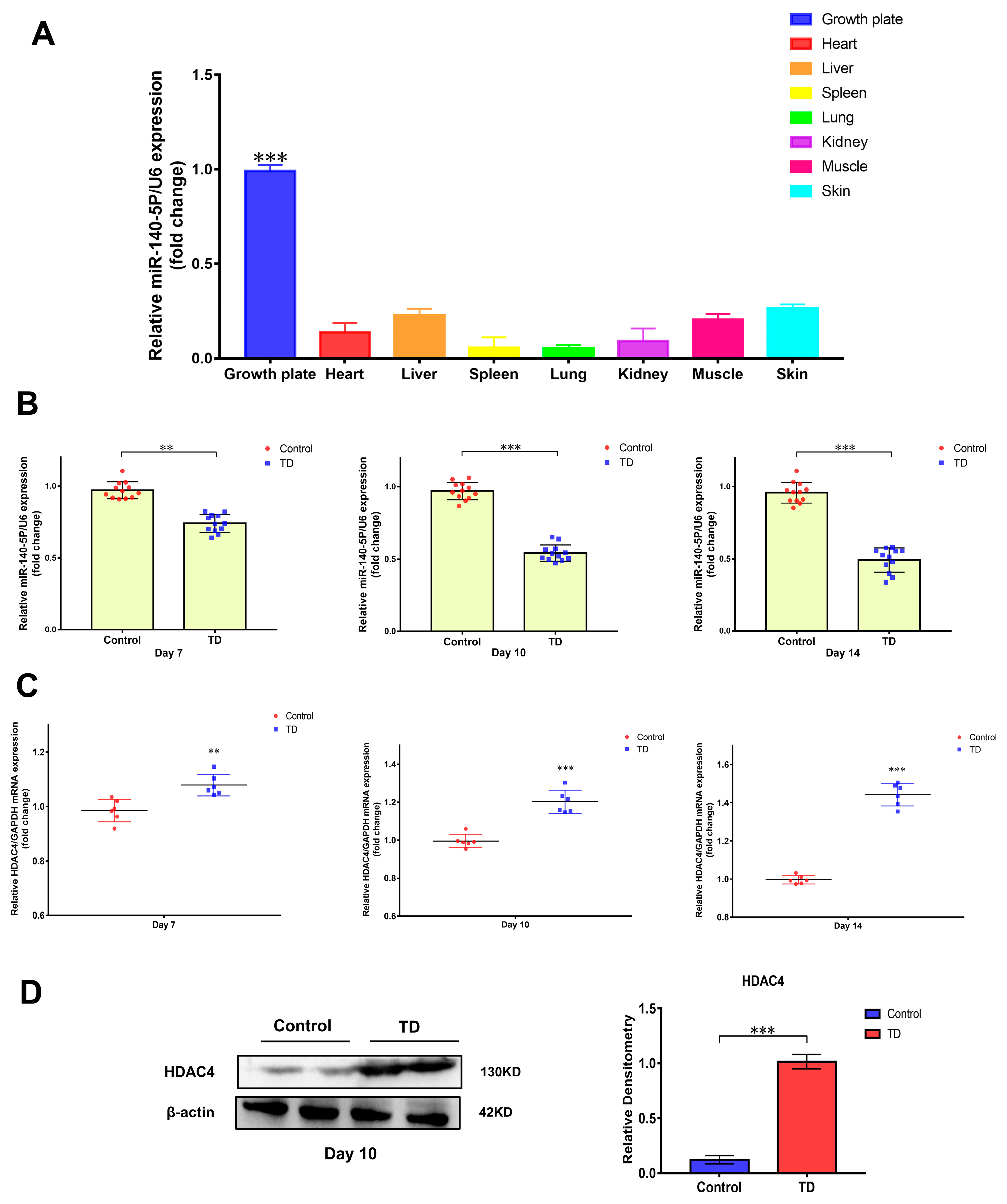
2.2. The Expression of miR-140-5p Decreased in the Tibial Growth Plate of TD Model
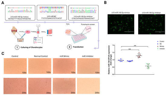
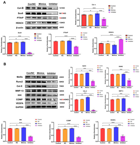
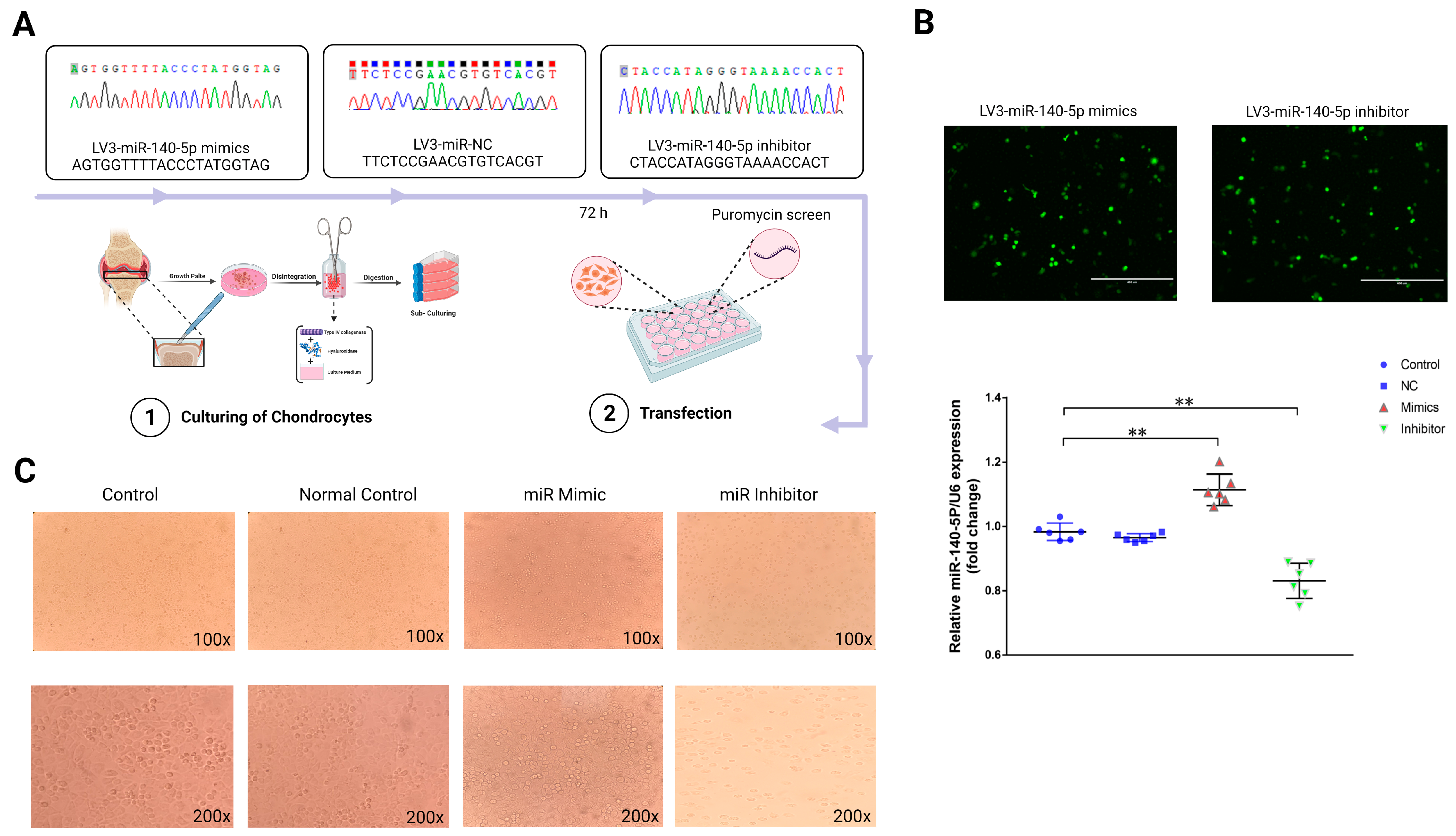
2.3. miR-140-5p Promoted the Growth and Differentiation of Growth Plate Chondrocytes
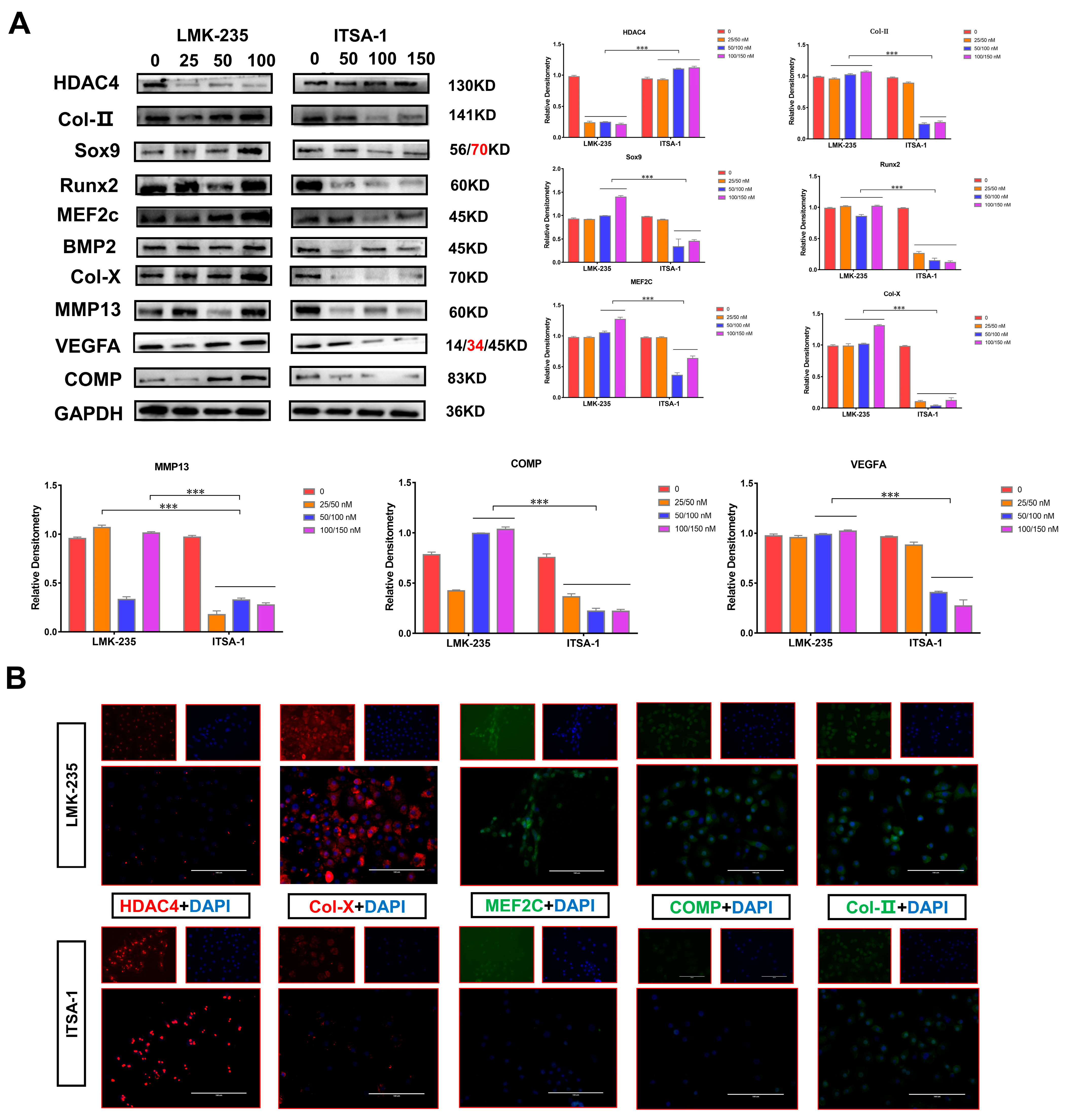
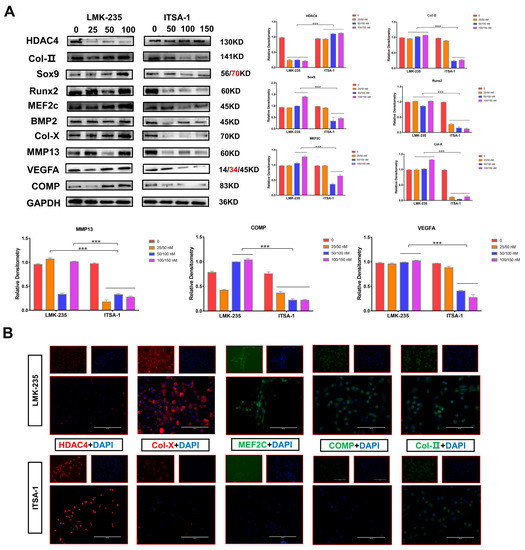
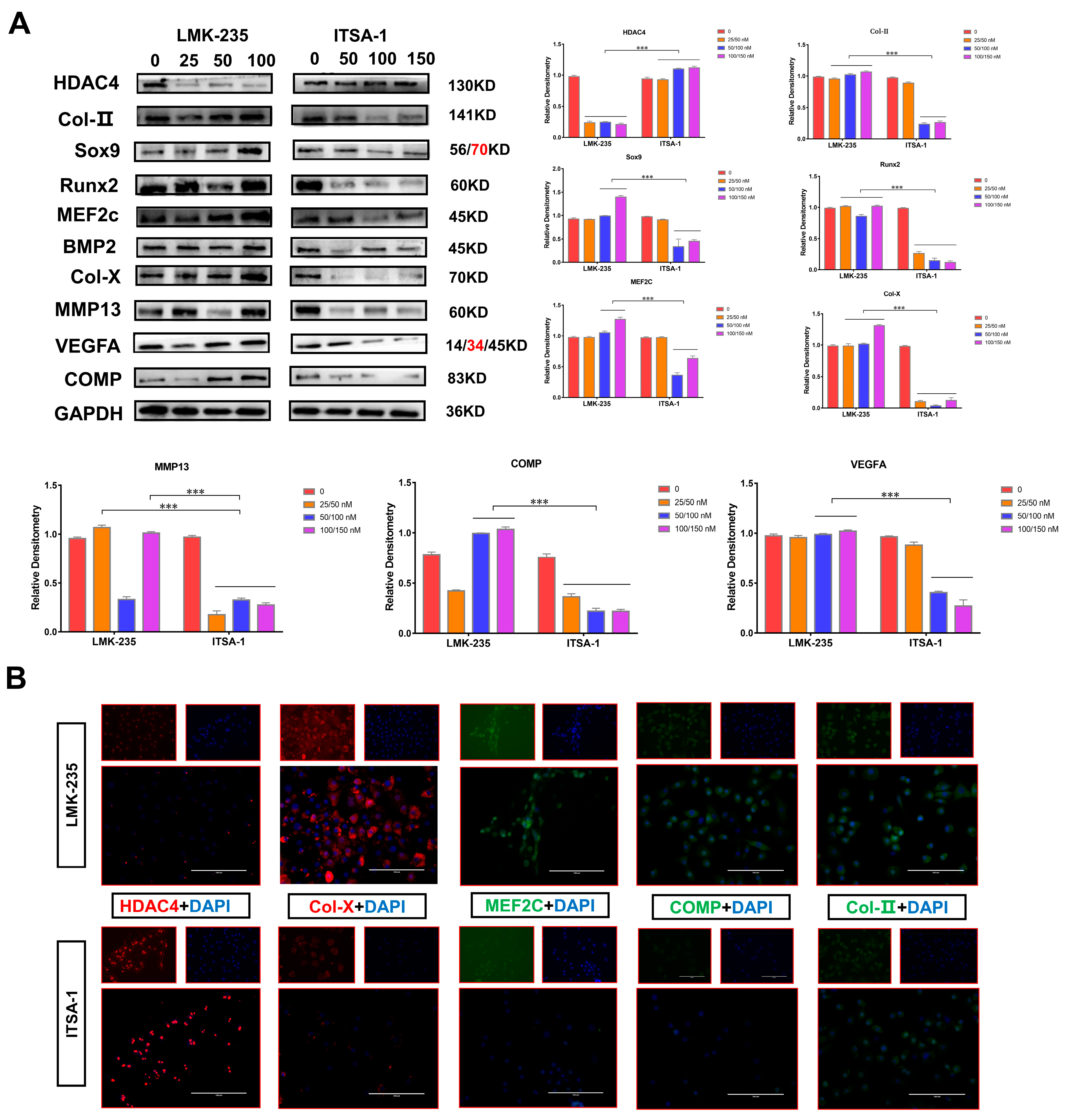
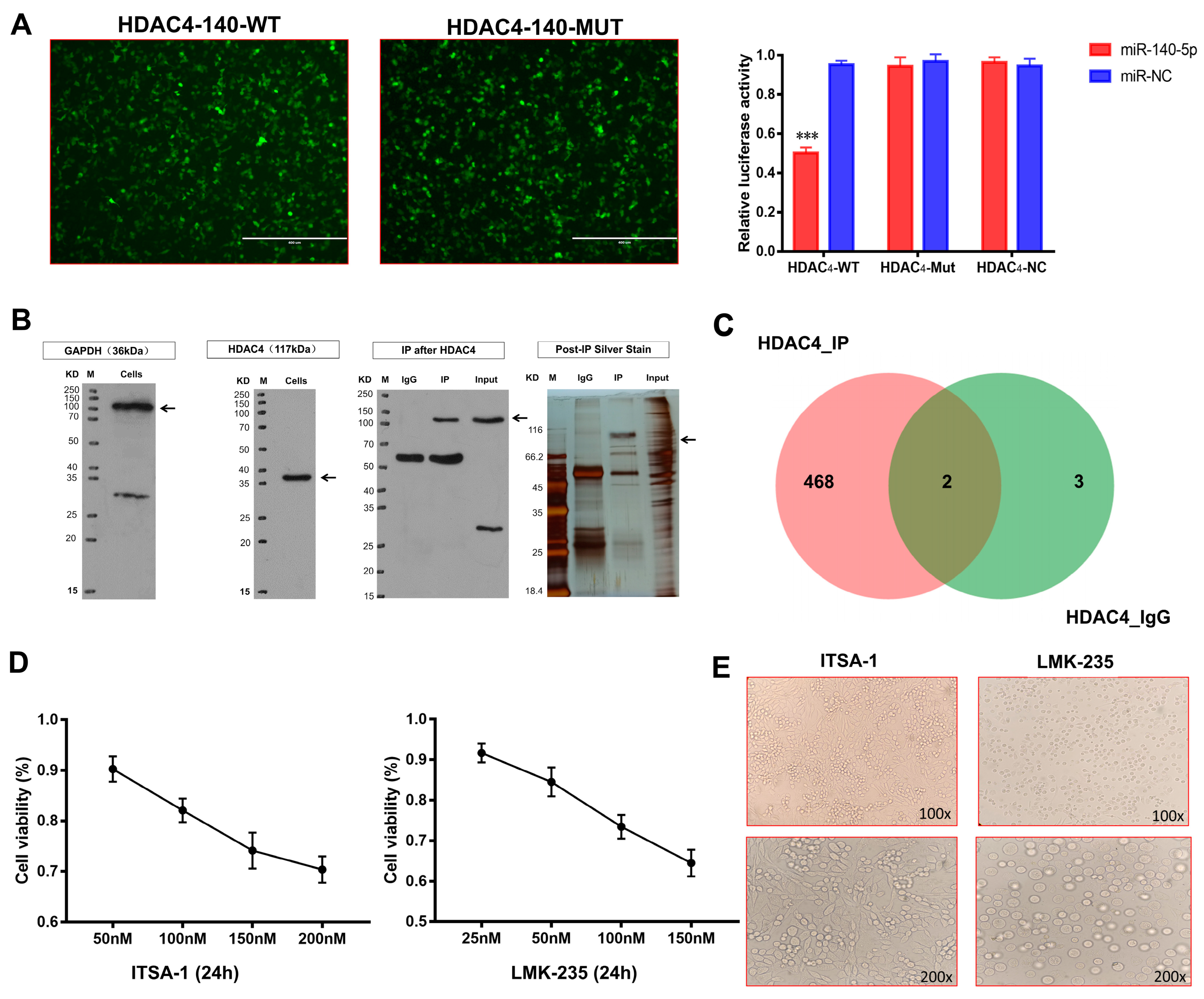
2.4. HDAC4 Protein Interacts with Col-Ⅱ, Col-X, and COMP Protein and Hinders the Hypertrophy of Growth Plates’ Chondrocytes
2.5. HDAC4 Expression Decreased during Differentiation of Growth Plate Chondrocyte Dynamics
2.6. Total Flavonoids of Rhizoma Drynariae Promoted the Differentiation of Growth Plate Chondrocytes via Up-Regulating the Expression of miR-140-5p
3. Discussion
4. Material and Methods
4.1. Antibodies
4.2. Animal Model Experiment
4.3. Cell Line and Growth Plate Chondrocytes’ Primary Culture
4.4. Construction of Retroviral Vector and Lentivirus Transfection
4.4.1. Lentivirus Packaging
4.4.2. Lentivirus Titer Detection
4.4.3. Lentivirus Transfection
4.5. Safranin-Fixed Green Staining and Hematoxylin and Eosin (H&E) Staining
4.6. Immunofluorescence Staining and Immunohistochemistry
4.7. Dual-Luciferase Reporter Assay
4.8. Agonist and Inhibitor Assay
4.9. Co-Immunoprecipitation and Mass Spectrometry
4.10. Immunoblotting
4.11. RNA Extraction, Reverse Transcription, PCR, and RT–qPCR
4.12. Statistical Analysis
5. Conclusions
Supplementary Materials
Author Contributions
Funding
Institutional Review Board Statement
Informed Consent Statement
Data Availability Statement
Conflicts of Interest
References
- Huang, S.C.; Zhang, L.H.; Zhang, J.L.; Rehman, M.U.; Tong, X.L.; Qiu, G.; Jiang, X.; Iqbal, M.; Shahzad, M.; Shen, Y.Q.; et al. Role and Regulation of Growth Plate Vascularization during Coupling with Osteogenesis in Tibial Dyschondroplasia of Chickens. Sci. Rep. 2018, 8, 3680. [Google Scholar] [CrossRef] [PubMed]
- Kulyar, M.F.-A.; Yao, W.; Ding, Y.; Du, H.; Mo, Q.; Pan, H.; Shahzad, M.; Mehmood, K.; Iqbal, M.; Akhtar, M.; et al. Chlorogenic Acid Suppresses Mitochondrial Apoptotic Effectors Bax/Bak to Counteract Nod-like Receptor Pyrin Domain 3 (NLRP3) Inflammasome in Thiram Exposed Chondrocytes. Phytomedicine 2022, 95, 153865. [Google Scholar] [CrossRef] [PubMed]
- Zhang, J.; Huang, S.; Tong, X.; Zhang, L.; Jiang, X.; Zhang, H.; Mehmood, K.; Li, J. Chlorogenic Acid Alleviates Thiram-Induced Tibial Dyschondroplasia by Modulating Caspases, BECN1 Expression and ECM Degradation. Int. J. Mol. Sci. 2019, 20, 3160. [Google Scholar] [CrossRef]
- Yao, W.; Zhang, H.; Kulyar, M.F.-A.; Ding, Y.; Waqas, M.; Mehmood, K.; Iqbal, M.; Du, H.; Jiang, X.; Li, J. Effect of Total Flavonoids of Rhizoma Drynariae in Thiram Induced Cytotoxicity of Chondrocyte via BMP-2/Runx2 and IHH/PTHrP Expressions. Ecotoxicol. Env. Saf. 2020, 206, 111194. [Google Scholar] [CrossRef] [PubMed]
- Huang, S.; Kong, A.; Cao, Q.; Tong, Z.; Wang, X. The Role of Blood Vessels in Broiler Chickens with Tibial Dyschondroplasia. Poult. Sci. 2019, 98, 6527–6532. [Google Scholar] [CrossRef] [PubMed]
- Huang, S.; Rehman, M.U.; Lan, Y.; Qiu, G.; Zhang, H.; Iqbal, M.K.; Luo, H.; Mehmood, K.; Zhang, L.; Li, J. Tibial Dyschondroplasia Is Highly Associated with Suppression of Tibial Angiogenesis through Regulating the HIF-1α/VEGF/VEGFR Signaling Pathway in Chickens. Sci. Rep. 2017, 7, 9089. [Google Scholar] [CrossRef]
- Ding, Y.; Yao, W.; Fakhar-e-Alam Kulyar, M.; Mo, Q.; Pan, H.; Zhang, Y.; Ma, B.; He, Y.; Zhang, M.; Hong, J.; et al. Taurine Is an Effective Therapy against Thiram Induced Tibial Dyschondroplasia via HIF-1α/VEGFA and β-Catenin/GSK-3β Pathways in Broilers. Ecotoxicol. Environ. Saf. 2021, 228, 112981. [Google Scholar] [CrossRef]
- Pinzón, N.; Li, B.; Martinez, L.; Sergeeva, A.; Presumey, J.; Apparailly, F.; Seitz, H. MicroRNA Target Prediction Programs Predict Many False Positives. Genome Res. 2017, 27, 234–245. [Google Scholar] [CrossRef]
- Hawkes, J.E.; Nguyen, G.H.; Fujita, M.; Florell, S.R.; Duffin, K.C.; Krueger, G.G.; O’Connell, R.M. MicroRNAs in Psoriasis. J. Investig. Dermatol. 2016, 136, 365–371. [Google Scholar] [CrossRef]
- Brown, G.; Hughes, P.J.; Michell, R.H. Cell Differentiation and Proliferation—Simultaneous but Independent? Exp. Cell Res. 2003, 291, 282–288. [Google Scholar] [CrossRef]
- Zhu, L.; Skoultchi, A.I. Coordinating Cell Proliferation and Differentiation. Curr. Opin. Genet. Dev. 2001, 11, 91–97. [Google Scholar] [CrossRef]
- Taft, R.J.; Pang, K.C.; Mercer, T.R.; Dinger, M.; Mattick, J.S. Non-Coding RNAs: Regulators of Disease. J. Pathol. 2010, 220, 126–139. [Google Scholar] [CrossRef] [PubMed]
- Razmara, E.; Bitaraf, A.; Yousefi, H.; Nguyen, T.H.; Garshasbi, M.; Cho, W.C.S.; Babashah, S. Non-Coding RNAs in Cartilage Development: An Updated Review. Int. J. Mol. Sci. 2019, 20, 4475. [Google Scholar] [CrossRef]
- Lin, E.A.; Kong, L.; Bai, X.H.; Luan, Y.; Liu, C.J. MiR-199a*, a Bone Morphogenic Protein 2-Responsive MicroRNA, Regulates Chondrogenesis via Direct Targeting to Smad1. J. Biol. Chem. 2009, 284, 11326–11335. [Google Scholar] [CrossRef] [PubMed]
- Chen, S.; Xu, Z.; Shao, J.; Fu, P.; Wu, H. MicroRNA-218 Promotes Early Chondrogenesis of Mesenchymal Stem Cells and Inhibits Later Chondrocyte Maturation. BMC Biotechnol. 2019, 19, 6. [Google Scholar] [CrossRef] [PubMed]
- Ding, Y.; Wang, L.; Zhao, Q.; Wu, Z.; Kong, L. MicroRNA-93 Inhibits Chondrocyte Apoptosis and Inflammation in Osteoarthritis by Targeting the TLR4/NF-ΚB Signaling Pathway. Int. J. Mol. Med. 2019, 43, 779–790. [Google Scholar] [CrossRef]
- Liang, J.; Xu, L.; Zhou, F.; Liu, A.M.; Ge, H.X.; Chen, Y.Y.; Tu, M. MALAT1/MiR-127-5p Regulates Osteopontin (OPN)-Mediated Proliferation of Human Chondrocytes through PI3K/Akt Pathway. J. Cell. Biochem. 2018, 119, 431–439. [Google Scholar] [CrossRef] [PubMed]
- Zhang, W.; Cheng, P.; Hu, W.; Yin, W.; Guo, F.; Chen, A.; Huang, H. Downregulated MicroRNA-340-5p Promotes Proliferation and Inhibits Apoptosis of Chondrocytes in Osteoarthritis Mice through Inhibiting the Extracellular Signal-Regulated Kinase Signaling Pathway by Negatively Targeting the FMOD Gene. J. Cell. Physiol. 2018, 234, 927–939. [Google Scholar] [CrossRef] [PubMed]
- Zhang, W.; Hsu, P.; Zhong, B.; Guo, S.; Zhang, C.; Wang, Y.; Luo, C.; Zhan, Y.; Zhang, C. MiR-34a Enhances Chondrocyte Apoptosis, Senescence and Facilitates Development of Osteoarthritis by Targeting DLL1 and Regulating PI3K/AKT Pathway. Cell. Physiol. Biochem. 2018, 48, 1304–1316. [Google Scholar] [CrossRef]
- Zheng, H.; Ramnaraign, D.; Anderson, B.A.; Tycksen, E.; Nunley, R.; McAlinden, A. MicroRNA-138 Inhibits Osteogenic Differentiation and Mineralization of Human Dedifferentiated Chondrocytes by Regulating RhoC and the Actin Cytoskeleton. JBMR Plus 2019, 3, e10071. [Google Scholar] [CrossRef]
- Rasheed, Z.; Rasheed, N.; Abdulmonem, W.A.; Khan, M.I. MicroRNA-125b-5p Regulates IL-1β Induced Inflammatory Genes via Targeting TRAF6-Mediated MAPKs and NF-ΚB Signaling in Human Osteoarthritic Chondrocytes. Sci. Rep. 2019, 9, 6882. [Google Scholar] [CrossRef] [PubMed]
- Zhou, Y.; Li, S.; Chen, P.; Yang, B.; Yang, J.; Liu, R.; Li, J.; Xia, D. MicroRNA-27b-3p Inhibits Apoptosis of Chondrocyte in Rheumatoid Arthritis by Targeting HIPK2. Artif. Cells Nanomed. Biotechnol. 2019, 47, 1766–1771. [Google Scholar] [CrossRef] [PubMed]
- Chang, Z.K.; Meng, F.G.; Zhang, Z.Q.; Mao, G.P.; Huang, Z.Y.; Liao, W.M.; He, A.S. MicroRNA-193b-3p Regulates Matrix Metalloproteinase 19 Expression in Interleukin-1β-Induced Human Chondrocytes. J. Cell. Biochem. 2018, 119, 4775–4782. [Google Scholar] [CrossRef]
- Dai, Y.; Liu, S.; Xie, X.; Ding, M.; Zhou, Q.; Zhou, X. MicroRNA-31 Promotes Chondrocyte Proliferation by Targeting C-X-C Motif Chemokine Ligand 12. Mol. Med. Rep. 2019, 19, 2231–2237. [Google Scholar] [CrossRef]
- Wang, J.; Chen, L.; Jin, S.; Lin, J.; Zheng, H.; Zhang, H.; Fan, H.; He, F.; Ma, S.; Li, Q. [Corrigendum] Altered Expression of MicroRNA-98 in IL-1β-Induced Cartilage Degradation and Its Role in Chondrocyte Apoptosis. Mol. Med. Rep. 2018, 17, 8011. [Google Scholar] [CrossRef] [PubMed]
- Zheng, H.; Liu, J.; Tycksen, E.; Nunley, R.; McAlinden, A. MicroRNA-181a/b-1 over-Expression Enhances Osteogenesis by Modulating PTEN/PI3K/AKT Signaling and Mitochondrial Metabolism. Bone 2019, 123, 92–102. [Google Scholar] [CrossRef] [PubMed]
- Zhang, H.; Mehmood, K.; Jiang, X.; Li, Z.; Yao, W.; Zhang, J.; Tong, X.; Wang, Y.; Li, A.; Waqas, M.; et al. Identification of Differentially Expressed MiRNAs Profile in a Thiram-Induced Tibial Dyschondroplasia. Ecotoxicol. Environ. Saf. 2019, 175, 83–89. [Google Scholar] [CrossRef]
- Li, W.; Zhao, S.; Yang, H.; Zhang, C.; Kang, Q.; Deng, J.; Xu, Y.; Ding, Y.; Li, S. Potential Novel Prediction of TMJ-OA: MiR-140-5p Regulates Inflammation through Smad/TGF-β Signaling. Front. Pharm. 2019, 10, 15. [Google Scholar] [CrossRef]
- Li, C.; Hu, Q.; Chen, Z.; Shen, B.; Yang, J.; Kang, P.; Zhou, Z.; Pei, F. MicroRNA-140 Suppresses Human Chondrocytes Hypertrophy by Targeting SMAD1 and Controlling the Bone Morphogenetic Protein Pathway in Osteoarthritis. Am. J. Med. Sci. 2018, 355, 477–487. [Google Scholar] [CrossRef]
- Grigelioniene, G.; Suzuki, H.I.; Taylan, F.; Mirzamohammadi, F.; Borochowitz, Z.U.; Ayturk, U.M.; Tzur, S.; Horemuzova, E.; Lindstrand, A.; Weis, M.A.; et al. Gain-of-Function Mutation of MicroRNA-140 in Human Skeletal Dysplasia. Nat. Med. 2019, 25, 583–590. [Google Scholar] [CrossRef]
- Berger, S.L. The Complex Language of Chromatin Regulation during Transcription. Nature 2007, 447, 407–412. [Google Scholar] [CrossRef]
- Telles, E.; Seto, E. Modulation of Cell Cycle Regulators by HDACs. Front. Biosci.-Sch. 2012, 4, 831. [Google Scholar] [CrossRef]
- McKinsey, T.A.; Kuwahara, K.; Bezprozvannaya, S.; Olson, E.N. Class II Histone Deacetylases Confer Signal Responsiveness to the Ankyrin-Repeat Proteins ANKRA2 and RFXANK. Mol. Biol. Cell 2006, 17, 438–447. [Google Scholar] [CrossRef]
- Vega, R.B.; Matsuda, K.; Oh, J.; Barbosa, A.C.; Yang, X.; Meadows, E.; McAnally, J.; Pomajzl, C.; Shelton, J.M.; Richardson, J.A.; et al. Histone Deacetylase 4 Controls Chondrocyte Hypertrophy during Skeletogenesis. Cell 2004, 119, 555–566. [Google Scholar] [CrossRef] [PubMed]
- Guan, Y.; Chen, Q.; Yang, X.; Haines, P.; Pei, M.; Terek, R.; Wei, X.; Zhao, T.; Wei, L. Subcellular Relocation of Histone Deacetylase 4 Regulates Growth Plate Chondrocyte Differentiation through Ca2+/Calmodulin-Dependent Kinase IV. Am. J. Physiol. Cell Physiol. 2012, 303, C33–C40. [Google Scholar] [CrossRef] [PubMed]
- Arnold, M.A.; Kim, Y.; Czubryt, M.P.; Phan, D.; McAnally, J.; Qi, X.; Shelton, J.M.; Richardson, J.A.; Bassel-Duby, R.; Olson, E.N. MEF2C Transcription Factor Controls Chondrocyte Hypertrophy and Bone Development. Dev. Cell 2007, 12, 377–389. [Google Scholar] [CrossRef]
- Xiao, Q.; Huang, L.; Zhang, Z.; Chen, X.; Luo, J.; Zhang, Z.; Chen, S.; Shu, Y.; Han, Z.; Cao, K. Overexpression of MiR-140 Inhibits Proliferation of Osteosarcoma Cells via Suppression of Histone Deacetylase 4. Oncol. Res. 2017, 25, 267–275. [Google Scholar] [CrossRef]
- Leach, R.M.; Monsonego-Ornan, E. Tibial Dyschondroplasia 40 Years Later. Poult. Sci. 2007, 86, 2053–2058. [Google Scholar] [CrossRef] [PubMed]
- Zhang, Y.; Jiang, J.; Shen, H.; Chai, Y.; Wei, X.; Xie, Y. Total Flavonoids from Rhizoma Drynariae (Gusuibu) for Treating Osteoporotic Fractures: Implication in Clinical Practice. Drug Des. Devel. 2017, 11, 1881. [Google Scholar] [CrossRef]
- Long, F.; Ornitz, D.M. Development of the Endochondral Skeleton. Cold Spring Harb. Perspect. Biol. 2013, 5, a008334. [Google Scholar] [CrossRef]
- Michigami, T. Current Understanding on the Molecular Basis of Chondrogenesis. Clin. Pediatr. Endocrinol. 2014, 23, 1–8. [Google Scholar] [CrossRef]
- Ortega, N.; Behonick, D.J.; Werb, Z. Matrix Remodeling during Endochondral Ossification. Trends. Cell Biol. 2004, 14, 86–93. [Google Scholar] [CrossRef]
- Tuddenham, L.; Wheeler, G.; Ntounia-Fousara, S.; Waters, J.; Hajihosseini, M.K.; Clark, I.; Dalmay, T. The Cartilage Specific MicroRNA-140 Targets Histone Deacetylase 4 in Mouse Cells. FEBS Lett. 2006, 580, 4214–4217. [Google Scholar] [CrossRef] [PubMed]
- Kozisek, T.; Hamann, A.; Samuelson, L.; Fudolig, M.; Pannier, A.K. Comparison of Promoter, DNA Vector, and Cationic Carrier for Efficient Transfection of HMSCs from Multiple Donors and Tissue Sources. Mol. Nucleic Acids 2021, 26, 81–93. [Google Scholar] [CrossRef] [PubMed]
- Melekhin, V.V.; Ponomarev, A.I.; Desyatova, M.A.; Makeev, O.G. Investigation of the Role of Induced Overexpression of the Isolated Secreted Klotho on the A-172 Human Glioblastoma Cells. J. Mol. Neurosci. 2022, 72, 401–409. [Google Scholar] [CrossRef] [PubMed]
- Kozhemyakina, E.; Lassar, A.B.; Zelzer, E. A Pathway to Bone: Signaling Molecules and Transcription Factors Involved in Chondrocyte Development and Maturation. Development 2015, 142, 817–831. [Google Scholar] [CrossRef]
- Wuelling, M.; Vortkamp, A. Chondrocyte Proliferation and Differentiation. In Cartilage and Bone Development and Its Disorders; Karger Publishers: Berlin, Germany, 2011; Volume 21, pp. 1–11. [Google Scholar]
- Jayawardana, K.; Schramm, S.J.; Tembe, V.; Mueller, S.; Thompson, J.F.; Scolyer, R.A.; Mann, G.J.; Yang, J. Identification, Review, and Systematic Cross-Validation of MicroRNA Prognostic Signatures in Metastatic Melanoma. J. Investig. Dermatol. 2016, 136, 245–254. [Google Scholar] [CrossRef]
- Wahlang, B.; Petriello, M.C.; Perkins, J.T.; Shen, S.; Hennig, B. Polychlorinated Biphenyl Exposure Alters the Expression Profile of MicroRNAs Associated with Vascular Diseases. Toxicol. Vitro 2016, 35, 180–187. [Google Scholar] [CrossRef] [PubMed]
- Shore, P.; Sharrocks, A.D. The MADS-Box Family of Transcription Factors. Eur. J. Biochem. 1995, 229, 1–13. [Google Scholar] [CrossRef] [PubMed]
- Wei, X.; Xu, A.; Shen, H.; Xie, Y. Qianggu Capsule for the Treatment of Primary Osteoporosis: Evidence from a Chinese Patent Medicine. BMC Complement. Altern. Med. 2017, 17, 108. [Google Scholar] [CrossRef]
- Yao, W.; Zhang, H.; Jiang, X.; Mehmood, K.; Iqbal, M.; Li, A.; Zhang, J.; Wang, Y.; Waqas, M.; Shen, Y.; et al. Effect of Total Flavonoids of Rhizoma Drynariae on Tibial Dyschondroplasia by Regulating BMP-2 and Runx2 Expression in Chickens. Front. Pharm. 2018, 9, 1251. [Google Scholar] [CrossRef]
- Ma, S.Q.; Wang, K.Z.; Dang, X.Q. Clinical Observation on Effects of Qianggu Capsules in Treating Radius Distal Osteoporotic Fractures. Zhongguo Zhong Xi Yi Jie He Za Zhi Zhongguo Zhongxiyi Jiehe Zazhi = Chin. J. Integr. Tradit. West. Med. 2005, 25, 1117–1120. [Google Scholar]
- Feng, F.; Zhong, X.; Luo, L.; Shang, C.; Huang, L.; Cheng, Z. Clinical Observation of Percutaneous Vertebroplasty in the Treatment of Osteoporotic Vertebral Compression Fracture. J. Pak. Med. Assoc. 2020, 70, 107. [Google Scholar]
- Koeller, K.M.; Haggarty, S.J.; Perkins, B.D.; Leykin, I.; Wong, J.C.; Kao, M.C.J.; Schreiber, S.L. Chemical Genetic Modifier Screens: Small Molecule Trichostatin Suppressors as Probes of Intracellular Histone and Tubulin Acetylation. Chem. Biol. 2003, 10, 397–410. [Google Scholar] [CrossRef] [PubMed]
- Marek, L.; Hamacher, A.; Hansen, F.K.; Kuna, K.; Gohlke, H.; Kassack, M.U.; Kurz, T. Histone Deacetylase (HDAC) Inhibitors with a Novel Connecting Unit Linker Region Reveal a Selectivity Profile for HDAC4 and HDAC5 with Improved Activity against Chemoresistant Cancer Cells. J. Med. Chem. 2013, 56, 427–436. [Google Scholar] [CrossRef] [PubMed]











Disclaimer/Publisher’s Note: The statements, opinions and data contained in all publications are solely those of the individual author(s) and contributor(s) and not of MDPI and/or the editor(s). MDPI and/or the editor(s) disclaim responsibility for any injury to people or property resulting from any ideas, methods, instructions or products referred to in the content. |
© 2023 by the authors. Licensee MDPI, Basel, Switzerland. This article is an open access article distributed under the terms and conditions of the Creative Commons Attribution (CC BY) license (https://creativecommons.org/licenses/by/4.0/).
Share and Cite
Yao, W.; Kulyar, M.F.-e.-A.; Ding, Y.; Du, H.; Hong, J.; Loon, K.S.; Nawaz, S.; Li, J. The Effect of miR-140-5p with HDAC4 towards Growth and Differentiation Signaling of Chondrocytes in Thiram-Induced Tibial Dyschondroplasia. Int. J. Mol. Sci. 2023, 24, 10975. https://doi.org/10.3390/ijms241310975
Yao W, Kulyar MF-e-A, Ding Y, Du H, Hong J, Loon KS, Nawaz S, Li J. The Effect of miR-140-5p with HDAC4 towards Growth and Differentiation Signaling of Chondrocytes in Thiram-Induced Tibial Dyschondroplasia. International Journal of Molecular Sciences. 2023; 24(13):10975. https://doi.org/10.3390/ijms241310975
Chicago/Turabian StyleYao, Wangyuan, Muhammad Fakhar-e-Alam Kulyar, Yanmei Ding, Haitao Du, Jiajia Hong, Kyein San Loon, Shah Nawaz, and Jiakui Li. 2023. "The Effect of miR-140-5p with HDAC4 towards Growth and Differentiation Signaling of Chondrocytes in Thiram-Induced Tibial Dyschondroplasia" International Journal of Molecular Sciences 24, no. 13: 10975. https://doi.org/10.3390/ijms241310975
APA StyleYao, W., Kulyar, M. F.-e.-A., Ding, Y., Du, H., Hong, J., Loon, K. S., Nawaz, S., & Li, J. (2023). The Effect of miR-140-5p with HDAC4 towards Growth and Differentiation Signaling of Chondrocytes in Thiram-Induced Tibial Dyschondroplasia. International Journal of Molecular Sciences, 24(13), 10975. https://doi.org/10.3390/ijms241310975

