Generation of a Well-Characterized Homozygous Chromodomain-Helicase-DNA-Binding Protein 4G1003D Mutant hESC Line Using CRISPR/eCas9 (ULIEGEe001-A-1)
Abstract
1. Introduction
2. Results
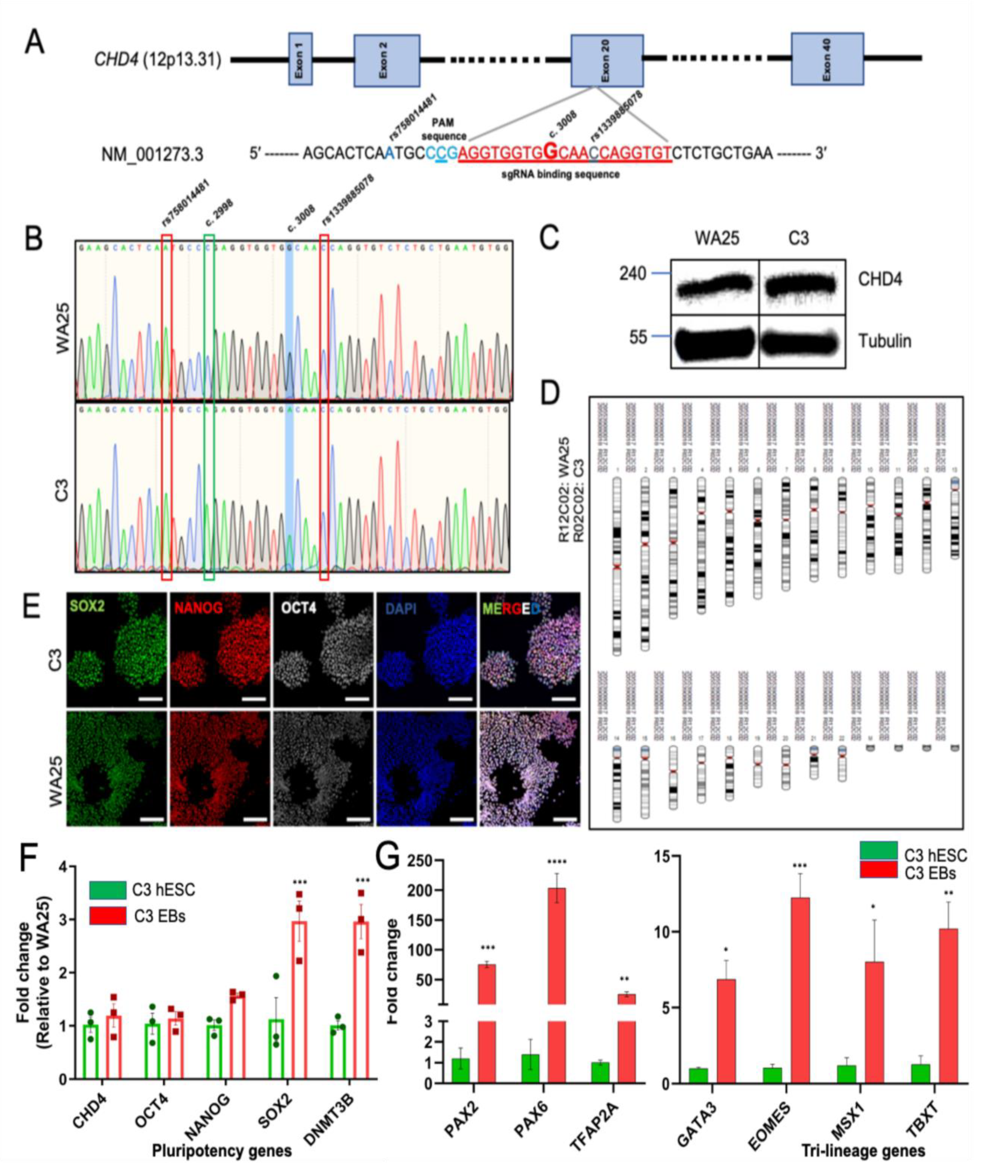
2.1. Efficient Gene-Editing Generates Multiple Heterozygous and Homozygous Single-Cell Derived Mutant Clones
2.2. C3 Line Maintains Pluripotency and Normal Karyotype
2.3. C3 Line Is Able to Differentiate into Three-Germ Layers
2.4. C3 Line Qualified through Several Additional Quality Control Experiments
3. Discussion
4. Materials and Methods
4.1. Cell Culture
4.2. Precise Gene Editing with CRISPR/eCas9-Based HDR Repair
4.3. Genotyping through RFLP and Sanger Sequencing
4.4. Mycoplasma Detection
4.5. Karyotyping and STR Analysis
4.6. Immunocytochemistry and Western Blot
4.7. Embryoid Body (EB) Formation and Tri-Lineage Differentiation Assay
4.8. RNA Isolation and qPCR Analysis
5. Conclusions
Supplementary Materials
Author Contributions
Funding
Institutional Review Board Statement
Informed Consent Statement
Data Availability Statement
Acknowledgments
Conflicts of Interest
References
- Basta, J.; Rauchman, M. The nucleosome remodeling and deacetylase complex in development and disease. Transl. Res. 2015, 165, 36–47. [Google Scholar] [CrossRef] [PubMed]
- Hoffmann, A.; Spengler, D. Chromatin Remodeling Complex NuRD in Neurodevelopment and Neurodevelopmental Disorders. Front. Genet. 2019, 10, 682. [Google Scholar] [CrossRef]
- Chohra, I.; Chung, K.; Giri, S.; Malgrange, B. ATP-Dependent Chromatin Remodellers in Inner Ear Development. Cells 2023, 12, 532. [Google Scholar] [CrossRef]
- Zhao, H.; Han, Z.; Liu, X.; Gu, J.; Tang, F.; Wei, G.; Jin, Y. The chromatin remodeler Chd4 maintains embryonic stem cell identity by controlling pluripotency- and differentiation-associated genes. J. Biol. Chem. 2017, 292, 8507–8519. [Google Scholar] [CrossRef]
- Hirota, A.; Nakajima-Koyama, M.; Ashida, Y.; Nishida, E. The nucleosome remodeling and deacetylase complex protein CHD4 regulates neural differentiation of mouse embryonic stem cells by down-regulating p53. J. Biol. Chem. 2019, 294, 195–209. [Google Scholar] [CrossRef]
- Yoshida, T.; Hazan, I.; Zhang, J.; Ng, S.Y.; Naito, T.; Snippert, H.J.; Heller, E.J.; Qi, X.; Lawton, L.N.; Williams, C.J.; et al. The role of the chromatin remodeler Mi-2β in hematopoietic stem cell self-renewal and multilineage differentiation. Genes Dev. 2008, 22, 1174–1189. [Google Scholar] [CrossRef] [PubMed]
- Jia, M.; Zou, X.; Yin, S.; Tian, W.; Zhao, Y.; Wang, H.; Xu, G.; Cai, W.; Shao, Q. CHD4 orchestrates the symphony of T and B lymphocytes development and a good mediator in preventing from autoimmune disease. Immun. Inflamm. Dis. 2022, 10, e644. [Google Scholar] [CrossRef] [PubMed]
- Wilczewski, C.M.; Hepperla, A.J.; Shimbo, T.; Wasson, L.; Robbe, Z.L.; Davis, I.J.; Wade, P.A.; Conlon, F.L. CHD4 and the NuRD complex directly control cardiac sarcomere formation. Proc. Natl. Acad. Sci. USA 2018, 115, 6727–6732. [Google Scholar] [CrossRef]
- Robbe, Z.L.; Shi, W.; Wasson, L.K.; Scialdone, A.P.; Wilczewski, C.M.; Sheng, X.; Hepperla, A.J.; Akerberg, B.N.; Pu, W.T.; Cristea, I.M.; et al. CHD4 is recruited by GATA4 and NKX2-5 to repress noncardiac gene programs in the developing heart. Genes Dev. 2022, 36, 468–482. [Google Scholar] [CrossRef]
- Denner, D.R.; Rauchman, M. Mi-2/NuRD is required in renal progenitor cells during embryonic kidney development. Dev. Biol. 2013, 375, 105–116. [Google Scholar] [CrossRef] [PubMed]
- Ostapcuk, V.; Mohn, F.; Carl, S.H.; Basters, A.; Hess, D.; Iesmantavicius, V.; Lampersberger, L.; Flemr, M.; Pandey, A.; Thomä, N.H.; et al. Activity-dependent neuroprotective protein recruits HP1 and CHD4 to control lineage-specifying genes. Nature 2018, 557, 739–743. [Google Scholar] [CrossRef] [PubMed]
- O’Shaughnessy-Kirwan, A.; Signolet, J.; Costello, I.; Gharbi, S.; Hendrich, B. Constraint of gene expression by chromatin remodelling protein CHD4 facilitates lineage specification. Development 2015, 142, 2586–2597. [Google Scholar] [CrossRef] [PubMed]
- Weiss, K.; Terhal, P.A.; Cohen, L.; Bruccoleri, M.; Irving, M.; Martinez, A.F.; Rosenfeld, J.A.; Machol, K.; Yang, Y.; Liu, P.; et al. De Novo Mutations in CHD4, an ATP-Dependent Chromatin Remodeler Gene, Cause an Intellectual Disability Syndrome with Distinctive Dysmorphisms. Am. J. Hum. Genet. 2016, 99, 934–941. [Google Scholar] [CrossRef] [PubMed]
- Sifrim, A.; Hitz, M.-P.; Wilsdon, A.; Breckpot, J.; Al Turki, S.H.; Thienpont, B.; McRae, J.; Fitzgerald, T.W.; Singh, T.; Swaminathan, G.J.; et al. Distinct genetic architectures for syndromic and nonsyndromic congenital heart defects identified by exome sequencing. Nat. Genet. 2016, 48, 1060–1065. [Google Scholar] [CrossRef] [PubMed]
- Pinard, A.; Guey, S.; Guo, D.; Cecchi, A.C.; Kharas, N.; Wallace, S.; Regalado, E.S.; Hostetler, E.M.; Sharrief, A.Z.; Bergametti, F.; et al. The pleiotropy associated with de novo variants in CHD4, CNOT3, and SETD5 extends to moyamoya angiopathy. Anesth. Analg. 2020, 22, 427–431. [Google Scholar] [CrossRef]
- Lai, A.Y.; Wade, P.A. Cancer biology and NuRD: A multifaceted chromatin remodelling complex. Nat. Rev. Cancer 2011, 11, 588–596. [Google Scholar] [CrossRef]
- Hargreaves, D.C.; Crabtree, G.R. ATP-dependent chromatin remodeling: Genetics, genomics and mechanisms. Cell Res. 2011, 21, 396–420. [Google Scholar] [CrossRef]
- Clapier, C.R.; Iwasa, J.; Cairns, B.R.; Peterson, C.L. Mechanisms of action and regulation of ATP-dependent chromatin-remodelling complexes. Nat. Rev. Mol. Cell Biol. 2017, 18, 407–422. [Google Scholar] [CrossRef]
- Watson, A.A.; Mahajan, P.; Mertens, H.D.T.; Deery, M.J.; Zhang, W.; Pham, P.; Du, X.; Bartke, T.; Zhang, W.; Edlich, C.; et al. The PHD and Chromo Domains Regulate the ATPase Activity of the Human Chromatin Remodeler CHD4. J. Mol. Biol. 2012, 422, 3–17. [Google Scholar] [CrossRef]
- Morra, R.; Lee, B.M.; Shaw, H.; Tuma, R.; Mancini, E.J. Concerted action of the PHD, chromo and motor domains regulates the human chromatin remodelling ATPase CHD4. FEBS Lett. 2012, 586, 2513–2521. [Google Scholar] [CrossRef]
- Ramírez, J.; Dege, C.; Kutateladze, T.G.; Hagman, J. MBD2 and Multiple Domains of CHD4 Are Required for Transcriptional Repression by Mi-2/NuRD Complexes. Mol. Cell. Biol. 2012, 32, 5078–5088. [Google Scholar] [CrossRef]
- Arends, T.; Dege, C.; Bortnick, A.; Danhorn, T.; Knapp, J.R.; Jia, H.; Harmacek, L.; Fleenor, C.J.; Straign, D.; Walton, K.; et al. CHD4 is essential for transcriptional repression and lineage progression in B lymphopoiesis. Proc. Natl. Acad. Sci. USA 2019, 116, 10927–10936. [Google Scholar] [CrossRef] [PubMed]
- Burgold, T.; Barber, M.; Kloet, S.; Cramard, J.; Gharbi, S.; Floyd, R.; Kinoshita, M.; Ralser, M.; Vermeulen, M.; Reynolds, N.; et al. The Nucleosome Remodelling and Deacetylation complex suppresses transcriptional noise during lineage commitment. EMBO J. 2019, 38, e100788. [Google Scholar] [CrossRef] [PubMed]
- De Castro, R.O.; Carbajal, A.; de Almeida, L.P.; Goitea, V.; Griffin, C.T.; Pezza, R.J. Mouse Chd4-NURD is required for neonatal spermatogonia survival and normal gonad development. Epigenetics Chromatin 2022, 15, 16. [Google Scholar] [CrossRef]
- Cafe, S.L.; Skerrett-Byrne, D.A.; De Oliveira, C.S.; Nixon, B.; Oatley, M.J.; Oatley, J.M.; Lord, T. A regulatory role for CHD4 in maintenance of the spermatogonial stem cell pool. Stem Cell Rep. 2021, 16, 1555–1567. [Google Scholar] [CrossRef]
- Li, P.; Tang, J.; Yu, Z.; Jin, C.; Wang, Z.; Li, M.; Zou, D.; Mang, X.; Liu, J.; Lu, Y.; et al. CHD4 acts as a critical regulator in the survival of spermatogonial stem cells in mice. Biol. Reprod. 2022, 107, 1331–1344. [Google Scholar] [CrossRef] [PubMed]
- Goodman, J.V.; Yamada, T.; Yang, Y.; Kong, L.; Wu, D.Y.; Zhao, G.; Gabel, H.W.; Bonni, A. The chromatin remodeling enzyme Chd4 regulates genome architecture in the mouse brain. Nat. Commun. 2020, 11, 3419. [Google Scholar] [CrossRef]
- Nitarska, J.; Smith, J.G.; Sherlock, W.T.; Hillege, M.M.; Nott, A.; Barshop, W.D.; Vashisht, A.A.; Wohlschlegel, J.A.; Mitter, R.; Riccio, A. A Functional Switch of NuRD Chromatin Remodeling Complex Subunits Regulates Mouse Cortical Development. Cell Rep. 2016, 17, 1683–1698. [Google Scholar] [CrossRef]
- Gómez-del Arco, P.; Perdiguero, E.; Yunes-Leites, P.S.; Acín-Pérez, R.; Zeini, M.; Garcia-Gomez, A.; Sreenivasan, K.; Jiménez-Alcázar, M.; Segalés, J.; López-Maderuelo, D.; et al. The Chromatin Remodeling Complex Chd4/NuRD Controls Striated Muscle Identity and Metabolic Homeostasis. Cell Metab. 2016, 23, 881–892. [Google Scholar] [CrossRef]
- Crosswhite, P.L.; Podsiadlowska, J.J.; Curtis, C.D.; Gao, S.; Xia, L.; Srinivasan, R.S.; Griffin, C.T. CHD4-regulated plasmin activation impacts lymphovenous hemostasis and hepatic vascular integrity. J. Clin. Investig. 2016, 126, 2254–2266. [Google Scholar] [CrossRef]
- Curtis, C.D.; Griffin, C.T. The Chromatin-Remodeling Enzymes BRG1 and CHD4 Antagonistically Regulate Vascular Wnt Signaling. Mol. Cell. Biol. 2012, 32, 1312–1320. [Google Scholar] [CrossRef] [PubMed]
- Ingram, K.G.; Curtis, C.D.; Silasi-Mansat, R.; Lupu, F.; Griffin, C.T. The NuRD Chromatin-Remodeling Enzyme CHD4 Promotes Embryonic Vascular Integrity by Transcriptionally Regulating Extracellular Matrix Proteolysis. PLoS Genet. 2013, 9, e1004031. [Google Scholar] [CrossRef] [PubMed]
- Farnung, L.; Ochmann, M.; Cramer, P. Nucleosome-CHD4 chromatin remodeler structure maps human disease mutations. Elife 2020, 9, e56178. [Google Scholar] [CrossRef]
- Sundaramoorthy, R.; Hughes, A.L.; El-Mkami, H.; Norman, D.G.; Ferreira, H.; Owen-Hughes, T. Structure of the chromatin remodelling enzyme Chd1 bound to a ubiquitinylated nucleosome. Elife 2018, 7, e35720. [Google Scholar] [CrossRef] [PubMed]
- Vandana, J.J.; Manrique, C.; Lacko, L.A.; Chen, S. Human pluripotent-stem-cell-derived organoids for drug discovery and evaluation. Cell Stem Cell 2023, 30, 571–591. [Google Scholar] [CrossRef] [PubMed]
- Takahashi, T. Organoids for Drug Discovery and Personalized Medicine. Annu. Rev. Pharmacol. Toxicol. 2019, 59, 447–462. [Google Scholar] [CrossRef] [PubMed]
- Hu, W.; Lazar, M.A. Modelling metabolic diseases and drug response using stem cells and organoids. Nat. Rev. Endocrinol. 2022, 18, 744–759. [Google Scholar] [CrossRef]
- Lancaster, M.A.; Huch, M. Disease modelling in human organoids. Dis. Model. Mech. 2019, 12, dmm039347. [Google Scholar] [CrossRef]
- Bose, S.; Clevers, H.; Shen, X. Promises and challenges of organoid-guided precision medicine. Med 2021, 2, 1011–1026. [Google Scholar] [CrossRef]
- Kim, J.; Koo, B.-K.; Knoblich, J.A. Human organoids: Model systems for human biology and medicine. Nat. Rev. Mol. Cell Biol. 2020, 21, 571–584. [Google Scholar] [CrossRef]
- Giri, S.; Purushottam, M.; Viswanath, B.; Muddashetty, R.S. Generation of a FMR1 homozygous knockout human embryonic stem cell line (WAe009-A-16) by CRISPR/Cas9 editing. Stem Cell Res. 2019, 39, 101494. [Google Scholar] [CrossRef] [PubMed]

| Classification (Optional Italicized) | Test | Result | Data |
|---|---|---|---|
| Morphology | Photography | Normal | Supplementary Figure S3 |
| Pluripotency status evidence for the described cell line | Qualitative analysis (Immunocytochemistry) | Assess staining/expression of pluripotency markers: OCT3/4, NANOG, SOX2 | Figure 1E |
| Quantitative analysis RT-qPCR Immunocytochemistry counting | 1. Positive for OCT3/4, NANOG, SOX2, DNMT3B 2. OCT3/4: 97%; NANOG: 96%; SOX2: 99%. | Figure 1 panel F Figure 1 panel E | |
| Karyotype | Karyotype (higher-resolution, array-based assays (Whole genome SNP genotyping) | 46XX, Resolution 50 bps | Figure 1 panel D Supplementary Figure S1 |
| Genotyping for the desired genomic alteration/allelic status of the gene of interest | PCR across the edited site or targeted allele-specific PCR | PCR + Sanger sequencing | Figure 1 panel B |
| Evaluation of the—(homo-/hetero-/hemi-) zygous status of introduced genomic alteration(s) | Amplification of a genomic region incorporating at least one adjacent SNP present in the parental line | Figure 1 panel B | |
| Transgene-specific PCR (when applicable) | N/A | N/A | |
| Verification of the absence of random plasmid integration events | PCR detection specific for plasmid backbones | Negative | N/A |
| Parental and modified cell line genetic identity evidence | STR analysis | STR analysis of 33 loci, all matched. | Data available upon request |
| Mutagenesis/genetic modification outcome analysis | Sequencing (genomic DNA PCR) | NM_001273.3 c. 3008 G>A (Homozygous) | Figure 1 panel B |
| PCR-based analyses | N/A | N/A | |
| Western blotting | Comparable expression of mutant CHD4 G1003D protein with wil-type CHD4 protein | Figure 1 panel C | |
| Off-target nuclease activity analysis | PCR across top 5/10 predicted top likely off-target sites | Demonstration of the lack of NHEJ-caused mutagenesis in the top predicted off-target Cas nuclease activity | Supplementary Figure S3 |
| Specific pathogen-free status | Mycoplasma | Mycoplasma testing by luminescence. Negative | Supplementary Figure S3 |
| Multilineage differentiation potential | Embryoid body formation | Expression of three germ layer marker genes Ectoderm: PAX2, PAX6, TFAP2A Endoderm: GATA3, EOMES Mesoderm: MSX1, TBXT | Figure 1 panel G |
| Antibodies and Stains Used for Immunocytochemistry/Flow-Cytometry | |||
| Antibody | Dilution | Company Cat # and RRID | |
| CHD4 (Western Blot) | Mouse anti-CHD4 | 1:1000 | (Abcam Cat# ab70469, RRID:AB_2229454) |
| α-Tubulin (Western Blot) | Rabbit anti- α-Tubulin (HRP conjugated) | 1:5000 | (Cell Signaling Technology Cat# 9099, RRID:AB_10695471) |
| Pluripotency Markers (Immunofluorescence) | Rabbit anti-OCT4 | 1:300 | (Cell Signaling Technology Cat# 2890, RRID:AB_2167725) |
| Pluripotency Markers (Immunofluorescence) | Mouse anti-SOX2 | 1:500 | (BD Biosciences Cat# 561469, RRID:AB_10694256) |
| Pluripotency Markers (Immunofluorescence) | Goat anti-NANOG | 1:250 | (R and D Systems Cat# AF1997, RRID:AB_355097) |
| Secondary antibodies (Western Blot) | Goat anti-Mouse IgG (H + L) HRP conjugated | 1:5000 | (Thermo Fisher Scientific Cat# 31430, RRID:AB_228307) |
| Secondary antibodies (Immunofluorescence) | Donkey anti-Mouse IgG (H + L) Alexa Fluor™ 488 | 1:500 | (Thermo Fisher Scientific Cat# A-21202, RRID:AB_141607) |
| Secondary antibodies (Immunofluorescence) | Donkey anti-Goat IgG (H + L) Alexa Fluor™ 555 | 1:500 | (Thermo Fisher Scientific Cat# A-21432, RRID:AB_2535853) |
| Secondary antibodies (Immunofluorescence) | Donkey anti-Rabbit IgG (H + L) Alexa Fluor™ 647 | 1:500 | (Thermo Fisher Scientific Cat# A-31573, RRID:AB_2536183) |
| Nuclear stain | Hoechst33342 | 1 µg/mL | Cell Signalling Technology cat # 4082 |
| Site-Specific Nuclease | |||
| Nuclease information | eCas9 | pLentiCRISPR-E (Addgene #78852; RRID: Addgene_78852) https://www.addgene.org/78852/ (accessed on 12 October 2019). | |
| Delivery method | Nucleofection (CA137) | P3 Primary Cell 4D-Nucleofector® X Kit (Lonza # V4XP-3024) | |
| Selection/enrichment strategy | Puromycin/0.5 μg/mL for 48 h post nucleofection | ||
| Primers and Oligonucleotides Used in This Study | |||
| Target | Forward/Reverse Primer (5′-3′) | ||
| Pluripotency Markers (qPCR) | OCT4 | CCCCAGGGCCCCATTTTGGTACC/ACCTCAGTTTGAATGCATGGGAGAGC | |
| NANOG | AAAGAATCTTCACCTATGCC/GAAGGAAGAGGAGAGACAGT | ||
| SOX2 | TTCACATGTCCCAGCACTACCAGA/TCACATGTGTGAGAGGGGCAGTGTGC | ||
| DNMT3B | GAATTACTCACGCCCCAAGGA/ACCGTGAGATGTCCCTCTTGTC | ||
| REX1 | GCCTTATGTGATGGCTATGTGT/ACCCCTTATGACGCATTCTATGT | ||
| Differentiation Markers (qPCR) | PAX2 | TGTGGACAGTTTGCGGAAGCA/TGATGTGCTCTGATGCCTGGAA | |
| PAX6 | CTGAGGAATCAGAGAAGACAGGC/ATGGAGCCAGATGTGAAGGAGG | ||
| TFAP2A | TAAAGCTGCCAACGTTACCC/GCACACGTACCCAAAGTCC | ||
| GATA3 | CACGGTGCAGAGGTACCC/AGGGTAGGGATCCATGAAGCA | ||
| EOMES | CAACATAAACGGACTCAATCCCA/ACCACCTCTACGAACACATTGT | ||
| MSX1 | TCCGCAAACACAAGACGA/ACTGCTTCTGGCGGAACTT | ||
| TBXT | TATGAGCCTCGAATCCACATAGT/CCTCGTTCTGATAAGCAGTCAC | ||
| House-Keeping Genes (qPCR) | GAPDH | GCTCAGACACCATGGGGAAGG/GGAATTTGCCATGGGTGGAATC | |
| Genotyping (desired allele/transgene presence detection) | N/A | N/A | |
| Targeted mutation analysis/sequencing | Sequencing data from both alleles | Fwd: GGCCTGAAGAAACCTGATG/ Rev: ACTGTTCCCTAAAGCTCCC | |
| Potential random integration-detecting PCRs | Plasmid backbone (F/R) | TACAATCTGCTCTGATGCCG/GCTATGTGGCGCGGTATTAT | |
| gRNA oligonucleotide | sgRNA oligos | Oligo 1: ACACCTGGTTGCCACCACCT Oligo 2: AGGTGGTGGCAACCAGGTGT | |
| Genomic target sequence(s) | CHD4 | NM_001273.3, exon 20 | |
| Bioinformatic gRNA on- and -off-target binding prediction tool used, specific sequence/outputs link(s) | CCTop | https://cctop.cos.uni-heidelberg.de:8043/ (accessed on 22 May 2023). | |
| Primers for top off-target mutagenesis predicted site sequencing (for all CRISPR/Cas9, ZFN and TALENs) | OT1 (C2orf78)- F/R | TAAAAAGCCCCGAAGCTCCC/GCAGATTGAGGGACAGTAGG | |
| OT2 (HCK)- F/R | CTCTAAGCGGGAGGAAAAAC/GGAAGGACAGGAAAACCAAC | ||
| OT3 (AATK)- F/R | TCCCTCATCTATGCTCTGCC/TGAGCACAAACTCAGGGGAC | ||
| OT4 (PCK2)- F/R | CACCATCTTCCTGACAATCC/CCCCCCACCTCATAATAACC | ||
| OT5 (H TMEM231)- F/R | ACCTGTTTAGGGACTTGGTG/TTAAAGAGGGCGGTAGGGAG | ||
| ODNs/plasmids/RNA molecules used as templates for HDR-mediated site-directed mutagenesis. | 101 base long ssODN (without any modification) | CAAGTACATCCTCACTCGAAATTTTGAAGCACTCAATGCCAGAGGTGGTGACAACCAGGGTCTCTGCTGAATGTGGTGATGGATCTTAAGAAGTGCTGCA | |
Disclaimer/Publisher’s Note: The statements, opinions and data contained in all publications are solely those of the individual author(s) and contributor(s) and not of MDPI and/or the editor(s). MDPI and/or the editor(s) disclaim responsibility for any injury to people or property resulting from any ideas, methods, instructions or products referred to in the content. |
© 2023 by the authors. Licensee MDPI, Basel, Switzerland. This article is an open access article distributed under the terms and conditions of the Creative Commons Attribution (CC BY) license (https://creativecommons.org/licenses/by/4.0/).
Share and Cite
Chohra, I.; Giri, S.; Malgrange, B. Generation of a Well-Characterized Homozygous Chromodomain-Helicase-DNA-Binding Protein 4G1003D Mutant hESC Line Using CRISPR/eCas9 (ULIEGEe001-A-1). Int. J. Mol. Sci. 2023, 24, 10543. https://doi.org/10.3390/ijms241310543
Chohra I, Giri S, Malgrange B. Generation of a Well-Characterized Homozygous Chromodomain-Helicase-DNA-Binding Protein 4G1003D Mutant hESC Line Using CRISPR/eCas9 (ULIEGEe001-A-1). International Journal of Molecular Sciences. 2023; 24(13):10543. https://doi.org/10.3390/ijms241310543
Chicago/Turabian StyleChohra, Ilyas, Subhajit Giri, and Brigitte Malgrange. 2023. "Generation of a Well-Characterized Homozygous Chromodomain-Helicase-DNA-Binding Protein 4G1003D Mutant hESC Line Using CRISPR/eCas9 (ULIEGEe001-A-1)" International Journal of Molecular Sciences 24, no. 13: 10543. https://doi.org/10.3390/ijms241310543
APA StyleChohra, I., Giri, S., & Malgrange, B. (2023). Generation of a Well-Characterized Homozygous Chromodomain-Helicase-DNA-Binding Protein 4G1003D Mutant hESC Line Using CRISPR/eCas9 (ULIEGEe001-A-1). International Journal of Molecular Sciences, 24(13), 10543. https://doi.org/10.3390/ijms241310543

