The Synergistic Effect of Proanthocyanidin and HDAC Inhibitor Inhibit Breast Cancer Cell Growth and Promote Apoptosis
Abstract
1. Introduction
2. Results
2.1. Proanthocyanidin in Combination with an HDACi Exerts Synergistic Anti-Tumor Effects on Breast Cancer Cell Lines
- (a)
- Breast cancer cell line selection based on HDAC expression screening from a single-cell RNA expression profile
- (b)
- Proanthocyanidins and chidamide synergistically inhibit breast cancer cell growth
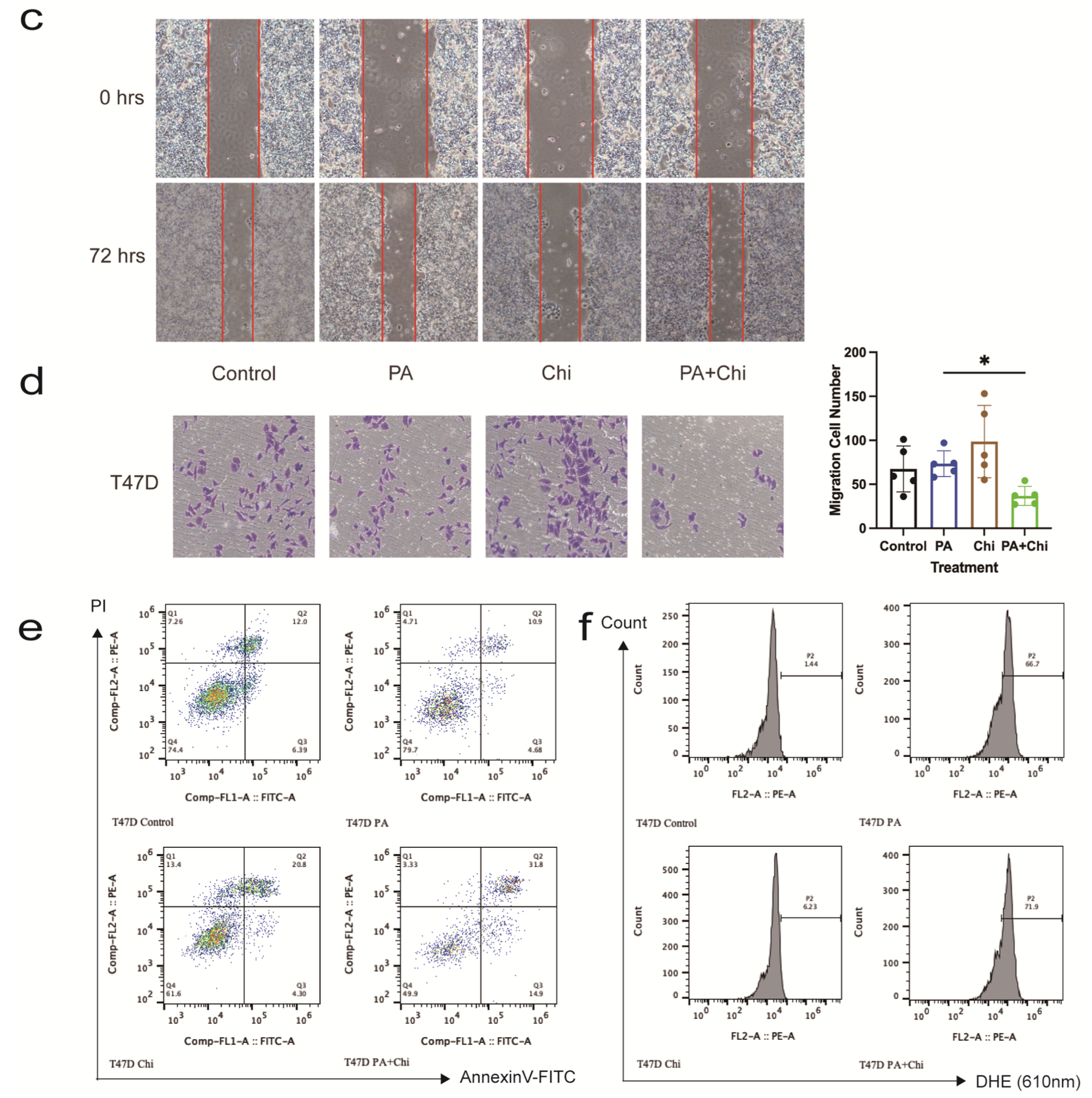
2.2. Analysis of the Cell Function of Proanthocyanidin in the Synergistic HDACi Inhibition of Breast Cancer Cell Growth
- (a)
- Cell proliferation was significantly inhibited by treatment with PA + Chi
- (b)
- Clone-formation was dramatically inhibited by treatment with PA + Chi
- (c)
- Wound healing was not different in cells treated with PA, Chi, or PA + Chi
- (d)
- No significant differences in cancer cell invasion inhibition via PA + Chi
- (e)
- PA + Chi effectively promotes apoptosis
- (f)
- The level of reactive oxygen species (ROS) Was similar between cells treated with PA and PA + Chi
2.3. Differential Gene Expression (DEG) Analysis and Gene Enrichment Analysis of RNA-Sequencing
3. Discussion
4. Materials and Methods
4.1. Data Download, Processing, and Downstream Analysis
4.2. Half Inhibitory Concentration Analysis (IC50) of Drugs Using the Cell Counting Kit 8 (CCK8)
4.3. Synergistic Effect Model Calculation and Short-Term Proliferation Analysis
4.4. Long-Term Proliferation Analysis via Clone Formation
4.5. Cell Migration Analysis via Wound Healing Assay
4.6. Cell Invasion Analysis Using Transwell Matrigel Invasion Assay
4.7. Cell Apoptosis and Intracellular Reactive Oxygen Species (ROS) Analysis via Flow Cytometry
4.8. Gene Enrichment Analysis and KEGG Analysis of RNA Sequencing
4.9. Protein–Protein Interaction Analysis
4.10. Statistical Analysis
5. Conclusions
Supplementary Materials
Author Contributions
Funding
Institutional Review Board Statement
Informed Consent Statement
Data Availability Statement
Acknowledgments
Conflicts of Interest
References
- World Health Organization International Agency for Research of Cancer—2020 of Incidence and Mortality of Cancer. Available online: https://www.iarc.who.int/faq/latest-global-cancer-data-2020-qa/ (accessed on 24 June 2022).
- Légaré, S.; Basik, M. Minireview: The Link between ERα Corepressors and Histone Deacetylases in Tamoxifen Resistance in Breast Cancer. Mol. Endocrinol. 2016, 30, 965–976. [Google Scholar] [CrossRef]
- Ring, A.; Dowsett, M. Mechanisms of tamoxifen resistance. Endocr. Relat. Cancer 2004, 11, 643–658. [Google Scholar] [CrossRef]
- Johnston, S.R. Enhancing Endocrine Therapy for Hormone Receptor-Positive Advanced Breast Cancer: Cotargeting Signaling Pathways. J. Natl. Cancer Inst. 2015, 107, djv212. [Google Scholar] [CrossRef]
- Nagy, L.; Kao, H.Y.; Chakravarti, D.; Lin, R.J.; Hassig, C.A.; Ayer, D.; Schreiber, S.L.; Evans, R.M. Nuclear receptor repression mediated by a complex containing SMRT, mSin3A, and histone deacetylase. Cell 1997, 89, 373–380. [Google Scholar] [CrossRef] [PubMed]
- Hong, L.; Schroth, G.P.; Matthews, H.R.; Yau, P.; Bradbury, E.M. Studies of the DNA binding properties of histone H4 amino terminus. Thermal denaturation studies reveal that acetylation markedly reduces the binding constant of the H4 “tail” to DNA. J. Biol. Chem. 1993, 268, 305–314. [Google Scholar] [CrossRef]
- Spartalis, E.; Athanasiadis, D.I.; Chrysikos, D.; Spartalis, M.; Boutzios, G.; Schizas, D.; Garmpis, N.; Damaskos, C.; Paschou, S.A.; Ioannidis, A.; et al. Histone Deacetylase Inhibitors and Anaplastic Thyroid Carcinoma. Anticancer. Res. 2019, 39, 1119–1127. [Google Scholar] [CrossRef]
- Milano, A.; Chiofalo, M.G.; Basile, M.; Salzano de Luna, A.; Pezzullo, L.; Caponigro, F. New molecular targeted therapies in thyroid cancer. Anticancer Drugs 2006, 17, 869–879. [Google Scholar] [CrossRef] [PubMed]
- Seo, J.; Min, S.K.; Park, H.R.; Kim, D.H.; Kwon, M.J.; Kim, L.S.; Ju, Y.-S. Expression of Histone Deacetylases HDAC1, HDAC2, HDAC3, and HDAC6 in Invasive Ductal Carcinomas of the Breast. J. Breast Cancer 2014, 17, 323–331. [Google Scholar] [CrossRef]
- Duong, V.; Licznar, A.; Margueron, R.; Boulle, N.; Busson, M.; Lacroix, M.; Katzenellenbogen, B.S.; Cavaillès, V.; Lazennec, G. ERalpha and ERbeta expression and transcriptional activity are differentially regulated by HDAC inhibitors. Oncogene 2006, 25, 1799–1806. [Google Scholar] [CrossRef]
- Munster, P.N.; Thurn, K.T.; Thomas, S.; Raha, P.; Lacevic, M.; Miller, A.; Melisko, M.; Ismail-Khan, R.; Rugo, H.; Moasser, M.; et al. A phase II study of the histone deacetylase inhibitor vorinostat combined with tamoxifen for the treatment of patients with hormone therapy-resistant breast cancer. Br. J. Cancer 2011, 104, 1828–1835. [Google Scholar] [CrossRef] [PubMed]
- Yardley, D.A.; Ismail-Khan, R.R.; Melichar, B.; Lichinitser, M.; Munster, P.N.; Klein, P.M.; Cruickshank, S.; Miller, K.D.; Lee, M.J.; Trepel, J.B. Randomized phase II, double-blind, placebo-controlled study of exemestane with or without entinostat in postmenopausal women with locally recurrent or metastatic estrogen receptor-positive breast cancer progressing on treatment with a nonsteroidal aromatase inhibitor. J. Clin. Oncol. 2013, 31, 2128–2135. [Google Scholar] [CrossRef]
- Connolly, R.M.; Zhao, F.; Miller, K.D.; Lee, M.-J.; Piekarz, R.L.; Smith, K.L.; Brown-Glaberman, U.A.; Winn, J.S.; Faller, B.A.; Onitilo, A.A.; et al. E2112: Randomized Phase III Trial of Endocrine Therapy Plus Entinostat or Placebo in Hormone Receptor-Positive Advanced Breast Cancer. A Trial of the ECOG-ACRIN Cancer Research Group. J. Clin. Oncol. 2021, 39, 3171–3181. [Google Scholar] [CrossRef]
- Zhou, Y.; Wang, Y.N.; Zhang, K.; Zhu, J.; Ning, Z. Chidamide reverses epidermal growth factor induced endocrine resistance in estrogen receptor-positive breast cancer. J. Shenzhen Univ. Sci. Eng. 2018, 35, 339–344. [Google Scholar] [CrossRef]
- Jiang, Z.; Li, W.; Hu, X.; Zhang, Q.; Sun, T.; Cui, S.; Wang, S.; Ouyang, Q.; Yin, Y.; Geng, C.; et al. Tucidinostat plus exemestane for postmenopausal patients with advanced, hormone receptor-positive breast cancer (ACE): A randomised, double-blind, placebo-controlled, phase 3 trial. Lancet Oncol. 2019, 20, 806–815. [Google Scholar] [CrossRef]
- Gu, L.; Kelm, M.A.; Hammerstone, J.F.; Beecher, G.; Holden, J.; Haytowitz, D.; Prior, R.L. Screening of foods containing proanthocyanidins and their structural characterization using LC-MS/MS and thiolytic degradation. J. Agric. Food Chem. 2003, 51, 7513–7521. [Google Scholar] [CrossRef] [PubMed]
- Pastrana-Bonilla, E.; Akoh, C.C.; Sellappan, S.; Krewer, G. Phenolic Content and Antioxidant Capacity of Muscadine Grapes. J. Agric. Food Chem. 2003, 51, 5497–5503. [Google Scholar] [CrossRef]
- Graham, H.N. Green tea composition, consumption, and polyphenol chemistry. Prev. Med. 1992, 21, 334–350. [Google Scholar] [CrossRef] [PubMed]
- Bell, J.R.C.; Donovan, J.L.; Wong, R.; Waterhouse, A.L.; German, J.B.; Walzem, R.L. (+)-Catechin in human plasma after ingestion of a single serving of reconstituted red wine. Am. J. Clin. Nutr. 2000, 71, 103–108. [Google Scholar] [CrossRef] [PubMed]
- Ferraz da Costa, D.C.; Pereira Rangel, L.; Quarti, J.; Santos, R.A.; Silva, J.L.; Fialho, E. Bioactive Compounds and Metabolites from Grapes and Red Wine in Breast Cancer Chemoprevention and Therapy. Molecules 2020, 25, 3531. [Google Scholar] [CrossRef] [PubMed]
- Wang, T.K.; Xu, S.; Li, S.; Zhang, Y. Proanthocyanidins Should Be a Candidate in the Treatment of Cancer, Cardiovascular Diseases and Lipid Metabolic Disorder. Molecules 2020, 25, 5971. [Google Scholar] [CrossRef]
- Rosato, R.R.; Almenara, J.A.; Grant, S. The histone deacetylase inhibitor MS-275 promotes differentiation or apoptosis in human leukemia cells through a process regulated by generation of reactive oxygen species and induction of p21CIP1/WAF1 1. Cancer Res. 2003, 63, 3637–3645. [Google Scholar] [PubMed]
- Gao, Y.; Tollefsbol, T.O. Combinational Proanthocyanidins and Resveratrol Synergistically Inhibit Human Breast Cancer Cells and Impact Epigenetic-Mediating Machinery. Int. J. Mol. Sci. 2018, 19, 2204. [Google Scholar] [CrossRef] [PubMed]
- Carriere, P.P.; Kapur, N.; Mir, H.; Ward, A.B.; Singh, S. Cinnamtannin B-1 inhibits cell survival molecules and induces apoptosis in colon cancer. Int. J. Oncol. 2018, 53, 1442–1454. [Google Scholar] [CrossRef]
- Downing, L.E.; Ferguson, B.S.; Rodriguez, K.; Ricketts, M.L. A grape seed procyanidin extract inhibits HDAC activity leading to increased Pparα phosphorylation and target-gene expression. Mol. Nutr. Food Res. 2017, 61, 1600347. [Google Scholar] [CrossRef]
- Kim, Y.H.; Bagot, M.; Pinter-Brown, L.; Rook, A.H.; Porcu, P.; Horwitz, S.M.; Whittaker, S.; Tokura, Y.; Vermeer, M.; Zinzani, P.L.; et al. Mogamulizumab versus vorinostat in previously treated cutaneous T-cell lymphoma (MAVORIC): An international, open-label, randomised, controlled phase 3 trial. Lancet Oncol. 2018, 19, 1192–1204. [Google Scholar] [CrossRef]
- Snaebjornsson, M.T.; Janaki-Raman, S.; Schulze, A. Greasing the Wheels of the Cancer Machine: The Role of Lipid Metabolism in Cancer. Cell Metab. 2020, 31, 62–76. [Google Scholar] [CrossRef] [PubMed]
- Miller, W.L. Steroidogenesis: Unanswered Questions. Trends Endocrinol. Metab. 2017, 28, 771–793. [Google Scholar] [CrossRef]
- Ferraldeschi, R.; Sharifi, N.; Auchus, R.J.; Attard, G. Molecular pathways: Inhibiting steroid biosynthesis in prostate cancer. Clin. Cancer Res. 2013, 19, 3353–3359. [Google Scholar] [CrossRef]
- Zhou, Q.; Han, X.; Li, R.; Zhao, W.; Bai, B.; Yan, C.; Dong, X. Anti-atherosclerosis of oligomeric proanthocyanidins from Rhodiola rosea on rat model via hypolipemic, antioxidant, anti-inflammatory activities together with regulation of endothelial function. Phytomedicine 2018, 51, 171–180. [Google Scholar] [CrossRef]
- Shi, Y.; Jia, M.; Xu, L.; Fang, Z.; Wu, W.; Zhang, Q.; Chung, P.; Lin, Y.; Wang, S.; Zhang, Y. miR-96 and autophagy are involved in the beneficial effect of grape seed proanthocyanidins against high-fat-diet-induced dyslipidemia in mice. Phytother. Res. 2019, 33, 1222–1232. [Google Scholar] [CrossRef]
- Song, X.; Siriwardhana, N.; Rathore, K.; Lin, D.; Wang, H.C. Grape seed proanthocyanidin suppression of breast cell carcinogenesis induced by chronic exposure to combined 4-(methylnitrosamino)-1-(3-pyridyl)-1-butanone and benzo[a]pyrene. Mol. Carcinog. 2010, 49, 450–463. [Google Scholar] [CrossRef] [PubMed]
- Dzobo, K.; Senthebane, D.A.; Dandara, C. The Tumor Microenvironment in Tumorigenesis and Therapy Resistance Revisited. Cancers 2023, 15, 376. [Google Scholar] [CrossRef] [PubMed]
- Chou, T.C. Theoretical basis, experimental design, and computerized simulation of synergism and antagonism in drug combination studies. Pharmacol. Rev. 2006, 58, 621–681. [Google Scholar] [CrossRef] [PubMed]




| Combination (Drug A + Drug B) | PA Dose (μg/mL) | Chi Dose (μM) | Total Dose (PA + Chi) | Fractional Effect (Fa) | CI Value |
|---|---|---|---|---|---|
| Grape seed proanthocyanidin extract (GSPE/PA) + Chidamide (Chi) | 27.75 | 1.5 | 29.25 | 0.433 | 0.75492 |
| 37 | 2 | 39.00 | 0.552 | 0.70197 | |
| 46.25 | 2.5 | 48.75 | 0.705 | 0.53421 | |
| 55.5 | 3 | 58.50 | 0.773 | 0.49223 | |
| 64.75 | 3.5 | 68.25 | 0.806 | 0.49523 | |
| 74 | 4 | 78.00 | 0.783 | 0.62861 |
| Combination (Drug A + Drug B) | PA Dose (μg/mL) | Chi Dose (μM) | Total Dose (PA + Chi) | Fractional Effect (Fa) | CI Value |
|---|---|---|---|---|---|
| Grape seed proanthocyanidin extract (GSPE/PA) + Chidamide (Chi) | 37.5 | 0.75 | 38.25 | 0.410 | 0.60335 |
| 50 | 1 | 51.00 | 0.536 | 0.64555 | |
| 75 | 1.5 | 76.50 | 0.685 | 0.73750 | |
| 100 | 2 | 102.00 | 0.758 | 0.84109 | |
| 125 | 2.5 | 127.50 | 0.797 | 0.95470 | |
| 150 | 3 | 153.00 | 0.819 | 1.07840 | |
| 175 | 3.5 | 178.50 | 0.870 | 1.06536 | |
| 200 | 4 | 204.00 | 0.881 | 1.16653 |
| Pathway(s) | Syn-DEGs (128) | * p-Value(s) |
|---|---|---|
| Arrhythmogenic right ventricular cardiomyopathy | 7 | 0.00018945 |
| Steroid biosynthesis | 4 | 0.00025239 |
| Hypertrophic cardiomyopathy | 7 | 0.00051916 |
| ECM-receptor interaction | 6 | 0.00258582 |
| Human papillomavirus infection | 12 | 0.00626547 |
| Cytokine–cytokine receptor interaction | 11 | 0.00643997 |
| cAMP signaling pathway | 9 | 0.00842445 |
| Oxytocin signaling pathway | 7 | 0.01070732 |
| Platelet activation | 6 | 0.01383732 |
| Dilated cardiomyopathy | 7 | 0.014181 |
| Small cell lung cancer | 5 | 0.01420596 |
| VEGF signaling pathway | 4 | 0.01536765 |
| Regulation of lipolysis in adipocytes | 4 | 0.01536765 |
| Mucin type O-glycan biosynthesis | 3 | 0.01713699 |
| Glycosaminoglycan biosynthesis—keratan sulfate | 2 | 0.01862032 |
| Lysine degradation | 4 | 0.01888023 |
| Protein digestion and absorption | 5 | 0.02191461 |
| Regulation of actin cytoskeleton | 8 | 0.02415313 |
| Bladder cancer | 3 | 0.02580077 |
| Focal adhesion | 7 | 0.04042669 |
| Cardiac muscle contraction | 4 | 0.04997453 |
Disclaimer/Publisher’s Note: The statements, opinions and data contained in all publications are solely those of the individual author(s) and contributor(s) and not of MDPI and/or the editor(s). MDPI and/or the editor(s) disclaim responsibility for any injury to people or property resulting from any ideas, methods, instructions or products referred to in the content. |
© 2023 by the authors. Licensee MDPI, Basel, Switzerland. This article is an open access article distributed under the terms and conditions of the Creative Commons Attribution (CC BY) license (https://creativecommons.org/licenses/by/4.0/).
Share and Cite
Wang, T.K.; Xu, S.; Fan, Y.; Wu, J.; Wang, Z.; Chen, Y.; Zhang, Y. The Synergistic Effect of Proanthocyanidin and HDAC Inhibitor Inhibit Breast Cancer Cell Growth and Promote Apoptosis. Int. J. Mol. Sci. 2023, 24, 10476. https://doi.org/10.3390/ijms241310476
Wang TK, Xu S, Fan Y, Wu J, Wang Z, Chen Y, Zhang Y. The Synergistic Effect of Proanthocyanidin and HDAC Inhibitor Inhibit Breast Cancer Cell Growth and Promote Apoptosis. International Journal of Molecular Sciences. 2023; 24(13):10476. https://doi.org/10.3390/ijms241310476
Chicago/Turabian StyleWang, Tsz Ki, Shaoting Xu, Yuanjian Fan, Jing Wu, Zilin Wang, Yue Chen, and Yunjian Zhang. 2023. "The Synergistic Effect of Proanthocyanidin and HDAC Inhibitor Inhibit Breast Cancer Cell Growth and Promote Apoptosis" International Journal of Molecular Sciences 24, no. 13: 10476. https://doi.org/10.3390/ijms241310476
APA StyleWang, T. K., Xu, S., Fan, Y., Wu, J., Wang, Z., Chen, Y., & Zhang, Y. (2023). The Synergistic Effect of Proanthocyanidin and HDAC Inhibitor Inhibit Breast Cancer Cell Growth and Promote Apoptosis. International Journal of Molecular Sciences, 24(13), 10476. https://doi.org/10.3390/ijms241310476

