C-X-C Motif Chemokine 3 Promotes the Inflammatory Response of Microglia after Escherichia coli-Induced Meningitis
Abstract
1. Introduction
2. Results
2.1. Meningitic E. coli Significantly Stimulates CXCL3 Expression In Vivo and In Vitro
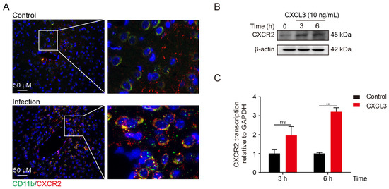
2.2. Microglia Express CXCR2 during Meningitic E. coli Infection
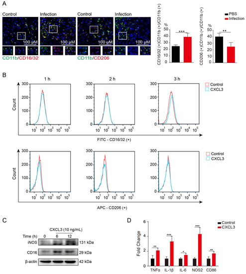
2.3. CXCL3 Facilitated Microglia Polarization towards a Pro-Inflammatory Profile
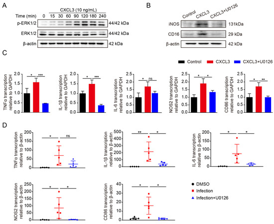
2.4. CXCL3 Regulates Microglia Polarization via the Extracellular Signal-Regulated Protein Kinases 1 and 2 (ERK1/2) Pathway
2.5. CXCR2 Blockade Inhibits the Expression of Pro-Inflammatory Factors
3. Discussion
4. Materials and Methods
4.1. Bacterial Strains and Cell Culture
4.2. Meningitic E. coli Infection of hBMECs and U251 Cells
4.3. Western Blotting
4.4. Isolation and Quantitative Real-Time Polymerase Chain Reaction (qRT-PCR) Analysis of RNA
4.5. Secretory CXCL3 Determination by Enzyme-Linked Immunosorbent Assay (ELISA)
4.6. Flow Cytometry Analysis
4.7. Immunofluorescence Analysis
4.8. Animal Infection Assay
4.9. Statistical Analyses
5. Conclusions
Author Contributions
Funding
Institutional Review Board Statement
Informed Consent Statement
Data Availability Statement
Conflicts of Interest
References
- Kim, K.S. Human meningitis-associated Escherichia coli. EcoSal Plus 2016, 7, 10. [Google Scholar] [CrossRef] [PubMed]
- Ballabh, P.; Braun, A.; Nedergaard, M. The blood-brain barrier: An overview: Structure, regulation, and clinical implications. Neurobiol. Dis. 2004, 16, 1–13. [Google Scholar] [CrossRef] [PubMed]
- Bandopadhyay, R.; Orte, C.; Lawrenson, J.G.; Reid, A.R.; De Silva, S.; Allt, G. Contractile proteins in pericytes at the blood-brain and blood-retinal barriers. J. Neurocytol. 2001, 30, 35–44. [Google Scholar] [CrossRef]
- Kim, K.S. Mechanisms of microbial traversal of the blood-brain barrier. Nat. Rev. Microbiol. 2008, 6, 625–634. [Google Scholar] [CrossRef]
- Zlokovic, B. The blood-brain barrier in health and chronic neurodegenerative disorders. Neuron 2008, 57, 178–201. [Google Scholar] [CrossRef]
- Sofroniew, M. Astrocyte barriers to neurotoxic inflammation. Nat. Rev. Neurosci. 2015, 16, 249–263. [Google Scholar] [CrossRef]
- Sarlus, H.; Heneka, M.T. Microglia in Alzheimer’s disease. J. Clin. Investig. 2017, 127, 3240–3249. [Google Scholar] [CrossRef]
- Kettenmann, H.; Kirchhoff, F.; Verkhratsky, A. Microglia: New roles for the synaptic stripper. Neuron 2013, 77, 10–18. [Google Scholar] [CrossRef]
- Legler, D.F.; Thelen, M. Chemokines: Chemistry, biochemistry and biological function. Chimia 2016, 70, 856–859. [Google Scholar] [CrossRef]
- Zlotnik, A.; Yoshie, O. The chemokine superfamily revisited. Immunity 2012, 36, 705–716. [Google Scholar] [CrossRef]
- Kusuyama, J.; Komorizono, A.; Bandow, K.; Ohnishi, T.; Matsuguchi, T. CXCL3 positively regulates adipogenic differentiation. J. Lipid Res. 2016, 57, 1806–1820. [Google Scholar] [CrossRef]
- Griffith, J.W.; Sokol, C.L.; Luster, A.D. Chemokines and chemokine receptors: Positioning cells for host defense and immunity. Annu. Rev. Immunol. 2014, 32, 659–702. [Google Scholar] [CrossRef]
- Reyes, N.; Figueroa, S.; Tiwari, R.; Geliebter, J. CXCL3 signaling in the tumor microenvironment. Adv. Exp. Med. Biol. 2021, 1302, 15–24. [Google Scholar]
- Gulati, K.; Gangele, K.; Agarwal, N.; Jamsandekar, M.; Kumar, D.; Poluri, K.M. Molecular cloning and biophysical characterization of CXCL3 chemokine. Int. J. Biol. Macromol. 2017, 107, 575–584. [Google Scholar] [CrossRef]
- Addison, C.L.; Daniel, T.O.; Burdick, M.D.; Liu, H.; Ehlert, J.E.; Xue, Y.Y.; Buechi, L.; Walz, A.; Richmond, A.; Strieter, R.M. The CXC chemokine receptor 2, CXCR2, is the putative receptor for ELR+ CXC chemokine-induced angiogenic activity. J. Immunol. 2000, 165, 5269–5277. [Google Scholar] [CrossRef]
- Al-Alwan, L.A.; Chang, Y.; Mogas, A.; Halayko, A.J.; Baglole, C.J.; Martin, J.G.; Rousseau, S.; Eidelman, D.H.; Hamid, Q. Differential roles of CXCL2 and CXCL3 and their receptors in regulating normal and asthmatic airway smooth muscle cell migration. J. Immunol. 2013, 191, 2731–2741. [Google Scholar] [CrossRef]
- Yang, R.; Huang, F.; Fu, J.; Dou, B.; Xu, B.; Miao, L.; Liu, W.; Yang, X.; Tan, C.; Chen, H.; et al. Differential transcription profiles of long non-coding RNAs in primary human brain microvascular endothelial cells in response to meningitic Escherichia coli. Sci. Rep. 2016, 6, 38903. [Google Scholar] [CrossRef]
- Yang, B.; Yin, P.; Yang, R.; Xu, B.; Fu, J.; Zhi, S.; Dai, M.; Tan, C.; Chen, H.; Wang, X. Holistic insights into meningitic Escherichia coli infection of astrocytes based on whole transcriptome profiling. Epigenomics 2020, 12, 1611–1632. [Google Scholar] [CrossRef]
- Yang, R.; Wang, J.; Wang, F.; Zhang, H.; Tan, C.; Chen, H.; Wang, X. Blood-brain barrier integrity damage in bacterial meningitis: The underlying link, mechanisms, and therapeutic targets. Int. J. Mol. Sci. 2023, 24, 2852. [Google Scholar] [CrossRef]
- Doran, K.; Fulde, M.; Gratz, N.; Kim, B.; Nau, R.; Nemani, P.; Schubert-Unkmeir, A.; Tuomanen, E.; Valentin-Weigand, P. Host–pathogen interactions in bacterial meningitis. Acta Neuropathol. 2016, 131, 185–209. [Google Scholar] [CrossRef]
- Korbecki, J.; Kojder, K.; Kapczuk, P.; Kupnicka, P.; Gawrońska-Szklarz, B.; Gutowska, I.; Chlubek, D.; Baranowska-Bosiacka, I. The effect of hypoxia on the expression of CXC chemokines and CXC chemokine receptors-a review of literature. Int. J. Mol. Sci. 2021, 22, 843. [Google Scholar] [CrossRef] [PubMed]
- Korbecki, J.; Kupnicka, P.; Chlubek, M.; Gorący, J.; Gutowska, I.; Baranowska-Bosiacka, I. CXCR2 receptor: Regulation of expression, signal transduction, and involvement in cancer. Int. J. Mol. Sci. 2022, 23, 2168. [Google Scholar] [CrossRef] [PubMed]
- Boissière-Michot, F.; Jacot, W.; Massol, O.; Mollevi, C.; Lazennec, G. CXCR2 levels correlate with immune infiltration and a better prognosis of triple-negative breast cancers. Cancers 2021, 13, 2328. [Google Scholar] [CrossRef]
- Maeda, S.; Kuboki, S.; Nojima, H.; Shimizu, H.; Yoshitomi, H.; Furukawa, K.; Miyazaki, M.; Ohtsuka, M. Duffy antigen receptor for chemokines (DARC) expressing in cancer cells inhibits tumor progression by suppressing CXCR2 signaling in human pancreatic ductal adenocarcinoma. Cytokine 2017, 95, 12–21. [Google Scholar] [CrossRef]
- Xiang, B.; Xiao, C.; Shen, T.; Li, X. Anti-inflammatory effects of anisalcohol on lipopolysaccharide-stimulated BV2 microglia via selective modulation of microglia polarization and down-regulation of NF-kappaB p65 and JNK activation. Mol. Immunol. 2018, 95, 39–46. [Google Scholar] [CrossRef] [PubMed]
- Block, M.L.; Zecca, L.; Hong, J.S. Microglia-mediated neurotoxicity: Uncovering the molecular mechanisms. Nat. Rev. Neurosci. 2007, 8, 57–69. [Google Scholar] [CrossRef] [PubMed]
- Perego, C.; Fumagalli, S.; De Simoni, M.-G. Temporal pattern of expression and colocalization of microglia/macrophage phenotype markers following brain ischemic injury in mice. J. Neuroinflamm. 2011, 8, 174. [Google Scholar] [CrossRef]
- Sapkota, A.; Gaire, B.P.; Kang, M.G.; Choi, J.W. S1P2 contributes to microglial activation and M1 polarization following cerebral ischemia through ERK1/2 and JNK. Sci. Rep. 2019, 9, 12106. [Google Scholar] [CrossRef] [PubMed]
- Kanazawa, M.; Ninomiya, I.; Hatakeyama, M.; Takahashi, T.; Shimohata, T. Microglia and monocytes/macrophages polarization reveal novel therapeutic mechanism against stroke. Int. J. Mol. Sci. 2017, 18, 2135. [Google Scholar] [CrossRef]
- Vogel, D.; Heijnen, P.; Breur, M.; Vries, H.; Tool, A.; Amor, S.; Dijkstra, C. Macrophages migrate in an activation-dependent manner to chemokines involved in neuroinflammation. J. Neuroinflamm. 2014, 11, 23. [Google Scholar] [CrossRef]
- Honjoh, K.; Nakajima, H.; Hirai, T.; Watanabe, S.; Matsumine, A. Relationship of inflammatory cytokines from M1-type microglia/macrophages at the injured site and lumbar enlargement with neuropathic pain after spinal cord injury in the CCL21 knockout (plt) mouse. Front. Cell. Neurosci. 2019, 13, 525. [Google Scholar] [CrossRef]
- Lescoat, A.; Lecureur, V.; Varga, J. Contribution of monocytes and macrophages to the pathogenesis of systemic sclerosis: Recent insights and therapeutic implications. Curr. Opin. Rheumatol. 2021, 33, 463–470. [Google Scholar] [CrossRef] [PubMed]
- Xin, H.; Cao, Y.; Shao, M.-L.; Zhang, W.; Zhang, C.-B.; Wang, J.-T.; Liang, L.-C.; Shao, W.-W.; Qi, Y.-L.; Li, Y.; et al. Chemokine CXCL3 mediates prostate cancer cells proliferation, migration and gene expression changes in an autocrine/paracrine fashion. Int. Urol. Nephrol. 2018, 50, 861–868. [Google Scholar] [CrossRef] [PubMed]
- Yang, R.C.; Huang, K.; Zhang, H.P.; Li, L.; Zhang, Y.F.; Tan, C.; Chen, H.C.; Jin, M.L.; Wang, X.R. SARS-CoV-2 productively infects human brain microvascular endothelial cells. J. Neuroinflamm. 2022, 19, 149. [Google Scholar] [CrossRef]
- Butturini, E.; Boriero, D.; Carcereri de Prati, A.; Mariotto, S. STAT1 drives M1 microglia activation and neuroinflammation under hypoxia. Arch. Biochem. Biophys. 2019, 669, 22–30. [Google Scholar] [CrossRef] [PubMed]







Disclaimer/Publisher’s Note: The statements, opinions and data contained in all publications are solely those of the individual author(s) and contributor(s) and not of MDPI and/or the editor(s). MDPI and/or the editor(s) disclaim responsibility for any injury to people or property resulting from any ideas, methods, instructions or products referred to in the content. |
© 2023 by the authors. Licensee MDPI, Basel, Switzerland. This article is an open access article distributed under the terms and conditions of the Creative Commons Attribution (CC BY) license (https://creativecommons.org/licenses/by/4.0/).
Share and Cite
Qu, X.; Dou, B.; Yang, R.; Tan, C.; Chen, H.; Wang, X. C-X-C Motif Chemokine 3 Promotes the Inflammatory Response of Microglia after Escherichia coli-Induced Meningitis. Int. J. Mol. Sci. 2023, 24, 10432. https://doi.org/10.3390/ijms241310432
Qu X, Dou B, Yang R, Tan C, Chen H, Wang X. C-X-C Motif Chemokine 3 Promotes the Inflammatory Response of Microglia after Escherichia coli-Induced Meningitis. International Journal of Molecular Sciences. 2023; 24(13):10432. https://doi.org/10.3390/ijms241310432
Chicago/Turabian StyleQu, Xinyi, Beibei Dou, Ruicheng Yang, Chen Tan, Huanchun Chen, and Xiangru Wang. 2023. "C-X-C Motif Chemokine 3 Promotes the Inflammatory Response of Microglia after Escherichia coli-Induced Meningitis" International Journal of Molecular Sciences 24, no. 13: 10432. https://doi.org/10.3390/ijms241310432
APA StyleQu, X., Dou, B., Yang, R., Tan, C., Chen, H., & Wang, X. (2023). C-X-C Motif Chemokine 3 Promotes the Inflammatory Response of Microglia after Escherichia coli-Induced Meningitis. International Journal of Molecular Sciences, 24(13), 10432. https://doi.org/10.3390/ijms241310432

