Follicular Lymphoma Microenvironment Traits Associated with Event-Free Survival
Abstract
1. Introduction
2. Results
2.1. Clinical and Pathological Characteristics of Patients
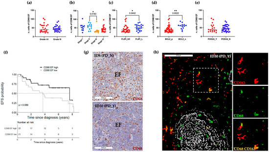
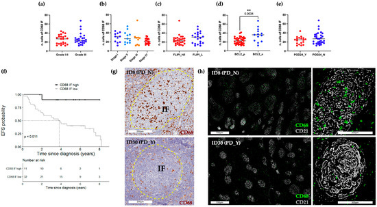
2.2. Abundance of CD68+ Macrophages in the Intrafollicular Area Correlates with Event-Free Survival
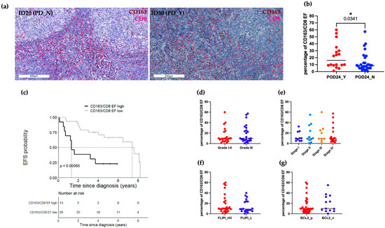
2.3. CD163/CD8 EF Ratios Are Significantly Associated with EFS
2.4. CD163-MS4A4A+ Macrophages Are Inversely Related to EFS
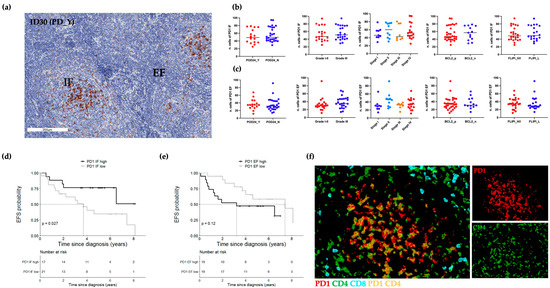
2.5. IF CD4+PD-1hi T Cells Are Associated with Longer EFS
2.6. Evaluation of FL Microenvironment Traits Effect on EFS
3. Discussion
4. Materials and Methods
4.1. Study Population
4.2. Automated Immunohistochemistry (IHC)
4.3. Sequential Immunohistochemistry (seqIHC)
4.4. Statistical Analysis
Supplementary Materials
Author Contributions
Funding
Institutional Review Board Statement
Informed Consent Statement
Data Availability Statement
Acknowledgments
Conflicts of Interest
References
- Xie, M.; Jiang, Q.; Zhao, S.; Zhao, J.; Ye, X.; Qian, W. Prognostic Value of Tissue-Infiltrating Immune Cells in Tumor Microenvironment of Follicular Lymphoma: A Meta-Analysis. Int. Immunopharmacol. 2020, 85, 106684. [Google Scholar] [CrossRef] [PubMed]
- Sander, B.; de Jong, D.; Rosenwald, A.; Xie, W.; Balagué, O.; Calaminici, M.; Carreras, J.; Gaulard, P.; Gribben, J.; Hagenbeek, A.; et al. The Reliability of Immunohistochemical Analysis of the Tumor Microenvironment in Follicular Lymphoma: A Validation Study from the Lunenburg Lymphoma Biomarker Consortium. Haematologica 2014, 99, 715–725. [Google Scholar] [CrossRef] [PubMed]
- Dreyling, M.; Ghielmini, M.; Rule, S.; Salles, G.; Ladetto, M.; Tonino, S.H.; Herfarth, K.; Seymour, J.F.; Jerkeman, M. Newly Diagnosed and Relapsed Follicular Lymphoma: ESMO Clinical Practice Guidelines for Diagnosis, Treatment and Follow-up. Ann. Oncol. 2021, 32, 298–308. [Google Scholar] [CrossRef]
- Alaggio, R.; Amador, C.; Anagnostopoulos, I.; Attygalle, A.D.; de Oliveira Araujo, I.B.; Berti, E.; Bhagat, G.; Borges, A.M.; Boyer, D.; Calaminici, M.; et al. The 5th Edition of the World Health Organization Classification of Haematolymphoid Tumours: Lymphoid Neoplasms. Leukemia 2022, 36, 1720–1748. [Google Scholar] [CrossRef] [PubMed]
- Swerdlow, S.H.; Campo, E.; Pileri, S.A.; Harris, N.L.; Stein, H.; Siebert, R.; Advani, R.; Ghielmini, M.; Salles, G.A.; Zelenetz, A.D.; et al. The 2016 Revision of the World Health Organization Classification of Lymphoid Neoplasms. Blood 2016, 127, 2375–2390. [Google Scholar] [CrossRef] [PubMed]
- Carbone, A.; Roulland, S.; Gloghini, A.; Younes, A.; von Keudell, G.; López-Guillermo, A.; Fitzgibbon, J. Follicular Lymphoma. Nat. Rev. Dis. Prim. 2019, 5, 83. [Google Scholar] [CrossRef] [PubMed]
- Kelley, T.; Beck, R.; Absi, A.; Jin, T.; Pohlman, B.; Hsi, E. Biologic Predictors in Follicular Lymphoma: Importance of Markers of Immune Response. Leuk Lymphoma 2007, 48, 2403–2411. [Google Scholar] [CrossRef] [PubMed]
- Federico, M.; Bellei, M.; Marcheselli, L.; Luminari, S.; Lopez-Guillermo, A.; Vitolo, U.; Pro, B.; Pileri, S.; Pulsoni, A.; Soubeyran, P.; et al. Follicular Lymphoma International Prognostic Index 2: A New Prognostic Index for Follicular Lymphoma Developed by the International Follicular Lymphoma Prognostic Factor Project. J. Clin. Oncol. 2009, 27, 4555–4562. [Google Scholar] [CrossRef]
- Pastore, A.; Jurinovic, V.; Kridel, R.; Hoster, E.; Staiger, A.M.; Szczepanowski, M.; Pott, C.; Kopp, N.; Murakami, M.; Horn, H.; et al. Integration of Gene Mutations in Risk Prognostication for Patients Receiving First-Line Immunochemotherapy for Follicular Lymphoma: A Retrospective Analysis of a Prospective Clinical Trial and Validation in a Population-Based Registry. Lancet Oncol. 2015, 16, 1111–1122. [Google Scholar] [CrossRef]
- Lockmer, S.; Ren, W.; Brodtkorb, M.; Østenstad, B.; Wahlin, B.E.; Pan-Hammarström, Q.; Kimby, E. M7-FLIPI Is Not Prognostic in Follicular Lymphoma Patients with First-Line Rituximab Chemo-Free Therapy. Br. J. Haematol. 2020, 188, 259–267. [Google Scholar] [CrossRef]
- Tobin, J.W.D.; Keane, C.; Gunawardana, J.; Mollee, P.; Birch, S.; Hoang, T.; Lee, J.; Li, L.; Huang, L.; Murigneux, V.; et al. Progression of Disease within 24 Months in Follicular Lymphoma Is Associated with Reduced Intratumoral Immune Infiltration. J. Clin. Oncol. 2019, 37, 3300–3309. [Google Scholar] [CrossRef] [PubMed]
- Dave, S.S.; Wright, G.; Tan, B.; Rosenwald, A.; Gascoyne, R.D.; Chan, W.C.; Fisher, R.I.; Braziel, R.M.; Rimsza, L.M.; Grogan, T.M.; et al. Prediction of Survival in Follicular Lymphoma Based on Molecular Features of Tumor-Infiltrating Immune Cells. N. Engl. J. Med. 2004, 351, 2159–2169. [Google Scholar] [CrossRef] [PubMed]
- Kridel, R.; Xerri, L.; Gelas-Dore, B.; Tan, K.; Feugier, P.; Vawda, A.; Canioni, D.; Farinha, P.; Boussetta, S.; Moccia, A.A.; et al. The Prognostic Impact of CD163-Positive Macrophages in Follicular Lymphoma: A Study from the BC Cancer Agency and the Lymphoma Study Association. Clin. Cancer Res. 2015, 21, 3428–3435. [Google Scholar] [CrossRef] [PubMed]
- Tsujikawa, T.; Kumar, S.; Borkar, R.N.; Azimi, V.; Thibault, G.; Chang, Y.H.; Balter, A.; Kawashima, R.; Choe, G.; Sauer, D.; et al. Quantitative Multiplex Immunohistochemistry Reveals Myeloid-Inflamed Tumor-Immune Complexity Associated with Poor Prognosis. Cell Rep. 2017, 19, 203–217. [Google Scholar] [CrossRef]
- Kurshumliu, F.; Sadiku-Zehri, F.; Qerimi, A.; Vela, Z.; Jashari, F.; Bytyci, S.; Rashiti, V.; Sadiku, S. Divergent Immunohistochemical Expression of CD21 and CD23 by Follicular Dendritic Cells with Increasing Grade of Follicular Lymphoma. World J. Surg. Oncol. 2019, 17, 115. [Google Scholar] [CrossRef] [PubMed]
- De Jong, D.; Fest, T. The Microenvironment in Follicular Lymphoma. Best Pract. Res. Clin. Haematol. 2011, 24, 135–146. [Google Scholar] [CrossRef] [PubMed]
- Massi, D.; Rulli, E.; Cossa, M.; Valeri, B.; Rodolfo, M.; Merelli, B.; De Logu, F.; Nassini, R.; Del Vecchio, M.; Di Guardo, L.; et al. The Density and Spatial Tissue Distribution of CD8+ and CD163+ Immune Cells Predict Response and Outcome in Melanoma Patients Receiving MAPK Inhibitors. J. Immunother. Cancer 2019, 7, 308. [Google Scholar] [CrossRef]
- Maisel, B.A.; Yi, M.; Peck, A.R.; Sun, Y.; Hooke, J.A.; Kovatich, A.J.; Shriver, C.D.; Hu, H.; Nevalainen, M.T.; Tanaka, T.; et al. Spatial Metrics of Interaction between CD163-Positive Macrophages and Cancer Cells and Progression-Free Survival in Chemo-Treated Breast Cancer. Cancers 2022, 14, 308. [Google Scholar] [CrossRef]
- Fortis, S.P.; Sofopoulos, M.; Sotiriadou, N.N.; Haritos, C.; Vaxevanis, C.K.; Anastasopoulou, E.A.; Janssen, N.; Arnogiannaki, N.; Ardavanis, A.; Pawelec, G.; et al. Differential Intratumoral Distributions of CD8 and CD163 Immune Cells as Prognostic Biomarkers in Breast Cancer. J. Immunother. Cancer 2017, 5, 39. [Google Scholar] [CrossRef]
- Mattiola, I.; Tomay, F.; De Pizzol, M.; Silva-Gomes, R.; Savino, B.; Gulic, T.; Doni, A.; Lonardi, S.; Astrid Boutet, M.; Nerviani, A.; et al. The Macrophage Tetraspan MS4A4A Enhances Dectin-1-Dependent NK Cell–Mediated Resistance to Metastasis. Nat. Immunol. 2019, 20, 1012–1022. [Google Scholar] [CrossRef]
- Yang, Z.Z.; Grote, D.M.; Ziesmer, S.C.; Xiu, B.; Novak, A.J.; Ansell, S.M. PD-1 Expression Defines Two Distinct T-Cell Sub-Populations in Follicular Lymphoma That Differentially Impact Patient Survival. Blood Cancer J. 2015, 5, e281. [Google Scholar] [CrossRef] [PubMed]
- Meirav, K.; Ginette, S.; Tamar, T.; Iris, B.; Arnon, N.; Abraham, A. Extrafollicular PD1 and Intrafollicular CD3 Expression Are Associated with Survival in Follicular Lymphoma. Clin. Lymphoma Myeloma Leuk. 2017, 17, 645–649. [Google Scholar] [CrossRef] [PubMed]
- Smeltzer, J.P.; Jones, J.M.; Ziesmer, S.C.; Grote, D.M.; Xiu, B.; Ristow, K.M.; Yang, Z.Z.; Nowakowski, G.S.; Feldman, A.L.; Cerhan, J.R.; et al. Pattern of CD14+ Follicular Dendritic Cells and PD1+ T Cells Independently Predicts Time to Transformation in Follicular Lymphoma. Clin. Cancer Res. 2014, 20, 2862–2872. [Google Scholar] [CrossRef]
- Chiu, B.C.H.; Weisenburger, D.D. An Update of the Epidemiology of Non-Hodgkin’s Lymphoma. Clin. Lymphoma 2003, 4, 161–168. [Google Scholar] [CrossRef] [PubMed]
- Liu, Q.; Silva, A.; Kridel, R. Predicting Early Progression in Follicular Lymphoma. Ann. Lymphoma 2021, 5, 11. [Google Scholar] [CrossRef]
- Casulo, C.; Dixon, J.G.; Le-Rademacher, J.; Hoster, E.; Hochster, H.S.; Hiddemann, W.; Marcus, R.; Kimby, E.; Herold, M.; Sebban, C.; et al. Validation of POD24 as a Robust Early Clinical End Point of Poor Survival in FL from 5225 Patients on 13 Clinical Trials. Blood 2022, 139, 1684–1693. [Google Scholar] [CrossRef] [PubMed]
- Leonard, J.P. POD24 in Follicular Lymphoma: Time to Be “Wise”. Blood 2022, 139, 1609–1610. [Google Scholar] [CrossRef]
- Stevens, W.B.C.; Mendeville, M.; Redd, R.; Clear, A.J.; Bladergroen, R.; Calaminici, M.; Rosenwald, A.; Hoster, E.; Hiddemann, W.; Gaulard, P.; et al. Prognostic Relevance of CD163 and CD8 Combined with EZH2 and Gain of Chromosome 18 in Follicular Lymphoma: A Study by the Lunenburg Lymphoma Biomarker Consortium. Haematologica 2017, 102, 1413–1423. [Google Scholar] [CrossRef]
- Tsakiroglou, A.M.; Astley, S.; Dave, M.; Fergie, M.; Harkness, E.; Rosenberg, A.; Sperrin, M.; West, C.; Byers, R.; Linton, K. Immune Infiltrate Diversity Confers a Good Prognosis in Follicular Lymphoma. Cancer Immunol. Immunother. 2021, 70, 3573–3585. [Google Scholar] [CrossRef]
- Los-De Vries, G.T.; Stevens, W.B.C.; Van Dijk, E.; Langois-Jacques, C.; Clear, A.J.; Stathi, P.; Roemer, M.G.M.; Mendeville, M.; Hijmering, N.J.; Sander, B.; et al. Genomic and Microenvironmental Landscape of Stage I Follicular Lymphoma, Compared with Stage III/IV. Blood Adv. 2022, 6, 5482–5493. [Google Scholar] [CrossRef]
- Álvaro-Naranjo, T.; Lejeune, M.; Salvadó, M.T.; Lopez, C.; Jaén, J.; Bosch, R.; Pons, L.E. Immunohistochemical Patterns of Reactive Microenvironment Are Associated with Clinicobiologic Behavior in Follicular Lymphoma Patients. J. Clin. Oncol. 2006, 24, 5350–5357. [Google Scholar] [CrossRef] [PubMed]
- Taskinen, M.; Karjalainen-Lindsberg, M.L.; Nyman, H.; Eerola, L.M.; Leppa, S. A High Tumor-Associated Macrophage Content Predicts Favorable Outcome in Follicular Lymphoma Patients Treated with Rituximab and Cyclophosphamide-Doxorubicin-Vincristine-Prednisone. Clin. Cancer Res. 2007, 13, 578. [Google Scholar] [CrossRef] [PubMed]
- Farinha, P.; Masoudi, H.; Skinnider, B.F.; Shumansky, K.; Spinelli, J.J.; Gill, K.; Klasa, R.; Voss, N.; Connors, J.M.; Gascoyne, R.D. Analysis of Multiple Biomarkers Shows That Lymphoma-Associated Macrophage (LAM) Content Is an Independent Predictor of Survival in Follicular Lymphoma (FL). Blood 2005, 106, 2169–2174. [Google Scholar] [CrossRef] [PubMed]
- López, C.; Mozas, P.; López-Guillermo, A.; Beà, S. Molecular Pathogenesis of Follicular Lymphoma: From Genetics to Clinical Practice. Hemato 2022, 3, 595–614. [Google Scholar] [CrossRef]
- Bulgarelli, J.; Tazzari, M.; Granato, A.M.; Ridolfi, L.; Maiocchi, S.; de Rosa, F.; Petrini, M.; Pancisi, E.; Gentili, G.; Vergani, B.; et al. Dendritic Cell Vaccination in Metastatic Melanoma Turns “Non-T Cell Inflamed” into “T-Cell Inflamed” Tumors. Front. Immunol. 2019, 10, 2353. [Google Scholar] [CrossRef]
- Collins, T.J. ImageJ for Microscopy. Biotechniques 2007, 43, S25–S30. [Google Scholar] [CrossRef]
- Arganda-Carreras, I.; Sorzano, C.O.S.; Marabini, R.; Carazo, J.M.; Ortiz-de-Solorzano, C.; Kybic, J. Consistent and Elastic Registration of Histological Section Using Vector-Spline Regularization; Lecture Notes in Comuter Science; Springer: Berlin/Heidelberg, Germany, 2006; Volume 4241. [Google Scholar] [CrossRef]
- Landini, G.; Martinelli, G.; Piccinini, F. Colour Deconvolution: Stain Unmixing in Histological Imaging. Bioinformatics 2021, 37, 1485–1487. [Google Scholar] [CrossRef]
- Carpenter, A.E.; Jones, T.R.; Lamprecht, M.R.; Clarke, C.; Kang, I.H.; Friman, O.; Guertin, D.A.; Chang, J.H.; Lindquist, R.A.; Moffat, J.; et al. CellProfiler: Image Analysis Software for Identifying and Quantifying Cell Phenotypes. Genome Biol. 2006, 7, R100. [Google Scholar] [CrossRef]






| Variable | Number (%) |
|---|---|
| Median age (years) | 58 (34–87) |
| Gender | |
| Male | 26 (53.06%) |
| Female | 23 (46.94%) |
| Stage | |
| I | 10 (20.40%) |
| II | 11 (22.45%) |
| III | 9 (18.37%) |
| IV | 19 (38.78%) |
| FLIPI | |
| High (H) | 6 (12.25%) |
| Intermediate (I) | 22 (44.9%) |
| Low (L) | 21(42.85%) |
| Grade | |
| I/II | 24 (48.97%) |
| IIIA | 25 (51.03%) |
| BCL2 | |
| Negative | 13 (26.53%) |
| Positive | 36 (73.47%) |
| Univariate | Multivariate | |||||
|---|---|---|---|---|---|---|
| HR | 95% CI | p-Value | HR | 95% CI | p-Value | |
| CD163/CD8 EF | ||||||
| High ≥ 16.25/HPF | 1.00 | 1.00 | ||||
| Low < 16.25/HPF | 0.23 | 0.09–0.57 | 0.002 | 0.38 | 0.13–1.09 | 0.07 |
| CD56/M4A4A EF | ||||||
| High ≥ 18/HPF | 1.00 | 1.00 | ||||
| Low < 18/HPF | 0.23 | 0.09–0.59 | 0.002 | 0.51 | 0.16–1.60 | 0.25 |
| CD68 IF | ||||||
| High ≥ 32.5/HPF | 1.00 | 1.00 | ||||
| Low < 32.5/HPF | 8.72 | 1.17–64.82 | 0.03 | 6.05 | 0.76–48.3 | 0.09 |
| CD68 EF | ||||||
| High ≥ 39.75/HPF | 1.00 | |||||
| Low < 39.75/HPF | 2.10 | 0.88–4.96 | 0.10 | |||
| PD1 IF | ||||||
| High ≥ 53.75/HPF | 1.00 | 1.00 | ||||
| Low < 53.75/HPF | 2.97 | 1.08–8.20 | 0.04 | 1.52 | 0.44–5.20 | 0.51 |
| PD1 EF | ||||||
| High ≥ 34/HPF | 1.00 | |||||
| Low < 34/HPF | 0.48 | 0.18–1.23 | 0.13 | |||
| Stage | ||||||
| IV | 1.00 | |||||
| III | 0.96 | 0.37–2.46 | 0.93 | |||
| II | 0.28 | 0.06–1.25 | 0.09 | |||
| I | 0.36 | 0.10–1.30 | 0.12 | |||
| Grade | ||||||
| I/II | 1.00 | |||||
| III | 1.37 | 0.60–3.11 | 0.45 | |||
| FLIPI | ||||||
| H/I | 1.00 | |||||
| L | 0.53 | 0.21–1.37 | 0.19 | |||
| BCL2 | ||||||
| p | 1.00 | |||||
| n | 0.24 | 0.06–1.04 | 0.06 | |||
Disclaimer/Publisher’s Note: The statements, opinions and data contained in all publications are solely those of the individual author(s) and contributor(s) and not of MDPI and/or the editor(s). MDPI and/or the editor(s) disclaim responsibility for any injury to people or property resulting from any ideas, methods, instructions or products referred to in the content. |
© 2023 by the authors. Licensee MDPI, Basel, Switzerland. This article is an open access article distributed under the terms and conditions of the Creative Commons Attribution (CC BY) license (https://creativecommons.org/licenses/by/4.0/).
Share and Cite
Tumedei, M.M.; Piccinini, F.; Azzali, I.; Pirini, F.; Bravaccini, S.; De Matteis, S.; Agostinelli, C.; Castellani, G.; Zanoni, M.; Cortesi, M.; et al. Follicular Lymphoma Microenvironment Traits Associated with Event-Free Survival. Int. J. Mol. Sci. 2023, 24, 9909. https://doi.org/10.3390/ijms24129909
Tumedei MM, Piccinini F, Azzali I, Pirini F, Bravaccini S, De Matteis S, Agostinelli C, Castellani G, Zanoni M, Cortesi M, et al. Follicular Lymphoma Microenvironment Traits Associated with Event-Free Survival. International Journal of Molecular Sciences. 2023; 24(12):9909. https://doi.org/10.3390/ijms24129909
Chicago/Turabian StyleTumedei, Maria Maddalena, Filippo Piccinini, Irene Azzali, Francesca Pirini, Sara Bravaccini, Serena De Matteis, Claudio Agostinelli, Gastone Castellani, Michele Zanoni, Michela Cortesi, and et al. 2023. "Follicular Lymphoma Microenvironment Traits Associated with Event-Free Survival" International Journal of Molecular Sciences 24, no. 12: 9909. https://doi.org/10.3390/ijms24129909
APA StyleTumedei, M. M., Piccinini, F., Azzali, I., Pirini, F., Bravaccini, S., De Matteis, S., Agostinelli, C., Castellani, G., Zanoni, M., Cortesi, M., Vergani, B., Leone, B. E., Righi, S., Gazzola, A., Casadei, B., Gentilini, D., Calzari, L., Limarzi, F., Sabattini, E., ... Bertuzzi, C. (2023). Follicular Lymphoma Microenvironment Traits Associated with Event-Free Survival. International Journal of Molecular Sciences, 24(12), 9909. https://doi.org/10.3390/ijms24129909

