Dexamethasone Inhibits Heparan Sulfate Biosynthetic System and Decreases Heparan Sulfate Content in Orthotopic Glioblastoma Tumors in Mice
Abstract
1. Introduction
2. Results
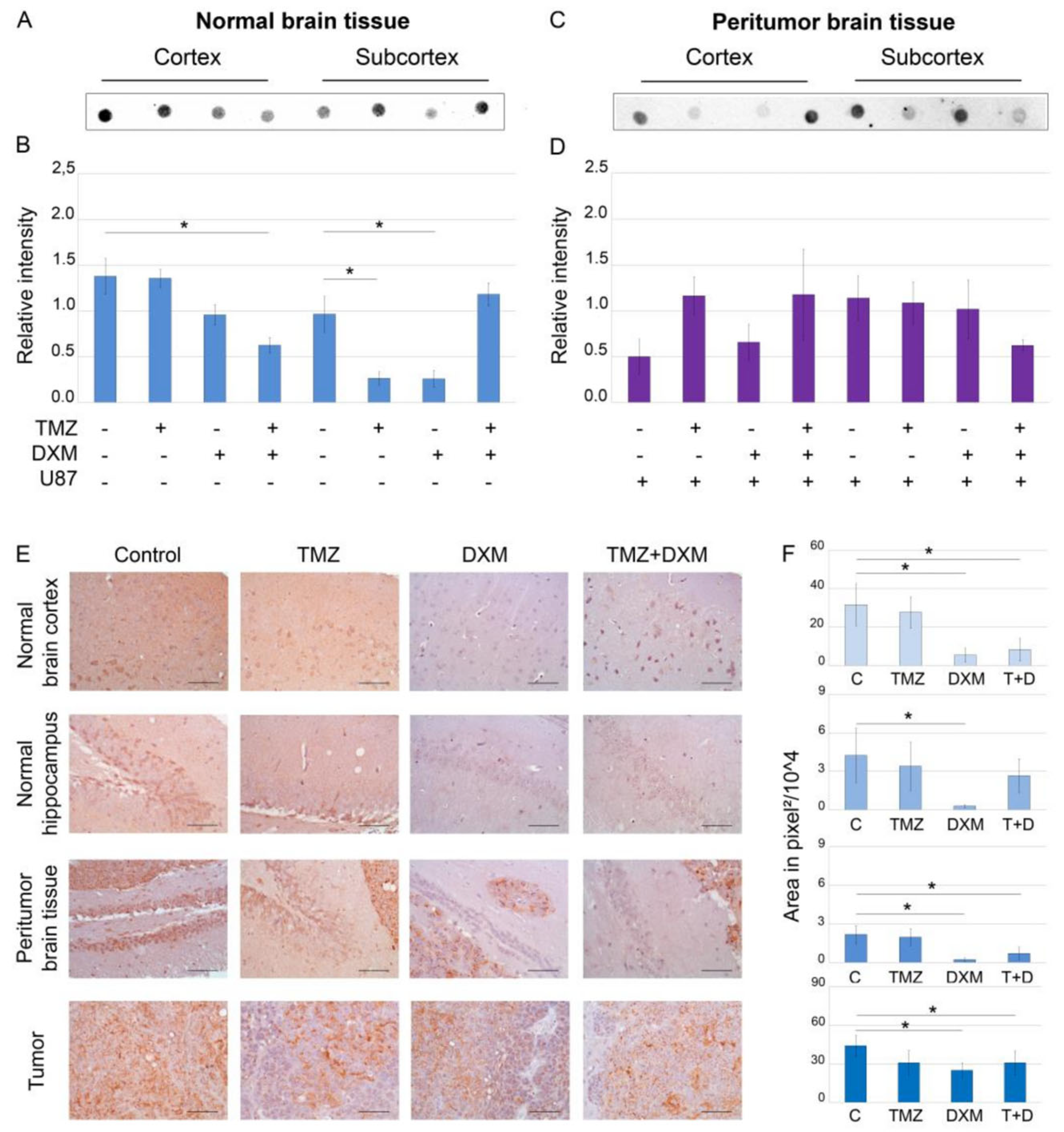
2.1. Dexamethasone Affects HS Content in Normal but Not Peritumor Mouse Brain Tissue
2.2. Pre-Treatment of Mice with Dexamethasone Inhibits the Transcriptional Activity of HS-Biosynthetic Enzymes in U87 Xenograft Tumors but Not Normal or Peritumor Brain Tissues
2.3. Expression of Glucocorticoid Receptor in Normal and Pathological Brain Tissues
3. Discussion
4. Materials and Methods
4.1. Animals
4.2. Drug Administration to Healthy SCID Mice In Vivo
4.3. Orthotopic U87 Experimental Tumors Development in the Pre-Treated SCID Mouse Brains
4.4. Cells
4.5. RT-PCR Analysis
4.6. Immunostaining
4.7. Dot Blots for Heparan Sulfate Content
4.8. Statistical Analysis
5. Conclusions
Author Contributions
Funding
Institutional Review Board Statement
Data Availability Statement
Acknowledgments
Conflicts of Interest
References
- Rodríguez-Camacho, A.; Flores-Vázquez, J.G.; Moscardini-Martelli, J.; Torres-Ríos, J.A.; Olmos-Guzmán, A.; Ortiz-Arce, C.S.; Cid-Sánchez, D.R.; Pérez, S.R.; Macías-González, M.D.S.; Hernández-Sánchez, L.C.; et al. Glioblastoma Treatment: State-of-the-Art and Future Perspectives. Int. J. Mol. Sci. 2022, 23, 7207. [Google Scholar] [CrossRef] [PubMed]
- Stupp, R.; Hegi, M.E.; Gilbert, M.R.; Chakravarti, A. Chemoradiotherapy in malignant glioma: Standard of care and future directions. J. Clin. Oncol. 2007, 25, 4127–4136. [Google Scholar] [CrossRef] [PubMed]
- Tan, A.C.; Ashley, D.M.; López, G.Y.; Malinzak, M.; Friedman, H.S.; Khasraw, M. Management of glioblastoma: State of the art and future directions. CA Cancer J. Clin. 2020, 70, 299–312. [Google Scholar] [CrossRef]
- Afshari, A.R.; Sanati, M.; Aminyavari, S.; Shakeri, F.; Bibak, B.; Keshavarzi, Z.; Soukhtanloo, M.; Jalili-Nik, M.; Sadeghi, M.M.; Mollazadeh, H.; et al. Advantages and drawbacks of dexamethasone in glioblastoma multiforme. Crit. Rev. Oncol. Hematol. 2022, 172, 103625. [Google Scholar] [CrossRef]
- Cenciarini, M.; Valentino, M.; Belia, S.; Sforna, L.; Rosa, P.; Ronchetti, S.; D’Adamo, M.C.; Pessia, M. Dexamethasone in Glioblastoma Multiforme Therapy: Mechanisms and Controversies. Front. Mol. Neurosci. 2019, 12, 65. [Google Scholar] [CrossRef] [PubMed]
- Dubinski, D.; Hattingen, E.; Senft, C.; Seifert, V.; Peters, K.G.; Reiss, Y.; Devraj, K.; Plate, K.H. Controversial roles for dexamethasone in glioblastoma—Opportunities for novel vascular targeting therapies. J. Cereb. Blood Flow. Metab. 2019, 39, 1460–1468. [Google Scholar] [CrossRef]
- Dietrich, J.; Rao, K.; Pastorino, S.; Kesari, S. Corticosteroids in brain cancer patients: Benefits and pitfalls. Expert. Rev. Clin. Pharmacol. 2011, 4, 233–242. [Google Scholar] [CrossRef]
- Marino, S.; Menna, G.; Di Bonaventura, R.; Lisi, L.; Mattogno, P.; Figà, F.; Bilgin, L.; D’Alessandris, Q.G.; Olivi, A.; Della Pepa, G.M. The Extracellular Matrix in Glioblastomas: A Glance at Its Structural Modifications in Shaping the Tumoral Microenvironment-A Systematic Review. Cancers 2023, 15, 1879. [Google Scholar] [CrossRef]
- Erices, J.I.; Bizama, C.; Niechi, I.; Uribe, D.; Rosales, A.; Fabres, K.; Navarro-Martínez, G.; Torres, Á.; San Martín, R.; Roa, J.C.; et al. Glioblastoma Microenvironment and Invasiveness: New Insights and Therapeutic Targets. Int. J. Mol. Sci. 2023, 24, 7047. [Google Scholar] [CrossRef]
- Belousov, A.; Titov, S.; Shved, N.; Garbuz, M.; Malykin, G.; Gulaia, V.; Kagansky, A.; Kumeiko, V. The Extracellular Matrix and Biocompatible Materials in Glioblastoma Treatment. Front. Bioeng. Biotechnol. 2019, 7, 341. [Google Scholar] [CrossRef]
- Iozzo, R.V.; Sanderson, R.D. Proteoglycans in cancer biology, tumour microenvironment and angiogenesis. J. Cell. Mol. Med. 2011, 15, 1013–1031. [Google Scholar] [CrossRef]
- Wade, A.; Robinson, A.E.; Engler, J.R.; Petritsch, C.; James, C.D.; Phillips, J.J. Proteoglycans and their roles in brain cancer. FEBS J. 2013, 280, 2399–2417. [Google Scholar] [CrossRef]
- Silver, D.J.; Siebzehnrubl, F.A.; Schildts, M.J.; Yachnis, A.T.; Smith, G.M.; Smith, A.A.; Scheffler, B.; Reynolds, B.A.; Silver, J.; Steindler, D.A. Chondroitin sulfate proteoglycans potently inhibit invasion and serve as a central organizer of the brain tumor microenvironment. J. Neurosci. 2013, 33, 15603–15617. [Google Scholar] [CrossRef]
- Wang, Q.; Chi, L. The Alterations and Roles of Glycosaminoglycans in Human Diseases. Polymers 2022, 14, 5014. [Google Scholar] [CrossRef]
- Ennemoser, M.; Pum, A.; Kungl, A. Disease-specific glycosaminoglycan patterns in the extracellular matrix of human lung and brain. Carbohydr. Res. 2022, 511, 108480. [Google Scholar] [CrossRef]
- Soares da Costa, D.; Reis, R.L.; Pashkuleva, I. Sulfation of Glycosaminoglycans and Its Implications in Human Health and Disorders. Annu. Rev. Biomed. Eng. 2017, 19, 1–26. [Google Scholar] [CrossRef]
- Schwartz, N.B.; Domowicz, M.S. Chemistry and Function of Glycosaminoglycans in the Nervous System. Adv. Neurobiol. 2023, 29, 117–162. [Google Scholar] [CrossRef]
- Smith, P.D.; Coulson-Thomas, V.J.; Foscarin, S.; Kwok, J.C.; Fawcett, J.W. “GAG-ing with the neuron”: The role of glycosaminoglycan patterning in the central nervous system. Exp. Neurol. 2015, 274, 100–114. [Google Scholar] [CrossRef]
- Swarup, V.P.; Mencio, C.P.; Hlady, V.; Kuberan, B. Sugar glues for broken neurons. Biomol. Concepts 2013, 4, 233–257. [Google Scholar] [CrossRef]
- Sethi, M.K.; Downs, M.; Shao, C.; Hackett, W.E.; Phillips, J.J.; Zaia, J. In-Depth Matrisome and Glycoproteomic Analysis of Human Brain Glioblastoma Versus Control Tissue. Mol. Cell. Proteom. 2022, 21, 100216. [Google Scholar] [CrossRef]
- Strokotova, A.V.; Grigorieva, E.V. Glucocorticoid Effects on Proteoglycans and Glycosaminoglycans. Int. J. Mol. Sci. 2022, 23, 15678. [Google Scholar] [CrossRef] [PubMed]
- Liu, W.L.; Lee, Y.H.; Tsai, S.Y.; Hsu, C.Y.; Sun, Y.Y.; Yang, L.Y.; Tsai, S.H.; Yang, W.C. Methylprednisolone inhibits the expression of glial fibrillary acidic protein and chondroitin sulfate proteoglycans in reactivated astrocytes. Glia 2008, 56, 1390–1400. [Google Scholar] [CrossRef] [PubMed]
- Tsidulko, A.Y.; Bezier, C.; de La Bourdonnaye, G.; Suhovskih, A.V.; Pankova, T.M.; Kazanskaya, G.M.; Aidagulova, S.V.; Grigorieva, E.V. Conventional Anti-glioblastoma Chemotherapy Affects Proteoglycan Composition of Brain Extracellular Matrix in Rat Experimental Model in vivo. Front. Pharmacol. 2018, 9, 1104. [Google Scholar] [CrossRef] [PubMed]
- Wei, F.; Song, J.; Zhang, C.; Lin, J.; Xue, R.; Shan, L.D.; Gong, S.; Zhang, G.X.; Qin, Z.H.; Xu, G.Y.; et al. Chronic stress impairs the aquaporin-4-mediated glymphatic transport through glucocorticoid signaling. Psychopharmacology 2019, 236, 1367–1384. [Google Scholar] [CrossRef]
- Tsidulko, A.Y.; Shevelev, O.B.; Khotskina, A.S.; Kolpakova, M.A.; Suhovskih, A.V.; Kazanskaya, G.M.; Volkov, A.M.; Aidagulova, S.V.; Zavyalov, E.L.; Grigorieva, E.V. Chemotherapy-Induced Degradation of Glycosylated Components of the Brain Extracellular Matrix Promotes Glioblastoma Relapse Development in an Animal Model. Front. Oncol. 2021, 11, 713139. [Google Scholar] [CrossRef]
- Zhong, Y.; Bellamkonda, R.V. Dexamethasone-coated neural probes elicit attenuated inflammatory response and neuronal loss compared to uncoated neural probes. Brain Res. 2007, 1148, 15–27. [Google Scholar] [CrossRef]
- Xiong, A.; Spyrou, A.; Forsberg-Nilsson, K. Involvement of Heparan Sulfate and Heparanase in Neural Development and Pathogenesis of Brain Tumors. Adv. Exp. Med. Biol. 2020, 1221, 365–403. [Google Scholar] [CrossRef]
- Tran, V.M.; Wade, A.; McKinney, A.; Chen, K.; Lindberg, O.R.; Engler, J.R.; Persson, A.I.; Phillips, J.J. Heparan Sulfate Glycosaminoglycans in Glioblastoma Promote Tumor Invasion. Mol. Cancer Res. 2017, 15, 1623–1633. [Google Scholar] [CrossRef]
- Bartolini, B.; Caravà, E.; Caon, I.; Parnigoni, A.; Moretto, P.; Passi, A.; Vigetti, D.; Viola, M.; Karousou, E. Heparan Sulfate in the Tumor Microenvironment. Adv. Exp. Med. Biol. 2020, 1245, 147–161. [Google Scholar] [CrossRef]
- Ohkawa, Y.; Wade, A.; Lindberg, O.R.; Chen, K.Y.; Tran, V.M.; Brown, S.J.; Kumar, A.; Kalita, M.; James, D.; Phillips, J.J. Heparan Sulfate Synthesized by Ext1 Regulates Receptor Tyrosine Kinase Signaling and Promotes Resistance to EGFR Inhibitors in GBM. Mol. Cancer Res. 2021, 19, 150–161. [Google Scholar] [CrossRef]
- Kinoshita, T.; Tomita, H.; Okada, H.; Niwa, A.; Hyodo, F.; Kanayama, T.; Matsuo, M.; Imaizumi, Y.; Kuroda, T.; Hatano, Y.; et al. Endothelial cell-specific reduction of heparan sulfate suppresses glioma growth in mice. Discov. Oncol. 2021, 12, 50. [Google Scholar] [CrossRef]
- Kazanskaya, G.M.; Tsidulko, A.Y.; Volkov, A.M.; Kiselev, R.S.; Suhovskih, A.V.; Kobozev, V.V.; Gaytan, A.S.; Aidagulova, S.V.; Krivoshapkin, A.L.; Grigorieva, E.V. Heparan sulfate accumulation and perlecan/HSPG2 up-regulation in tumour tissue predict low relapse-free survival for patients with glioblastoma. Histochem. Cell. Biol. 2018, 149, 235–244. [Google Scholar] [CrossRef]
- Lin, Y.M.; Jan, H.J.; Lee, C.C.; Tao, H.Y.; Shih, Y.L.; Wei, H.W.; Lee, H.M. Dexamethasone reduced invasiveness of human malignant glioblastoma cells through a MAPK phosphatase-1 (MKP-1) dependent mechanism. Eur. J. Pharmacol. 2008, 593, 1–9. [Google Scholar] [CrossRef]
- Logun, M.T.; Wynens, K.E.; Simchick, G.; Zhao, W.; Mao, L.; Zhao, Q.; Mukherjee, S.; Brat, D.J.; Karumbaiah, L. Surfen-mediated blockade of extratumoral chondroitin sulfate glycosaminoglycans inhibits glioblastoma invasion. FASEB J. 2019, 33, 11973–11992. [Google Scholar] [CrossRef]
- Jaime-Ramirez, A.C.; Dmitrieva, N.; Yoo, J.Y.; Banasavadi-Siddegowda, Y.; Zhang, J.; Relation, T.; Bolyard, C.; Wojton, J.; Kaur, B. Humanized chondroitinase ABC sensitizes glioblastoma cells to temozolomide. J. Gene Med. 2017, 19, e2942. [Google Scholar] [CrossRef]
- Giambra, M.; Di Cristofori, A.; Conconi, D.; Marzorati, M.; Redaelli, S.; Zambuto, M.; Rocca, A.; Roumy, L.; Carrabba, G.; Lavitrano, M.; et al. Insights into the Peritumoural Brain Zone of Glioblastoma: CDK4 and EXT2 May Be Potential Drivers of Malignancy. Int. J. Mol. Sci. 2023, 24, 2835. [Google Scholar] [CrossRef]
- Ushakov, V.S.; Tsidulko, A.Y.; de La Bourdonnaye, G.; Kazanskaya, G.M.; Volkov, A.M.; Kiselev, R.S.; Kobozev, V.V.; Kostromskaya, D.V.; Gaytan, A.S.; Krivoshapkin, A.L.; et al. Heparan Sulfate Biosynthetic System Is Inhibited in Human Glioma Due to EXT1/2 and HS6ST1/2 Down-Regulation. Int. J. Mol. Sci. 2017, 18, 2301. [Google Scholar] [CrossRef]




| Target_Genes | NR3C1 | JUN | JUND | STAT3 | MYC | FOS | NFKB1 | STAT5A |
|---|---|---|---|---|---|---|---|---|
| EXT1 | 17.50 | 390.33 | 158.21 | 11.84 | 24.97 | 22.73 | ||
| EXT2 | 6.10 | 109.27 | 25.24 | 38.69 | 19.71 | 73.79 | 6.47 | |
| NDST1 | 208.27 | 471.69 | 238.12 | 110.54 | 19.18 | 235.02 | 9.17 | |
| NDST2 | 18.59 | 178.76 | 298.85 | 178.07 | 38.73 | 5.00 | 8.40 | |
| GLCE | 19.89 | 61.11 | 41.03 | 43.01 | 25.56 | 47.96 | 23.92 | |
| HS2ST1 | 6.83 | 67.76 | 103.24 | 16.76 | 48.18 | 45.48 | 17.13 | |
| HS3ST1 | 4.88 | 139.53 | 10.09 | 10.02 | 18.38 | 1.73 | 28.67 | |
| HS3ST2 | 8.71 | 3.02 | ||||||
| HS6ST1 | 8.35 | 0.80 | 9.99 | |||||
| HS6ST2 | 4.71 | 1.22 | ||||||
| HS6ST3 | 26.59 | 11.98 | 7.81 | |||||
| SULF1 | 0.50 | 12.80 | 3.79 | 192.64 | 6.48 | 2.92 | ||
| SULF2 | 10.92 | 24.71 | 2.38 | 5.19 | 16.02 | |||
| HPSE | 17.76 | 58.92 | 4.76 | 13.06 | 76.17 |
| GRalpha | GRbeta | |||||||
|---|---|---|---|---|---|---|---|---|
| Gene | Control | TMZ | DXM | TMZ+DXM | Control | TMZ | DXM | TMZ+DXM |
| biosynthesis | ||||||||
| Ext1 | 0.75 | 0.11 | 0.96 * | −0.4 | −0.25 | 0.32 | −0.13 | −0.09 |
| Ext2 | 0.13 | 0.71 | 0.96 * | 0.4 | 0.93 | 0.66 | −0.15 | 0.97 * |
| post-synthetic modification | ||||||||
| Ndst1 | −0.56 | 0.89 * | 0.78 | 0.67 | −0.54 | 0.15 | −0.19 | 0.97 * |
| Ndst2 | 0.63 | 0.91 * | 0.93 * | 0.97 * | −0.79 | 0.11 | −0.09 | 0.74 |
| Glce | 0.44 | 0.96 * | 0.95 * | 0.09 | 0.5 | 0.04 | −0.15 | 0.81 |
| Hs2st1 | 0.18 | 0.93 * | −0.57 | 0.57 | −1.00 * | −0.01 | −0.32 | −0.35 |
| Hs3st1 | −0.13 | 0.38 | −0.74 | 0.4 | −0.89 | 0.96 * | 0 | −0.53 |
| Hs3st2 | −0.25 | 0.52 | −0.73 | 0.41 | −0.87 | 0.94 * | −0.08 | −0.52 |
| Hs6st1 | 0.98 * | 0.75 | 0.63 | 0.79 | −0.35 | −0.31 | 0.61 | 0.92 |
| Hs6st2 | 0.93 | 0.92 * | 0,76 | −0.39 | 0.09 | −0.12 | −0.18 | 0.49 |
| degradation | ||||||||
| Sulf1 | −0.3 | 0.74 | −0.78 | 0.68 | −0.85 | −0.44 | 0.03 | −0.22 |
| Sulf2 | 0.63 | 0.77 | 0.85 | 0.87 | 0.63 | −0.33 | −0.19 | 0.9 |
| Hpse | 0.62 | 0.77 | 0 | 0.88 | 0.58 | 0.55 | 0.53 | 0.86 |
| Gene | Organism | Sequences |
|---|---|---|
| EXT1/Ext1 | Human | F 5′-TTGGGTCCTTCAGATTCCTG-3′ R 5′-TCCTCCAGGATGTTTGTTCC-3′ |
| Mus musculus | F 5′-AGCACAAGGATTCTCGCTGT-3′ R5′-GGAACCAGACAGAAAGTGGC-3′ | |
| EXT2/Ext2 | Human | F 5′-AAGCACCAGGTCTTCGATTACC-3′ R 5′-GAAGTACGCTTCCCAGAACCA-3′ |
| Mus musculus | F5′-ACATCCCACAGAGGCAGATT3′ R5′-GATCTGTAGGGTGGCCAGAG3′ | |
| NDST1/Ndst1 | Human | F 5′-CACACAGAACGAACTACGC-3′ R 5′-CCCGTTGATGATCTTGTCC-3′ |
| Mus musculus | F5′-TATGTCAACCTGGATGCCTG-3′ R5′-CACTCAGCAGGCTGTTCTCA-3′ | |
| NDST2/Ndst2 | Human | F 5′-GCCTCCAGTTCCACCTC -3′ R 5′-CGACGAAGAACTGGTCC-3′ |
| Mus musculus | F5′-TGGTCCAAGGAGAAAACCTG-3′ R5′-GCAGGCTCAGGAAGAAGTGA-3′ | |
| GLCE/Glce | Human | F5′-CTACACAATGGGGACCTCAAGGC-3′ R5′-GCCACCTTTCTCATCCTGGTTCC-3′ |
| Mus musculus | F5′-GCTCGCTTCAGTTTTCCTCA-3′ R5′-TCTTAGTACATTTCTGGCTTCAATTC-3′ | |
| HS2ST1/Hs2st1 | Human | F5′-CCAGATCCAGAAACTGGAGG-3′ R5′-TCCATTGTATGTCGCTGCTC-3′ |
| Mus musculus | F5′-TCTTGGAGAACCAGATCCAGA3′ R5′-ATGGCGCTGTTCAATTTCTC3′ | |
| HS3ST1/Hs3st1 | Human | F5′-CGGGTCTCAGTGGGTGCCTG-3′ R5′-ATCCTGGAGGGTCCCCGCTT-3′ |
| Mus musculus | F5′-GGAGGAGCATTACAGCCAAG-3′ R5′-TTTGGGCGAAGTGAAATAGG-3′ | |
| HS3ST2/Hs3st2 | Human | F5′-ACCCCACTTCTTTGACAGGA-3′ R5′-CAAAGTAGCTGGGCGTCTTC-3′ |
| Mus musculus | F5′-AACTACGGACGAGGACTGGA-3′ R5′-ATTACCTCTGGGGCAAATCC-3′ | |
| HS6ST1/Hs6st1 | Human | F5′-CGACTGGACCGAGCTCAC-3′ R5′-GGTCTCGTAGCAGGGTGATG-3′ |
| Mus musculus | F5′-TGGCTCTTCTCTCGCTTCTC-3′ R5′-GTCTAGCACACCGGGCAC-3′ | |
| HS6ST2/Hs6st2 | Human | F5′-TCACCAGCTGTGTGCCC-3′ R5′-GTGTCGGAGGATGGTGATGT-3′ |
| Mus musculus | F5′-CCAGGCTGAGACCTTCCAG-3′ R5′-TGTGGAGGATGGAGAGTTGG-3′ | |
| SULF1/Sulf1 | Human | F5′-CTCACAGTCCGGCAGAGCAC-3′ R5′-CACGGCGTTGCTGCTATCTGC-3′ |
| Mus musculus | F5′-CCTTGCAGGGAAGCTTCAAA-3′ R5′-GCTGAGTTCTGGGAGCTTGA-3′ | |
| SULF2/Sulf2 | Human | F5′-GAGGCAGATTCACGTCGTTTCCA-3′ R5′-ATCTGGTGCTTCTTTTGGGATGCGGGAG-3′ |
| Mus musculus | F5′-GTTCCTCCCGCGATCTAGC-3′ R5′-GTGTCGTGAGGATGGGATTC-3′ | |
| HPSE/Hpse | Human | F5′-TTCGATCCCAAGAAGGAATC-3′ R5′-ATAAAGCCAGCTGCAAAGGT-3′ |
| Mus musculus | F5′-GGCTAGAGGCTTATCTCCTGC-3′ R5′-TCTTTCTTCGGAAGTCGGTT-3′ | |
| GAPDH/Gapdh | Human | F5′-GGGCGCCTGGTCACCAG-3′ R5′-AACATGGGGGCATCAGCAGAG-3′ |
| Mus musculus | F5′-CGTCCCGTAGACAAAATGGT-3′ R5′-TTGATGGCAACAATCTCCAC-3′ |
Disclaimer/Publisher’s Note: The statements, opinions and data contained in all publications are solely those of the individual author(s) and contributor(s) and not of MDPI and/or the editor(s). MDPI and/or the editor(s) disclaim responsibility for any injury to people or property resulting from any ideas, methods, instructions or products referred to in the content. |
© 2023 by the authors. Licensee MDPI, Basel, Switzerland. This article is an open access article distributed under the terms and conditions of the Creative Commons Attribution (CC BY) license (https://creativecommons.org/licenses/by/4.0/).
Share and Cite
Sokolov, D.K.; Shevelev, O.B.; Khotskina, A.S.; Tsidulko, A.Y.; Strokotova, A.V.; Kazanskaya, G.M.; Volkov, A.M.; Kliver, E.E.; Aidagulova, S.V.; Zavjalov, E.L.; et al. Dexamethasone Inhibits Heparan Sulfate Biosynthetic System and Decreases Heparan Sulfate Content in Orthotopic Glioblastoma Tumors in Mice. Int. J. Mol. Sci. 2023, 24, 10243. https://doi.org/10.3390/ijms241210243
Sokolov DK, Shevelev OB, Khotskina AS, Tsidulko AY, Strokotova AV, Kazanskaya GM, Volkov AM, Kliver EE, Aidagulova SV, Zavjalov EL, et al. Dexamethasone Inhibits Heparan Sulfate Biosynthetic System and Decreases Heparan Sulfate Content in Orthotopic Glioblastoma Tumors in Mice. International Journal of Molecular Sciences. 2023; 24(12):10243. https://doi.org/10.3390/ijms241210243
Chicago/Turabian StyleSokolov, Dmitry K., Oleg B. Shevelev, Anna S. Khotskina, Alexandra Y. Tsidulko, Anastasia V. Strokotova, Galina M. Kazanskaya, Alexander M. Volkov, Evgenii E. Kliver, Svetlana V. Aidagulova, Evgenii L. Zavjalov, and et al. 2023. "Dexamethasone Inhibits Heparan Sulfate Biosynthetic System and Decreases Heparan Sulfate Content in Orthotopic Glioblastoma Tumors in Mice" International Journal of Molecular Sciences 24, no. 12: 10243. https://doi.org/10.3390/ijms241210243
APA StyleSokolov, D. K., Shevelev, O. B., Khotskina, A. S., Tsidulko, A. Y., Strokotova, A. V., Kazanskaya, G. M., Volkov, A. M., Kliver, E. E., Aidagulova, S. V., Zavjalov, E. L., & Grigorieva, E. V. (2023). Dexamethasone Inhibits Heparan Sulfate Biosynthetic System and Decreases Heparan Sulfate Content in Orthotopic Glioblastoma Tumors in Mice. International Journal of Molecular Sciences, 24(12), 10243. https://doi.org/10.3390/ijms241210243

