Oleoylethanolamide Treatment Modulates Both Neuroinflammation and Microgliosis, and Prevents Massive Leukocyte Infiltration to the Cerebellum in a Mouse Model of Neuronal Degeneration
Abstract
1. Introduction
2. Results
2.1. OEA-Modulated Cerebellar Gene Expression of Proinflammatory and Anti-Inflammatory/Neuroprotective Factors
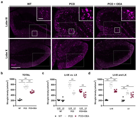
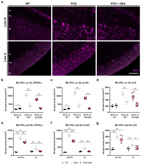
2.2. OEA Treatment Decreased the Density of Iba1-Positive Cells and Partially Modified Their Distribution in the Cerebellum of PCD Mice
2.3. OEA Administration Modified Microglial Population towards an Anti-Inflammatory Phenotype by Increasing the Percentage of CD206/Iba1-Positive Cells
2.4. OEA Treatment Prevented Leukocyte Infiltration towards the Cerebellar Parenchyma
3. Discussion
4. Materials and Methods
4.1. Animals
4.2. OEA Administration
4.3. Tissue Sample Collection and Processing
4.4. RNA Isolation, Reverse Transcription, and Quantitative PCR Analyses
4.5. Immunofluorescence
4.6. Microscopy Visualization and Cell Counting
4.7. Microglial Density Quantification
4.8. Microglial Phenotype Characterization
4.9. Leukocyte Density Quantification
4.10. Statistical Analyses
Supplementary Materials
Author Contributions
Funding
Institutional Review Board Statement
Informed Consent Statement
Data Availability Statement
Acknowledgments
Conflicts of Interest
Abbreviations
References
- Song, W.M.; Colonna, M. The Identity and Function of Microglia in Neurodegeneration. Nat. Immunol. 2018, 19, 1048–1058. [Google Scholar] [CrossRef]
- Kwon, H.S.; Koh, S.-H. Neuroinflammation in Neurodegenerative Disorders: The Roles of Microglia and Astrocytes. Transl. Neurodegener. 2020, 9, 42. [Google Scholar] [CrossRef]
- Subhramanyam, C.S.; Wang, C.; Hu, Q.; Dheen, S.T. Microglia-Mediated Neuroinflammation in Neurodegenerative Diseases. Semin. Cell. Dev. Biol. 2019, 94, 112–120. [Google Scholar] [CrossRef]
- Salter, M.W.; Stevens, B. Microglia Emerge as Central Players in Brain Disease. Nat. Med. 2017, 23, 1018–1027. [Google Scholar] [CrossRef]
- Kreutzberg, G.W. Microglia: A Sensor for Pathological Events in the CNS. Trends Neurosci. 1996, 19, 312–318. [Google Scholar] [CrossRef] [PubMed]
- Tang, Y.; Le, W. Differential Roles of M1 and M2 Microglia in Neurodegenerative Diseases. Mol. Neurobiol. 2016, 53, 1181–1194. [Google Scholar] [CrossRef]
- Holtman, I.R.; Raj, D.D.; Miller, J.A.; Schaafsma, W.; Yin, Z.; Brouwer, N.; Wes, P.D.; Möller, T.; Orre, M.; Kamphuis, W.; et al. Induction of a Common Microglia Gene Expression Signature by Aging and Neurodegenerative Conditions: A Co-Expression Meta-Analysis. Acta Neuropathol. Commun. 2015, 3, 31. [Google Scholar] [CrossRef]
- Kyuhou, S.; Kato, N.; Gemba, H. Emergence of Endoplasmic Reticulum Stress and Activated Microglia in Purkinje Cell Degeneration Mice. Neurosci. Lett. 2006, 396, 91–96. [Google Scholar] [CrossRef] [PubMed]
- Schwartz, M.; Baruch, K. The Resolution of Neuroinflammation in Neurodegeneration: Leukocyte Recruitment via the Choroid Plexus. EMBO J. 2014, 33, 7–22. [Google Scholar] [CrossRef] [PubMed]
- Del Pilar, C.; Lebrón-Galán, R.; Pérez-Martín, E.; Pérez-Revuelta, L.; Ávila-Zarza, C.A.; Alonso, J.R.; Clemente, D.; Weruaga, E.; Díaz, D. The Selective Loss of Purkinje Cells Induces Specific Peripheral Immune Alterations. Front. Cell. Neurosci. 2021, 15, 473. [Google Scholar] [CrossRef]
- Herrera, M.I.; Kölliker-Frers, R.; Barreto, G.; Blanco, E.; Capani, F. Glial Modulation by N-Acylethanolamides in Brain Injury and Neurodegeneration. Front. Aging Neurosci. 2016, 8, 81. [Google Scholar] [CrossRef]
- Xu, J.; Storer, P.D.; Chavis, J.A.; Racke, M.K.; Drew, P.D. Agonists for the Peroxisome Proliferator-Activated Receptor-α and the Retinoid X Receptor Inhibit Inflammatory Responses of Microglia. J. Neurosci. Res. 2005, 81, 403–411. [Google Scholar] [CrossRef]
- Grabacka, M.; Pierzchalska, M.; Płonka, P.M.; Pierzchalski, P. The Role of PPAR Alpha in the Modulation of Innate Immunity. Int. J. Mol. Sci. 2021, 22, 10545. [Google Scholar] [CrossRef] [PubMed]
- Fu, J.; Gaetani, S.; Oveisi, F.; Lo Verme, J.; Serrano, A.; Rodríguez de Fonseca, F.; Rosengarth, A.; Luecke, H.; Di Giacomo, B.; Tarzia, G.; et al. Oleylethanolamide Regulates Feeding and Body Weight through Activation of the Nuclear Receptor PPAR-α. Nature 2003, 425, 90–93. [Google Scholar] [CrossRef] [PubMed]
- Galán-Rodríguez, B.; Suárez, J.; González-Aparicio, R.; Bermudez-Silva, F.J.; Maldonado, R.; Robledo, P.; Rodríguez de Fonseca, F.; Fernández-Espejo, E. Oleoylethanolamide Exerts Partial and Dose-Dependent Neuroprotection of Substantia Nigra Dopamine Neurons. Neuropharmacology 2009, 56, 653–664. [Google Scholar] [CrossRef] [PubMed]
- Kerr, D.M.; Burke, N.N.; Ford, G.K.; Connor, T.J.; Harhen, B.; Egan, L.J.; Finn, D.P.; Roche, M. Pharmacological Inhibition of Endocannabinoid Degradation Modulates the Expression of Inflammatory Mediators in the Hypothalamus Following an Immunological Stressor. Neuroscience 2012, 204, 53–63. [Google Scholar] [CrossRef]
- Sayd, A.; Antón, M.; Alen, F.; Caso, J.R.; Pavón, J.; Leza, J.C.; Rodríguez de Fonseca, F.; García-Bueno, B.; Orio, L. Systemic Administration of Oleoylethanolamide Protects from Neuroinflammation and Anhedonia Induced by LPS in Rats. Int. J. Neuropsychopharmacol. 2015, 18, pyu111. [Google Scholar] [CrossRef]
- Yang, L.; Guo, H.; Li, Y.; Meng, X.; Yan, L.; Zhang, D.; Wu, S.; Zhou, H.; Peng, L.; Xie, Q.; et al. Oleoylethanolamide Exerts Anti-Inflammatory Effects on LPS-Induced THP-1 Cells by Enhancing PPARα Signaling and Inhibiting the NF-ΚB and ERK1/2/AP-1/STAT3 Pathways. Sci. Rep. 2016, 6, 34611. [Google Scholar] [CrossRef]
- Zhou, H.; Yang, W.; Li, Y.; Ren, T.; Peng, L.; Guo, H.; Liu, J.; Zhou, Y.; Zhao, Y.; Yang, L.; et al. Oleoylethanolamide Attenuates Apoptosis by Inhibiting the TLR4/NF-ΚB and ERK1/2 Signaling Pathways in Mice with Acute Ischemic Stroke. Naunyn. Schmiedebergs. Arch. Pharmacol. 2017, 390, 77–84. [Google Scholar] [CrossRef]
- Joshi, U.; Evans, J.E.; Joseph, R.; Emmerich, T.; Saltiel, N.; Lungmus, C.; Oberlin, S.; Langlois, H.; Ojo, J.; Mouzon, B.; et al. Oleoylethanolamide Treatment Reduces Neurobehavioral Deficits and Brain Pathology in a Mouse Model of Gulf War Illness. Sci. Rep. 2018, 8, 12921. [Google Scholar] [CrossRef]
- Luo, D.; Zhang, Y.; Yuan, X.; Pan, Y.; Yang, L.; Zhao, Y.; Zhuo, R.; Chen, C.; Peng, L.; Li, W.; et al. Oleoylethanolamide Inhibits Glial Activation via Moudulating PPARα and Promotes Motor Function Recovery after Brain Ischemia. Pharmacol. Res. 2019, 141, 530–540. [Google Scholar] [CrossRef] [PubMed]
- Rivera, P.; Silva-Peña, D.; Blanco, E.; Vargas, A.; Arrabal, S.; Serrano, A.; Pavón, F.J.; Bindila, L.; Lutz, B.; Rodríguez de Fonseca, F.; et al. Oleoylethanolamide Restores Alcohol-Induced Inhibition of Neuronal Proliferation and Microglial Activity in Striatum. Neuropharmacology 2019, 146, 184–197. [Google Scholar] [CrossRef] [PubMed]
- Silva-Peña, D.; Rivera, P.; Alén, F.; Vargas, A.; Rubio, L.; García-Marchena, N.; Pavón, F.J.; Serrano, A.; Rodríguez de Fonseca, F.; Suárez, J. Oleoylethanolamide Modulates BDNF-ERK Signaling and Neurogenesis in the Hippocampi of Rats Exposed to Δ9-THC and Ethanol Binge Drinking during Adolescence. Front. Mol. Neurosci. 2019, 12, 96. [Google Scholar] [CrossRef]
- Rani, B.; Santangelo, A.; Romano, A.; Koczwara, J.B.; Friuli, M.; Provensi, G.; Blandina, P.; Casarrubea, M.; Gaetani, S.; Passani, M.B.; et al. Brain Histamine and Oleoylethanolamide Restore Behavioral Deficits Induced by Chronic Social Defeat Stress in Mice. Neurobiol. Stress 2021, 14, 100317. [Google Scholar] [CrossRef] [PubMed]
- Li, Y.; Zhang, Y.; Wang, Q.; Wu, C.; Du, G.; Yang, L. Oleoylethanolamide Protects against Acute Ischemic Stroke by Promoting PPARα-Mediated Microglia/Macrophage M2 Polarization. Pharmaceuticals 2023, 16, 621. [Google Scholar] [CrossRef]
- González-Portilla, M.; Moya, M.; Montagud-Romero, S.; de Fonseca, F.R.; Orio, L.; Rodríguez-Arias, M. Oleoylethanolamide Attenuates the Stress-Mediated Potentiation of Rewarding Properties of Cocaine Associated with an Increased TLR4 Proinflammatory Response. Prog. Neuropsychopharmacol. Biol. Psychiatry 2022, 124, 110722. [Google Scholar] [CrossRef]
- Pérez-Martín, E.; Muñoz-Castañeda, R.; Moutin, M.-J.; Ávila-Zarza, C.A.; Muñoz-Castañeda, J.M.; Del Pilar, C.; Alonso, J.R.; Andrieux, A.; Díaz, D.; Weruaga, E. Oleoylethanolamide Delays the Dysfunction and Death of Purkinje Cells and Ameliorates Behavioral Defects in a Mouse Model of Cerebellar Neurodegeneration. Neurotherapeutics 2021, 18, 1748–1767. [Google Scholar] [CrossRef]
- Mullen, R.J.; Eicher, E.M.; Sidman, R.L. Purkinje Cell Degeneration, a New Neurological Mutation in the Mouse. Proc. Natl. Acad. Sci. USA 1976, 73, 208–212. [Google Scholar] [CrossRef]
- Landis, S.C.; Mullen, R.J. The Development and Degeneration of Purkinje Cells in Pcd Mutant Mice. J. Comp. Neurol. 1978, 177, 125–143. [Google Scholar] [CrossRef]
- Harris, A.; Morgan, J.I.; Pecot, M.; Soumare, A.; Osborne, A.; Soares, H.D. Regenerating Motor Neurons Express Nna1, a Novel ATP/GTP-Binding Protein Related to Zinc Carboxypeptidases. Mol. Cell. Neurosci. 2000, 16, 578–596. [Google Scholar] [CrossRef]
- Fernández-González, A.; La Spada, A.R.; Treadaway, J.; Higdon, J.C.; Harris, B.S.; Sidman, R.L.; Morgan, J.I.; Zuo, J. Purkinje Cell Degeneration (Pcd) Phenotypes Caused by Mutations in the Axotomy-Induced Gene, Nna1. Science 2002, 295, 1904–1906. [Google Scholar] [CrossRef] [PubMed]
- Wang, T.; Morgan, J.I. The Purkinje Cell Degeneration (Pcd) Mouse: An Unexpected Molecular Link between Neuronal Degeneration and Regeneration. Brain Res. 2007, 1140, 26–40. [Google Scholar] [CrossRef]
- Rogowski, K.; van Dijk, J.; Magiera, M.M.; Bosc, C.; Deloulme, J.-C.; Bosson, A.; Peris, L.; Gold, N.D.; Lacroix, B.; Grau, M.B.; et al. A Family of Protein-Deglutamylating Enzymes Associated with Neurodegeneration. Cell 2010, 143, 564–578. [Google Scholar] [CrossRef]
- Li, J.; Snyder, E.Y.; Tang, F.H.F.; Pasqualini, R.; Arap, W.; Sidman, R.L. Nna1 Gene Deficiency Triggers Purkinje Neuron Death by Tubulin Hyperglutamylation and ER Dysfunction. JCI Insight 2020, 5, e136078. [Google Scholar] [CrossRef] [PubMed]
- Lalonde, R.; Strazielle, C. The AGTPBP1 Gene in Neurobiology. Gene 2022, 809, 146001. [Google Scholar] [CrossRef] [PubMed]
- Shashi, V.; Magiera, M.M.; Klein, D.; Zaki, M.; Schoch, K.; Rudnik-Schöneborn, S.; Norman, A.; Lopes Abath Neto, O.; Dusl, M.; Yuan, X.; et al. Loss of Tubulin Deglutamylase CCP1 Causes Infantile-onset Neurodegeneration. EMBO J. 2018, 37, e100540. [Google Scholar] [CrossRef]
- Karakaya, M.; Paketci, C.; Altmueller, J.; Thiele, H.; Hoelker, I.; Yis, U.; Wirth, B. Biallelic Variant in AGTPBP1 Causes Infantile Lower Motor Neuron Degeneration and Cerebellar Atrophy. Am. J. Med. Genet. A 2019, 179, 1580–1584. [Google Scholar] [CrossRef]
- Sheffer, R.; Gur, M.; Brooks, R.; Salah, S.; Daana, M.; Fraenkel, N.; Eisenstein, E.; Rabie, M.; Nevo, Y.; Jalas, C.; et al. Biallelic Variants in AGTPBP1, Involved in Tubulin Deglutamylation, Are Associated with Cerebellar Degeneration and Motor Neuropathy. Eur. J. Hum. Genet. 2019, 27, 1419–1426. [Google Scholar] [CrossRef]
- Baltanás, F.C.; Berciano, M.T.; Santos, E.; Lafarga, M. The Childhood-Onset Neurodegeneration with Cerebellar Atrophy (CONDCA) Disease Caused by AGTPBP1 Gene Mutations: The Purkinje Cell Degeneration Mouse as an Animal Model for the Study of This Human Disease. Biomedicines 2021, 9, 1157. [Google Scholar] [CrossRef]
- Baltanás, F.C.; Berciano, M.T.; Valero, J.; Gómez, C.; Díaz, D.; Alonso, J.R.; Lafarga, M.; Weruaga, E. Differential Glial Activation during the Degeneration of Purkinje Cells and Mitral Cells in the PCD Mutant Mice. Glia 2013, 61, 254–272. [Google Scholar] [CrossRef]
- Li, J.; Gu, X.; Ma, Y.; Calicchio, M.L.; Kong, D.; Teng, Y.D.; Yu, L.; Crain, A.M.; Vartanian, T.K.; Pasqualini, R.; et al. Nna1 Mediates Purkinje Cell Dendritic Development via Lysyl Oxidase Propeptide and NF-ΚB Signaling. Neuron 2010, 68, 45–60. [Google Scholar] [CrossRef]
- Baltanás, F.C.; Casafont, I.; Weruaga, E.; Alonso, J.R.; Berciano, M.T.; Lafarga, M. Nucleolar Disruption and Cajal Body Disassembly Are Nuclear Hallmarks of DNA Damage-Induced Neurodegeneration in Purkinje Cells. Brain Pathol. 2011, 21, 374–388. [Google Scholar] [CrossRef] [PubMed]
- Baltanás, F.C.; Casafont, I.; Lafarga, V.; Weruaga, E.; Alonso, J.R.; Berciano, M.T.; Lafarga, M. Purkinje Cell Degeneration in Pcd Mice Reveals Large Scale Chromatin Reorganization and Gene Silencing Linked to Defective DNA Repair. J. Biol. Chem. 2011, 286, 28287–28302. [Google Scholar] [CrossRef] [PubMed]
- Muñoz-Castañeda, R.; Díaz, D.; Peris, L.; Andrieux, A.; Bosc, C.; Muñoz-Castañeda, J.M.; Janke, C.; Alonso, J.R.; Moutin, M.-J.; Weruaga, E. Cytoskeleton Stability Is Essential for the Integrity of the Cerebellum and Its Motor- and Affective-Related Behaviors. Sci. Rep. 2018, 8, 3072. [Google Scholar] [CrossRef]
- Hernández-Pérez, C.; Weruaga, E.; Díaz, D. Lobe X of the Cerebellum: A Natural Neuro-Resistant Region. Anatomia 2023, 2, 43–62. [Google Scholar] [CrossRef]
- Zhou, L.; Hossain, M.I.; Yamazaki, M.; Abe, M.; Natsume, R.; Konno, K.; Kageyama, S.; Komatsu, M.; Watanabe, M.; Sakimura, K.; et al. Deletion of Exons Encoding Carboxypeptidase Domain of Nna1 Results in Purkinje Cell Degeneration (Pcd) Phenotype. J. Neurochem. 2018, 147, 557–572. [Google Scholar] [CrossRef]
- Pérez Martín, E. Terapia Celular Combinada Con El Fármaco Neuroprotector N-Oleiletanolamina En Un Modelo Murino de Degeneración Neuronal Selectiva. Ph.D. Thesis, Universidad de Salamanca, Salamanca, Spain, 2022. [Google Scholar] [CrossRef]
- Mecha, M.; Carrillo-Salinas, F.J.; Feliú, A.; Mestre, L.; Guaza, C. Microglia Activation States and Cannabinoid System: Therapeutic Implications. Pharmacol. Ther. 2016, 166, 40–55. [Google Scholar] [CrossRef] [PubMed]
- Mracsko, E.; Javidi, E.; Na, S.-Y.; Kahn, A.; Liesz, A.; Veltkamp, R. Leukocyte Invasion of the Brain After Experimental Intracerebral Hemorrhage in Mice. Stroke 2014, 45, 2107–2114. [Google Scholar] [CrossRef]
- Perego, C.; Fumagalli, S.; Zanier, E.R.; Carlino, E.; Panini, N.; Erba, E.; De Simoni, M.G. Macrophages Are Essential for Maintaining a M2 Protective Response Early after Ischemic Brain Injury. Neurobiol. Dis. 2016, 96, 284–293. [Google Scholar] [CrossRef]
- Janelsins, M.C.; Mastrangelo, M.A.; Oddo, S.; LaFerla, F.M.; Federoff, H.J.; Bowers, W.J. Early Correlation of Microglial Activation with Enhanced Tumor Necrosis Factor-Alpha and Monocyte Chemoattractant Protein-1 Expression Specifically within the Entorhinal Cortex of Triple Transgenic Alzheimer’s Disease Mice. J. Neuroinflamm. 2005, 2, 23. [Google Scholar] [CrossRef]
- Holmes, C.; Cunningham, C.; Zotova, E.; Woolford, J.; Dean, C.; Kerr, S.; Culliford, D.; Perry, V.H. Systemic Inflammation and Disease Progression in Alzheimer Disease. Neurology 2009, 73, 768–774. [Google Scholar] [CrossRef]
- Gezen-Ak, D.; Dursun, E.; Hanağası, H.; Bilgiç, B.; Lohman, E.; Araz, Ö.S.; Atasoy, İ.L.; Alaylıoğlu, M.; Önal, B.; Gürvit, H.; et al. BDNF, TNFα, HSP90, CFH, and IL-10 Serum Levels in Patients with Early or Late Onset Alzheimer’s Disease or Mild Cognitive Impairment. J. Alzheimer’s Dis. 2013, 37, 185–195. [Google Scholar] [CrossRef] [PubMed]
- Minghetti, L. Role of COX-2 in Inflammatory and Degenerative Brain Diseases. Subcell. Biochem. 2007, 42, 127–141. [Google Scholar] [CrossRef] [PubMed]
- Heneka, M.T.; McManus, R.M.; Latz, E. Inflammasome Signalling in Brain Function and Neurodegenerative Disease. Nat. Rev. Neurosci. 2018, 19, 610–621. [Google Scholar] [CrossRef]
- Salomova, M.; Tichanek, F.; Jelinkova, D.; Cendelin, J. Abnormalities in the Cerebellar Levels of Trophic Factors BDNF and GDNF in Pcd and Lurcher Cerebellar Mutant Mice. Neurosci. Lett. 2020, 725, 134870. [Google Scholar] [CrossRef] [PubMed]
- Lapchak, P.A.; Araujo, D.M.; Hefti, F. Systemic Interleukin-1β Decreases Brain-Derived Neurotrophic Factor Messenger RNA Expression in the Rat Hippocampal Formation. Neuroscience 1993, 53, 297–301. [Google Scholar] [CrossRef]
- Triarhou, L.C.; Solà, C.; Palacios, J.M.; Mengod, G. MAP2 and GAP-43 Expression in Normal and Weaver Mouse Cerebellum: Correlative Immunohistochemical and in Situ Hybridization Studies. Arch. Histol. Cytol. 1998, 61, 233–242. [Google Scholar] [CrossRef]
- Casoli, T.; Di Stefano, G.; Gracciotti, N.; Giovagnetti, S.; Fattoretti, P.; Solazzi, M.; Bertoni–Freddari, C. Cellular Distribution of GAP-43 MRNA in Hippocampus and Cerebellum of Adult Rat Brain by In Situ RT-PCR. J. Histochem. Cytochem. 2001, 49, 1195–1196. [Google Scholar] [CrossRef]
- Plaza-Zabala, A.; Berrendero, F.; Suárez, J.; Bermúdez-Silva, F.J.; Fernández-Espejo, E.; Serrano, A.; Pavón, F.-J.; Parsons, L.H.; De Fonseca, F.R.; Maldonado, R.; et al. Effects of the Endogenous PPAR-α Agonist, Oleoylethanolamide on MDMA-Induced Cognitive Deficits in Mice. Synapse 2010, 64, 379–389. [Google Scholar] [CrossRef]
- González-Aparicio, R.; Blanco, E.; Serrano, A.; Pavón, F.J.; Parsons, L.H.; Maldonado, R.; Robledo, P.; Fernández-Espejo, E.; de Fonseca, F.R. The Systemic Administration of Oleoylethanolamide Exerts Neuroprotection of the Nigrostriatal System in Experimental Parkinsonism. Int. J. Neuropsychopharmacol. 2014, 17, 455–468. [Google Scholar] [CrossRef]
- Zhou, Y.; Yang, L.; Ma, A.; Zhang, X.; Li, W.; Yang, W.; Chen, C.; Jin, X. Orally Administered Oleoylethanolamide Protects Mice from Focal Cerebral Ischemic Injury by Activating Peroxisome Proliferator-Activated Receptor α. Neuropharmacology 2012, 63, 242–249. [Google Scholar] [CrossRef]
- Bento-Abreu, A.; Tabernero, A.; Medina, J.M. Peroxisome Proliferator-Activated Receptor-Alpha Is Required for the Neurotrophic Effect of Oleic Acid in Neurons. J. Neurochem. 2007, 103, 871–881. [Google Scholar] [CrossRef] [PubMed]
- Yang, L.; Guo, H.; Zhou, H.; Suo, D.; Li, W.; Zhou, Y.; Zhao, Y.; Yang, W.; Jin, X. Chronic Oleoylethanolamide Treatment Improves Spatial Cognitive Deficits through Enhancing Hippocampal Neurogenesis after Transient Focal Cerebral Ischemia. Biochem. Pharmacol. 2015, 94, 270–281. [Google Scholar] [CrossRef]
- Vela, J.M.; Dalmau, I.; González, B.; Castellano, B. Morphology and Distribution of Microglial Cells in the Young and Adult Mouse Cerebellum. J. Comp. Neurol. 1995, 361, 602–616. [Google Scholar] [CrossRef] [PubMed]
- Hind, W.H.; Tufarelli, C.; Neophytou, M.; Anderson, S.I.; England, T.J.; O’Sullivan, S.E. Endocannabinoids Modulate Human Blood-Brain Barrier Permeability in Vitro. Br. J. Pharmacol. 2015, 172, 3015–3027. [Google Scholar] [CrossRef] [PubMed]
- Antón, M.; Rodríguez-González, A.; Rodríguez-Rojo, I.C.; Pastor, A.; Correas, Á.; Serrano, A.; Ballesta, A.; Alén, F.; Gómez de Heras, R.; de la Torre, R.; et al. Increased Plasma Oleoylethanolamide and Palmitoleoylethanolamide Levels Correlate with Inflammatory Changes in Alcohol Binge Drinkers: The Case of HMGB1 in Women. Addict. Biol. 2018, 23, 1242–1250. [Google Scholar] [CrossRef]
- Díaz, D.; Pilar, C.; Carretero, J.; Alonso, J.R.; Weruaga, E. Daily Bone Marrow Cell Transplantations for the Management of Fast Neurodegenerative Processes. J. Tissue Eng. Regen. Med. 2019, 13, 1702–1711. [Google Scholar] [CrossRef]







| Fold Change | Comparisons and p-Values | ||
|---|---|---|---|
| Short Term (~P12) | WT vs. WT 3H Post-OEA | WT vs. WT 24H Post-OEA | WT 3H Post-OEA vs. WT 24H Post-OEA |
| Cox2 | 0.459 | 0.459 | 0.459 |
| Ifnγ | 0.829 | 0.013 | 0.007 |
| Il1β | 0.004 | 0.094 | 0.234 |
| Il6 | 0.014 | 0.957 | 0.020 |
| iNos | 0.158 | 0.158 | 0.158 |
| Nfκb | 0.272 | 0.272 | 0.272 |
| Tnfα | 0.003 | 0.040 | 0.358 |
| Bdnf | 0.009 | 0.035 | 0.626 |
| Gap43 | 0.004 | 0.046 | 0.304 |
| Map2 | 0.004 | 0.003 | 0.914 |
| Pparα | 0.002 | 0.006 | 0.746 |
| Medium term (P20) | WT vs. PCD | WT vs. PCD + OEA | PCD vs. PCD + OEA |
| Cox2 | 1.000 | 0.005 | 0.080 |
| Ifnγ | 0.097 | 0.002 | 0.143 |
| Il1β | 0.052 | 0.002 | 0.838 |
| Il6 | 1.000 | 0.007 | 0.015 |
| iNos | 0.028 | 10.000 | 0.069 |
| Nfκb | 0.231 | 0.231 | 0.231 |
| Tnfα | 0.044 | 0.002 | 0.583 |
| Bdnf | 0.838 | 0.080 | 0.003 |
| Gap43 | 0.029 | 10.000 | 0.017 |
| Map2 | 0.913 | 0.281 | 0.021 |
| Pparα | 0.034 | 0.123 | 0.059 |
| Long term (P30) | WT vs. PCD | WT vs. PCD + OEA | PCD vs. PCD + OEA |
| Cox2 | 0.587 | 0.587 | 0.587 |
| Ifnγ | 0.035 | 0.626 | 0.009 |
| Il1β | 0.002 | 0.387 | 0.031 |
| Il6 | 0.004 | 0.589 | 0.020 |
| iNos | 0.050 | 0.050 | 0.050 |
| Nfκb | 0.548 | 0.548 | 0.548 |
| Tnfα | 0.002 | 0.009 | 0.626 |
| Bdnf | 0.011 | 0.787 | 0.005 |
| Gap43 | 0.082 | 0.082 | 0.082 |
| Map2 | 0.330 | 0.015 | 0.044 |
| Pparα | 0.012 | 0.787 | 0.005 |
| Microglia Density | Comparisons and p-Values | ||
|---|---|---|---|
| WT vs. PCD | WT vs. PCD + OEA | PCD vs. PCD + OEA | |
| Total | <0.001 | <0.001 | <0.001 |
| LI-IX | <0.001 | <0.001 | <0.001 |
| LX | <0.001 | <0.001 | 0.121 |
| ML + PCL (Total) | <0.001 | <0.001 | <0.001 |
| ML + PCL (LI-IX) | <0.001 | <0.001 | <0.001 |
| ML + PCL (LX) | <0.001 | <0.001 | 0.220 |
| GL (Total) | 0.002 | 1.000 | 0.001 |
| GL (LI-IX) | 0.004 | 1.000 | 0.002 |
| GL (LX) | 0.008 | 1.000 | 0.029 |
| Microglia Percentage | Comparisons and p-Values | ||
|---|---|---|---|
| WT vs. PCD | WT vs. PCD + OEA | PCD vs. PCD + OEA | |
| CD45 (Total) | <0.001 | <0.001 | 1.000 |
| CD45 (LI-IX) | <0.001 | <0.001 | 0.875 |
| CD45 (LX) | <0.001 | <0.001 | 0.218 |
| CD45 (ML + PCL) | <0.001 | <0.001 | 1.000 |
| CD45 (GL) | 0.002 | 1.000 | 0.003 |
| CD16/32 (Total) | 0.001 | <0.001 | 1.000 |
| CD16/32 (LI-IX) | 0.001 | <0.001 | 1.000 |
| CD16/32 (LX) | 0.016 | 0.286 | 0.402 |
| CD16/32 (ML + PCL) | 0.001 | 0.001 | 1.000 |
| CD16/32 (GL) | 0.001 | 0.001 | 1.000 |
| CD206 (Total) | <0.001 | <0.001 | 0.011 |
| CD206 (LI-IX) | <0.001 | <0.001 | 0.003 |
| CD206 (LX) | 0.005 | 0.001 | 0.859 |
| CD206 (ML + PCL) | <0.001 | <0.001 | 0.011 |
| CD206 (GL) | 0.431 | 0.044 | 0.619 |
| Leukocyte Density | Comparisons and p-Values | ||
|---|---|---|---|
| WT vs. PCD | WT vs. PCD + OEA | PCD vs. PCD + OEA | |
| Total | <0.001 | 0.504 | <0.001 |
| LI-IX | <0.001 | 0.477 | <0.001 |
| LX | 0.009 | 1.000 | 0.002 |
| Gen Name 1 | Forward Primer (3′-5′) | Reverse Primer (5′-3′) |
|---|---|---|
| Bdnf | GTGGTGTAAGCCGCAAAGA | AACCATAGTAAGGAAAAGGATGGTC |
| Cox2 | GGTCATTGGTGGAGAGGTGTA | TGAGTCTGCTGGTTTGGAATAG |
| Gap43 | GCTGGTGCATCACCCTTCT | TGGTGTCAAGCCGGAAGATAA |
| Gapdh | GCCTATGTGGCCTCCAAGGA | GTGTTGGGTGCCCCTAGTTG |
| Ifnγ | CAGCAACAGCAAGGCGAAAAAGG | TTTCCGCTTCCTGAGGCTGGAT |
| Il1β | TGCTCATGTCCTCATCCTGGAAGG | TCGCAGCAGCACATCAACAAGAG |
| Il6 | GAGGATACCACTCCCAACAGACC | AAGTGCATCATCGTTGTTCATACA |
| iNos | CTTTGCCACGGACGAGAC | AACTTCCAGTCATTGTACTCTGAGG |
| Map2 | GCTGTAGCAGTCCTGAAAGGTG | CTTCCTCCACTGTGGCTGTTTG |
| Nfκb | GCTGCCAAAGAAGGACACGACA | GGCAGGCTATTGCTCATCACAG |
| Pparα | ATGCCAGTACTGCCGTTTTC | TTGCCCAGAGATTTGAGGTC |
| Tnfα | GCTTGTCACTCGAATTTTGAGA | ATGTCTCAGCCTCTTCTCATTC |
Disclaimer/Publisher’s Note: The statements, opinions and data contained in all publications are solely those of the individual author(s) and contributor(s) and not of MDPI and/or the editor(s). MDPI and/or the editor(s) disclaim responsibility for any injury to people or property resulting from any ideas, methods, instructions or products referred to in the content. |
© 2023 by the authors. Licensee MDPI, Basel, Switzerland. This article is an open access article distributed under the terms and conditions of the Creative Commons Attribution (CC BY) license (https://creativecommons.org/licenses/by/4.0/).
Share and Cite
Pérez-Martín, E.; Pérez-Revuelta, L.; Barahona-López, C.; Pérez-Boyero, D.; Alonso, J.R.; Díaz, D.; Weruaga, E. Oleoylethanolamide Treatment Modulates Both Neuroinflammation and Microgliosis, and Prevents Massive Leukocyte Infiltration to the Cerebellum in a Mouse Model of Neuronal Degeneration. Int. J. Mol. Sci. 2023, 24, 9691. https://doi.org/10.3390/ijms24119691
Pérez-Martín E, Pérez-Revuelta L, Barahona-López C, Pérez-Boyero D, Alonso JR, Díaz D, Weruaga E. Oleoylethanolamide Treatment Modulates Both Neuroinflammation and Microgliosis, and Prevents Massive Leukocyte Infiltration to the Cerebellum in a Mouse Model of Neuronal Degeneration. International Journal of Molecular Sciences. 2023; 24(11):9691. https://doi.org/10.3390/ijms24119691
Chicago/Turabian StylePérez-Martín, Ester, Laura Pérez-Revuelta, Cristina Barahona-López, David Pérez-Boyero, José R. Alonso, David Díaz, and Eduardo Weruaga. 2023. "Oleoylethanolamide Treatment Modulates Both Neuroinflammation and Microgliosis, and Prevents Massive Leukocyte Infiltration to the Cerebellum in a Mouse Model of Neuronal Degeneration" International Journal of Molecular Sciences 24, no. 11: 9691. https://doi.org/10.3390/ijms24119691
APA StylePérez-Martín, E., Pérez-Revuelta, L., Barahona-López, C., Pérez-Boyero, D., Alonso, J. R., Díaz, D., & Weruaga, E. (2023). Oleoylethanolamide Treatment Modulates Both Neuroinflammation and Microgliosis, and Prevents Massive Leukocyte Infiltration to the Cerebellum in a Mouse Model of Neuronal Degeneration. International Journal of Molecular Sciences, 24(11), 9691. https://doi.org/10.3390/ijms24119691

