Deciphering the Cardiovascular Potential of Human CD34+ Stem Cells
Abstract
1. Introduction
2. Results
2.1. Induction of Human CD34+ Stem Cells toward Cardiovascular Lineage
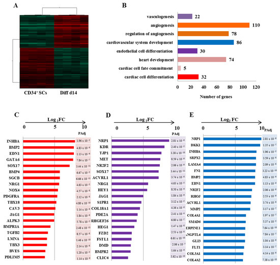
2.2. Differential Gene Expression Profiling Analysis
2.3. Potential Gene Signature Involved in CD34+ Cardiovascular Differentiation
2.4. Potential Signaling Pathways Involved in the Initiation of CD34+ Cardiovascular Differentiation
2.5. Initiation to the Cardiovascular Differentiation Evidence for CD34+ SCs
3. Discussion
4. Materials and Methods
4.1. Source of Human CD34+ SCs
4.2. Human CD34+ Cell Culturing and Differentiation
4.3. Human Cardiomyocyte Progenitor Cell Culturing and Differentiation
4.4. FCM Analysis
4.5. Immunofluorescence Labelling
4.6. RNA Isolation and Quantitative RT-PCR
4.7. Microarray Experiments and Analysis
4.8. Statistical Analysis
5. Conclusions
Author Contributions
Funding
Institutional Review Board Statement
Informed Consent Statement
Data Availability Statement
Acknowledgments
Conflicts of Interest
References
- Banerjee, M.N.; Bolli, R.; Hare, J.M. Clinical Studies of Cell Therapy in Cardiovascular Medicine: Recent Developments and Future Directions. Circ. Res. 2018, 123, 266–287. [Google Scholar] [CrossRef] [PubMed]
- Jeevanantham, V.; Afzal, M.R.; Zuba-Surma, E.K.; Dawn, B. Clinical Trials of Cardiac Repair with Adult Bone Marrow-Derived Cells. In Cellular Cardiomyoplasty; Kao, R.L., Ed.; Humana Press: Totowa, NJ, USA, 2013; Volume 1036, pp. 179–205. ISBN 978-1-62703-510-1. [Google Scholar]
- Quyyumi, A.A.; Vasquez, A.; Kereiakes, D.J.; Klapholz, M.; Schaer, G.L.; Abdel-Latif, A.; Frohwein, S.; Henry, T.D.; Schatz, R.A.; Dib, N.; et al. PreSERVE-AMI: A Randomized, Double-Blind, Placebo-Controlled Clinical Trial of Intracoronary Administration of Autologous CD34+ Cells in Patients With Left Ventricular Dysfunction Post STEMI. Circ. Res. 2017, 120, 324–331. [Google Scholar] [CrossRef] [PubMed]
- Templin, C.; Volkmann, J.; Emmert, M.Y.; Mocharla, P.; Müller, M.; Kraenkel, N.; Ghadri, J.-R.; Meyer, M.; Styp-Rekowska, B.; Briand, S.; et al. Increased Proangiogenic Activity of Mobilized CD34+ Progenitor Cells of Patients With Acute ST-Segment–Elevation Myocardial Infarction: Role of Differential MicroRNA-378 Expression. Arterioscler. Thromb. Vasc. Biol. 2017, 37, 341–349. [Google Scholar] [CrossRef] [PubMed]
- Pasquet, S.; Sovalat, H.; Hénon, P.; Bischoff, N.; Arkam, Y.; Ojeda-Uribe, M.; Bouar, R.L.; Rimelen, V.; Brink, I.; Dallemand, R.; et al. Long-Term Benefit of Intracardiac Delivery of Autologous Granulocyte–Colony-Stimulating Factor-Mobilized Blood CD34+ Cells Containing Cardiac Progenitors on Regional Heart Structure and Function after Myocardial Infarct. Cytotherapy 2009, 11, 1002–1015. [Google Scholar] [CrossRef] [PubMed]
- Thal, M.A.; Krishnamurthy, P.; Mackie, A.R.; Hoxha, E.; Lambers, E.; Verma, S.; Ramirez, V.; Qin, G.; Losordo, D.W.; Kishore, R. Enhanced Angiogenic and Cardiomyocyte Differentiation Capacity of Epigenetically Reprogrammed Mouse and Human Endothelial Progenitor Cells Augments Their Efficacy for Ischemic Myocardial Repair. Circ. Res. 2012, 111, 180–190. [Google Scholar] [CrossRef]
- Hénon, P. Key Success Factors for Regenerative Medicine in Acquired Heart Diseases. Stem Cell Rev. Rep. 2020, 16, 441–458. [Google Scholar] [CrossRef]
- Quyyumi, A.A.; Waller, E.K.; Murrow, J.; Esteves, F.; Galt, J.; Oshinski, J.; Lerakis, S.; Sher, S.; Vaughan, D.; Perin, E.; et al. CD34+ Cell Infusion after ST Elevation Myocardial Infarction Is Associated with Improved Perfusion and Is Dose Dependent. Am. Heart J. 2011, 161, 98–105. [Google Scholar] [CrossRef]
- Kiernan, J.; Damien, P.; Monaghan, M.; Shorr, R.; McIntyre, L.; Fergusson, D.; Tinmouth, A.; Allan, D. Clinical Studies of Ex Vivo Expansion to Accelerate Engraftment After Umbilical Cord Blood Transplantation: A Systematic Review. Transfus. Med. Rev. 2017, 31, 173–182. [Google Scholar] [CrossRef]
- Mata, M.F.; Lopes, J.P.; Ishikawa, M.; Alaiti, M.A.; Cabral, J.M.S.; da Silva, C.L.; Costa, M.A. Scaling up the Ex Vivo Expansion of Human Circulating CD34+ progenitor Cells with Upregulation of Angiogenic and Anti-Inflammatory Potential. Cytotherapy 2015, 17, 1777–1784. [Google Scholar] [CrossRef]
- Saucourt, C.; Vogt, S.; Merlin, A.; Valat, C.; Criquet, A.; Harmand, L.; Birebent, B.; Rouard, H.; Himmelspach, C.; Jeandidier, É.; et al. Design and Validation of an Automated Process for the Expansion of Peripheral Blood-Derived CD34+ Cells for Clinical Use After Myocardial Infarction. Stem Cells Transl. Med. 2019, 8, 822–832. [Google Scholar] [CrossRef]
- Hénon, P.; Kowalczyk, M.; Aries, A.; Vignon, C.; Trébuchet, G.; Lahlil, R. Industrialized GMP Production of CD34+ Cells (ProtheraCytes®) at Clinical Scale for Treatment of Ischemic Cardiac Diseases Is Feasible and Safe. Stem Cell Rev. Rep. 2022, 18, 1614–1626. [Google Scholar] [CrossRef]
- Cambria, E.; Pasqualini, F.S.; Wolint, P.; Günter, J.; Steiger, J.; Bopp, A.; Hoerstrup, S.P.; Emmert, M.Y. Translational Cardiac Stem Cell Therapy: Advancing from First-Generation to next-Generation Cell Types. NPJ Regen. Med. 2017, 2, 17. [Google Scholar] [CrossRef]
- Chien, K.R.; Frisén, J.; Fritsche-Danielson, R.; Melton, D.A.; Murry, C.E.; Weissman, I.L. Regenerating the Field of Cardiovascular Cell Therapy. Nat. Biotechnol. 2019, 37, 232–237. [Google Scholar] [CrossRef]
- Hashimoto, H.; Olson, E.N.; Bassel-Duby, R. Therapeutic Approaches for Cardiac Regeneration and Repair. Nat. Rev. Cardiol. 2018, 15, 585–600. [Google Scholar] [CrossRef]
- Mackie, A.R.; Klyachko, E.; Thorne, T.; Schultz, K.M.; Millay, M.; Ito, A.; Kamide, C.E.; Liu, T.; Gupta, R.; Sahoo, S.; et al. Sonic Hedgehog–Modified Human CD34+ Cells Preserve Cardiac Function After Acute Myocardial Infarction. Circ. Res. 2012, 111, 312–321. [Google Scholar] [CrossRef]
- Malecki, M.; Sabo, C.; Putzer, E.; Stampe, C.; Foorohar, A.; Quach, C.; Beauchaine, M.; Tombokan, X.; Anderson, M. Recruitment and Retention of Human Autologous CD34+ CD117+ CD133+ Bone Marrow Stem Cells to Infarcted Myocardium Followed by Directed Vasculogenesis: Novel Strategy for Cardiac Regeneration. Mol. Cell. Ther. 2013, 1, 4. [Google Scholar] [CrossRef]
- Zhang, S.; Wang, D.; Estrov, Z.; Raj, S.; Willerson, J.T.; Yeh, E.T.H. Both Cell Fusion and Transdifferentiation Account for the Transformation of Human Peripheral Blood CD34-Positive Cells into Cardiomyocytes In Vivo. Circulation 2004, 110, 3803–3807. [Google Scholar] [CrossRef]
- Garikipati, V.N.S.; Shoja-Taheri, F.; Davis, M.E.; Kishore, R. Extracellular Vesicles and the Application of System Biology and Computational Modeling in Cardiac Repair. Circ. Res. 2018, 123, 188–204. [Google Scholar] [CrossRef]
- Mathiyalagan, P.; Liang, Y.; Kim, D.; Misener, S.; Thorne, T.; Kamide, C.E.; Klyachko, E.; Losordo, D.W.; Hajjar, R.J.; Sahoo, S. Angiogenic Mechanisms of Human CD34+ Stem Cell Exosomes in the Repair of Ischemic Hindlimb. Circ. Res. 2017, 120, 1466–1476. [Google Scholar] [CrossRef]
- Sahoo, S.; Klychko, E.; Thorne, T.; Misener, S.; Schultz, K.M.; Millay, M.; Ito, A.; Liu, T.; Kamide, C.; Agrawal, H.; et al. Exosomes From Human CD34+ Stem Cells Mediate Their Proangiogenic Paracrine Activity. Circ. Res. 2011, 109, 724–728. [Google Scholar] [CrossRef]
- Zhang, S.; Ge, J.; Zhao, L.; Qian, J.; Huang, Z.; Shen, L.; Sun, A.; Wang, K.; Zou, Y. Host Vascular Niche Contributes to Myocardial Repair Induced by Intracoronary Transplantation of Bone Marrow CD34+ Progenitor Cells in Infarcted Swine Heart. Stem Cells 2007, 25, 1195–1203. [Google Scholar] [CrossRef] [PubMed]
- Zhao, J.; Ghafghazi, S.; Khan, A.R.; Farid, T.A.; Moore, J.B. Recent Developments in Stem and Progenitor Cell Therapy for Cardiac Repair. Circ. Res. 2016, 119, 310257. [Google Scholar] [CrossRef] [PubMed]
- Smits, A.M.; van Vliet, P.; Metz, C.H.; Korfage, T.; Sluijter, J.P.; Doevendans, P.A.; Goumans, M.-J. Human Cardiomyocyte Progenitor Cells Differentiate into Functional Mature Cardiomyocytes: An In Vitro Model for Studying Human Cardiac Physiology and Pathophysiology. Nat. Protoc. 2009, 4, 232–243. [Google Scholar] [CrossRef] [PubMed]
- Whitcomb, J.; Gharibeh, L.; Nemer, M. From Embryogenesis to Adulthood: Critical Role for GATA Factors in Heart Development and Function. IUBMB Life 2020, 72, 53–67. [Google Scholar] [CrossRef] [PubMed]
- Liu, Y.; Asakura, M.; Inoue, H.; Nakamura, T.; Sano, M.; Niu, Z.; Chen, M.; Schwartz, R.J.; Schneider, M.D. Sox17 Is Essential for the Specification of Cardiac Mesoderm in Embryonic Stem Cells. Proc. Natl. Acad. Sci. USA 2007, 104, 3859–3864. [Google Scholar] [CrossRef]
- Mazzotta, S.; Neves, C.; Bonner, R.J.; Bernardo, A.S.; Docherty, K.; Hoppler, S. Distinctive Roles of Canonical and Noncanonical Wnt Signaling in Human Embryonic Cardiomyocyte Development. Stem Cell Rep. 2016, 7, 764–776. [Google Scholar] [CrossRef]
- Yoon, C.; Song, H.; Yin, T.; Bausch-Fluck, D.; Frei, A.P.; Kattman, S.; Dubois, N.; Witty, A.D.; Hewel, J.A.; Guo, H.; et al. FZD4 Marks Lateral Plate Mesoderm and Signals with NORRIN to Increase Cardiomyocyte Induction from Pluripotent Stem Cell-Derived Cardiac Progenitors. Stem Cell Rep. 2018, 10, 87–100. [Google Scholar] [CrossRef]
- Flaherty, M.P.; Abdel-Latif, A.; Li, Q.; Hunt, G.; Ranjan, S.; Ou, Q.; Tang, X.-L.; Johnson, R.K.; Bolli, R.; Dawn, B. Noncanonical Wnt11 Signaling Is Sufficient to Induce Cardiomyogenic Differentiation in Unfractionated Bone Marrow Mononuclear Cells. Circulation 2008, 117, 2241–2252. [Google Scholar] [CrossRef]
- Den Hartogh, S.C.; Wolstencroft, K.; Mummery, C.L.; Passier, R. A Comprehensive Gene Expression Analysis at Sequential Stages of in Vitro Cardiac Differentiation from Isolated MESP1-Expressing-Mesoderm Progenitors. Sci. Rep. 2016, 6, 19386. [Google Scholar] [CrossRef]
- Azhar, M.; Schultz, J.E.J.; Grupp, I.; Dorn, G.W.; Meneton, P.; Molin, D.G.M.; Gittenberger-de Groot, A.C.; Doetschman, T. Transforming Growth Factor Beta in Cardiovascular Development and Function. Cytokine Growth Factor Rev. 2003, 14, 391–407. [Google Scholar] [CrossRef]
- Franco, D.; Sedmera, D.; Lozano-Velasco, E. Multiple Roles of Pitx2 in Cardiac Development and Disease. J. Cardiovasc. Dev. Dis. 2017, 4, 16. [Google Scholar] [CrossRef]
- Cunningham, T.J.; Yu, M.S.; McKeithan, W.L.; Spiering, S.; Carrette, F.; Huang, C.-T.; Bushway, P.J.; Tierney, M.; Albini, S.; Giacca, M.; et al. Id Genes Are Essential for Early Heart Formation. Genes Dev. 2017, 31, 1325–1338. [Google Scholar] [CrossRef]
- Valeria, B.; Maddalena, G.; Enrica, V.; Onofrio, T.; Gaetano, B. Endoglin (CD105) Expression in the Human Heart throughout Gestation: An Immunohistochemical Study. Reprod. Sci. 2008, 15, 1018–1026. [Google Scholar] [CrossRef]
- Choi, S.-C.; Yoon, J.; Shim, W.-J.; Ro, Y.-M.; Lim, D.-S. 5-Azacytidine Induces Cardiac Differentiation of P19 Embryonic Stem Cells. Exp. Mol. Med. 2004, 36, 515–523. [Google Scholar] [CrossRef]
- Nevo, N.; Lecourt, S.; Bièche, I.; Kucia, M.; Cras, A.; Blandinieres, A.; Vacher, S.; Gendron, N.; Guerin, C.L.; Ratajczak, M.Z.; et al. Valproic Acid Decreases Endothelial Colony Forming Cells Differentiation and Induces Endothelial-to-Mesenchymal Transition-like Process. Stem Cell Rev. Rep. 2020, 16, 357–368. [Google Scholar] [CrossRef]
- Pursani, V.; Pethe, P.; Bashir, M.; Sampath, P.; Tanavde, V.; Bhartiya, D. Genetic and Epigenetic Profiling Reveals EZH2-Mediated Down Regulation of OCT-4 Involves NR2F2 during Cardiac Differentiation of Human Embryonic Stem Cells. Sci. Rep. 2017, 7, 13051. [Google Scholar] [CrossRef]
- Li, D.; Sun, J.; Zhong, T.P. Wnt Signaling in Heart Development and Regeneration. Curr. Cardiol. Rep. 2022, 24, 1425–1438. [Google Scholar] [CrossRef]
- Burridge, P.W.; Matsa, E.; Shukla, P.; Lin, Z.C.; Churko, J.M.; Ebert, A.D.; Lan, F.; Diecke, S.; Huber, B.; Mordwinkin, N.M.; et al. Chemically Defined Generation of Human Cardiomyocytes. Nat. Methods 2014, 11, 855–860. [Google Scholar] [CrossRef]
- Naito, A.T.; Shiojima, I.; Akazawa, H.; Hidaka, K.; Morisaki, T.; Kikuchi, A.; Komuro, I. Developmental Stage-Specific Biphasic Roles of Wnt/β-Catenin Signaling in Cardiomyogenesis and Hematopoiesis. Proc. Natl. Acad. Sci. USA 2006, 103, 19812–19817. [Google Scholar] [CrossRef]
- Ueno, S.; Weidinger, G.; Osugi, T.; Kohn, A.D.; Golob, J.L.; Pabon, L.; Reinecke, H.; Moon, R.T.; Murry, C.E. Biphasic Role for Wnt/β-Catenin Signaling in Cardiac Specification in Zebrafish and Embryonic Stem Cells. Proc. Natl. Acad. Sci. USA 2007, 104, 9685–9690. [Google Scholar] [CrossRef]
- Wang, C.; Liu, H.; Yang, M.; Bai, Y.; Ren, H.; Zou, Y.; Yao, Z.; Zhang, B.; Li, Y. RNA-Seq Based Transcriptome Analysis of Endothelial Differentiation of Bone Marrow Mesenchymal Stem Cells. Eur. J. Vasc. Endovasc. Surg. 2020, 59, 834–842. [Google Scholar] [CrossRef] [PubMed]
- Yang, J.; Li, X.; Morrell, N.W. Id Proteins in the Vasculature: From Molecular Biology to Cardiopulmonary Medicine. Cardiovasc. Res. 2014, 104, 388–398. [Google Scholar] [CrossRef] [PubMed]
- Du, M.; Jiang, H.; Liu, H.; Zhao, X.; Zhou, Y.; Zhou, F.; Piao, C.; Xu, G.; Ma, F.; Wang, J.; et al. Single-Cell RNA Sequencing Reveals That BMPR2 Mutation Regulates Right Ventricular Function via ID Genes. Eur. Respir. J. 2022, 60, 2100327. [Google Scholar] [CrossRef] [PubMed]
- Hill, M.C.; Kadow, Z.A.; Li, L.; Tran, T.T.; Wythe, J.D.; Martin, J.F. A Cellular Atlas of Pitx2-Dependent Cardiac Development. Development 2019, 146, dev180398. [Google Scholar] [CrossRef]
- Wang, Y.-L.; Zhang, G.; Wang, H.-J.; Tan, Y.-Z.; Wang, X.-Y. Preinduction with Bone Morphogenetic Protein-2 Enhances Cardiomyogenic Differentiation of c-Kit+ Mesenchymal Stem Cells and Repair of Infarcted Myocardium. Int. J. Cardiol. 2018, 265, 173–180. [Google Scholar] [CrossRef]
- Zhou, P.; Yu, S.; Zhang, H.; Wang, Y.; Tao, P.; Tan, Y.; Wang, H. C-Kit+VEGFR-2+ Mesenchymal Stem Cells Differentiate into Cardiovascular Cells and Repair Infarcted Myocardium after Transplantation. Stem Cell Rev. Rep. 2023, 19, 230–247. [Google Scholar] [CrossRef]
- Silvestre, J.-S.; Menasché, P. The Evolution of the Stem Cell Theory for Heart Failure. EBioMedicine 2015, 2, 1871–1879. [Google Scholar] [CrossRef]
- Ebelt, H.; Jungblut, M.; Zhang, Y.; Kubin, T.; Kostin, S.; Technau, A.; Oustanina, S.; Niebrügge, S.; Lehmann, J.; Werdan, K.; et al. Cellular Cardiomyoplasty: Improvement of Left Ventricular Function Correlates with the Release of Cardioactive Cytokines. Stem Cells 2007, 25, 236–244. [Google Scholar] [CrossRef]
- Cho, H.-J.; Lee, N.; Lee, J.Y.; Choi, Y.J.; Ii, M.; Wecker, A.; Jeong, J.-O.; Curry, C.; Qin, G.; Yoon, Y.-S. Role of Host Tissues for Sustained Humoral Effects after Endothelial Progenitor Cell Transplantation into the Ischemic Heart. J. Exp. Med. 2007, 204, 3257–3269. [Google Scholar] [CrossRef]
- Iwasaki, H.; Kawamoto, A.; Ishikawa, M.; Oyamada, A.; Nakamori, S.; Nishimura, H.; Sadamoto, K.; Horii, M.; Matsumoto, T.; Murasawa, S.; et al. Dose-Dependent Contribution of CD34-Positive Cell Transplantation to Concurrent Vasculogenesis and Cardiomyogenesis for Functional Regenerative Recovery after Myocardial Infarction. Circulation 2006, 113, 1311–1325. [Google Scholar] [CrossRef]
- Kawamoto, A.; Iwasaki, H.; Kusano, K.; Murayama, T.; Oyamada, A.; Silver, M.; Hulbert, C.; Gavin, M.; Hanley, A.; Ma, H.; et al. CD34-Positive Cells Exhibit Increased Potency and Safety for Therapeutic Neovascularization after Myocardial Infarction Compared with Total Mononuclear Cells. Circulation 2006, 114, 2163–2169. [Google Scholar] [CrossRef]
- Guerin, C.L.; Rossi, E.; Saubamea, B.; Cras, A.; Mignon, V.; Silvestre, J.; Smadja, D.M. Human Very Small Embryonic-like Cells Support Vascular Maturation and Therapeutic Revascularization Induced by Endothelial Progenitor Cells. Stem Cell Rev. Rep. 2017, 13, 552–560. [Google Scholar] [CrossRef]
- Ratajczak, M.Z.; Ratajczak, J.; Kucia, M. Very Small Embryonic-Like Stem Cells (VSELs): An Update and Future Directions. Circ. Res. 2019, 124, 208–210. [Google Scholar] [CrossRef]
- Lahlil, R.; Scrofani, M.; Barbet, R.; Tancredi, C.; Aries, A.; Hénon, P. VSELs Maintain Their Pluripotency and Competence to Differentiate after Enhanced Ex Vivo Expansion. Stem Cell Rev. Rep. 2018, 14, 510–524. [Google Scholar] [CrossRef]









| Gene | Forward Sequence 5′-3′ | Reverse Sequence 5′-3′ |
|---|---|---|
| GATA4 | AGATGCGTCCCATCAAGACGGA | ACTGACTGAGAACGTCTGGGACAC |
| HAND2 | GCTACATCGCCTACCTCATG | CTGCTCACTGTGCTTTTCAAG |
| TBX20 | CTGAGCCACTGATCCCCACCAC | CTCAGGATCCACCCCCGAAAAG |
| KDR | AGTGATCGGAAATGACACTGGA | GCACAAAGTGACACGTTGAGAT |
| VE-Cad | GTCCAACGGAACAGAAACATCCCT | GAGCATCATGAGCCTCTGCATCTT |
| Desmin | GATCAATCTCCCCATCCAGAC | GACCTCAGAACCCCTTTGC |
| HPRT1 | TGCTTTCCTTGGTCAGGC | TCAAATCCAACAAAGTCTGGC |
| PPIA | CCGAGGAAAACCGTGTACTATTAG | TGCTGTCTTTGGGACCTTG |
| RPLP0 | TATCACAGAGGAAACTCTGCATTC | GCCTTGACCTTTTCAGCAAGT |
Disclaimer/Publisher’s Note: The statements, opinions and data contained in all publications are solely those of the individual author(s) and contributor(s) and not of MDPI and/or the editor(s). MDPI and/or the editor(s) disclaim responsibility for any injury to people or property resulting from any ideas, methods, instructions or products referred to in the content. |
© 2023 by the authors. Licensee MDPI, Basel, Switzerland. This article is an open access article distributed under the terms and conditions of the Creative Commons Attribution (CC BY) license (https://creativecommons.org/licenses/by/4.0/).
Share and Cite
Aries, A.; Zanetti, C.; Hénon, P.; Drénou, B.; Lahlil, R. Deciphering the Cardiovascular Potential of Human CD34+ Stem Cells. Int. J. Mol. Sci. 2023, 24, 9551. https://doi.org/10.3390/ijms24119551
Aries A, Zanetti C, Hénon P, Drénou B, Lahlil R. Deciphering the Cardiovascular Potential of Human CD34+ Stem Cells. International Journal of Molecular Sciences. 2023; 24(11):9551. https://doi.org/10.3390/ijms24119551
Chicago/Turabian StyleAries, Anne, Céline Zanetti, Philippe Hénon, Bernard Drénou, and Rachid Lahlil. 2023. "Deciphering the Cardiovascular Potential of Human CD34+ Stem Cells" International Journal of Molecular Sciences 24, no. 11: 9551. https://doi.org/10.3390/ijms24119551
APA StyleAries, A., Zanetti, C., Hénon, P., Drénou, B., & Lahlil, R. (2023). Deciphering the Cardiovascular Potential of Human CD34+ Stem Cells. International Journal of Molecular Sciences, 24(11), 9551. https://doi.org/10.3390/ijms24119551

