Distribution of Brain-Derived Neurotrophic Factor in the Brain of the Small-Spotted Catshark Scyliorhinus canicula, and Evolution of Neurotrophins in Basal Vertebrates
Abstract
1. Introduction
2. Results
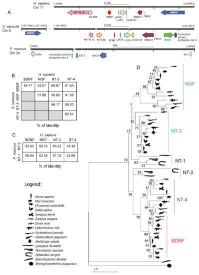
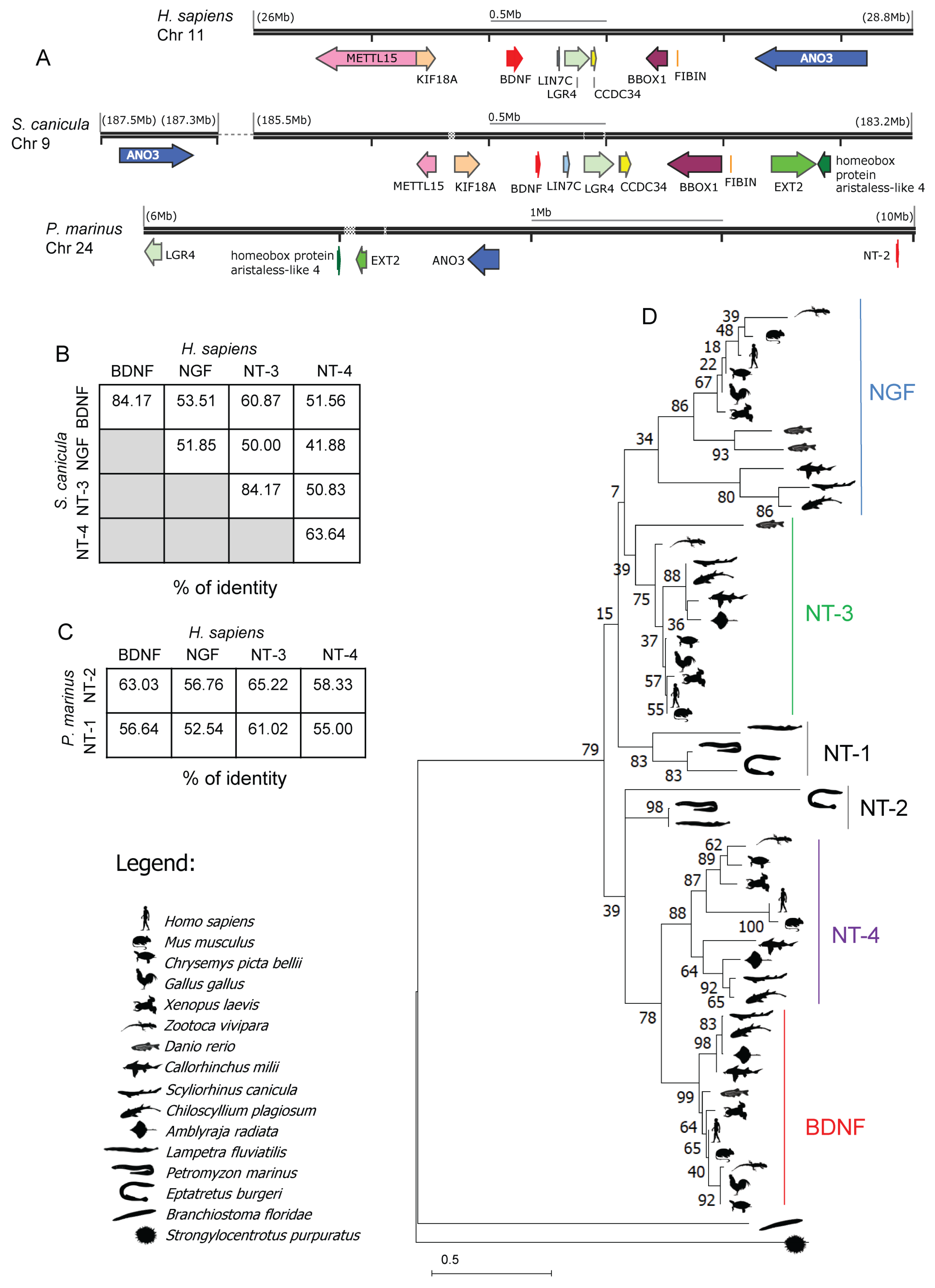
2.1. BDNF in S. canicula and the Evolution of Neurotrophins in Cartilaginous Fishes
2.2. BDNF Expression in the Telencephalon
2.3. BDNF Expression in the Diencephalon and Mesencephalon
3. Discussion
4. Materials and Methods
4.1. Synteny and Phylogenetic Analysis
4.2. Tissue Processing
4.3. Total RNA Extraction and RT-qPCR
4.4. Genomic DNA Extraction and DIG-Labeled Riboprobe Synthesis
4.5. Free Floating In Situ Hybridization (ff-ISH) and Immunohistochemistry (IHC)
Supplementary Materials
Author Contributions
Funding
Institutional Review Board Statement
Acknowledgments
Conflicts of Interest
Abbreviations
| BSA | Basal Superficial Area |
| Cb | Cerebellum |
| DON | Dorsal Octavolateralis Nucleus |
| DP | Dorsal Pallium |
| En | Entopeduncular nucleus |
| Gr | Granular zone |
| H | hypophysis |
| Ist | Isthmus |
| IRF | Inferior Reticular Formation |
| LP | Lateral Pallium |
| LX | Vagal Lobe |
| MP | Medial Pallium |
| MRF | Middle Reticular Formations |
| Nsm | Nucleus of the stria medullaris |
| OCh | Optic Chiasm |
| ON | Optic nerve |
| OT | Optic Tectum |
| Pth | Prethalamus |
| PTN | Posterior Tubercle Nucleus |
| Po | Preoptic area |
| Sp | Subpallium |
| SR | Septal Region |
| SRFl | Superior Reticular Formation, lateral |
| SRFm | Superior Reticular Formation, medial |
| St | Striatum |
| Tg | Tegmentum |
| Th | Thalamus |
| VP | Ventral Pallium |
References
- Platholi, J.; Lee, F.S. Chapter 5—Neurotrophic Factors. In Handbook of Developmental Neurotoxicology, 2nd ed.; Slikker, W., Paule, M.G., Wang, C., Eds.; Academic Press: Cambridge, MA, USA, 2018; pp. 55–64. [Google Scholar] [CrossRef]
- Hallböök, F.; Ibáñez, C.F.; Persson, H. Evolutionary studies of the nerve growth factor family reveal a novel member abundantly expressed in xenopus ovary. Neuron 1991, 6, 845–858. [Google Scholar] [CrossRef] [PubMed]
- Berkemeier, L.R.; Winslow, J.W.; Kaplan, D.R.; Nikolics, K.; Goeddel, D.V.; Rosenthal, A. Neurotrophin-5: A novel neurotrophic factor that activates trk and trkB. Neuron 1991, 7, 857–866. [Google Scholar] [CrossRef] [PubMed]
- Mowla, S.J.; Farhadi, H.F.; Pareek, S.; Atwal, J.K.; Morris, S.J.; Seidah, N.G.; Murphy, R.A. Biosynthesis and Post-translational Processing of the Precursor to Brain-derived Neurotrophic Factor. J. Biol. Chem. 2001, 276, 12660–12666. [Google Scholar] [CrossRef] [PubMed]
- Edwards, R.H.; Selby, M.J.; Mobley, W.C.; Weinrich, S.L.; Hruby, D.E.; Rutter, W.J. Processing and secretion of nerve growth factor: Expression in mammalian cells with a vaccinia virus vector. Mol. Cell. Biol. 1988, 8, 2456–2464. [Google Scholar]
- Seidah, N.G.; Benjannet, S.; Pareek, S.; Savaria, D.; Hamelin, J.; Goulet, B.; Laliberté, J.; Lazure, C.; Chrétien, M.; Murphy, R.A. Cellular processing of the nerve growth factor precursor by the mammalian pro-protein convertases. Biochem. J. 1996, 314, 951–960. [Google Scholar] [CrossRef]
- Farhadi, H.F.; Mowla, S.J.; Petrecca, K.; Morris, S.J.; Seidah, N.G.; Murphy, R.A. Neurotrophin-3 Sorts to the Constitutive Secretory Pathway of Hippocampal Neurons and Is Diverted to the Regulated Secretory Pathway by Coexpression with Brain-Derived Neurotrophic Factor. J. Neurosci. 2000, 20, 4059–4068. [Google Scholar] [CrossRef]
- Maisonpierre, P.C.; Belluscio, L.; Friedman, B.; Alderson, R.F.; Wiegand, S.J.; Furth, M.E.; Lindsay, R.M.; Yancopoulos, G.D. NT-3, BDNF, and NGF in the developing rat nervous system: Parallel as well as reciprocal patterns of expression. Neuron 1990, 5, 501–509. [Google Scholar] [CrossRef]
- Hofer, M.; Pagliusi, S.R.; Hohn, A.; Leibrock, J.; Barde, Y.A. Regional distribution of brain-derived neurotrophic factor mRNA in the adult mouse brain. EMBO J. 1990, 9, 2459–2464. [Google Scholar] [CrossRef]
- Ernfors, P.; Ibáñez, C.F.; Ebendal, T.; Olson, L.; Persson, H. Molecular cloning and neurotrophic activities of a protein with structural similarities to nerve growth factor: Developmental and topographical expression in the brain. Proc. Natl. Acad. Sci. USA 1990, 87, 5454–5458. [Google Scholar] [CrossRef]
- Söderström, S.; Ebendal, T. The levels of neurotrophin-3 protein in the rat brain determined by enzyme immunoassay show a pattern distinct from nerve growth factor. Neurosci. Lett. 1995, 189, 5–8. [Google Scholar] [CrossRef]
- Katoh-Semba, R.; Semba, R.; Takeuchi, I.K.; Kato, K. Age-related changes in levels of brain-derived neurotrophic factor in selected brain regions of rats, normal mice and senescence-accelerated mice: A comparison to those of nerve growth factor and neurotrophin-3. Neurosci. Res. 1998, 31, 227–234. [Google Scholar] [CrossRef]
- Timmusk, T.; Belluardo, N.; Persson, H.; Metsis, M. Developmental regulation of brain-derived neurotrophic factor messenger RNAs transcribed from different promoters in the rat brain. Neuroscience 1994, 60, 287–291. [Google Scholar] [CrossRef] [PubMed]
- Rennert, P.D.; Heinrich, G. Nerve growth factor mRNA in brain: Localization by in situ hybridization. Biochem. Biophys. Res. Commun. 1986, 138, 813–818. [Google Scholar] [CrossRef]
- Pruunsild, P.; Kazantseva, A.; Aid, T.; Palm, K.; Timmusk, T. Dissecting the human BDNF locus: Bidirectional transcription, complex splicing, and multiple promoters. Genomics 2007, 90, 397–406. [Google Scholar] [CrossRef] [PubMed]
- Pruunsild, P.; Sepp, M.; Orav, E.; Koppel, I.; Timmusk, T. Identification of cis-Elements and Transcription Factors Regulating Neuronal Activity-Dependent Transcription of Human BDNF Gene. J. Neurosci. 2011, 31, 3295–3308. [Google Scholar] [CrossRef]
- Metsis, M.; Timmusk, T.; Arenas, E.; Persson, H. Differential usage of multiple brain-derived neurotrophic factor promoters in the rat brain following neuronal activation. Proc. Natl. Acad. Sci. USA 1993, 90, 8802–8806. [Google Scholar] [CrossRef]
- Baj, G.; Leone, E.; Chao, M.V.; Tongiorgi, E. Spatial segregation of BDNF transcripts enables BDNF to differentially shape distinct dendritic compartments. Proc. Natl. Acad. Sci. USA 2011, 108, 16813–16818. [Google Scholar] [CrossRef]
- An, J.J.; Gharami, K.; Liao, G.-Y.; Woo, N.H.; Lau, A.G.; Vanevski, F.; Torre, E.R.; Jones, K.R.; Feng, Y.; Lu, B.; et al. Distinct Role of Long 3′ UTR BDNF mRNA in Spine Morphology and Synaptic Plasticity in Hippocampal Neurons. Cell 2008, 134, 175–187. [Google Scholar] [CrossRef] [PubMed]
- Kassabov, S.R.; Choi, Y.-B.; Karl, K.A.; Vishwasrao, H.D.; Bailey, C.H.; Kandel, E.R. A Single Aplysia Neurotrophin Mediates Synaptic Facilitation via Differentially Processed Isoforms. Cell Rep. 2013, 3, 1213–1227. [Google Scholar] [CrossRef]
- Lauri, A.; Bertucci, P.; Arendt, D. Neurotrophin, p75, and Trk Signaling Module in the Developing Nervous System of the Marine Annelid Platynereis dumerilii. BioMed Res. Int. 2016, 2016, 2456062. [Google Scholar] [CrossRef] [PubMed]
- Benito-Gutiérrez, È.; Nake, C.; Llovera, M.; Comella, J.X.; Garcia-Fernàndez, J. The single AmphiTrk receptor highlights increased complexity of neurotrophin signalling in vertebrates and suggests an early role in developing sensory neuroepidermal cells. Development 2005, 132, 2191–2202. [Google Scholar] [CrossRef] [PubMed]
- Götz, R.; Raulf, F.; Schartl, M. Brain-Derived Neurotrophic Factor Is More Highly Conserved in Structure and Function than Nerve Growth Factor During Vertebrate Evolution. J. Neurochem. 1992, 59, 432–442. [Google Scholar] [CrossRef] [PubMed]
- Dalton, V.S.; Roberts, B.L.; Borich, S.M. Brain derived neurotrophic factor and trk B mRNA expression in the brain of a brain stem-spinal cord regenerating model, the European eel, after spinal cord injury. Neurosci. Lett. 2009, 461, 275–279. [Google Scholar] [CrossRef] [PubMed]
- Dalton, V.S.; Borich, S.M.; Murphy, P.; Roberts, B.L. Brain-Derived Neurotrophic Factor mRNA Expression in the Brain of the Teleost Fish, Anguilla anguilla, the European Eel. Brain. Behav. Evol. 2009, 73, 43–58. [Google Scholar] [CrossRef]
- Heinrich, G. A novel BDNF gene promoter directs expression to skeletal muscle. BMC Neurosci. 2003, 4, 11. [Google Scholar] [CrossRef]
- Hashimoto, M.; Heinrich, G. Brain-derived neurotrophic factor gene expression in the developing zebrafish. Int. J. Dev. Neurosci. 1997, 15, 983–997. [Google Scholar] [CrossRef]
- Anand, S.K.; Mondal, A.C. Neuroanatomical distribution and functions of brain-derived neurotrophic factor in zebrafish (Danio rerio) brain. J. Neurosci. Res. 2020, 98, 754–763. [Google Scholar] [CrossRef]
- Blanco, A.M.; Bertucci, J.I.; Hatef, A.; Unniappan, S. Feeding and food availability modulate brain-derived neurotrophic factor, an orexigen with metabolic roles in zebrafish. Sci. Rep. 2020, 10, 10727. [Google Scholar] [CrossRef]
- Huynh, G.; Heinrich, G. Brain-derived neurotrophic factor gene organization and transcription in the zebrafish embryo. Int. J. Dev. Neurosci. 2001, 19, 663–673. [Google Scholar] [CrossRef] [PubMed]
- Lucini, C.; D’Angelo, L.; Cacialli, P.; Palladino, A.; De Girolamo, P. BDNF, Brain, and Regeneration: Insights from Zebrafish. Int. J. Mol. Sci. 2018, 19, 3155. [Google Scholar] [CrossRef] [PubMed]
- D’Angelo, L.; De Girolamo, P.; Lucini, C.; Terzibasi, E.T.; Baumgart, M.; Castaldo, L.; Cellerino, A. Brain-derived neurotrophic factor: mRNA expression and protein distribution in the brain of the teleost Nothobranchius furzeri. J. Comp. Neurol. 2014, 522, 1004–1030. [Google Scholar] [CrossRef]
- Gatta, C.; Castaldo, L.; Cellerino, A.; de Girolamo, P.; Lucini, C.; D’angelo, L. Brain derived neurotrophic factor in the retina of the teleost N. furzeri. Ann. Anat.-Anat. Anz. 2014, 196, 192–196. [Google Scholar] [CrossRef]
- Hedges, S.B.; Kumar, S. The Timetree of Life; OUP Oxford: Oxford, UK, 2009. [Google Scholar]
- Götz, R.; Schartl, M. The conservation of neurotrophic factors during vertebrate evolution. Comp. Biochem. Physiol. C Pharmacol. Toxicol. Endocrinol. 1994, 108, 1–10. [Google Scholar] [CrossRef]
- Nilsson, A.-S.; Fainzilber, M.; Falck, P.; Ibáñez, C.F. Neurotrophin-7: A novel member of the neurotrophin family from the zebrafish. FEBS Lett. 1998, 424, 285–290. [Google Scholar] [CrossRef]
- Lai, K.-O.; Fu, W.-Y.; Ip, F.C.F.; Ip, N.Y. Cloning and Expression of a Novel Neurotrophin, NT-7, from Carp. Mol. Cell. Neurosci. 1998, 11, 64–76. [Google Scholar] [CrossRef] [PubMed]
- Leggieri, A.; Attanasio, C.; Palladino, A.; Cellerino, A.; Lucini, C.; Paolucci, M.; Tozzini, E.T.; de Girolamo, P.; D’angelo, L. Identification and Expression of Neurotrophin-6 in the Brain of Nothobranchius furzeri: One More Piece in Neurotrophin Research. J. Clin. Med. 2019, 8, 595. [Google Scholar] [CrossRef] [PubMed]
- Northcutt, R.G. Elasmobranch Central Nervous System Organization and Its Possible Evolutionary Significance. Am. Zool. 1977, 17, 411–429. [Google Scholar] [CrossRef]
- Yopak, K.E.; Lisney, T.J.; Darlington, R.B.; Collin, S.P.; Montgomery, J.C.; Finlay, B.L. A conserved pattern of brain scaling from sharks to primates. Proc. Natl. Acad. Sci. USA 2010, 107, 12946–12951. [Google Scholar] [CrossRef] [PubMed]
- Ballard, W.W.; Mellinger, J.; Lechenault, H. A series of normal stages for development of Scyliorhinus canicula, the lesser spotted dogfish (Chondrichthyes: Scyliorhinidae). J. Exp. Zool. 1993, 267, 318–336. [Google Scholar] [CrossRef]
- Godard, B.; Coolen, M.; Le Panse, S.; Gombault, A.; Ferreiro-Galve, S.; Laguerre, L.; Lagadec, R.; Wincker, P.; Poulain, J.; DA Silva, C.; et al. Mechanisms of endoderm formation in a cartilaginous fish reveal ancestral and homoplastic traits in jawed vertebrates. Biol. Open 2014, 3, 1098–1107. [Google Scholar] [CrossRef]
- Lagadec, R.; Laguerre, L.; Menuet, A.; Amara, A.; Rocancourt, C.; Péricard, P.; Godard, B.G.; Rodicio, M.C.; Rodriguez-Moldes, I.; Mayeur, H.; et al. The ancestral role of nodal signalling in breaking L/R symmetry in the vertebrate forebrain. Nat. Commun. 2015, 6, 6686. [Google Scholar] [CrossRef] [PubMed]
- Vandenplas, S.; Vandeghinste, R.; Boutet, A.; Mazan, S.; Huysseune, A. Slow cycling cells in the continuous dental lamina of Scyliorhinus canicula: New evidence for stem cells in sharks. Dev. Biol. 2016, 413, 39–49. [Google Scholar] [CrossRef] [PubMed]
- Santos-Durán, G.N.; Menuet, A.; Lagadec, R.; Mayeur, H.; Ferreiro-Galve, S.; Mazan, S.; Rodríguez-Moldes, I.; Candal, E. Prosomeric organization of the hypothalamus in an elasmobranch, the catshark Scyliorhinus canicula. Front. Neuroanat. 2015, 9, 37. [Google Scholar] [CrossRef]
- Irwin, S.; Davenport, J. Iron status of adult dogfish (Scyliorhinus canicula) tissues and sources of iron during embryonic development. J. Mar. Biol. Assoc. U. K. 2002, 82, 881–885. [Google Scholar] [CrossRef]
- Rodríguez-Arrizabalaga, M.; Hernández-Núñez, I.; Candal, E.; Barreiro-Iglesias, A. Use of vivo-morpholinos for gene knockdown in the postnatal shark retina. Exp. Eye Res. 2023, 226, 109333. [Google Scholar] [CrossRef]
- Docampo-Seara, A.; Pereira-Guldrís, S.; Sánchez-Farías, N.; Mazan, S.; Rodríguez, M.A.; Candal, E. Characterization of neurogenic niches in the telencephalon of juvenile and adult sharks. Brain Struct. Funct. 2020, 225, 817–839. [Google Scholar] [CrossRef]
- Docampo-Seara, A.; Santos-Durán, G.N.; Candal, E.; Rodríguez Díaz, M.Á. Expression of radial glial markers (GFAP, BLBP and GS) during telencephalic development in the catshark (Scyliorhinus canicula). Brain Struct. Funct. 2019, 224, 33–56. [Google Scholar] [CrossRef]
- Docampo-Seara, A.; Lagadec, R.; Mazan, S.; Rodríguez, M.A.; Quintana-Urzainqui, I.; Candal, E. Study of pallial neurogenesis in shark embryos and the evolutionary origin of the subventricular zone. Brain Struct. Funct. 2018, 223, 3593–3612. [Google Scholar] [CrossRef]
- Martin, K.J.; Rasch, L.J.; Cooper, R.L.; Metscher, B.D.; Johanson, Z.; Fraser, G.J. Sox2+ progenitors in sharks link taste development with the evolution of regenerative teeth from denticles. Proc. Natl. Acad. Sci. USA 2016, 113, 14769–14774. [Google Scholar] [CrossRef]
- Ashmore, J.F.; Falk, G. Responses of rod-bipolar cells in the dark-adapted retina of the dogfish, Scyliorhinus canicula. J. Physiol. 1980, 300, 115–150. [Google Scholar] [CrossRef]
- Repérant, J.; Miceli, D.; Rio, J.; Peyrichoux, J.; Pierre, J.; Kirpitchnikova, E. The anatomical organization of retinal projections in the shark Scyliorhinus canicula with special reference to the evolution of the selachian primary visual system. Brain Res. Rev. 1986, 11, 227–248. [Google Scholar] [CrossRef] [PubMed]
- Bejarano-Escobar, R.; Blasco, M.; Durán, A.C.; Rodríguez, C.; Martín-Partido, G.; Francisco-Morcillo, J. Retinal histogenesis and cell differentiation in an elasmobranch species, the small-spotted catshark Scyliorhinus canicula. J. Anat. 2012, 220, 318–335. [Google Scholar] [CrossRef]
- Lloyd-Evans, P. Development of the lymphomyeloid system in the dogfish, Scyliorhinus canicula. Dev. Comp. Immunol. 1993, 17, 501–514. [Google Scholar] [CrossRef]
- Crouch, K.; Smith, L.E.; Williams, R.; Cao, W.; Lee, M.; Jensen, A.; Dooley, H. Humoral immune response of the small-spotted catshark, Scyliorhinus canicula. Fish Shellfish Immunol. 2013, 34, 1158–1169. [Google Scholar] [CrossRef]
- Morrow, W.J.W.; Pulsford, A. Identification of peripheral blood leucocytes of the dogfish (Scyliorhinus canicula L.) by electron microscopy. J. Fish Biol. 1980, 17, 461–475. [Google Scholar] [CrossRef]
- Bird, S.; Wang, T.; Zou, J.; Cunningham, C.; Secombes, C.J. The First Cytokine Sequence Within Cartilaginous Fish: IL-1β in the Small Spotted Catshark (Scyliorhinus canicula). J. Immunol. 2002, 168, 3329–3340. [Google Scholar] [CrossRef] [PubMed]
- Sobrido-Cameán, D.; Tostivint, H.; Mazan, S.; Rodicio, M.C.; Rodríguez-Moldes, I.; Candal, E.; Anadón, R.; Barreiro-Iglesias, A. Differential expression of five prosomatostatin genes in the central nervous system of the catshark Scyliorhinus canicula. J. Comp. Neurol. 2020, 528, 2333–2360. [Google Scholar] [CrossRef] [PubMed]
- Hallböök, F.; Lundin, L.-G.; Kullander, K. Lampetra fluviatilis Neurotrophin Homolog, Descendant of a Neurotrophin Ancestor, Discloses the Early Molecular Evolution of Neurotrophins in the Vertebrate Subphylum. J. Neurosci. 1998, 18, 8700–8711. [Google Scholar] [CrossRef] [PubMed]
- Jones, A.V.; Hockley, J.R.; Hyde, C.; Gorman, D.; Sredic-Rhodes, A.; Bilsland, J.; McMurray, G.; Furlotte, N.A.; Hu, Y.; Hinds, D.A.; et al. Genome-wide association analysis of pain severity in dysmenorrhea identifies association at chromosome 1p13.2, near the nerve growth factor locus. Pain 2016, 157, 2571–2581. [Google Scholar] [CrossRef]
- Bagnoli, S.; Chiavacci, E.; Cellerino, A.; Terzibasi Tozzini, E. Localization and Characterization of Major Neurogenic Niches in the Brain of the Lesser-Spotted Dogfish Scyliorhinus canicula. Int. J. Mol. Sci. 2023, 24, 3650. [Google Scholar] [CrossRef]
- Gusel’Nikova, V.V.; Korzhevskiy, D. NeuN as a neuronal nuclear antigen and neuron differentiation marker. Acta Naturae Англoязычная Версия 2015, 7, 42–47. [Google Scholar] [CrossRef] [PubMed]
- Sarnat, H.B.; Nochlin, D.; Born, D.E. Neuronal nuclear antigen (NeuN): A marker of neuronal maturation in the early human fetal nervous system. Presented at the XIII International Congress of Neuropathology, Perth, Australia, 7–12 September 1997. [Google Scholar]
- Conner, J.M.; Lauterborn, J.C.; Yan, Q.; Gall, C.M.; Varon, S. Distribution of Brain-Derived Neurotrophic Factor (BDNF) Protein and mRNA in the Normal Adult Rat CNS: Evidence for Anterograde Axonal Transport. J. Neurosci. 1997, 17, 2295–2313. [Google Scholar] [CrossRef] [PubMed]
- Altar, C.A.; Cai, N.; Bliven, T.; Juhasz, M.; Conner, J.M.; Acheson, A.L.; Lindsay, R.M.; Wiegand, S.J. Anterograde transport of brain-derived neurotrophic factor and its role in the brain. Nature 1997, 389, 856–860. [Google Scholar] [CrossRef]
- Herzog, K.-H.; von Bartheld, C.S. Contributions of the Optic Tectum and the Retina as Sources of Brain-Derived Neurotrophic Factor for Retinal Ganglion Cells in the Chick Embryo. J. Neurosci. 1998, 18, 2891–2906. [Google Scholar] [CrossRef]
- Timmusk, T.; Palm, K.; Metsis, M.; Reintam, T.; Paalme, V.; Saarma, M.; Persson, H. Multiple promoters direct tissue-specific expression of the rat BDNF gene. Neuron 1993, 10, 475–489. [Google Scholar] [CrossRef]
- Thisse, C.; Thisse, B. High-resolution in situ hybridization to whole-mount zebrafish embryos. Nat. Protoc. 2008, 3, 59–69. [Google Scholar] [CrossRef]







Disclaimer/Publisher’s Note: The statements, opinions and data contained in all publications are solely those of the individual author(s) and contributor(s) and not of MDPI and/or the editor(s). MDPI and/or the editor(s) disclaim responsibility for any injury to people or property resulting from any ideas, methods, instructions or products referred to in the content. |
© 2023 by the authors. Licensee MDPI, Basel, Switzerland. This article is an open access article distributed under the terms and conditions of the Creative Commons Attribution (CC BY) license (https://creativecommons.org/licenses/by/4.0/).
Share and Cite
Chiavacci, E.; Bagnoli, S.; Cellerino, A.; Terzibasi Tozzini, E. Distribution of Brain-Derived Neurotrophic Factor in the Brain of the Small-Spotted Catshark Scyliorhinus canicula, and Evolution of Neurotrophins in Basal Vertebrates. Int. J. Mol. Sci. 2023, 24, 9495. https://doi.org/10.3390/ijms24119495
Chiavacci E, Bagnoli S, Cellerino A, Terzibasi Tozzini E. Distribution of Brain-Derived Neurotrophic Factor in the Brain of the Small-Spotted Catshark Scyliorhinus canicula, and Evolution of Neurotrophins in Basal Vertebrates. International Journal of Molecular Sciences. 2023; 24(11):9495. https://doi.org/10.3390/ijms24119495
Chicago/Turabian StyleChiavacci, Elena, Sara Bagnoli, Alessandro Cellerino, and Eva Terzibasi Tozzini. 2023. "Distribution of Brain-Derived Neurotrophic Factor in the Brain of the Small-Spotted Catshark Scyliorhinus canicula, and Evolution of Neurotrophins in Basal Vertebrates" International Journal of Molecular Sciences 24, no. 11: 9495. https://doi.org/10.3390/ijms24119495
APA StyleChiavacci, E., Bagnoli, S., Cellerino, A., & Terzibasi Tozzini, E. (2023). Distribution of Brain-Derived Neurotrophic Factor in the Brain of the Small-Spotted Catshark Scyliorhinus canicula, and Evolution of Neurotrophins in Basal Vertebrates. International Journal of Molecular Sciences, 24(11), 9495. https://doi.org/10.3390/ijms24119495

