Baicalin Attenuates H2O2-Induced Oxidative Stress by Regulating the AMPK/Nrf2 Signaling Pathway in IPEC-J2 Cells
Abstract
1. Introduction
2. Results
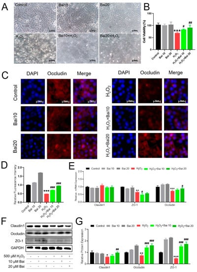
2.1. Bai Attenuated H2O2-Induced Cell Damage and Elevated the Intestinal Barrier Function of IPEC-J2 Cells
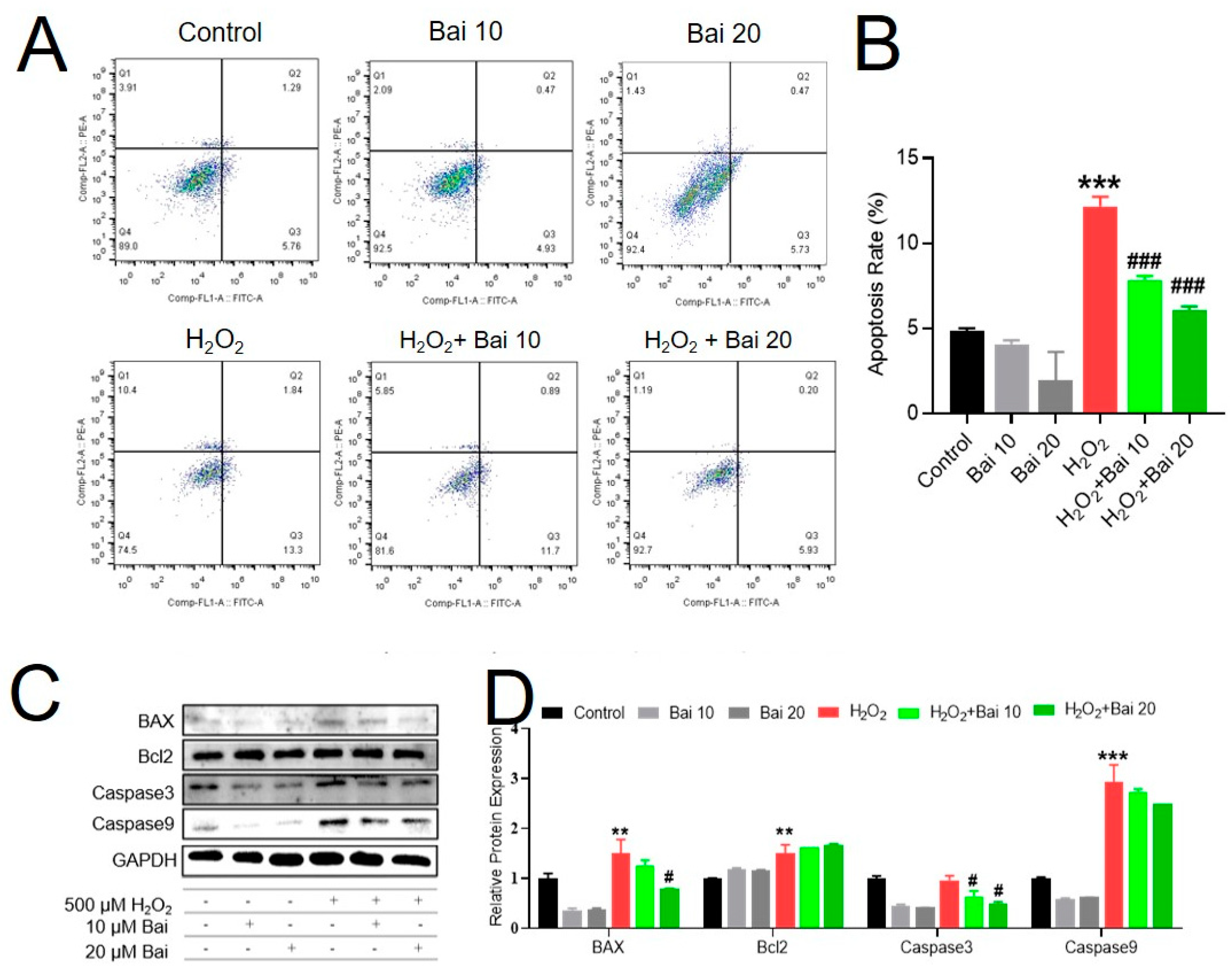
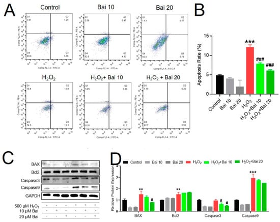
2.2. Bai Attenuated H2O2-Induced Apoptosis in IPEC-J2 Cells
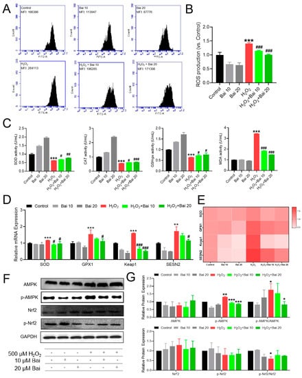
2.3. Bai Attenuated H2O2-Induced ROS Production through Improved Antioxidant Enzyme Activities and Activated the AMPK Signaling Pathway in IPEC-J2 Cells
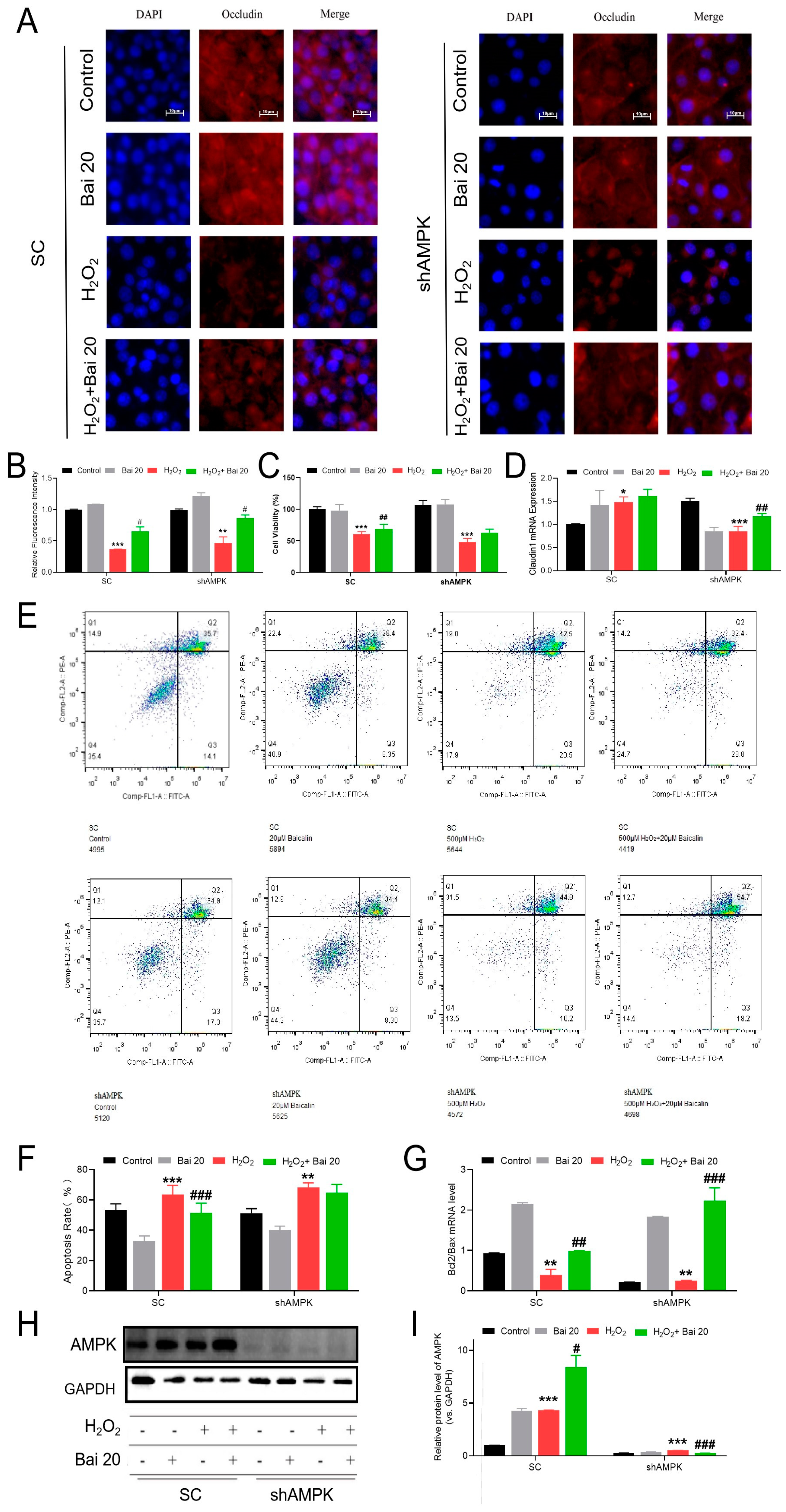
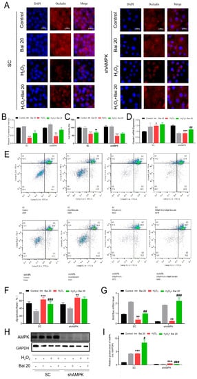
2.4. Knockdown of AMPK Blocked the Protective Effect of Bai on H2O2-Induced Intestinal Barrier Damage and Apoptosis
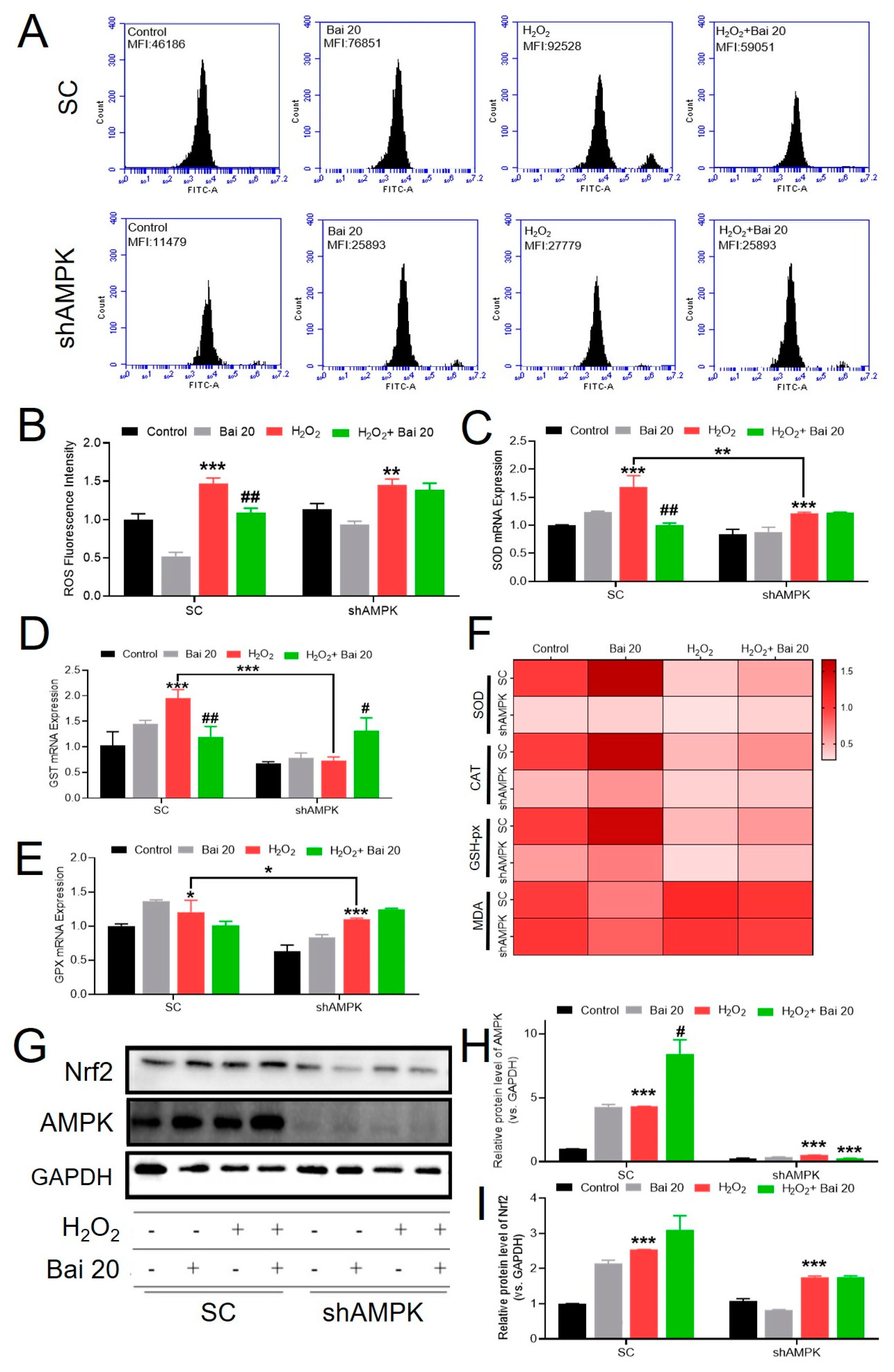
2.5. Knockdown of AMPK Blocked the Protective Effect of Bai on H2O2-Induced Oxidative Stress
3. Discussion
4. Materials and Methods
4.1. Chemicals and Reagents
4.2. Cell Culture and Treatments
4.3. Lentivirus Interfering Transfection
4.4. Cell Viability Assay
4.5. Determination of Oxidative Stress
4.6. Detection of Intracellular ROS Accumulation
4.7. Apoptosis Analysis
4.8. Immunofluorescence Assay
4.9. Real-Time Quantitative Polymerase Chain Reaction (RT-qPCR)
4.10. Western Blot
4.11. Statistical Analysis
Author Contributions
Funding
Institutional Review Board Statement
Informed Consent Statement
Data Availability Statement
Acknowledgments
Conflicts of Interest
References
- Assimakopoulos, S.F.; Triantos, C.; Thomopoulos, K.; Fligou, F.; Maroulis, I.; Marangos, M.; Gogos, C.A. Gut-origin sepsis in the critically ill patient: Pathophysiology and treatment. Infection 2018, 46, 751–760. [Google Scholar] [CrossRef]
- Camilleri, M.; Madsen, K.; Spiller, R.; Van Meerveld, B.G.; Verne, G.N. Intestinal barrier function in health and gastrointestinal disease. Neurogastroenterol. Motil. 2012, 24, 503–512. [Google Scholar] [CrossRef]
- Fornai, M.; van den Wijngaard, R.M.; Antonioli, L.; Pellegrini, C.; Blandizzi, C.; de Jonge, W.J. Neuronal regulation of intestinal immune functions in health and disease. Neurogastroenterol. Motil. 2018, 30, e13406. [Google Scholar] [CrossRef] [PubMed]
- Untersmayr, E.; Brandt, A.; Koidl, L.; Bergheim, I. The Intestinal Barrier Dysfunction as Driving Factor of Inflammaging. Nutrients 2022, 14, 949. [Google Scholar] [CrossRef] [PubMed]
- Zhuang, Y.; Wu, H.; Wang, X.; He, J.; He, S.; Yin, Y. Resveratrol Attenuates Oxidative Stress-Induced Intestinal Barrier Injury through PI3K/Akt-Mediated Nrf2 Signaling Pathway. Oxidative Med. Cell. Longev. 2019, 2019, 7591840. [Google Scholar] [CrossRef]
- Jiang, L.; Qi, Z.; Li, L.; Shen, J. Effect of dexmedetomidine hydrochloride on H2O2-induced oxidative stress in alveolar macrophages. Zhong Nan Da Xue Xue Bao Yi Xue Ban = J. Cent. South Univ. Med. Sci. 2016, 41, 477–481. [Google Scholar]
- Shen, J.; Li, L.; Jiang, L.; Fu, G. Effect of dexmedetomidine hydrochloride on H2O2-induced oxidative stress and inflammatory response in Kupffer cells. Zhong Nan Da Xue Xue Bao Yi Xue Ban 2016, 41, 477–481. [Google Scholar] [CrossRef]
- Yang, Y.; Zhong, Z.-T.; Xiao, Y.-G.; Chen, H.-B. The Activation of AMPK/NRF2 Pathway in Lung Epithelial Cells Is Involved in the Protective Effects of Kinsenoside on Lipopolysaccharide-Induced Acute Lung Injury. Oxidative Med. Cell. Longev. 2022, 2022, 3589277. [Google Scholar] [CrossRef] [PubMed]
- Chen, X.; Zhu, Y.; Shi, X.; Zuo, J.; Hu, T.; Wu, H.; Xia, Y.; Shi, W.; Wei, W. Ming-Mu-Di-Huang-Pill Activates SQSTM1 via AMPK-Mediated Autophagic KEAP1 Degradation and Protects RPE Cells from Oxidative Damage. Oxidative Med. Cell. Longev. 2022, 2022, 5851315. [Google Scholar] [CrossRef]
- Zhang, Y.; Yu, W.; Liu, Y.; Chang, W.; Wang, M.; Zhang, L. Regulation of nuclear factor erythroid-2-related factor 2 as a potential therapeutic target in intracerebral hemorrhage. Front. Mol. Neurosci. 2022, 15, 995518. [Google Scholar] [CrossRef]
- Li, X.; Wang, C.; Zhu, J.; Lin, Q.; Yu, M.; Wen, J.; Feng, J.; Hu, C. Sodium Butyrate Ameliorates Oxidative Stress-Induced Intestinal Epithelium Barrier Injury and Mitochondrial Damage through AMPK-Mitophagy Pathway. Oxidative Med. Cell. Longev. 2022, 2022, 3745135. [Google Scholar] [CrossRef]
- Zhou, X.; Fu, L.; Wang, P.; Yang, L.; Zhu, X.; Li, C.G. Drug-herb interactions between Scutellaria baicalensis and pharmaceutical drugs: Insights from experimental studies, mechanistic actions to clinical applications. Biomed. Pharmacother. 2021, 138, 111445. [Google Scholar] [CrossRef]
- Zou, M.; Yang, L.; Niu, L.; Zhao, Y.; Sun, Y.; Fu, Y.; Peng, X. Baicalin ameliorates Mycoplasma gallisepticum-induced lung inflammation in chicken by inhibiting TLR6-mediated NF-κB signalling. Br. Poult. Sci. 2021, 62, 199–210. [Google Scholar] [CrossRef] [PubMed]
- Kong, N.; Chen, X.; Feng, J.; Duan, T.; Liu, S.; Sun, X.; Chen, P.; Pan, T.; Yan, L.; Jin, T.; et al. Baicalin induces ferroptosis in bladder cancer cells by downregulating FTH1. Acta Pharm. Sin. B 2021, 11, 4045–4054. [Google Scholar] [CrossRef] [PubMed]
- Liao, P.; Li, Y.; Li, M.; Chen, X.; Yuan, D.; Tang, M.; Xu, K. Baicalin alleviates deoxynivalenol-induced intestinal inflammation and oxidative stress damage by inhibiting NF-κB and increasing mTOR signaling pathways in piglets. Food Chem. Toxicol. 2020, 140, 111326. [Google Scholar] [CrossRef] [PubMed]
- Bi, W.P.; Man, H.B. Baicalin inhibits inflammation and apoptosis of interstitial cells of Cajal by targeting the NF-κB-mediated AMPK/Erk/Akt pathway in an ulcerative colitis rat model. Neuroendocrinol. Lett. 2021, 42, 528–537. [Google Scholar] [PubMed]
- Shi, L.; Hao, Z.; Zhang, S.; Wei, M.; Lu, B.; Wang, Z.; Ji, L. Baicalein and baicalin alleviate acetaminophen-induced liver injury by activating Nrf2 antioxidative pathway: The involvement of ERK1/2 and PKC. Biochem. Pharmacol. 2018, 150, 9–23. [Google Scholar] [CrossRef]
- Chen, Y.; Cui, W.; Li, X.; Yang, H. Interaction Between Commensal Bacteria, Immune Response and the Intestinal Barrier in Inflammatory Bowel Disease. Front. Immunol. 2021, 12, 4783. [Google Scholar] [CrossRef]
- Liu, X.; Sun, R.; Li, Z.; Xiao, R.; Lv, P.; Sun, X.; Olson, M.A.; Gong, Y. Luteolin alleviates non-alcoholic fatty liver disease in rats via restoration of intestinal mucosal barrier damage and microbiota imbalance involving in gut-liver axis. Arch. Biochem. Biophys. 2021, 711, 109019. [Google Scholar] [CrossRef]
- Forman, H.J.; Maiorino, M.; Ursini, F. Signaling functions of reactive oxygen species. Biochemistry 2010, 49, 835–842. [Google Scholar] [CrossRef]
- Marinho, H.S.; Real, C.; Cyrne, L.; Soares, H.; Antunes, F. Hydrogen peroxide sensing, signaling and regulation of transcription factors. Redox Biol. 2014, 2, 535–562. [Google Scholar] [CrossRef]
- Sies, H. Hydrogen peroxide as a central redox signaling molecule in physiological oxidative stress: Oxidative eustress. Redox Biol. 2017, 11, 613–619. [Google Scholar] [CrossRef]
- Li, J.; Qiao, Z.; Hu, W.; Zhang, W.; Shah, S.W.A.; Ishfaq, M.A.-O. Baicalin mitigated Mycoplasma gallisepticum-induced structural damage and attenuated oxidative stress and apoptosis in chicken thymus through the Nrf2/HO-1 defence pathway. Vet. Res. 2019, 50, 83. [Google Scholar] [CrossRef]
- Wu, D.; Ding, L.; Tang, X.; Wang, W.; Chen, Y.; Zhang, T. Baicalin Protects Against Hypertension-Associated Intestinal Barrier Impairment in Part Through Enhanced Microbial Production of Short-Chain Fatty Acids. Front. Pharmacol. 2019, 10, 1271. [Google Scholar] [CrossRef]
- Liao, P.; Liao, M.; Li, L.; Tan, B.; Yin, Y. Effect of deoxynivalenol on apoptosis, barrier function, and expression levels of genes involved in nutrient transport, mitochondrial biogenesis and function in IPEC-J2 cells. Toxicol. Res. 2017, 6, 866–877. [Google Scholar] [CrossRef] [PubMed]
- Chen, S.; Liu, H.; Li, Z.; Tang, J.; Huang, B.; Zhi, F.A.-O.; Zhao, X.A.-O.X. Epithelial PBLD attenuates intestinal inflammatory response and improves intestinal barrier function by inhibiting NF-κB signaling. Cell Death Dis. 2021, 12, 563. [Google Scholar] [CrossRef] [PubMed]
- Wang, C.A.-O.; Zhang, C.F.; Luo, Y.; Yao, H.; Yu, C.; Chen, L.; Yuan, J.; Huang, W.H.; Wan, J.Y.; Zeng, J.; et al. Baicalein, an enteric microbial metabolite, suppresses gut inflammation and cancer progression in Apc(Min/+) mice. Clin. Transl. Oncology 2020, 22, 1013–1022. [Google Scholar] [CrossRef]
- Cheng, X.; Cao, Z.; Luo, J.; Hu, R.; Cao, H.; Guo, X.; Xing, C.; Yang, F.; Zhuang, Y.; Hu, G. Baicalin ameliorates APEC-induced intestinal injury in chicks by inhibiting the PI3K/AKT-mediated NF-κB signaling pathway. Poult. Sci. 2022, 101, 101572. [Google Scholar] [CrossRef]
- Ganguly, R.; Kumar, R.; Pandey, A.K. Baicalin provides protection against fluoxetine-induced hepatotoxicity by modulation of oxidative stress and inflammation. World J. Hepatol. 2022, 14, 729–743. [Google Scholar] [CrossRef] [PubMed]
- Yan, S.; Qiao, L.; Dou, X.; Song, X.; Chen, Y.; Zhang, B.; Xu, C. Biogenic selenium nanoparticles by Lactobacillus casei ATCC 393 alleviate the intestinal permeability, mitochondrial dysfunction and mitophagy induced by oxidative stress. Food Funct. 2021, 12, 7068–7080. [Google Scholar] [CrossRef]
- Truong, V.-L.; Jun, M.; Jeong, W.-S. Role of resveratrol in regulation of cellular defense systems against oxidative stress. BioFactors 2018, 44, 36–49. [Google Scholar] [CrossRef] [PubMed]
- Gülden, M.; Jess, A.; Kammann, J.; Maser, E.; Seibert, H. Cytotoxic potency of H2O2 in cell cultures: Impact of cell concentration and exposure time. Free. Radic. Biol. Med. 2010, 49, 1298–1305. [Google Scholar] [CrossRef]
- Ishfaq, M.; Wu, Z.; Wang, J.; Li, R.; Chen, C.; Li, J. Baicalin alleviates Mycoplasma gallisepticum-induced oxidative stress and inflammation via modulating NLRP3 inflammasome-autophagy pathway. Int. Immunopharmacol. 2021, 101, 108250. [Google Scholar] [CrossRef] [PubMed]
- Li, S.; Sun, X.; Xu, L.; Sun, R.; Ma, Z.; Deng, X.; Liu, B.; Fu, Q.; Qu, R.; Ma, S. Baicalin attenuates in vivo and in vitro hyperglycemia-exacerbated ischemia/reperfusion injury by regulating mitochondrial function in a manner dependent on AMPK. Eur. J. Pharmacol. 2017, 815, 118–126. [Google Scholar] [CrossRef] [PubMed]
- Carling, D. AMPK signalling in health and disease. Curr. Opin. Cell Biol. 2017, 45, 31–37. [Google Scholar] [CrossRef]
- Wu, J.; Yang, C.; Yang, M.; Liang, Z.; Wu, Y.; Kong, X.; Fan, H.; Wang, S.; Ning, C.; Xiao, W.; et al. The role of ER stress and ATP/AMPK in oxidative stress meditated hepatotoxicity induced by citrinin. Ecotoxicol. Environ. Saf. 2022, 237, 113531. [Google Scholar] [CrossRef]
- Petsouki, E.; Cabrera, S.N.S.; Heiss, E.H. AMPK and NRF2: Interactive players in the same team for cellular homeostasis? Free. Radic. Biol. Med. 2022, 190, 75–93. [Google Scholar] [CrossRef]
- Hu, R.; Wang, M.Q.; Ni, S.H.; Wang, M.; Liu, L.Y.; You, H.Y.; Wu, X.H.; Wang, Y.J.; Lu, L.; Wei, L.B. Salidroside ameliorates endothelial inflammation and oxidative stress by regulating the AMPK/NF-κB/NLRP3 signaling pathway in AGEs-induced HUVECs. Eur. J. Pharmacol. 2020, 867, 172797. [Google Scholar] [CrossRef] [PubMed]
- Zhang, J.; Zhang, H.; Deng, X.; Zhang, Y.; Xu, K. Baicalin protects AML-12 cells from lipotoxicity via the suppression of ER stress and TXNIP/NLRP3 inflammasome activation. Chem. Interact. 2017, 278, 189–196. [Google Scholar] [CrossRef]





| Names | Sequence of Hairpin RNA |
|---|---|
| shAMPK-sense | CCGGTTTCAGGCATCCTCATATAATCTCGAGATTATATGAGGATGCCTGAAATTTTTG |
| shAMPK-antisense | AATTCAAAAATTTCAGGCATCCTCATATAATCTCGAGATTATATGAGGATGCCTGAAA |
| Gene Names | Sequence of Primer (5′–3′) |
|---|---|
| GAPDH | F:CCTTCCCCTGCGCTCTCT R:TGTAGACCATGTAGTGGAGGTCA F:GCCCTTTTGCTTCAGGGTTTC R:CAATGCGCTTGAGACACTCG F:GGATAACGGAGGCTGGGATG R:TTATGGCCCAGATAGGCACC F:TGTGGGATTGAGACGGACAG R:TCCGTCCTTTGAATTTCGCC F:CACAGCTCCGCTCAGAAC R:GGGACCACCAGTTTGTTCCT F:CTAGTGATGAGGCAGATGAA R:AGATAGGTCCGAAGCAGAT F:GGGTTCTCCTGTCACTGGTAT R:CAGCATGTTTCCGTTTGCCA F:CCTGCTCAGATCCACAATTCC R:GCCAAAGCTTGAGCAGTCTTC F:CCGTGTAACCAGTTCGGACA R:AGCATGAAGTTGGGCTCGAA F:TACCGCTCCCGAATGAACAC R:GTCACGGGAGTGGAGTCTTG F:CAGGTGCACCCTCCAGATTG R:ATGTCGTTGCTGGGTGCATA F:CAGGGCACCATCTACTTCGAG R:CAACGTGCCTCTCTTGATCCT F:TTGATAGTGGCGTTGACA R:CCTCATCTTCATCATCTTCTAC |
| BAX | |
| Bcl2 | |
| Caspase3 | |
| Caspase9 | |
| Claudin1 | |
| FAS | |
| GST | |
| GPX1 | |
| HO-1 | |
| Occludin | |
| SOD | |
| ZO-1 |
Disclaimer/Publisher’s Note: The statements, opinions and data contained in all publications are solely those of the individual author(s) and contributor(s) and not of MDPI and/or the editor(s). MDPI and/or the editor(s) disclaim responsibility for any injury to people or property resulting from any ideas, methods, instructions or products referred to in the content. |
© 2023 by the authors. Licensee MDPI, Basel, Switzerland. This article is an open access article distributed under the terms and conditions of the Creative Commons Attribution (CC BY) license (https://creativecommons.org/licenses/by/4.0/).
Share and Cite
Liang, J.; Zhou, Y.; Cheng, X.; Chen, J.; Cao, H.; Guo, X.; Zhang, C.; Zhuang, Y.; Hu, G. Baicalin Attenuates H2O2-Induced Oxidative Stress by Regulating the AMPK/Nrf2 Signaling Pathway in IPEC-J2 Cells. Int. J. Mol. Sci. 2023, 24, 9435. https://doi.org/10.3390/ijms24119435
Liang J, Zhou Y, Cheng X, Chen J, Cao H, Guo X, Zhang C, Zhuang Y, Hu G. Baicalin Attenuates H2O2-Induced Oxidative Stress by Regulating the AMPK/Nrf2 Signaling Pathway in IPEC-J2 Cells. International Journal of Molecular Sciences. 2023; 24(11):9435. https://doi.org/10.3390/ijms24119435
Chicago/Turabian StyleLiang, Jiahua, Ying Zhou, Xinyi Cheng, Jiaqi Chen, Huabin Cao, Xiaoquan Guo, Caiying Zhang, Yu Zhuang, and Guoliang Hu. 2023. "Baicalin Attenuates H2O2-Induced Oxidative Stress by Regulating the AMPK/Nrf2 Signaling Pathway in IPEC-J2 Cells" International Journal of Molecular Sciences 24, no. 11: 9435. https://doi.org/10.3390/ijms24119435
APA StyleLiang, J., Zhou, Y., Cheng, X., Chen, J., Cao, H., Guo, X., Zhang, C., Zhuang, Y., & Hu, G. (2023). Baicalin Attenuates H2O2-Induced Oxidative Stress by Regulating the AMPK/Nrf2 Signaling Pathway in IPEC-J2 Cells. International Journal of Molecular Sciences, 24(11), 9435. https://doi.org/10.3390/ijms24119435

