VvPL15 Is the Core Member of the Pectate Lyase Gene Family Involved in Grape Berries Ripening and Softening
Abstract
1. Introduction
2. Results
2.1. Determination of Pectin Content in ‘Kyoho’ Grape Fruit Flesh during Ripening
2.2. Identification of VvPLs in Grape
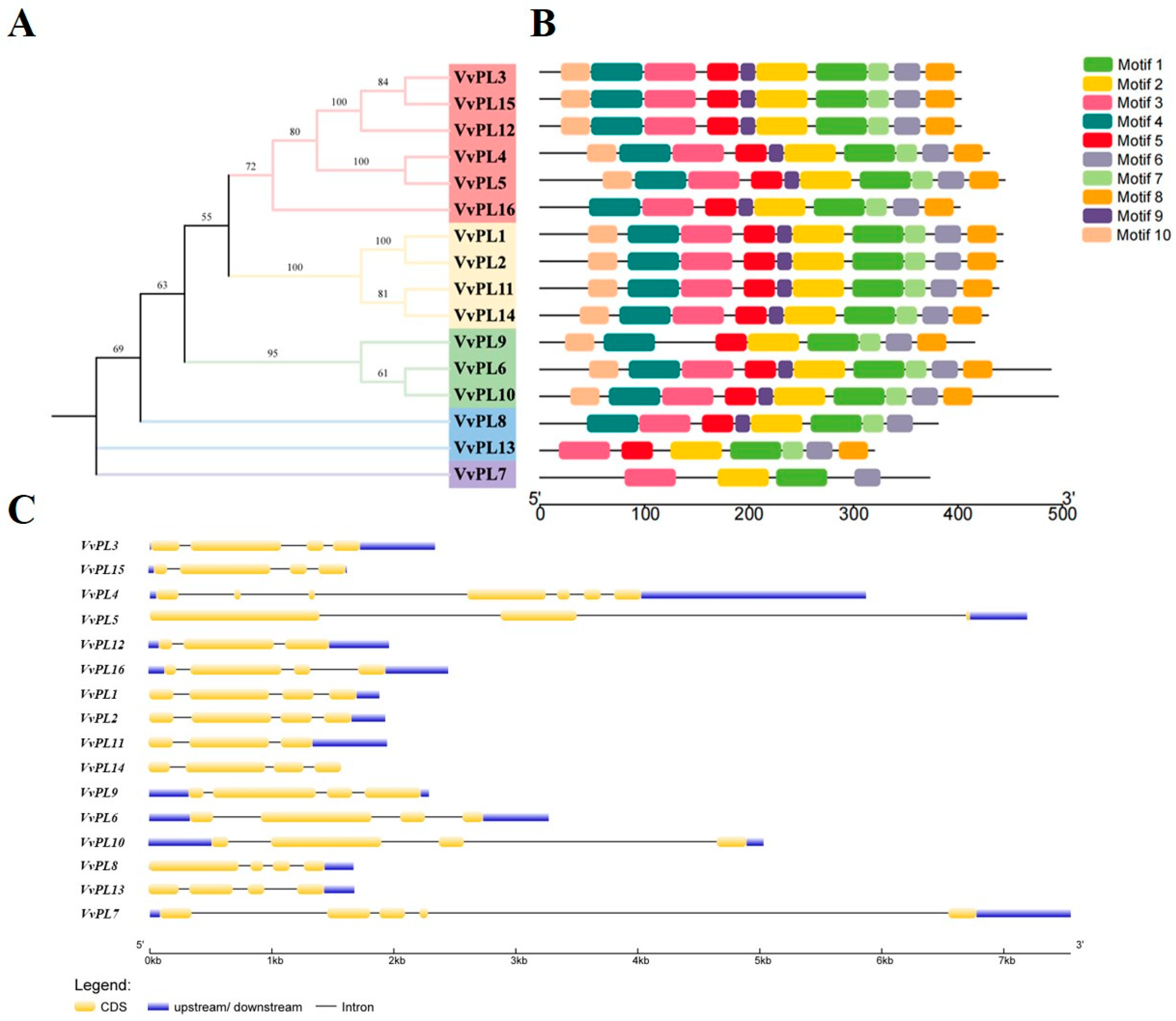
2.3. Phylogenetics Analysis of VvPLs
2.4. Protein and Gene Structure Analysis of VvPLs
2.5. Collinearity Analysis of the VvPLs
2.6. Cis-Regulatory Element Analysis in VvPL Genes
2.7. Identification of VvPL Gene Family Members Related to Fruit Flesh Softening
2.8. VvPL15 Overexpression Affects Pectin Content and Plant Growth in Transgenic Arabidopsis
2.9. Silencing VvPL15 Expression Affects the WSP and ASP Contents in Grape Leaves
2.10. VvPL15 Overexpression Accelerates Fruit Softening in Tomato
3. Discussion
3.1. The VvPL Gene Family and Its Evolutionary Analysis in Grape
3.2. Functional Analysis of the VvPL Gene Family in Grape
3.3. VvPL15 Is a Key PL Family Member Associated with Fruit Softening in Grape
4. Materials and Methods
4.1. Plant Materials and Growth Conditions
4.2. Measurement of Flesh Firmness in Grape Berries
4.3. Measurement of Water-Soluble Pectin (WSP) and Acid-Soluble Pectin (ASP) Contents
4.4. Genome-Wide Identification of VvPLs
4.5. Physicochemical Characteristics
4.6. Phylogenetic Tree Analysis
4.7. Conserved Motif, Gene and Protein Structure Analysis
4.8. Collinearity Analysis
4.9. Promoter Analysis
4.10. RNA Extraction and Quantitative Real-Time PCR (qRT-PCR)
4.11. Vector Construction and Plant Transformation
4.12. Transient Transformation in Grape Leaves
4.13. Statistical Analysis
5. Conclusions
Supplementary Materials
Author Contributions
Funding
Institutional Review Board Statement
Informed Consent Statement
Data Availability Statement
Conflicts of Interest
References
- Grimplet, J.; Adam-Blondon, A.F.; Bert, P.F.; Bitz, O.; Cantu, D.; Davies, C.; Delrot, S.; Pezzotti, M.; Rombauts, S.; Cramer, G.R. The grapevine gene nomenclature system. BMC Genom. 2014, 15, 1077. [Google Scholar] [CrossRef]
- Meli, V.S.; Ghosh, S.; Prabha, T.N.; Chakraborty, N.; Chakraborty, S.; Datta, A. Enhancement of fruit shelf life by suppressing N-glycan processing enzymes. Proc. Natl. Acad. Sci. USA 2010, 107, 2413–2418. [Google Scholar] [CrossRef] [PubMed]
- Shi, Y.; Li, B.J.; Su, G.; Zhang, M.; Grierson, D.; Chen, K.S. Transcriptional regulation of fleshy fruit texture. J. Integr. Plant Biol. 2022, 64, 1649–1672. [Google Scholar] [CrossRef] [PubMed]
- Nunan, K.J.; Davies, C.; Robinson, S.P.; Fincher, G.B. Expression patterns of cell wall-modifying enzymes during grape berry development. Planta 2001, 214, 257–264. [Google Scholar] [CrossRef]
- Castellarin, S.D.; Gambetta, G.A.; Wada, H.; Krasnow, M.N.; Cramer, G.R.; Peterlunger, E.; Shackel, K.A.; Matthews, M.A. Characterization of major ripening events during softening in grape: Turgor, sugar accumulation, abscisic acid metabolism, colour development, and their relationship with growth. J. Exp. Bot. 2016, 67, 709–722. [Google Scholar] [CrossRef]
- Xiao, L.; Li, T.; Jiang, G.; Jiang, Y.; Duan, X. Cell wall proteome analysis of banana fruit softening using iTRAQ technology. J. Proteom. 2019, 209, 103506. [Google Scholar] [CrossRef] [PubMed]
- Goulao, L.F.; Oliveira, C.M. Cell wall modifications during fruit ripening: When a fruit is not the fruit. Trends Food Sci. Technol. 2007, 19, 4–25. [Google Scholar] [CrossRef]
- Somerville, C.; Bauer, S.; Brininstool, G.; Facette, M.; Hamann, T.; Milne, J.; Osborne, E.; Paredez, A.; Persson, S.; Raab, T.; et al. Toward a systems approach to understanding plant cell walls. Science 2004, 306, 2206–2211. [Google Scholar] [CrossRef]
- Mohnen, D. Pectin structure and biosynthesis. Curr. Opin. Plant Biol. 2008, 11, 266–277. [Google Scholar] [CrossRef]
- Wang, D.; Yeats, T.H.; Uluisik, S.; Rose, J.K.C.; Seymour, G.B. Fruit Softening: Revisiting the Role of Pectin. Trends Plant Sci. 2018, 23, 302–310. [Google Scholar] [CrossRef]
- Kyomugasho, C.; Willemsen, K.L.D.D.; Christiaens, S.; van Loey, A.M.; Hendrickx, M.E. Microscopic evidence for Ca2+ mediated pectin-pectin interactions in carrot-based suspensions. Food Chem. 2015, 188, 126–136. [Google Scholar] [CrossRef] [PubMed]
- Moya-León, M.A.; Mattus-Araya, E.; Herrera, R. Molecular events occurring during softening of strawberry fruit. Front. Plant Sci. 2019, 10, 615. [Google Scholar] [CrossRef] [PubMed]
- Do Prado, S.B.R.; Melfi, P.R.; Castro-Alves, V.C.; Broetto, S.G.; Araújo, E.S.; do Nascimento, J.R.O.; Fabi, J.P. Physiological degradation of pectin in papaya cell walls: Release of long chains galacturonans derived from insoluble fractions during postharvest fruit ripening. Front. Plant Sci. 2016, 7, 1120. [Google Scholar] [CrossRef]
- Barnavon, L.; Doco, T.; Terrier, N.; Ageorges, A.; Romieu, C.; Pellerin, P. Involvement of pectin methyl-esterase during the ripening of grape berries: Partial cDNA isolation, transcript expression and changes in the degree of methyl-esterification of cell wall pectins. Phytochemistry 2001, 58, 693–701. [Google Scholar] [CrossRef] [PubMed]
- Khan, N.; Fatima, F.; Haider, M.S.; Shazadee, H.; Liu, Z.; Zheng, T.; Fang, J. Genome-wide identification and expression profiling of the polygalacturonase (PG) and pectin methylesterase (PME) genes in grapevine (Vitis vinifera L.). Int. J. Mol. Sci. 2019, 20, 3180. [Google Scholar] [CrossRef]
- Marín-Rodríguez, M.C.; Orchard, J.; Seymour, G.B. Pectate lyases, cell wall degradation and fruit softening. J. Exp. Bot. 2002, 53, 2115–2119. [Google Scholar] [CrossRef]
- Uluisik, S.; Seymour, G.B. Pectate lyases: Their role in plants and importance in fruit ripening. Food Chem. 2020, 309, 125559. [Google Scholar] [CrossRef]
- Jiménez-Bermúdez, S.; Redondo-Nevado, J.; Muñoz-Blanco, J.; Caballero, J.L.; López-Aranda, J.M.; Valpuesta, V.; Pliego-Alfaro, F.; Quesada, M.A.; Mercado, J.A. Manipulation of strawberry fruit softening by antisense expression of a pectate lyase gene. Plant Physiol. 2002, 128, 751–759. [Google Scholar] [CrossRef]
- Marín-Rodríguez, M.C.; Smith, D.L.; Manning, K.; Orchard, J.; Seymour, G.B. Pectate lyase gene expression and enzyme activity in ripening banana fruit. Plant Mol. Biol. 2003, 51, 851–857. [Google Scholar] [CrossRef]
- Xu, Z.; Dai, J.; Kang, T.; Shah, K.; Li, Q.; Liu, K.; Xing, L.; Ma, J.; Zhang, D.; Zhao, C. PpePL1 and PpePL15 Are the Core Members of the Pectate Lyase Gene Family Involved in Peach Fruit Ripening and Softening. Front. Plant Sci. 2022, 13, 844055. [Google Scholar] [CrossRef]
- Li, W.; He, C.; Wei, H.; Qian, J.; Xie, J.; Li, Z.; Zheng, X.; Tan, B.; Li, J.; Cheng, J.; et al. VvPL11 Is a Key Member of the Pectin Lyase Gene Family Involved in Grape Softening. Horticulturae 2023, 9, 182. [Google Scholar] [CrossRef]
- Yang, L.; Huang, W.; Xiong, F.; Xian, Z.; Su, D.; Ren, M.; Li, Z. Silencing of SlPL, which encodes a pectate lyase in tomato, confers enhanced fruit firmness, prolonged shelf-life and reduced susceptibility to grey mould. Plant Biotechnol. J. 2017, 15, 1544–1555. [Google Scholar] [CrossRef]
- Shi, Y.; Vrebalov, J.; Zheng, H.; Xu, Y.; Yin, X.; Liu, W.; Liu, Z.; Sorensen, I.; Su, G.; Ma, Q.; et al. A tomato LATERAL ORGAN BOUNDARIES transcription factor, SlLOB1, predominantly regulates cell wall and softening components of ripening. Proc. Natl. Acad. Sci. USA 2021, 118, e2102486118. [Google Scholar] [CrossRef]
- Deng, H.; Chen, Y.; Liu, Z.; Liu, Z.; Shu, P.; Wang, R.; Hao, Y.; Su, D.; Pirrello, J.; Liu, Y.; et al. SlERF.F12 modulates the transition to ripening in tomato fruit by recruiting the co-repressor TOPLESS and histone deacetylases to repress key ripening genes. Plant Cell 2022, 34, 1250–1272. [Google Scholar] [CrossRef] [PubMed]
- Santiago-Doménech, N.; Jiménez-Bemúdez, S.; Matas, A.J.; Rose JK, C.; Muñoz-Blanco, J.; Mercado, J.A.; Quesada, M.A. Antisense inhibition of a pectate lyase gene supports a role for pectin depolymerization in strawberry fruit softening. J. Exp. Bot. 2008, 59, 2769–2779. [Google Scholar] [CrossRef] [PubMed]
- Zhang, W.W.; Zhao, S.Q.; Gu, S.; Cao, X.Y.; Zhang, Y.; Niu, J.F.; Liu, L.; Li, A.R.; Jia, W.S.; Qi, B.X.; et al. FvWRKY48 binds to the pectate lyase FvPLA promoter to control fruit softening in Fragaria vesca. Plant Physiol. 2022, 189, 1037–1049. [Google Scholar] [CrossRef]
- Li, R.; Zhu, F.; Duan, D. Function analysis and stress-mediated cis-element identification in the promoter region of VqMYB15. Plant Signal. Behav. 2020, 15, 1773664. [Google Scholar] [CrossRef]
- Wang, F.P.; Zhao, P.P.; Zhang, L.; Zhai, H.; Abid, M.; Du, Y.P. The VvWRKY37 Regulates Bud Break in Grape Vine Through ABA-Mediated Signaling Pathways. Front. Plant Sci. 2022, 13, 929892. [Google Scholar] [CrossRef]
- Rahman, F.U.; Khan, I.A.; Aslam, A.; Liu, R.; Sun, L.; Wu, Y.; Aslam, M.M.; Khan, A.U.; Li, P.; Jiang, J.; et al. Transcriptome analysis reveals pathogenesis-related gene 1 pathway against salicylic acid treatment in grapevine (Vitis vinifera L.). Front. Genet. 2022, 13, 1033288. [Google Scholar] [CrossRef]
- Sun, L.; van Nocker, S. Analysis of promoter activity of members of the PECTATE LYASE-LIKE (PLL) gene family in cell separation in Arabidopsis. BMC Plant Biol. 2010, 10, 152. [Google Scholar] [CrossRef]
- Zheng, Y.; Yan, J.; Wang, S.; Xu, M.; Huang, K.; Chen, G.; Ding, Y. Genome-wide identification of the pectate lyase-like (PLL) gene family and functional analysis of two PLL genes in rice. Mol. Genet. Genom. 2018, 293, 1317–1331. [Google Scholar] [CrossRef] [PubMed]
- Jiang, J.; Yao, L.; Miao, Y.; Cao, J. Genome-wide characterization of the pectate lyase-like (PLL) genes in Brassica rapa. Mol. Genet Genom. 2013, 288, 601–614. [Google Scholar] [CrossRef] [PubMed]
- Bai, Y.; Wu, D.; Liu, F.; Li, Y.; Chen, P.; Lu, M.; Zheng, B. Characterization and functional analysis of the poplar pectate Lyase-like gene PtPL1-18 reveal its role in the development of vascular tissues. Front. Plant Sci. 2017, 8, 1123. [Google Scholar] [CrossRef] [PubMed]
- Sun, H.; Hao, P.; Ma, Q.; Zhang, M.; Qin, Y.; Wei, H.; Su, J.; Wang, H.; Gu, L.; Wang, N.; et al. Genome-wide identification and expression analyses of the pectate lyase (PEL) gene family in cotton (Gossypium hirsutum L.). BMC Genom. 2018, 19, 661. [Google Scholar] [CrossRef] [PubMed]
- Marques, A.C.; Vinckenbosch, N.; Brawand, D.; Kaessmann, H. Functional diversification of duplicate genes through subcellular adaptation of encoded proteins. Genome Biol. 2008, 9, R54. [Google Scholar] [CrossRef] [PubMed]
- Ge, M.; Zhong, R.; Sadeghnezhad, E.; Hakeem, A.; Xiao, X.; Wang, P.; Fang, J. Genome-wide identification and expression analysis of magnesium transporter gene family in grape (Vitis vinifera). BMC Plant Biol. 2022, 22, 217. [Google Scholar] [CrossRef]
- Dubey, A.K.; Yadav, S.; Kumar, M.; Singh, V.K.; Sarangi, B.K.; Yadav, D. In silico characterization of pectate lyase protein sequences from different source organisms. Enzym. Res. 2010, 2010, 950230. [Google Scholar] [CrossRef]
- Bush, M.; Sethi, V.; Sablowski, R. A Phloem-Expressed PECTATE LYASE-LIKE Gene Promotes Cambium and Xylem Development. Front. Plant Sci. 2022, 13, 888201. [Google Scholar] [CrossRef]
- Mita, S.; Nagai, Y.; Asai, T. Isolation of cDNA clones corresponding to genes differentially expressed in pericarp of mume (Prunus mume) in response to ripening, ethylene and wounding signals. Physiol Plant. 2006, 128, 531–545. [Google Scholar] [CrossRef]
- Dommguez-Puigjaner, E.; Lop, I.L.; Vendrell, M.; Prat, S. A cDNA clone highly expressed in ripe banana fruit shows homology to pectate lyases. Plant Physiol. 1997, 114, 1071–1076. [Google Scholar] [CrossRef]
- Pua, E.C.; Ong, C.K.; Liu, P.; Liu, J.Z. Isolation and expression of two pectate lyase genes during fruit ripening of banana (Musa acuminata). Physiol. Plant. 2001, 113, 92–99. [Google Scholar] [CrossRef]
- Chourasia, A.; Sane, V.A.; Nath, P. Differential expression of pectate lyase during ethylene-induced postharvest softening of mango (Mangifera indica var. Dashehari). Physiol. Plant. 2006, 128, 546–555. [Google Scholar] [CrossRef]
- Benítez-Burraco, A.; Blanco-Portales, R.; Redondo-Nevado, J.; Bellido, M.L.; Moyano, E.; Caballero, J.L.; Muñoz-Blanco, J. Cloning and characterization of two ripening-related strawberry (Fragaria x ananassa cv. Chandler) pectate lyase genes. J. Exp. Bot. 2003, 54, 633–645. [Google Scholar] [CrossRef]
- Liu, G.; Yu, H.; Yuan, L.; Li, C.; Ye, J.; Chen, W.; Wang, Y.; Ge, P.; Zhang, J.; Ye, Z.; et al. SlRCM1, which encodes tomato Lutescent1, is required for chlorophyll synthesis and chloroplast development in fruits. Hortic. Res. 2021, 8, 128. [Google Scholar] [CrossRef] [PubMed]
- He, Y.; Li, J.; Ban, Q.; Han, S.; Rao, J. Role of Brassinosteroids in Persimmon (Diospyros kaki L.) Fruit Ripening. J. Agric. Food Chem. 2018, 66, 2637–2644. [Google Scholar] [CrossRef] [PubMed]
- Chen, C.; Chen, H.; Zhang, Y.; Thomas, H.R.; Frank, M.H.; He, Y.; Xia, R. TBtools: An Integrative Toolkit Developed for Interactive Analyses of Big Biological Data. Mol Plant. 2020, 13, 1194–1202. [Google Scholar] [CrossRef]
- Kang, H.; Zhang, T.T.; Fu, L.L.; Yao, Y.X.; You, C.X.; Wang, X.F.; Hao, Y.J. The apple MdCOP1-interacting protein 1 negatively regulates hypocotyl elongation and anthocyanin biosynthesis. BMC Plant Biol. 2021, 21, 15. [Google Scholar] [CrossRef]
- Zhang, S.; Yao, J.; Wang, L.; Wu, N.; van Nocker, S.; Li, Z.; Gao, M.; Wang, X. Role of grapevine SEPALLATA-related MADS-box gene VvMADS39 in flower and ovule development. Plant J. 2022, 111, 1565–1579. [Google Scholar] [CrossRef]
- Ratcliff, F.; Martin-Hernandez, A.M.; Baulcombe, D.C. Technical Advance. Tobacco rattle virus as a vector for analysis of gene function by silencing. Plant J. 2001, 25, 237–245. [Google Scholar] [CrossRef]
- Kang, H.; Zhang, T.T.; Fu, L.L.; You, C.X.; Wang, X.F.; Hao, Y.J. The apple RING-H2 protein MdCIP8 regulates anthocyanin accumulation and hypocotyl elongation by interacting with MdCOP1. Plant Sci. 2020, 301, 110665. [Google Scholar] [CrossRef]











| Gene Name | Genome v2.1 | Gene Length (bp) | Chromosome Location | Amino Acid Length (aa) | Molecular Weight (kDa) | Theoretical pI | Subcellular Localization |
|---|---|---|---|---|---|---|---|
| VvPL1 | VIT_01s0026g01670 | 1888 | chr01:10843187-10845074 | 443 | 49.93 | 9.44 | Cell wall. Chloroplast. |
| VvPL2 | VIT_01s0026g01680 | 1936 | chr01:10846297-10848232 | 443 | 49.93 | 9.66 | Chloroplast. Mitochondrion. |
| VvPL3 | VIT_01s0137g00240 | 2338 | chr01:6744527-6746440 | 403 | 44.33 | 6.49 | Cell membrane. Chloroplast. Nucleus. |
| VvPL4 | VIT_05s0051g00590 | 5871 | chr05:11375744-11380850 | 430 | 46.98 | 8.01 | Cell wall. Golgi apparatus. Mitochondrion. |
| VvPL5 | VIT_07s0005g05520 | 7192 | chr07:9546676-9551518 | 445 | 49.64 | 7.99 | Chloroplast. |
| VvPL6 | VIT_08s0007g04820 | 3276 | chr08:18784751-18787240 | 489 | 53.84 | 6.00 | Cell membrane. Cell wall. Chloroplast. |
| VvPL7 | VIT_08s0040g02740 | 7549 | chr08:13772697-13781967 | 373 | 41.46 | 8.16 | Cell wall. Chloroplast. Cytoplasm. Golgi apparatus. Mitochondrion. Nucleus. |
| VvPL8 | VIT_10s0116g01160 | 1676 | chr10:603711-605197 | 381 | 42.37 | 9.06 | Cell membrane. Cell wall. Chloroplast. |
| VvPL9 | VIT_13s0019g04900 | 2294 | chr13:6593309-6603253 | 416 | 45.57 | 6.10 | Cell membrane. |
| VvPL10 | VIT_13s0019g04910 | 5043 | chr13:6603765-6608486 | 496 | 53.90 | 5.75 | Cell membrane. Cell wall. Chloroplast. Nucleus. |
| VvPL11 | VIT_14s0108g00030 | 1957 | chr14:28869048-28870986 | 439 | 49.28 | 9.21 | Cell membrane. Cell wall. Chloroplast. Cytoplasm. Golgi apparatus. Nucleus. |
| VvPL12 | VIT_14s0219g00230 | 1973 | chr14:26481825-26483236 | 403 | 44.44 | 6.88 | Cell membrane. Cell wall. Chloroplast. |
| VvPL13 | VIT_16s0039g00260 | 1689 | chr16:133249-134937 | 320 | 36.10 | 9.00 | Cell wall. |
| VvPL14 | VIT_17s0000g05740 | 1581 | chr17:6216007-6217587 | 429 | 47.88 | 8.48 | Cell wall. Chloroplast. |
| VvPL15 | VIT_17s0000g09810 | 1626 | chr17:11675130-11676755 | 403 | 44.09 | 6.48 | Cell membrane. Cell wall. Chloroplast. Nucleus. |
| VvPL16 | VIT_19s0014g00510 | 2458 | chr19:8585325-8587296 | 402 | 44.46 | 4.98 | Cell membrane. Cell wall. Chloroplast. |
Disclaimer/Publisher’s Note: The statements, opinions and data contained in all publications are solely those of the individual author(s) and contributor(s) and not of MDPI and/or the editor(s). MDPI and/or the editor(s) disclaim responsibility for any injury to people or property resulting from any ideas, methods, instructions or products referred to in the content. |
© 2023 by the authors. Licensee MDPI, Basel, Switzerland. This article is an open access article distributed under the terms and conditions of the Creative Commons Attribution (CC BY) license (https://creativecommons.org/licenses/by/4.0/).
Share and Cite
Ma, Y.; Wang, C.; Gao, Z.; Yao, Y.; Kang, H.; Du, Y. VvPL15 Is the Core Member of the Pectate Lyase Gene Family Involved in Grape Berries Ripening and Softening. Int. J. Mol. Sci. 2023, 24, 9318. https://doi.org/10.3390/ijms24119318
Ma Y, Wang C, Gao Z, Yao Y, Kang H, Du Y. VvPL15 Is the Core Member of the Pectate Lyase Gene Family Involved in Grape Berries Ripening and Softening. International Journal of Molecular Sciences. 2023; 24(11):9318. https://doi.org/10.3390/ijms24119318
Chicago/Turabian StyleMa, Yuying, Chukun Wang, Zhen Gao, Yuxin Yao, Hui Kang, and Yuanpeng Du. 2023. "VvPL15 Is the Core Member of the Pectate Lyase Gene Family Involved in Grape Berries Ripening and Softening" International Journal of Molecular Sciences 24, no. 11: 9318. https://doi.org/10.3390/ijms24119318
APA StyleMa, Y., Wang, C., Gao, Z., Yao, Y., Kang, H., & Du, Y. (2023). VvPL15 Is the Core Member of the Pectate Lyase Gene Family Involved in Grape Berries Ripening and Softening. International Journal of Molecular Sciences, 24(11), 9318. https://doi.org/10.3390/ijms24119318

