Ceramide AD™ Restores Skin Integrity and Function following Exposure to House Dust Mite
Abstract
1. Introduction
2. Results
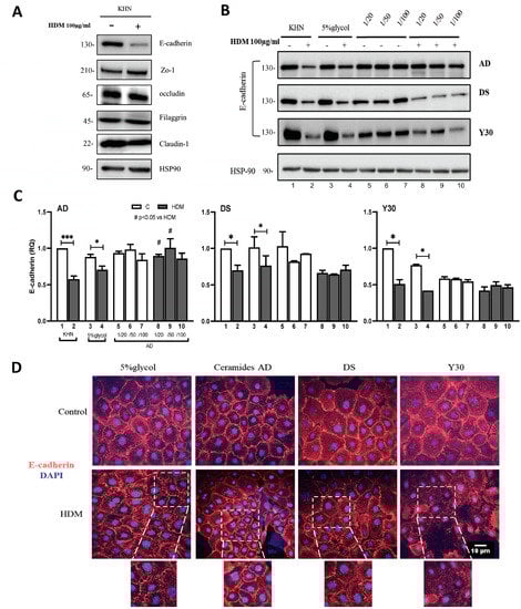
2.1. HDM Selectively Decreases E-Cadherin Expression in Primary Human Keratinocytes
2.2. Ceramide AD™ but Not DS or Y30 Restored HDM-Induced Destruction of E-Cadherin
2.3. Ceramide AD™ Increases Basal Keratin Content
2.4. Impact of HDM and Treatment with Ceramide AD™ on Ex Vivo Skin Model
2.5. Effect of Ceramide AD™ on MMP-9 Activity
2.6. In Vivo Effect of Ceramide AD™ on Trans-Epidermal Water Loss (TEWL)
3. Discussion
4. Materials and Methods
4.1. Cell Culture
4.2. Western Blot Analysis
4.3. Ex Vivo Skin Culture
4.4. Immunofluorescence Staining
4.5. Clinical Studies
Author Contributions
Funding
Institutional Review Board Statement
Informed Consent Statement
Data Availability Statement
Acknowledgments
Conflicts of Interest
References
- Mizutani, Y.; Mitsutake, S.; Tsuji, K.; Kihara, A.; Igarashi, Y. Ceramide biosynthesis in keratinocyte and its role in skin function. Biochimie 2009, 91, 784–790. [Google Scholar] [CrossRef] [PubMed]
- Ge, F.; Sun, K.; Hu, Z.; Dong, X. Role of Omega-Hydroxy Ceramides in Epidermis: Biosynthesis, Barrier Integrity and Analyzing Method. Int. J. Mol. Sci. 2023, 24, 5035. [Google Scholar] [CrossRef] [PubMed]
- van Smeden, J.; Bouwstra, J.A. Stratum Corneum Lipids: Their Role for the Skin Barrier Function in Healthy Subjects and Atopic Dermatitis Patients. Curr. Probl. Dermatol. 2016, 49, 8–26. [Google Scholar] [PubMed]
- Uchida, Y.; Park, K. Ceramides in Skin Health and Disease: An Update. Am. J. Clin. Dermatol. 2021, 22, 853–866. [Google Scholar] [CrossRef]
- Okoshi, K.; Kinugasa, Y.; Ito, S.; Kume, T.; Seki, T.; Nishizaka, T.; Okada, J.; Kawada, H.; Nagasawa, A.; Iijima, M.; et al. Efficacy of Pseudo-Ceramide-Containing Steroid Lamellar Cream in Patients with Mild to Moderate Atopic Dermatitis: A Randomized, Double-Blind Study. Dermatol. Ther. 2022, 12, 1823–1834. [Google Scholar] [CrossRef]
- Takada, M.; Ishikawa, Y.; Numano, K.; Hirano, S.; Imokawa, G. A Nano-Emulsion Containing Ceramide-like Lipo-Amino Acid Cholesteryl Derivatives Improves Skin Symptoms in Patients with Atopic Dermatitis by Ameliorating the Water-Holding Function. Int. J. Mol. Sci. 2022, 23, 13362. [Google Scholar] [CrossRef]
- Larese Filon, F.; Maculan, P.; Crivellaro, M.A.; Mauro, M. Effectiveness of a Skin Care Program with a Cream Containing Ceramide C and a Personalized Training for Secondary Prevention of Hand Contact Dermatitis. Dermatitis 2023, 34, 127–134. [Google Scholar] [CrossRef]
- Kono, T.; Miyachi, Y.; Kawashima, M. Clinical significance of the water retention and barrier function-improving capabilities of ceramide-containing formulations: A qualitative review. J. Dermatol. 2021, 48, 1807–1816. [Google Scholar] [CrossRef]
- Knox, S.; O’Boyle, N.M. Skin lipids in health and disease: A review. Chem. Phys. Lipids 2021, 236, 105055. [Google Scholar] [CrossRef]
- Kim, Y.R.; Lee, E.J.; Shin, K.O.; Kim, M.H.; Pewzner-Jung, Y.; Lee, Y.M.; Park, J.W.; Futerman, A.H.; Park, W.J. Hepatic triglyceride accumulation via endoplasmic reticulum stress-induced SREBP-1 activation is regulated by ceramide synthases. Exp. Mol. Med. 2019, 51, 1–16. [Google Scholar] [CrossRef]
- Kim, J.; Lee, S.; Woo, S.Y.; Han, Y.; Lee, J.H.; Lee, I.Y.; Lim, I.S.; Choi, E.S.; Choi, B.W.; Cheong, H.K.; et al. The indoor level of house dust mite allergen is associated with severity of atopic dermatitis in children. J. Korean Med. Sci. 2013, 28, 74–79. [Google Scholar] [CrossRef] [PubMed]
- Brown, C.W.; Hawkins, L. Allergy prevalence and causal factors in the domestic environment: Results of a random population survey in the United Kingdom. Ann. Allergy Asthma Immunol. 1999, 83, 240–244. [Google Scholar] [CrossRef] [PubMed]
- Bumbacea, R.S.; Corcea, S.L.; Ali, S.; Dinica, L.C.; Fanfaret, I.S.; Boda, D. Mite allergy and atopic dermatitis: Is there a clear link? (Review). Exp. Ther. Med. 2020, 20, 3554–3560. [Google Scholar] [CrossRef]
- Alvaro-Lozano, M.; Akdis, C.A.; Akdis, M.; Alviani, C.; Angier, E.; Arasi, S.; Arzt-Gradwohl, L.; Barber, D.; Bazire, R.; Cavkaytar, O.; et al. EAACI Allergen Immunotherapy User’s Guide. Pediatr. Allergy Immunol. 2020, 31 (Suppl. S25), 1–101. [Google Scholar] [CrossRef]
- Tulic, M.K.; Vivinus-Nébot, M.; Rekima, A.; Medeiros, S.R.; Bonnart, C.; Shi, H.; Walker, A.; Dainese, R.; Boyer, J.; Vergnolle, N.; et al. Presence of commensal house dust mite allergen in human gastrointestinal tract: A potential contributor to intestinal barrier dysfunction. Gut 2016, 65, 757–766. [Google Scholar] [CrossRef] [PubMed]
- Marsella, R.; Samuelson, D. Unravelling the skin barrier: A new paradigm for atopic dermatitis and house dust mites. Vet. Dermatol. 2009, 20, 533–540. [Google Scholar] [CrossRef]
- Huss-Marp, J.; Eberlein-König, B.; Breuer, K.; Mair, S.; Ansel, A.; Darsow, U.; Krämer, U.; Mayer, E.; Ring, J.; Behrendt, H. Influence of short-term exposure to airborne Der p 1 and volatile organic compounds on skin barrier function and dermal blood flow in patients with atopic eczema and healthy individuals. Clin. Exp. Allergy 2006, 36, 338–345. [Google Scholar] [CrossRef]
- Bzioueche, H.; Boniface, K.; Drullion, C.; Marchetti, S.; Chignon-Sicard, B.; Sormani, L.; Rocchi, S.; Senechal, J.; Passeron, T.; Tulic, M.K. Impact of House-Dust-Mite in Vitiligo Skin: Environmental Contribution to Increased Cutaneous Immunity and Melanocyte Detachment. Br. J. Dermatol. 2023, ljad148. [Google Scholar] [CrossRef]
- Augustin, M.; Wilsmann-Theis, D.; Körber, A.; Kerscher, M.; Itschert, G.; Dippel, M.; Staubach, P. Diagnosis and treatment of xerosis cutis-A position paper. J. Dtsch. Dermatol. Ges. 2019, 17 (Suppl. S7), 3–33. [Google Scholar] [CrossRef]
- English, J.S.C.; Dawe, R.S.; Ferguson, J. Environmental effects and skin disease. Br. Med. Bull. 2003, 68, 129–142. [Google Scholar] [CrossRef]
- Maeda, K.; Yamamoto, K.; Tanaka, Y.; Anan, S.; Yoshida, H. House dust mite (HDM) antigen in naturally occurring lesions of atopic dermatitis (AD): The relationship between HDM antigen in the skin and HDM antigen-specific IgE antibody. J. Dermatol. Sci. 1992, 3, 73–77. [Google Scholar] [CrossRef] [PubMed]
- Karaguzel, D.; Sarac, B.E.; Akel Bilgic, H.; Summak, G.Y.; Unal, M.A.; Kalayci, O.; Karaaslan, C. House dust mite-derived allergens effect on matrix metalloproteases in airway epithelial cells. Exp. Lung Res. 2021, 47, 436–450. [Google Scholar] [CrossRef] [PubMed]
- Takai, T.; Ikeda, S. Barrier dysfunction caused by environmental proteases in the pathogenesis of allergic diseases. Allergol. Int. 2011, 60, 25–35. [Google Scholar] [CrossRef] [PubMed]
- Nakamura, T.; Hirasawa, Y.; Takai, T.; Mitsuishi, K.; Okuda, M.; Kato, T.; Okumura, K.; Ikeda, S.; Ogawa, H. Reduction of skin barrier function by proteolytic activity of a recombinant house dust mite major allergen Der f 1. J. Investig. Dermatol. 2006, 126, 2719–2723. [Google Scholar] [CrossRef] [PubMed]
- Jeong, S.K.; Kim, H.J.; Youm, J.K.; Ahn, S.K.; Choi, E.H.; Sohn, M.H.; Kim, K.E.; Hong, J.H.; Shin, D.M.; Lee, S.H. Mite and cockroach allergens activate protease-activated receptor 2 and delay epidermal permeability barrier recovery. J. Investig. Dermatol. 2008, 128, 1930–1939. [Google Scholar] [CrossRef] [PubMed]
- Cork, M.J.; Danby, S.G.; Ogg, G.S. Atopic dermatitis epidemiology and unmet need in the United Kingdom. J. Dermatol. Treat. 2020, 31, 801–809. [Google Scholar] [CrossRef] [PubMed]
- Wan, H.; Winton, H.L.; Soeller, C.; Tovey, E.R.; Gruenert, D.C.; Thompson, P.J.; Stewart, G.A.; Taylor, G.W.; Garrod, D.R.; Cannell, M.B.; et al. Der p 1 facilitates transepithelial allergen delivery by disruption of tight junctions. J. Clin. Investig. 1999, 104, 123–133. [Google Scholar] [CrossRef]
- Renström, A. Exposure to airborne allergens: A review of sampling methods. J. Environ. Monit. 2002, 4, 619–622. [Google Scholar] [CrossRef]
- Tominaga, M.; Takamori, K. Peripheral itch sensitization in atopic dermatitis. Allergol. Int. 2022, 71, 265–277. [Google Scholar] [CrossRef]
- van Smeden, J.; Al-Khakany, H.; Wang, Y.; Visscher, D.; Stephens, N.; Absalah, S.; Overkleeft, H.S.; Aerts, J.M.; Hovnanian, A.; Bouwstra, J.A. Skin barrier lipid enzyme activity in Netherton patients is associated with protease activity and ceramide abnormalities. J. Lipid Res. 2020, 61, 859–869. [Google Scholar] [CrossRef]
- Demedts, I.K.; Demoor, T.; Bracke, K.R.; Joos, G.F.; Brusselle, G.G. Role of apoptosis in the pathogenesis of COPD and pulmonary emphysema. Respir. Res. 2006, 7, 53. [Google Scholar] [CrossRef] [PubMed]
- Dai, X.; Tohyama, M.; Murakami, M.; Shiraishi, K.; Liu, S.; Mori, H.; Utsunomiya, R.; Maeyama, K.; Sayama, K. House dust mite allergens induce interleukin 33 (IL-33) synthesis and release from keratinocytes via ATP-mediated extracellular signaling. Biochim. Biophys. Acta (BBA)-Mol. Basis Dis. 2020, 1866, 165719. [Google Scholar] [CrossRef] [PubMed]
- Smith, L.; Gatault, S.; Casals-Diaz, L.; Kelly, P.A.; Camerer, E.; Métais, C.; Knaus, U.G.; Eissner, G.; Steinhoff, M. House dust mite-treated PAR2 over-expressor mouse: A novel model of atopic dermatitis. Exp. Dermatol. 2019, 28, 1298–1308. [Google Scholar] [CrossRef] [PubMed]





Disclaimer/Publisher’s Note: The statements, opinions and data contained in all publications are solely those of the individual author(s) and contributor(s) and not of MDPI and/or the editor(s). MDPI and/or the editor(s) disclaim responsibility for any injury to people or property resulting from any ideas, methods, instructions or products referred to in the content. |
© 2023 by the authors. Licensee MDPI, Basel, Switzerland. This article is an open access article distributed under the terms and conditions of the Creative Commons Attribution (CC BY) license (https://creativecommons.org/licenses/by/4.0/).
Share and Cite
Bzioueche, H.; Tamelghaghet, M.; Chignon-Sicard, B.; Bazile, N.; Hauchecorne, P.; Barbero Calderón, M.; Meunier, P.; Rocchi, S.; Passeron, T.; Tulic, M.K. Ceramide AD™ Restores Skin Integrity and Function following Exposure to House Dust Mite. Int. J. Mol. Sci. 2023, 24, 9234. https://doi.org/10.3390/ijms24119234
Bzioueche H, Tamelghaghet M, Chignon-Sicard B, Bazile N, Hauchecorne P, Barbero Calderón M, Meunier P, Rocchi S, Passeron T, Tulic MK. Ceramide AD™ Restores Skin Integrity and Function following Exposure to House Dust Mite. International Journal of Molecular Sciences. 2023; 24(11):9234. https://doi.org/10.3390/ijms24119234
Chicago/Turabian StyleBzioueche, Hanene, Myriam Tamelghaghet, Bérengère Chignon-Sicard, Noémie Bazile, Pauline Hauchecorne, Maria Barbero Calderón, Pauline Meunier, Stéphane Rocchi, Thierry Passeron, and Meri K. Tulic. 2023. "Ceramide AD™ Restores Skin Integrity and Function following Exposure to House Dust Mite" International Journal of Molecular Sciences 24, no. 11: 9234. https://doi.org/10.3390/ijms24119234
APA StyleBzioueche, H., Tamelghaghet, M., Chignon-Sicard, B., Bazile, N., Hauchecorne, P., Barbero Calderón, M., Meunier, P., Rocchi, S., Passeron, T., & Tulic, M. K. (2023). Ceramide AD™ Restores Skin Integrity and Function following Exposure to House Dust Mite. International Journal of Molecular Sciences, 24(11), 9234. https://doi.org/10.3390/ijms24119234

