Genome-Wide Identification and Expression Analysis of the Xyloglucan Endotransglucosylase/Hydrolase Gene Family in Sweet Potato [Ipomoea batatas (L.) Lam]
Abstract
1. Introduction
2. Results
2.1. Phylogenetic Analysis and Classification of IbXTHs
2.2. Identification and Sequence Analysis of XTH Genes in I. batatas
2.3. Gene Structure Analysis of Sweet Potato XTHs
2.4. Chromosomal Distribution and Synteny Analysis of IbXTHs
2.5. Cis-Acting Elements in IbXTHs
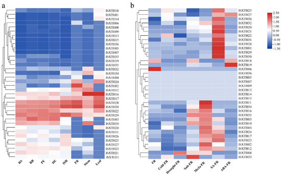
2.6. Expression Profiles of XTH Genes in Sweet Potato
2.7. Tissue-Specific and Stress-Inducible Expression of IbXTH02 and IbXTH12
3. Discussion
3.1. Charaterization of Sweet Potato XTHs Gene Family
3.2. IbXTH02 and IbXTH12 Gene Expression in Abiotic Stress
4. Materials and Methods
4.1. Genome-Wide Identification of XTH Genes
4.2. Physicochemical Property Analysis of IbXTH Protein Sequence
4.3. Chromosomal Localization of XTH Genes
4.4. Conserved Motif and Gene Structure Analyses
4.5. Phylogenetic Tree Construction
4.6. Collinearity Analysis and Ka/Ks Calculation
4.7. Cis-Acting Elements Analyses
4.8. Expression Analysis of XTH Genes
4.9. Plant Materials and Abiotic Stresses
5. Conclusions
Supplementary Materials
Author Contributions
Funding
Institutional Review Board Statement
Informed Consent Statement
Data Availability Statement
Conflicts of Interest
References
- Takahashi, D.; Johnson, K.L.; Hao, P.; Tuong, T.; Erban, A.; Sampathkumar, A.; Bacic, A.; Livingston, D.P., 3rd; Kopka, J.; Kuroha, T.; et al. Cell wall modification by the xyloglucan endotransglucosylase/hydrolase xth19 influences freezing tolerance after cold and sub-zero acclimation. Plant Cell Environ. 2021, 44, 915–930. [Google Scholar] [CrossRef] [PubMed]
- Pauly, M.; Albersheim, P.; Darvill, A.; York, W.S. Molecular domains of the cellulose/xyloglucan network in the cell walls of higher plants. Plant J. 1999, 20, 629–639. [Google Scholar] [CrossRef] [PubMed]
- Wu, D.; Liu, A.; Qu, X.; Liang, J.; Song, M. Genome-wide identification, and phylogenetic and expression profiling analyses, of XTH gene families in Brassica rapa L. and Brassica oleracea L. BMC Genom. 2020, 21, 782. [Google Scholar] [CrossRef] [PubMed]
- Yokoyama, R.; Uwagaki, Y.; Sasaki, H.; Harada, T.; Hiwatashi, Y.; Hasebe, M.; Nishitani, K. Biological implications of the occurrence of 32 members of the XTH (xyloglucan endotransglucosylase/hydrolase) family of proteins in the bryophyte Physcomitrella patens. Plant J. 2010, 64, 645–656. [Google Scholar] [CrossRef] [PubMed]
- Yokoyama, R.; Nishitani, K. A comprehensive expression analysis of all members of a gene family encoding cell-wall enzymes allowed us to predict cis-regulatory regions involved in cell-wall construction in specific organs of Arabidopsis. Plant Cell Physiol. 2001, 42, 1025–1033. [Google Scholar] [CrossRef] [PubMed]
- Cheng, Z.; Zhang, X.; Yao, W.; Gao, Y.; Zhao, K.; Guo, Q.; Zhou, B.; Jiang, T. Genome-wide identification and expression analysis of the xyloglucan endotransglucosylase/hydrolase gene family in poplar. BMC Genom. 2021, 22, 804. [Google Scholar] [CrossRef] [PubMed]
- Saladié, M.; Rose, J.K.; Cosgrove, D.J.; Catalá, C. Characterization of a new xyloglucan endotransglucosylase/hydrolase (XTH) from ripening tomato fruit and implications for the diverse modes of enzymic action. Plant J. 2006, 47, 282–295. [Google Scholar] [CrossRef]
- Liu, Y.B.; Lu, S.M.; Zhang, J.F.; Liu, S.; Lu, Y.T. A xyloglucan endotransglucosylase/hydrolase involves in growth of primary root and alters the deposition of cellulose in Arabidopsis. Planta 2007, 226, 1547–1560. [Google Scholar] [CrossRef]
- Yokoyama, R.; Rose, J.K.; Nishitani, K. A surprising diversity and abundance of xyloglucan endotransglucosylase/hydrolases in rice. Classification and expression analysis. Plant Physiol. 2004, 134, 1088–1099. [Google Scholar] [CrossRef]
- Nawaz, M.A.; Rehman, H.M.; Imtiaz, M.; Baloch, F.S.; Lee, J.D.; Yang, S.H.; Lee, S.I.; Chung, G. Systems Identification and Characterization of Cell Wall Reassembly and Degradation Related Genes in Glycine max (L.) Merill, a Bioenergy Legume. Sci. Rep. 2017, 7, 10862. [Google Scholar] [CrossRef]
- Maris, A.; Suslov, D.; Fry, S.C.; Verbelen, J.P.; Vissenberg, K. Enzymic characterization of two recombinant xyloglucan endotransglucosylase/hydrolase (XTH) proteins of Arabidopsis and their effect on root growth and cell wall extension. J. Exp. Bot. 2009, 60, 3959–3972. [Google Scholar] [CrossRef] [PubMed]
- Nishikubo, N.; Takahashi, J.; Roos, A.A.; Derba-Maceluch, M.; Piens, K.; Brumer, H.; Teeri, T.T.; Stålbrand, H.; Mellerowicz, E.J. Xyloglucan endo-transglycosylase-mediated xyloglucan rearrangements in developing wood of hybrid aspen. Plant Physiol. 2011, 155, 399–413. [Google Scholar] [CrossRef] [PubMed]
- Du, H.; Hu, X.; Yang, W.; Hu, W.; Yan, W.; Li, Y.; He, W.; Cao, M.; Zhang, X.; Luo, B.; et al. ZmXTH, a xyloglucan endotransglucosylase/hydrolase gene of maize, conferred aluminum tolerance in Arabidopsis. J. Plant Physiol. 2021, 266, 153520. [Google Scholar] [CrossRef] [PubMed]
- Xu, W.; Campbell, P.; Vargheese, A.K.; Braam, J. The Arabidopsis XET-related gene family: Environmental and hormonal regulation of expression. Plant J. 1996, 9, 879–889. [Google Scholar] [CrossRef] [PubMed]
- Jan, A.; Yang, G.; Nakamura, H.; Ichikawa, H.; Kitano, H.; Matsuoka, M.; Matsumoto, H.; Komatsu, S. Characterization of a xyloglucan endotransglucosylase gene that is up-regulated by gibberellin in rice. Plant Physiol. 2004, 136, 3670–3681. [Google Scholar] [CrossRef]
- Zhan, Y.; Qu, Y.; Zhu, L.; Shen, C.; Feng, X.; Yu, C. Transcriptome analysis of tomato (Solanum lycopersicum L.) shoots reveals a crosstalk between auxin and strigolactone. PLoS ONE 2018, 13, e0201124. [Google Scholar] [CrossRef]
- Cho, S.K.; Kim, J.E.; Park, J.A.; Eom, T.J.; Kim, W.T. Constitutive expression of abiotic stress-inducible hot pepper CaXTH3, which encodes a xyloglucan endotransglucosylase/hydrolase homolog, improves drought and salt tolerance in transgenic Arabidopsis plants. FEBS Lett. 2006, 580, 3136–3144. [Google Scholar] [CrossRef]
- Han, Y.; Ban, Q.; Hou, Y.; Meng, K.; Suo, J.; Rao, J. Isolation and Characterization of Two Persimmon Xyloglucan Endotransglycosylase/Hydrolase (XTH) Genes That Have Divergent Functions in Cell Wall Modification and Fruit Postharvest Softening. Front. Plant Sci. 2016, 7, 624. [Google Scholar] [CrossRef]
- Han, Y.; Han, S.; Ban, Q.; He, Y.; Jin, M.; Rao, J. Overexpression of persimmon DkXTH1 enhanced tolerance to abiotic stress and delayed fruit softening in transgenic plants. Plant Cell Rep. 2017, 36, 583–596. [Google Scholar] [CrossRef]
- Kriegner, A.; Cervantes, J.C.; Burg, K.; Mwanga, R.O.M.; Zhang, D. A genetic linkage map of sweetpotato [Ipomoea batatas (L.) Lam.] based on AFLP markers. Mol. Breed. 2003, 11, 169–185. [Google Scholar] [CrossRef]
- Isobe, S.; Shirasawa, K.; Hirakawa, H. Challenges to genome sequence dissection in sweetpotato. Breed. Sci. 2017, 67, 35–40. [Google Scholar] [CrossRef] [PubMed]
- Strohmeier, M.; Hrmova, M.; Fischer, M.; Harvey, A.J.; Fincher, G.B.; Pleiss, J. Molecular modeling of family GH16 glycoside hydrolases: Potential roles for xyloglucan transglucosylases/hydrolases in cell wall modification in the poaceae. Protein Sci. 2004, 13, 3200–3213. [Google Scholar] [CrossRef] [PubMed]
- Geisler-Lee, J.; Geisler, M.; Coutinho, P.M.; Segerman, B.; Nishikubo, N.; Takahashi, J.; Aspeborg, H.; Djerbi, S.; Master, E.; Andersson-Gunnerås, S.; et al. Poplar carbohydrate-active enzymes. Gene identification and expression analyses. Plant Physiol. 2006, 140, 946–962. [Google Scholar] [CrossRef] [PubMed]
- Wang, M.; Xu, Z.; Ding, A.; Kong, Y. Genome-Wide Identification and Expression Profiling Analysis of the Xyloglucan Endotransglucosylase/Hydrolase Gene Family in Tobacco (Nicotiana tabacum L.). Genes 2018, 9, 273. [Google Scholar] [CrossRef] [PubMed]
- Kim, T.H.; Böhmer, M.; Hu, H.; Nishimura, N.; Schroeder, J.I. Guard cell signal transduction network: Advances in understanding abscisic acid, CO2, and Ca2+ signaling. Annu. Rev. Plant Biol. 2010, 61, 561–591. [Google Scholar] [CrossRef]
- Fu, M.M.; Liu, C.; Wu, F. Genome-Wide Identification, Characterization and Expression Analysis of Xyloglucan Endotransglucosylase/Hydrolase Genes Family in Barley (Hordeum vulgare). Molecules 2019, 24, 1935. [Google Scholar] [CrossRef]
- Shi, Y.Z.; Zhu, X.F.; Miller, J.G.; Gregson, T.; Zheng, S.J.; Fry, S.C. Distinct catalytic capacities of two aluminium-repressed Arabidopsis thaliana xyloglucan endotransglucosylase/hydrolases, xth15 and xth31, heterologously produced in pichia. Phytochemistry 2015, 112, 160–169. [Google Scholar] [CrossRef]
- Popper, Z.A. Evolution and diversity of green plant cell walls. Curr. Opin. Plant Biol. 2008, 11, 286–292. [Google Scholar] [CrossRef]
- Song, J.B.; Wang, Y.X.; Li, H.B.; Li, B.W.; Zhou, Z.S.; Gao, S.; Yang, Z.M. The F-box family genes as key elements in response to salt, heavy mental, and drought stresses in Medicago truncatula. Funct. Integr. Genom. 2015, 15, 495–507. [Google Scholar] [CrossRef]
- Yang, J.; Moeinzadeh, M.H.; Kuhl, H.; Helmuth, J.; Xiao, P.; Haas, S.; Liu, G.; Zheng, J.; Sun, Z.; Fan, W.; et al. Haplotype-resolved sweet potato genome traces back its hexaploidization history. Nat. Plants 2017, 3, 696–703. [Google Scholar] [CrossRef]
- Berardini, T.Z.; Reiser, L.; Li, D.; Mezheritsky, Y.; Muller, R.; Strait, E.; Huala, E. The arabidopsis information resource: Making and mining the “gold standard” annotated reference plant genome. Genesis 2015, 53, 474–485. [Google Scholar] [CrossRef] [PubMed]
- Chen, C.; Chen, H.; Zhang, Y.; Thomas, H.R.; Frank, M.H.; He, Y.; Xia, R. TBtools: An Integrative Toolkit Developed for Interactive Analyses of Big Biological Data. Mol. Plant 2020, 13, 1194–1202. [Google Scholar] [CrossRef] [PubMed]
- Mistry, J.; Chuguransky, S.; Williams, L.; Qureshi, M.; Salazar, G.A.; Sonnhammer, E.L.L.; Tosatto, S.C.E.; Paladin, L.; Raj, S.; Richardson, L.J.; et al. Pfam: The protein families database in 2021. Nucleic Acids Res. 2021, 49, D412–D419. [Google Scholar] [CrossRef] [PubMed]
- Wheeler, T.J.; Eddy, S.R. Nhmmer: DNA homology search with profile hmms. Bioinformatics 2013, 29, 2487–2489. [Google Scholar] [CrossRef]
- Lu, S.; Wang, J.; Chitsaz, F.; Derbyshire, M.K.; Geer, R.C.; Gonzales, N.R.; Gwadz, M.; Hurwitz, D.I.; Marchler, G.H.; Song, J.S.; et al. CDD/SPARCLE: The conserved domain database in 2020. Nucleic Acids Res. 2020, 48, D265–D268. [Google Scholar] [CrossRef]
- Wilkins, M.R.; Gasteiger, E.; Bairoch, A.; Sanchez, J.C.; Williams, K.L.; Appel, R.D.; Hochstrasser, D.F. Protein identification and analysis tools in the ExPASy server. Methods Mol. Biol. 1999, 112, 531–552. [Google Scholar] [CrossRef]
- Chou, K.C.; Shen, H.B. A new method for predicting the subcellular localization of eukaryotic proteins with both single and multiple sites: Euk-mPLoc 2.0. PLoS ONE 2010, 5, e9931. [Google Scholar] [CrossRef]
- Larkin, M.A.; Blackshields, G.; Brown, N.P.; Chenna, R.; McGettigan, P.A.; McWilliam, H.; Valentin, F.; Wallace, I.M.; Wilm, A.; Lopez, R.; et al. Clustal W and Clustal X version 2.0. Bioinformatics 2007, 23, 2947–2948. [Google Scholar] [CrossRef]
- Saitou, N.; Nei, M. The neighbor-joining method: A new method for reconstructing phylogenetic trees. Mol. Biol. Evol. 1987, 4, 406–425. [Google Scholar] [CrossRef]
- Kumar, S.; Stecher, G.; Tamura, K. MEGA7: Molecular Evolutionary Genetics Analysis Version 7.0 for Bigger Datasets. Mol. Biol. Evol. 2016, 33, 1870–1874. [Google Scholar] [CrossRef]
- Yates, A.D.; Allen, J.; Amode, R.M.; Azov, A.G.; Barba, M.; Becerra, A.; Bhai, J.; Campbell, L.I.; Carbajo Martinez, M.; Chakiachvili, M.; et al. Ensembl genomes 2022: An expanding genome resource for non-vertebrates. Nucleic Acids Res. 2021, 50, D996–D1003. [Google Scholar] [CrossRef] [PubMed]
- Lescot, M.; Déhais, P.; Thijs, G.; Marchal, K.; Moreau, Y.; Van de Peer, Y.; Rouzé, P.; Rombauts, S. PlantCARE, a database of plant cis-acting regulatory elements and a portal to tools for in silico analysis of promoter sequences. Nucleic Acids Res. 2002, 30, 325–327. [Google Scholar] [CrossRef] [PubMed]









| Gene Name | ID | Chr | Chr. Location | Sub-Family | Gene Length (bp) | No. of Extron | MW (Da) | ProteinLength (aa) | pI | GRAVY | Position of Signal Peptide | Subcellular Localization |
|---|---|---|---|---|---|---|---|---|---|---|---|---|
| IbXTH01 | g4155.t1 | 1 | 29990981–29993169 | I/II | 2188 | 6 | 32711.61 | 312 | 8.78 | −0.233 | 1–26 | Plasma membrane |
| IbXTH02 | g4643.t1 | 2 | 3189988–3191861 | IIIA | 1873 | 6 | 11385.8 | 101 | 8.37 | −0.579 | Extracellular | |
| IbXTH03 | g7816.t1 | 2 | 26403969–26405559 | I/II | 1590 | 5 | 26222.77 | 234 | 7.7 | −0.183 | 1–25 | Plasma membrane |
| IbXTH04 | g9043.t1 | 2 | 35246607–35248505 | IIIB | 1898 | 7 | 33429.48 | 294 | 4.69 | −0.245 | 1–26 | Extracellular |
| IbXTH05 | g10245.t1 | 3 | 5774294–5777845 | IIIA | 3551 | 5 | 35208.95 | 302 | 8.84 | −0.463 | 1–29 | Plasma membrane |
| IbXTH06 | g10247.t1 | 3 | 5793450–5796045 | IIIA | 2595 | 6 | 28209.47 | 255 | 8.72 | −0.472 | 1–20 | Extracellular |
| IbXTH07 | g10261.t1 | 3 | 5916674–5918440 | IIIA | 1766 | 7 | 35378.8 | 303 | 9.07 | −0.703 | Plasma membrane | |
| IbXTH08 | g14155.t1 | 4 | 9862595–9864572 | I/II | 1977 | 7 | 34343.94 | 312 | 9.03 | −0.34 | 1–23 | Plasma membrane |
| IbXTH09 | g14627.t1 | 4 | 13704162–13707389 | IIIB | 3227 | 6 | 33361.75 | 296 | 6.19 | −0.338 | 1–19 | Extracellular |
| IbXTH10 | g16528.t1 | 4 | 28722021–28724227 | I/II | 2206 | 5 | 23192.44 | 211 | 9.2 | −0.255 | 1–19 | Plasma membrane |
| IbXTH11 | g19777.t1 | 5 | 23479883–23482102 | I/II | 2219 | 6 | 20828.56 | 191 | 7.09 | −0.205 | 1–23 | Plasma membrane |
| IbXTH12 | g25221.t1 | 6 | 31346152–31348193 | IIIA | 2041 | 6 | 38737.63 | 344 | 8.62 | −0.515 | Extracellular | |
| IbXTH13 | g26553.t1 | 7 | 9166497–9168089 | I/II | 1592 | 3 | 33099.43 | 288 | 6.33 | −0.335 | 1–22 | Extracellular |
| IbXTH14 | g26554.t1 | 7 | 9172874–9177026 | I/II | 4152 | 4 | 32722.77 | 292 | 6.51 | −0.337 | 1–30 | Plasma membrane |
| IbXTH15 | g26556.t1 | 7 | 9179941–9181089 | I/II | 1148 | 3 | 33184.97 | 289 | 5.27 | −0.379 | Plasma membrane | |
| IbXTH16 | g29104.t1 | 7 | 28028874–28030541 | I/II | 1667 | 6 | 34386.89 | 302 | 9.17 | −0.346 | 1–26 | Extracellular |
| IbXTH17 | g30920.t1 | 8 | 3618290–3620130 | I/II | 1840 | 6 | 18725.45 | 164 | 5.5 | −0.146 | 1–21 | Extracellular |
| IbXTH18 | g39038.t1 | 10 | 6180717–6183761 | I/II | 3044 | 6 | 32907.36 | 289 | 6.23 | −0.283 | 1–22 | Plasma membrane |
| IbXTH19 | g39094.t1 | 10 | 6555568–6557616 | I/II | 2048 | 6 | 32602.98 | 290 | 6.65 | −0.258 | 1–21 | Plasma membrane |
| IbXTH20 | g41008.t1 | 10 | 21143172–21146481 | IIIB | 3309 | 6 | 33303.48 | 290 | 6.31 | −0.461 | 1–26 | Extracellular |
| IbXTH21 | g41324.t1 | 10 | 23509092–23511770 | IIIB | 2678 | 6 | 30330.31 | 268 | 9.23 | −0.447 | Extracellular | |
| IbXTH22 | g42540.t1 | 11 | 7946462–7947812 | I/II | 1350 | 5 | 29784.55 | 263 | 7.67 | −0.398 | Plasma membrane | |
| IbXTH23 | g46451.t1 | 11 | 37577929–37580059 | I/II | 2130 | 7 | 31835.92 | 283 | 7.08 | −0.352 | Plasma membrane | |
| IbXTH24 | g50287.t1 | 12 | 25631860–25634874 | IIIB | 3014 | 7 | 27305.22 | 235 | 8.89 | −0.48 | Extracellular | |
| IbXTH25 | g54376.t1 | 13 | 23523570–23524844 | I/II | 1274 | 5 | 29162.54 | 249 | 4.8 | −0.545 | 1–28 | Plasma membrane |
| IbXTH26 | g54377.t1 | 13 | 23528294–23529584 | I/II | 1290 | 5 | 34922.22 | 306 | 6.51 | −0.468 | 1–20 | Plasma membrane |
| IbXTH27 | g54378.t1 | 13 | 23534544–23536034 | I/II | 1490 | 4 | 33378.37 | 298 | 8.8 | −0.422 | 1–29 | Plasma membrane |
| IbXTH28 | g54657.t1 | 13 | 25189323–25190449 | I/II | 1126 | 5 | 33342.38 | 298 | 8.8 | −0.394 | 1–29 | Plasma membrane |
| IbXTH29 | g54658.t1 | 13 | 25192834–25193961 | I/II | 1127 | 4 | 32655.69 | 291 | 8.66 | −0.408 | 1–23 | Plasma membrane |
| IbXTH30 | g54659.t1 | 13 | 25198284–25199394 | I/II | 1110 | 6 | 32967.05 | 292 | 8.48 | −0.397 | 1–23 | Plasma membrane |
| IbXTH31 | g54660.t1 | 13 | 25202414–25203956 | I/II | 1542 | 4 | 26892.41 | 239 | 7.76 | −0.184 | 1–23 | Extracellular |
| IbXTH32 | g54663.t1 | 13 | 25225244–25228579 | I/II | 3335 | 6 | 32882.88 | 292 | 8.54 | −0.382 | 1–23 | Plasma membrane |
| IbXTH33 | g56220.t1 | 14 | 5902284–5904604 | I/II | 2320 | 6 | 28799.85 | 263 | 5.82 | −0.039 | 1–23 | Plasma membrane |
| IbXTH34 | g58072.t1 | 14 | 19576311–19578744 | IIIA | 2433 | 6 | 32590.46 | 290 | 6.33 | −0.448 | Extracellular | |
| IbXTH35 | g59575.t1 | 14 | 29382354–29384228 | I/II | 1874 | 6 | 33154.24 | 296 | 6.89 | −0.379 | 1–29 | Plasma membrane |
| IbXTH36 | g59576.t1 | 14 | 29385211–29387188 | I/II | 1977 | 5 | 33666.08 | 293 | 8.53 | −0.397 | 1–22 | Plasma membrane |
| seq1 | seq2 | Ka | Ks | Ka/Ks |
|---|---|---|---|---|
| IbXTH18 | IbXTH19 | 0.07 | 0.1865 | 0.3755 |
| IbXTH21 | IbXTH20 | 0.0174 | 0.075 | 0.2319 |
| IbXTH32 | IbXTH17 | 0.1747 | 1.2778 | 0.1367 |
| IbXTH34 | IbXTH12 | 0.1714 | 0.8654 | 0.1981 |
Disclaimer/Publisher’s Note: The statements, opinions and data contained in all publications are solely those of the individual author(s) and contributor(s) and not of MDPI and/or the editor(s). MDPI and/or the editor(s) disclaim responsibility for any injury to people or property resulting from any ideas, methods, instructions or products referred to in the content. |
© 2023 by the authors. Licensee MDPI, Basel, Switzerland. This article is an open access article distributed under the terms and conditions of the Creative Commons Attribution (CC BY) license (https://creativecommons.org/licenses/by/4.0/).
Share and Cite
Zhang, J.-Z.; He, P.-W.; Xu, X.-M.; Lü, Z.-F.; Cui, P.; George, M.S.; Lu, G.-Q. Genome-Wide Identification and Expression Analysis of the Xyloglucan Endotransglucosylase/Hydrolase Gene Family in Sweet Potato [Ipomoea batatas (L.) Lam]. Int. J. Mol. Sci. 2023, 24, 775. https://doi.org/10.3390/ijms24010775
Zhang J-Z, He P-W, Xu X-M, Lü Z-F, Cui P, George MS, Lu G-Q. Genome-Wide Identification and Expression Analysis of the Xyloglucan Endotransglucosylase/Hydrolase Gene Family in Sweet Potato [Ipomoea batatas (L.) Lam]. International Journal of Molecular Sciences. 2023; 24(1):775. https://doi.org/10.3390/ijms24010775
Chicago/Turabian StyleZhang, Jing-Zhen, Pei-Wen He, Xi-Ming Xu, Zun-Fu Lü, Peng Cui, Melvin Sidikie George, and Guo-Quan Lu. 2023. "Genome-Wide Identification and Expression Analysis of the Xyloglucan Endotransglucosylase/Hydrolase Gene Family in Sweet Potato [Ipomoea batatas (L.) Lam]" International Journal of Molecular Sciences 24, no. 1: 775. https://doi.org/10.3390/ijms24010775
APA StyleZhang, J.-Z., He, P.-W., Xu, X.-M., Lü, Z.-F., Cui, P., George, M. S., & Lu, G.-Q. (2023). Genome-Wide Identification and Expression Analysis of the Xyloglucan Endotransglucosylase/Hydrolase Gene Family in Sweet Potato [Ipomoea batatas (L.) Lam]. International Journal of Molecular Sciences, 24(1), 775. https://doi.org/10.3390/ijms24010775

