Abstract
Meat quality has a close relationship with fat and connective tissue; therefore, screening and identifying functional genes related to lipid metabolism is essential for the production of high-grade beef. The transcriptomes of the Longissimus dorsi muscle in Wagyu and Chinese Red Steppe cattle, breeds with significant differences in meat quality and intramuscular fat deposition, were analyzed using RNA-seq to screen for candidate genes associated with beef quality traits. Gene Ontology (GO) and Kyoto Encyclopedia of Genes and Genomes (KEGG) enrichment analysis showed that the 388 differentially expressed genes (DEGs) were involved in biological processes such as short-chain fatty acid metabolism, regulation of fatty acid transport and the peroxisome proliferator-activated receptor (PPAR) signaling pathway. In addition, crystallin alpha B (CRYAB), ankyrin repeat domain 2 (ANKRD2), aldehyde dehydrogenase 9 family member A1 (ALDH9A1) and enoyl-CoA hydratase and 3-hydroxyacyl CoA dehydrogenase (EHHADH) were investigated for their effects on intracellular triglyceride and fatty acid content and their regulatory effects on genes in lipogenesis and fatty acid metabolism pathways. This study generated a dataset from transcriptome profiling of two cattle breeds, with differing capacities for fat-deposition in the muscle, and revealed molecular evidence that CRYAB, ANKRD2, ALDH9A1 and EHHADH are related to fat metabolism in bovine fetal fibroblasts (BFFs). The results provide potential functional genes for maker-assisted selection and molecular breeding to improve meat quality traits in beef cattle.
1. Introduction
Beef is a popular meat, known for being rich in nutrients that are important for antioxidant and anti-inflammatory responses as well as nerve, muscle, retinal, immune and cardiovascular function [1]. In recent years, meat characteristics, particularly fat deposition, have become an important factor influencing consumers’ meat purchasing decisions [2]. Livestock lipid metabolism is mainly affected by heredity, feeding and the external environment [3]. With the development of modern molecular breeding techniques, such as cell engineering and molecular markers, modern beef cattle breeding combines conventional selective breeding with molecular biology, bioinformatics and computer information technology. Screening and verification of functional genes has become important for molecular breeding to improve meat quality traits. In addition, the cellular and genetic mechanisms of different fat deposition sites involve complex and highly coordinated gene expression programs. Therefore, lipid metabolism has always been a topic that offers both challenge and interest in livestock animal research.
Transcriptomics was the first (and is now the most widely used) molecular technology in basic research, clinical diagnosis and drug development [4]. In recent years, with the rapid development of RNA-seq, it has been applied in the livestock industry. RNA-seq analyses have been used to determine large numbers of candidate genes, new transcripts, single nucleotide polymorphisms (SNPs), and regulatory networks for different species and for tissues of different animals such as pigs, cattle and sheep [5]. Understanding the transcriptomes of livestock animals is critical for explaining the function of their genomes, revealing the molecular makeup of cells and tissues and exploring development and disease. With transcriptomics now applied broadly to livestock studies [6,7,8,9,10,11,12,13], several RNA-seq analyses have already been performed in the Wagyu and other breeds in the U.S. and European regions to select functional genes for improved meat quality [14,15]. However, only a few studies have been applied to screen for differences between functional genes in Wagyu and the yellow cattle of Asia.
Chinese Red Steppe cattle are a native Chinese breed used for meat and dairy, mainly distributed in the northeast of China [11]. They have unique features, such as disease resistance and better meat quality, compared to other local Chinese cattle. They are popular among meat consumers because of the unique flavor of their meat. However, Chinese Red Steppe cattle have a lower intramuscular fat (IMF) content than foreign commercial beef cattle, which limits the beef quality and economic benefits. The Wagyu is a Japanese beef cattle breed derived from native Asian cattle. The most distinctive feature of Wagyu beef is its beautiful marbling, due mainly to its high intramuscular fat content, which improves the overall taste [16]. A previous meat quality assessment found that Wagyu beef is high in fat, which is essential for improving the texture of the meat [16]. Studies have shown that genetic differences in meat quality are expressed as inter-varietal differences [17]. Therefore, the two breeds of cattle are perfect models for screening functional genes associated with fat deposition affecting meat quality traits. In addition, the study of these model breeds could reveal novel key genes and regulatory networks that are involved in regulating fat deposition in muscle tissue, leading to further improvement of meat quality traits in Asian cattle.
In the present study, the Longissimus dorsi muscles of Wagyu and Chinese Red Steppe cattle were used to screen differentially expressed genes (DEGs) by RNA-seq, and the functions of candidate genes related to meat traits in lipid metabolism were analyzed. These results revealed novel functional genes for the molecular breeding of cattle, which will be useful for further study on the meat quality of different breeds.
2. Results
2.1. Analysis of DEGs in Longissimus dorsi Muscle between Cattle Breeds
The details of the transcriptome sequencing data are reported in our previous study on the alternative splicing comparative analysis of the Longissimus dorsi muscle in Wagyu and Chinese Red Steppe cattle [11]. The data were submitted to the Gene Expression Omnibus (GEO) of the National Center for Biotechnology Information (NCBI) [18] and are accessible through GEO Series accession number GSE161967 (https://www.ncbi.nlm.nih.gov/geo/query/acc.cgi?acc=GSE161967; accessed on 1 May 2022).
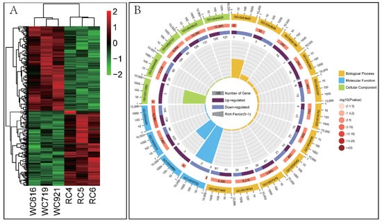
A total of 388 DEGs were obtained via transcriptome expression differential gene analysis (Log2 FC > 0.58 or < −0.585, false discovery rate (FDR) < 0.05). The enrichment heat map is shown in Figure 1A, within which the key genes are reportedly associated with meat quality traits including insulin-like growth factor 2 (IGF-2), acyl-CoA oxidase 1 (ACOX1), angiopoietin like 4 (ANGPTL4) and solute carrier family 27 member 5 (SLC27A5). A large number of novel candidate genes connected to bovine muscle development and lipid metabolism were also identified: agouti signaling protein (ASIP), CD44 molecule (CD44), syndecan-3 (SDC3), agrin (AGRN), fructose-bisphosphatase 1 (FBP1), glutamic-oxaloacetic transaminase1, (ACTC1), crystallin alpha B (CRYAB), and ankyrin repeat domain 2 (ANKRD2). Among the DEGs, 205 genes were up-regulated in the Longissimus dorsi of Wagyu compared with Chinese Red Steppe cattle, and 183 genes were down-regulated. The details of the top 10 up- and down-regulated DEGs are shown in Table 1 and Table 2, respectively. Notably, 22 genes were uncharacterized in the database, the details of which are in Table S3.

Figure 1.
Differential mRNAs expression in Longissimus dorsi muscles between Japanese black cattle (Wagyu) and Chinese Red Steppe cattle. (A) Heat map of differentially expressed genes (DEGs); (B) the top 20 Gene Ontology (GO) terms by ascending order of corrected p value (BP: biological process; MF: molecular function; CC: cell composition); (C) the top 20 KEGG pathways listed by ascending order of corrected p-value.
Table 1.
The top 10 up-regulated DEGs in Longissimus dorsi in Wagyu and Chinese Red Steppe cattle.
Table 2.
The top 10 down-regulated DEGs in Longissimus dorsi in Wagyu and Chinese Red Steppe cattle.
2.2. DEG Participation in Biological Processes Related to Lipid Metabolism
To understand their putative functions, 388 DEGs in Wagyu were mapped to the Gene Ontology (GO) and Kyoto Encyclopedia of Genes and Genomes (KEGG) orthology (KO) databases for analysis. The results showed that 475 biological processes were significantly enriched in Wagyu cattle compared to Chinese Red Steppe cattle (Figure 1B). Among these enriched biological processes, seven (β-oxidation of fatty acids using acyl-CoA oxidase, regulation of fatty acid transport, metabolic processes of short-chain fatty acids, metabolic processes of fatty acids, biosynthetic processes of fatty acids, transport of plasma membrane long-chain fatty acids and negative regulation of fatty acid oxidation) were closely related to beef quality traits.
The results of KEGG enrichment analysis were shown in Figure 1C. The 138 DEGs were enriched in 171 KEGG pathways, of which 11 pathways were significantly en-riched (p < 0.05), such as Alanine, aspartate and glutamate metabolism (PATH:00250), ECM-receptor interaction (PATH:04512) and D-Arginine and D-Ornithine Metabolism (PATH:00472). Genes specifically expressed in Chinese Red Steppe cattle were mainly enriched in 20 pathways, which also included D-arginine and D-ornithine metabolism. In addition, genes specifically expressed in Wagyu were enriched in seven pathways (p < 0.05), with the highest enrichment in dilated cardiomyopathy and ECM–receptor interaction.
2.3. Prediction Analysis of Genes Interaction Network
The results of the gene interaction network prediction analysis are shown in Figure 2A. Among these, the down-regulated genes enoyl-CoA hydratase and 3-hydroxyacyl CoA dehydrogenase (EHHADH), the up-regulated gene ACOX1 and the down-regulated genes aldehyde dehydrogenase 9 family member A1 (ALDH9A1) and acyl-CoA synthetase (ACSS) formed regulatory relationships through intermediate compounds, including trans-hexadec-2-enoyl-CoA, (S)-methylmalonate semialdehyde and acetoacetyl-CoA in: fatty acid degradation (bta00071); valine, leucine and isoleucine degradation (bta00280); and butanoate metabolism (bta00650), respectively. The up-regulated collagen type IV alpha 1 chain (COL4A1) gene may play a role in activating the up-regulated genes SDC3 and CD44 via ECM–receptor interaction (bta04512), and SDC3 is also activated by the up-regulated genes thrombospondin 4 (THBS4); the up-regulated gene adenylate cyclase 5 (ADCY5) may interact with the up-regulated gene protein kinase cAMP-activated catalytic subunit beta (PRKACB) via several pathways, and it also has an interaction with the down-regulated gene phosphodiesterase 4C (PDE4C) via cyclic GMP in pathways of purine metabolism (bta00230). PRKACB acts as an activator of the up-regulated calcium voltage-gated channel auxiliary subunit gamma 4 (CACNG4) gene in dilated cardiomyopathy (bta05414); the down-regulated gene glutamic-oxaloacetic transaminase 1 (GOT1) is associated with the down-regulated genes adenylosuccinate synthase (ADSS) and D-aspartate oxidase (DDO). The down-regulated gene methionine adenosyltransferase 2B (MAT2B) and the up-regulated gene DNA methyltransferase 3 alpha (DNMT3A) form an interaction through S-adenosyl-L-methionine in cysteine and methionine metabolism (bta00270); the down-regulated genes thymidylate synthetase (TYMS) and the down-regulated gene methylenetetrahydrofolate dehydrogenase, cyclohydrolase and formyltetrahydrofolate synthetase 1 (MTHFD1) may interact with 5,10-methylene-tetrahydrofolate in one carbon pool via folate (bta00670).
Figure 2.
Prediction analysis of genes interaction network and validation of sequencing data. (A) Gene interaction network: red circles represent up-regulated genes, green circles represent down-regulated genes; (B) the fold change of DEG expression levels.
2.4. Validation of Candidate DEGs Expression Levels
The expression levels of DEGs connected to lipid metabolism were verified using RT-qPCR. The mRNA levels of ASIP, GINS complex subunit 2 (GINS2), FBP1, phospholipase C epsilon 1 (PLCE1) and geminin DNA replication inhibitor (GMNN) genes in Chinese Red Steppe cattle were significantly lower than in Wagyu (p < 0.05), and the mRNA expression levels of scavenger receptor class F member 2 (SCARF2), SDC3, CRYAB, ANKRD2, dehydrogenase/reductase 3 (DHRS3), annexin A2 (ANXA2), murine retrovirus integration site 1 homolog (MRVI1) and NUMB like endocytic adaptor protein (NUMBL) were significantly higher in Wagyu (p < 0.05). The results of the RT-qPCR were consistent with the sequencing data (Figure 2B).
2.5. Effects of Candidate Genes on Triglyceride Content in Bovine Fetal Fibroblasts (BFFs)
To analyze the functions of key candidate DEGs involved in lipid metabolism, overexpression vectors of related genes were constructed separately. The coding sequences (CDSs) of the ANKRD2, CRYAB, ALDH9A1 and EHHADH genes were successfully amplified by PCR and ligated to the pBI-CMV3 vector (Figure 3A). The BFFs in overexpression and negative control groups showed regular morphological expression of green fluorescent proteins (GFPs) 24 h post-transfection (Figure 3B). RT-qPCR was used to detect the candidate genes. The results showed that the mRNA expression levels of ANKRD2, CRYAB, ALDH9A1 and EHHADH in each overexpression group significantly increased (p < 0.01) compared with the control group (Figure 3C).
Figure 3.
Construction of candidate gene overexpression vectors and their effects on triglyceride content in bovine fetal fibroblasts (BFFs). (A) The coding sequence (CDS) of the candidate gene was amplified by PCR and ligated to the pBI-CMV3 vector; (B) green fluorescent protein expression of BFFs 48 h after transfection; (C) RT-qPCR to detect mRNA levels of candidate genes; (D) detection of triglyceride content in BFFs. * p < 0.05, ** p < 0.01, *** p < 0.001, **** p < 0.0001.
Detection of intracellular triglyceride showed that the overexpression of ANKRD2, ALDH9A1 and EHHADH resulted in significant decreases in the intracellular triglycerides (p < 0.01). We found the most pronounced decrease after the overexpression of EHHADH (33.132 ± 4.127 μmol/g). Overexpression of CRYAB in BFFs also lowered intracellular triglycerides (49.326 ± 0.341 μmol/g), whereas there was no significant difference between the pBI-CMV3-CRYAB and pBI-CMV3 groups (54.387 ± 0.791 μmol/g, Figure 3D). These results suggest that CRYAB, ANKRD2, ALDH9A1 and EHHADH are negative regulators of triglyceride synthesis in BFFs.
2.6. Effects of Candidate Genes on Bovine Intracellular Fatty Acids
The results of the gas chromatography analysis showed that six fatty acid components were detected in the cells: caproic, caprylic, palmitic, stearic, linoleic and cis-4,7,10,13,16,19-docosahexaenoic acids (Figure 4). Short-chain fatty acids (hexanoic) are critical nutrients for ruminants, and medium-chain fatty acids (octanoic) are required for regulation of neural energy balance. Palmitic acid is thought to promote the accumulation of triglycerides in livestock, stearic acid reduces low-density lipoprotein (LDL) cholesterol and linoleic acid is an essential fatty acid. Therefore, these fatty acids are of considerable interest for their nutritional and therapeutic properties.
Figure 4.
The composition of fatty acids 48 h after transfection. C6:0: caproic acid; C8:0: caprylic acid; C16:0: palmitic acid; C18:0: stearic acid; C18:2n6c: linoleic acid; C22:6n3: cis-4,7,10,13,16,19-docosahexaenoic acid.
Compared with the control group, each fatty acid (except for hexanoic acid) and total fatty acids decreased in the CRYAB and ANKRD2 overexpression groups; the content of each fatty acid and total fatty acids within the ALDH9A1 overexpression group (83.48 ± 20.22 μg) was higher than that for the control (34.29 ± 20.10 μg). In the EHHADH group, the amount of linoleic acid (1.79 ± 0.863 μg) and cis-4,7,10,13,16,19-docosahexaenoic acid (2.01 ± 0.686 μg) increased in BFFs, while the rest of the fatty acids decreased. In addition, hexanoic acid was not detected in the ALDH9A1 and EHHADH overexpression groups.
2.7. Regulation of Genes Related to Lipid and Fatty Acid Metabolism by Candidate Genes
ANKRD2, CRYAB, ALDH9A1 and EHHADH gene overexpression in BFFs was analyzed using the RT2 Profiler PCR Array to detect their effects on key genes involved in fat and fatty acid metabolism (Figure 5). Overexpression of CRYAB resulted in up-regulation of glycerol-3-phosphate dehydrogenase 1 (FC > 1.5, p < 0.05) and down-regulation of acyl-CoA synthetase long chain family member 6 (ACSL6), methylmalonyl-CoA epimerase (MCEE), protein kinase AMP-activated non-catalytic subunit gamma 1 (PRKAG1), lipoprotein lipase (LPL) and acetyl-CoA acetyltransferase 1 (FC < 1/1.5, p < 0.05).
Figure 5.
Regulation of genes related to fat and fatty acid metabolism by candidate genes.
As a result of ANKRD2 overexpression, the levels of 3-hydroxy-3-methylglutaryl-CoA synthase 2 (HMGCS2) and methylmalonyl CoA mutase (MUT) were enhanced (FC > 1.5, p < 0.05), whereas glycerol kinase 2 (GK2) expression levels were reduced (FC < 1/1.5, p < 0.05).
Upon overexpression of ALDH9A1, fatty acid binding protein 5 (FABP5), solute carrier family 27 member 1 (SLC27A1), acyl-CoA dehydrogenase short/branched chain (ACADSB), acyl-CoA dehydrogenase family member 11 (ACAD11), fatty acid binding protein 4 (FABP4), acyl-CoA synthetase long chain family member 5 (ACSL5), carnitine O-acetyltransferase (CRAT), peroxisomal trans-2-enoyl-CoA reductase (PECR), HMGCS2 and MUT expression levels went up (FC > 1.5, p < 0.05), and lipase E, hormone-sensitive type (HSL/LIPE) was down-regulated (FC < 1/1.5, p < 0.05).
EHHADH gene overexpression resulted in enoyl-CoA delta isomerase 2 (ECI2), glutaryl-CoA dehydrogenase (GCDH), inorganic pyrophosphatase 1 (PPA1), FABP4, acyl-CoA thioesterase 7 (ACOT7), 3-hydroxy-3-methylglutaryl-CoA lyase (HMGCL) and HMGCS2 expression levels being up-regulated (FC > 1.5, p < 0.05) and 28 genes being down-regulated (FC < 1/1.5, p < 0.05).
Genes that are important for fat and fatty acid metabolism can be divided into four types. ACAT1, GK2, SLC27A1 and PPA1 promote the synthesis of triglycerides. Conversely, glycerol-3-phosphate dehydrogenase 1 (GPD1), LPL and HMGCS2 promote triglyceride catabolism. In addition, ACSL5, ACSL6, PRKAG1, FABP4, FABP5 and ACOT7 promote fatty acid synthesis, whereas MCEE, ACADSB, ACAD11, PECR, HMGCL and ECI2 promote fatty acid catabolism.
The protein interaction network between the candidate genes and the regulated fatty acid metabolism pathway genes was predicted and analyzed using STRING. The results showed that ANKRD2 did not have protein interactions with up- and down-regulated genes. The ALDH9A1 gene interacted with MUT (Figure 6B). The EHHADH gene had direct and indirect interactions with 28 genes; among the down-regulated genes, HSL/LIPE interacted with protein kinase AMP-activated non-catalytic subunit beta 2 (PRKAB2) and PRKACB. GPD1 interacted with glycerol-3-phosphate dehydrogenase 2 (GPD2) (Figure 6C).
Figure 6.
Prediction of protein interaction between genes related to fat and fatty acid metabolism and candidate genes. (A) CRYAB and fatty acid metabolic pathway protein interaction network; (B) ALDH9A1 and fatty acid metabolic pathway protein interaction network; (C) EHHADH and fatty acid metabolic pathway protein interaction network.
3. Discussion
Indicators such as fat deposition and fatty acid content play crucial roles in related economic traits, such as growth, reproduction and meat quality in livestock. The intramuscular fat content of beef affects tenderness, flavor, marbling and nutritional value. A moderate amount of intramuscular fat deposition can increase the marbling level, reduce the shear force of beef and improve the flavor [19]. Beef is rich in fatty acids and essential polyunsaturated fatty acids, and the type of fatty acid and unsaturated fatty-acids have also become important indicators for evaluating beef quality [20].
In the present study, the DEGs involved in growth and development and lipid metabolism were screened as candidate genes for bovine meat quality traits, including CD44, SDC3, ASIP, CRYAB, ANKRD2, GOT1, SLC27A5, ALDH9A1, EHHADH, PECR, AGRN, ADCY5, ACOX1, COL4A1 and ACTC1.
Of the DEGs, the ASIP gene has been reported to regulate coat color phenotype in animals [21]. Furthermore, with the discovery of the expression of ASIP mRNA in subcutaneous fat cells [22], the role of ASIP genes in lipid metabolism has become a subject of interest. Elke et al. [23] reported that the ASIP gene is widely expressed not only in adipose tissue but also in the muscle tissue of cattle. Compared with DEGs in Holstein cattle, ASIP mRNA was up-regulated more than nine-fold in the intramuscular fat of Japanese Wagyu cattle (p < 0.001), which suggested that it may be a functional gene related to the excellent beef quality of this breed.
This study showed that the expression level of AGRN in the Longissimus dorsi of Wagyu was 1.79 times higher than that of Chinese Red Steppe cattle. Epigenetic studies also suggest a role for AGRN in human obesity as a link between DNA methylation and AGRN was found in a study involving obese and healthy individuals [24]. Meanwhile, our previous study found that the expression levels of AGRN were negatively correlated with its promoter DNA methylation levels [11]. Furthermore, Maak et al. [25] found that 11 genes were expressed in Longissimus dorsi samples with higher fat content in the F2 generation of a Charolais × Holstein cross. The up-regulated genes included AGRN, which indicates that it may be one of the candidate genes that increases fat deposition.
Hematopoietic and immune cells highly express the CD44 protein as a hyaluronan-binding surface receptor [26,27]. It is also highly expressed on the surface of human adipose stem cells, suggesting that CD44 may be involved in the pluripotency and differentiation of preadipocytes [28]. Previous studies have shown that treating high-fat-diet mice with a monoclonal antibody of CD44 suppresses the development of obesity and reduces adipose tissue inflammation [29]. Our recent study showed that the CD44 gene is a key regulator of lipid metabolism in bovine mammary epithelial cells [30]. The above evidence suggests that CD44 is important for lipid metabolism.
The SDC3 gene is thought to be a novel regulator of feeding behavior and body weight that participates in energy metabolism. It has been previously demonstrated that male SDC3-deficient mice respond to food deprivation by reflexively reducing their feeding [31]. In the presence of high-fat diets, SDC3-null mice accumulated less fat, demonstrated better glucose tolerance, and were resistant to obesity induced by high-fat diets [32]. In humans, SDC3 polymorphisms have been linked to obesity and female hyperandrogenemia [33]. Interestingly, recent studies have found that SNPs in the SDC3 gene are associated with growth traits in cattle [34]. This evidence suggests that SDC3 may affect the formation of meat traits by regulating energy metabolism in domestic animals.
The expression level of CRYAB in the Longissimus dorsi of Wagyu was 2.57 times higher than that of the Chinese Red Steppe cattle (p < 0.05) in the present study. The expression level of the CRYAB gene in 3-month-old Japanese Wagyu × Hereford cattle was 1.73 times higher in Pyrmont × Hereford cattle, and the intermuscular fat content of Japanese Wagyu × Hereford hybrid cattle was significantly higher than that of the Pyrmont × Hereford hybrid cattle [35], suggesting that CRYAB may be related to multiple traits, such as high intermuscular fat content and muscle development. However, the overexpression of CRYAB inhibited fat deposition and reduced intracellular fatty acid content, which is inconsistent with the results in which the expression level of CRYAB was proportional to fat content. It is suggested that the effect of CRYAB in vivo on intermuscular fat deposition and lipid metabolism may occur through the coregulation of endocrine and paracrine pathways. Thus, gene overexpression could not increase the intracellular fat content in fibroblasts and might not be entirely consistent with the result in vivo. Hence, the regulatory effects of this gene on lipid metabolism and networks need further in vivo validation. In addition, CRYAB overexpression up-regulated GPD1 (FC > 1.5, p < 0.05), and in a human obesity study, triglyceride synthesis was reduced and muscle mass was increased by growth factor receptor bound protein 14 (GRB14) and GPD1. The expression levels of GPD1 and GDF8 were down-regulated after weight loss, but increased in obese women compared with lean women [36]. At the same time, studies have also shown that in the omental adipose tissue of obese women, LPL, GPD1 and leptin (LEP) are significantly reduced, suggesting that the increased expression of GPD1 promotes fat deposition [37]. The down-regulated gene PRKAG1 was located in a quantitative trait locus (QTL) associated with pig fat traits, suggesting that the PRKAG1 gene may also be associated with bovine fat traits. The above results suggest that CRYAB-mediated regulation of fat content has an effect on fat deposition capacity, but its effects on fat deposition and the regulatory mechanisms involved need further analysis in vivo.
ANKRD2 is localized to the nucleus and sarcomere in muscle cells and plays a role in the differentiation of muscle cells, as shown by its expression being induced during C2C12 differentiation in vitro [38]. The results of this study showed that ANKRD2 gene overexpression inhibited intracellular fat deposition, reduced intracellular fatty acid composition and regulated expression levels of genes in fatty acid metabolism pathways. At the same time, studies in a diabetic mouse model showed that the expression level of ANKRD2 was also changed in diabetes [39]. Overexpression of ANKRD2 could up-regulate HMGCS2 and down-regulate GK2. Previous studies found that HMGCS2 induced fatty acid α-oxidation and ketone production in hepatoma cells and played a crucial role in fatty acid oxidation [40]. In addition, HMGCS2 up-regulation increased intracellular fat oxidation and reduced triglyceride content [40]. It is worth noting that GK2 was found to be associated with pig backfat thickness in a genome-wide association analysis of Duroc pigs [41]. Overall, the ANKRD2 gene could improve meat quality traits by regulating the expression of genes such as HMGCS2 and GK2, which are involved in glucose and lipid metabolism, to affect intracellular fat and fatty acid composition.
Transcriptome analysis showed that the expression level of the ALDH9A1 gene in the Longissimus dorsi of Wagyu was 62.93% of the level in Chinese Red Steppe cattle. We speculate that the ALDH9A1 gene is also a potential functional gene for meat quality traits in cattle. In a study in which blood lipids were reduced in rats fed mulberry leaves, the expression level of ALDH9A1 was significantly lower in these rats, suggesting that ALDH9A1 also participates in lipid metabolism [42]. Notably, genome-wide association analysis in multiple pig populations found that ALDH9A1 was associated with fatty-acids in muscle and abdominal adipose tissue in pigs [43], suggesting a potential role for ALDH9A1 in meat quality traits and fatty acid content in pork [44]. Furthermore, overexpression of ALDH9A1 could result in up-regulation of the ACADSB expression level (FC > 1.5, p < 0.05). Our previous studies found that the ACADSB gene could significantly increase the intracellular triglyceride content (p < 0.05) [45] and that the knockout of ACADSB in bovine mammary epithelial cells may have been an important regulator of intracellular fatty acid content [46]. However, we found that overexpression of the ALDH9A1 gene caused a significant decrease in intracellular triglyceride content (p < 0.05), suggesting that it may not regulate intracellular triglyceride contents through increased ACADSB gene expression alone.
We found that the expression level of EHHADH in the Longissimus dorsi muscle of Wagyu was only 25.33% of the expression level of Chinese Red Steppe cattle (p < 0.05). EHHADH is part of the canonical peroxisomal fatty acid β-oxidation pathway that can be induced by PPARα activation [47]. In a dairy cow genome-wide association analysis study, EHHADH and 19 other genes were correlated with milk fatty acid traits in a Chinese Holstein dairy cow population [48], suggesting that EHHADH is a potential functional gene that affects fatty acid metabolism in cattle. Overexpression of EHHADH in BFFs significantly reduced intracellular triglycerides. Meanwhile, it resulted in up-regulation of seven genes and down-regulation of 28 genes in the fatty acid metabolism pathway, among which the expression level of carnitine palmitoyltransferase 1A (CPT1A) was down-regulated by a factor of 57.28. CPT1 is a key rate-limiting enzyme responsible for the transport of long-chain fatty acids into mitochondria, and overexpression of CPT1 in skeletal muscle in vivo increases fatty acid oxidation and reduces triacylglycerol esterification [49]. Stimulation of systemic CPT1 activity may also accelerate peripheral fatty acid oxidation [50]. Furthermore, CPT1 has three paralogous genes in mammals: CPT1A, B, and C. CPT1A is mainly expressed in the liver, whereas CPT1B is expressed in muscle and, to a lesser degree, in the liver. After treatment with tetradecylglycine, PPARα, CPT1A and CPT1B were significantly up-regulated in the livers of mice [51]. It appears that the expression of CPT1A and CPT1B may vary with the timing of PPARα activation or may not be fully mediated by the PPARα pathway. Notably, it was found in our previous study that HSL gene overexpression led to up-regulation of the EHHADH gene [52], whereas overexpression of the EHHADH gene resulted in down-regulation of HSL gene expression. Although both HSL and EHHADH are essential genes in regulation of fat and fatty acid metabolism, the regulatory roles of HSL and EHHADH are poorly defined [53,54,55]. From the results of our previous study, it is speculated that HSL overexpression increased intracellular triglyceride content, so the oxidation of EHHADH was activated. However, EHHADH gene overexpression led to a decrease in intracellular triglyceride in this study. We believe that with decreasing triglyceride levels, HSL gene expression became inactive and the decreasing content of triglycerides reduced its expression. Therefore, the regulatory mechanism of the level of expression and the interaction between HSL and EHHADH need further study.
4. Materials and Methods
4.1. Animals and Longissimus dorsi Sample
The Longissimus dorsi of Wagyu and Chinese Red Steppe used in this experiment were provided by Inner Mongolia University (Hohhot, China) and Agricultural Science Academy of Jilin Province (Gongzhuling, China), respectively. The two farms raising the two groups of cattle are located at similar altitudes and have similar natural climatic conditions. Cattle in both groups were grown under similar feeding conditions and fed on corn and hay with free access to fodder and water. The Wagyu and three Chinese Red Steppe were slaughtered at 28 months for longissimus dorsi muscle tissues, and biological replicates are three. All the tissue details were shown in our previous study [11]. Cut the samples into pieces, aliquot them within cryovials, and store them in liquid nitrogen quickly. All the animal experiments in the present study strictly complied with the relevant regulations regarding the care and use of experimental animals issued by Jilin University Animal Care and Use Committee (Approval ID: 20140310).
4.2. RNA Extraction and RNA Sequencing
Total RNAs of tissues were extracted by Trizol (Takara, Dalian, China). Extractions were treated with DNaseI (NEB, Beijing, China), and the concentration of total RNA obtained was detected by Agilent 2100 Bioanalyzer (Davis, CA, USA). The purified RNA was then used for RNA sequencing. First, enrichment of eukaryotic mRNA with magnetic beads with Oligo (dT). Then, the mRNA is broken into short fragments by adding a breaking reagent at the appropriate temperature in the thermomixer (Eppendorf AG, Hamburg, Germany). The broken mRNA is used as a template to synthesize cDNA and then synthesize the second cDNA. Finally, the product is purified and recovered, the sticky ends are repaired and base “A” is added to the 3′ end of cDNA to connect the linker. The constructed library was sequenced using the Illumina HiSeq2000 (BGI, Shenzhen, China) sequencing platform after quality checking using ABI Step One Plus Real-Time PCR System (StepOnePlus; Applied Biosystems, Waltham, MA, USA).
4.3. Sequencing Data Analysis
The original sequencing data is called raw reads, and clean reads are obtained after filtering out low-quality reads. The clean reads were mapped to the reference genome (Bos taurus UMD_3.1.1) using HISAT2 software [56]. Next, we used Bowtie2 [57] to align clean reads to this reference sequence and then used RSEM [58] to calculate gene and transcript expression levels. We use the internationally recognized algorithm EBSeq to differentially base Fragments Screening of factors (Log2FC > 0.585 or <−0.585, FDR < 0.05).
4.4. Gene Ontology Enrichment and Kyoto Encyclopedia of Genes and Genomes Pathway Analysis
The DEGs were subjected to GO enrichment analysis by the R language package of GO seq [59], with gene length corrected for bias. KOBAS software [60] was used to test the statistical enrichment of related genes in the KEGG pathways [61]. A corrected p < 0.05 was considered significant enrichment.
4.5. Real-Time Quantitative PCR Analysis
To detect their relative expression levels of mRNA by Real-Time Quantitative PCR (RT-qPCR), the primers for RT-qPCR were designed using Primer Premier 6.0 software. The details of the gene ID and primer sequences are shown in Table S1. The β-actin (ACTB) gene was selected as the internal reference gene. RT-qPCR reaction system: SYBR® Premix Ex Taq (Tli RNaseH Plus) (2×) 5.0 μL, PCR upstream and downstream primers (10 μmol/L) each 0.2 μL, cDNA template 1.0 μL, nuclease-free water 3.6 μL, total reaction volume 10.0 μL; reaction conditions: 95 °C for 5 min; 95 °C for 10 s, 60 °C for 30 s, 40 cycles; add a melting curve program after quantifying the amplification parameters: 95 °C—15 s, 60 °C—20 s, 95 °C—15 s.
4.6. Construction of Candidate Gene Overexpression Vector
Two pairs of primers were designed for each candidate gene, and the CDS region sequence of the target fragment was amplified by nested PCR. The details of the primer sequences and mRNA ID are shown in Table S2. PCR products were verified by Sanger sequencing and ligated into pBI-CMV3 plasmid (#631632, Clontech Laboratories, Mountain View, CA, USA) to generate overexpression vectors for candidate genes.
4.7. Cell Culture and Transfection
The BFFs in the study were purified and cultured from newborn cattle ear tip tissues according to our laboratory’s previous method using tissue nubble culture [62]. The BFFs were cultured in 10 cm culture plates (Falcon, 353003, Franklin, Lake, NJ, USA) in DMEM/F12 (HyClone, 12-719Q, Logan, UT, USA) supplemented with 10% FBS (Fetal bovine serum, 11011-6123, Tian Hang, Hangzhou, Zhejiang, China). To investigate the role and regulatory mechanism of candidate genes for meat quality traits on fat and fatty acid metabolism, we seeded cells at a concentration of 2 × 106 cells/well in six-well culture plates (353,090, Falcon) and cultured at 37 °C and 5% CO2 in an incubator (Thermo Fisher Scientific, Inc., Waltham, MA, USA). When the density of cells reached 80%, exchange the culture medium for transfection. Each overexpression vector of candidate genes was transfected into cells using FuGENE HD Transfection Reagent (PRE2311, Promega, Madison, WI, USA) according to the manufacturer’s protocol, respectively, and the group of BFFs transfected with pBI-CMV3 was the negative control group. At 24 h post-transfection, cell morphology and growth state were observed under microscope, and the expression of green fluorescent protein (GFP) in the cells was observed under a fluorescence microscope (Nikon TE2000, Tokyo, Japan) to observe the transfection efficiency. Triplicate experiments were performed by transfecting the same number of cells with the same vector in different wells.
4.8. Analysis of the Triglyceride Contents in BFFs
Cells were collected post-transfection for 48 h. The triglyceride contents in each group of BFFs were detected according to the manufacturer’s protocol of triglyceride assay kit (Applygen Technologies, E1015-105, Beijing, China), and the absorbance value at the wavelength of 550 nm was detected by a multi-function microplate reader (Biotech, San Francisco, CA, USA). The BCA protein detection kit (KeyGEN BioTECH, KGP902, Nanjing, Jiangsu, China) was used, and the test steps were referred to the standard operating procedure of the instruction manual to detect the concentration of protein in the same sample. The triglyceride content was finally corrected per mg protein content.
4.9. Fatty Acids (FAs) Extraction and Content Analysis in BFFs by GC
FAs were extracted post-transfection for 48 h of BFFs. After washing 3 times with phosphate-buffered saline (PBS), cells were trypsinized with 0.25% trypsin solution (Gibico, Grand Island, NY, USA). Cell pellets were collected by centrifugation at 500 g. The methods of FAs detection were referred to Pingjiang [30]. Briefly, Folch solution (2:1 CHCl3:CH3OH, v/v) and internal reference FA (Ginkgolic acid C13:0, 49,962, Sigma-Aldrich, St. Louis, MO, USA) were added to cells of each group. Then, the tube with the cells pellet was filled with high-purity nitrogen and shaken vigorously. After chloroform was evaporated, methylated mixed solvent consisting of 35% BF3 methanol (14%) (33040-U, Sigma-Aldrich), 45% methanol and 20% hexane was added to the glass tube. Finally, 1 mL of hexane and 0.4 mL of NaCl (0.88%) were added, and the supernatant was transferred via a Pasteur pipette with a long pipette into a clean glass vial with a lid for gas chromatography analysis (GC7980, ALS7020, Techcomp, Hong Kong, China). The standard FAs (Supelco37, 18919-1 AMP, Sigma-Aldrich) is the standard solution. The Gas Chromatograph System (Agilent 7890A) was used with an HP-FFAP elastic quartz capillary column (100 m × 0.25 mm, film thickness 0.2-μm) (CP-Sil 88 for Methyl esters, Agilent, Santa Clara, CA, USA) to detect fatty acid methyl ester. The specific operating conditions are as follows. The initial column temperature is set to 70 °C. The injection and detector temperatures were 250 °C and 255 °C, respectively. The split ratio was 10:1 and the carrier gas was nitrogen. The injection volume under operating conditions was 1.0 μL. The flow rates of hydrogen, nitrogen, and air gases at the outlet were 25, 20 and 150 mL/min, respectively. Clean after every four samples. The content of FA components was calculated by peak area normalization. Thirty-seven standard FAs are measured and the content of the FA should be calculated according to the amount of the internal reference FA and the ratio of FA to the total FA.
4.10. Analysis of Lipid Metabolism by RT2 Profiler PCR Array
Two micrograms of total RNA were extracted from BFFs using the RNeasy mini kit (74134, Qiagen, Frederick, MD, USA). The cDNA was then synthesized using the RT2 First Strand Kit (330404, Qiagen, Frederick, MD, USA) according to the manufacturer’s protocol. RT-qPCR was performed with an Mx3005p system (Stratagene, Agilent, Santa Clara, CA, USA). The transcript levels of lipid metabolism genes were detected by RT2 profile PCR Array (CLAB24070A, Qiagen, Frederick, MD, USA). According to the manufacturer’s instructions, RT2 SYBR Green ROX qPCR Master Mix (Qiagen, Frederick, MD, USA) was used. The reactions were incubated at 95 °C for 10 min, followed by 40 cycles of 95 °C for 10 s and 60 °C for 1 min, then add a melting curve program: 95 °C 15 s, 60 °C 20 s and 95 °C 15 s. β-actin, glyceraldehyde-3-phosphate dehydrogenase (GAPDH), tyrosine hydroxylase (YWHAZ), hypoxanthine phosphoribosyltransferase (HPRT1) and TATA-binding protein (TBP) is the reference control. Reference genes were selected based on normalized threshold count (CT) values. The online RT2 Profiler PCR Array data analysis software (https://geneglobe.qiagen.com/cn/analyze, accessed on 1 May 2021) was used to analyze the relative gene expression data). p value < 0.05 was considered statistically significant.
4.11. Statistical Analysis
Experimental results are expressed as mean ± standard error of measurement (SEM). Relative expression levels of DEGs were calculated using the comparative Ct method (2−ΔCt). Meanwhile, candidate genes expression levels of overexpression groups and the negative control group were calculated using the comparative Ct method (2−ΔΔCt). The expression level of each mRNA relative to β-actin was analyzed and calculated. GraphPad Prism 6 software (GraphPad Software, San Diego, CA, USA) was used to analyze the data with a t-test. The statistical analysis of triglyceride contents was performed with GraphPad Prism 6 software and carried out by one-way analysis of variance (ANOVA) with Dunnett’s multiple comparisons tests. p < 0.05 was defined as statistical significance.
5. Conclusions
This study generated a dataset from transcriptome profiling of two cattle breeds with differing fat deposition capacities of the muscle and identified 388 DEGs in the Longissimus dorsi between Wagyu and Chinese Red Steppe. The presented DEGs confirm in part previous reports about the functional genes related to intramuscular fat deposition and also provide novel candidate genes related to meat quality traits in cattle. Meanwhile, CRYAB, ANKRD2, ALDH9A1 and EHHADH gene overexpression inhibited intracellular triglycerides and affected intracellular fatty acid components by regulating gene expression levels in fat and fatty acid metabolic pathways. The results provide valuable insight into the significant variation between Wagyu and Chinese Red Steppe cattle meat quality and offer useful genetic markers for the breeding of high-grade beef.
Supplementary Materials
The following supporting information can be downloaded at: https://www.mdpi.com/article/10.3390/ijms24010387/s1.
Author Contributions
Z.Z. and R.Y.: Conceptualization, Methodology. L.Q., Y.C., H.Y. and X.F.: Investigation, Resources. X.F., X.L., Y.L. (Yue Liu), Y.L. (Yue Li), W.H. and G.L.: Formal analysis, Writing—Original Draft. R.Y. and X.F.: Writing—Review & Editing. All authors have read and agreed to the published version of the manuscript.
Funding
This work was supported by the National Natural Science Foundation of China (31972993 and 31802034) and the Science and Technology Project of Jilin Provincial Education Department (JJKH20211132KJ).
Institutional Review Board Statement
All the animal experiments in the present study strictly complied with the relevant regulations regarding the care and use of experimental animals issued by Jilin University Animal Care and Use Committee (Approval ID: 20140310 and SY202012014).
Data Availability Statement
The datasets presented in this study can be found in online repositories. The names of the repository/repositories and accession number(s) can be found at: https://www.ncbi.nlm.nih.gov/genbank/ (accessed on 1 May 2022), GSE161967.
Acknowledgments
We are grateful to the Branch of Animal Science, Jilin Academy of Agricultural Sciences and National Research Center for Animal Transgenic Bio-technology, Inner Mongolia University for animal sampling. The figure of the article was drawn by Figdraw (www.figdraw.com (accessed on 6 December 2022)).
Conflicts of Interest
The authors declare no conflict of interest. The funders had no role in the design of the study; in the collection, analyses, or interpretation of data; in the writing of the manuscript; or in the decision to publish the results.
References
- Wu, G. Important Roles of Dietary Taurine, Creatine, Carnosine, Anserine and 4-Hydroxyproline in Human Nutrition and Health. Amino Acids 2020, 52, 329–360. [Google Scholar] [CrossRef]
- King, D.A.; Wheeler, T.L.; Shackelford, S.D.; Koohmaraie, M. Fresh Meat Texture and Tenderness. In Improving the Sensory and Nutritional Quality of Fresh Meat; Elsevier: Cambridge, UK, 2009; pp. 61–88. [Google Scholar]
- Nafikov, R.A.; Beitz, D.C. Carbohydrate and Lipid Metabolism in Farm Animals. J. Nutr. 2007, 137, 702–705. [Google Scholar] [CrossRef] [PubMed]
- Wang, Z.; Gerstein, M.; Snyder, M. RNA-Seq: A Revolutionary Tool for Transcriptomics. Nat. Rev. Genet. 2009, 10, 57–63. [Google Scholar] [CrossRef] [PubMed]
- Hao, Y.; Cui, Y.; Gu, X. Genome-Wide DNA Methylation Profiles Changes Associated with Constant Heat Stress in Pigs as Measured by Bisulfite Sequencing. Sci. Rep. 2016, 6, 27507. [Google Scholar] [CrossRef] [PubMed]
- Shi, T.P.; Zhang, L. Application of whole transcriptomics in animal husbandry. Yi Chuan 2019, 41, 193–205. [Google Scholar] [PubMed]
- Song, C.; Huang, Y.; Yang, Z.; Ma, Y.; Chaogetu, B.; Zhuoma, Z.; Chen, H. RNA-Seq Analysis Identifies Differentially Expressed Genes in Subcutaneous Adipose Tissue in Qaidaford Cattle, Cattle-Yak, and Angus Cattle. Animals 2019, 9, 1077. [Google Scholar] [CrossRef]
- Simielli Fonseca, L.F.; dos Santos Silva, D.B.; Jovino Gimenez, D.F.; Baldi, F.; Ferro, J.A.; Loyola Chardulo, L.A.; de Albuquerque, L.G. Gene Expression Profiling and Identification of Hub Genes in Nellore Cattle with Different Marbling Score Levels. Genomics 2020, 112, 873–879. [Google Scholar] [CrossRef]
- McCabe, M.; Waters, S.; Morris, D.; Kenny, D.; Lynn, D.; Creevey, C. RNA-Seq Analysis of Differential Gene Expression in Liver from Lactating Dairy Cows Divergent in Negative Energy Balance. BMC Genom. 2012, 13, 193. [Google Scholar] [CrossRef]
- Reyes, J.M.; Chitwood, J.L.; Ross, P.J. RNA-Seq Profiling of Single Bovine Oocyte Transcript Abundance and Its Modulation by Cytoplasmic Polyadenylation. Mol. Reprod. Dev. 2015, 82, 103–114. [Google Scholar] [CrossRef]
- Fang, X.; Qin, L.; Yu, H.; Jiang, P.; Xia, L.; Gao, Z.; Yang, R.; Zhao, Y.; Yu, X.; Zhao, Z. Comprehensive Analysis of MiRNAs and Target MRNAs between Immature and Mature Testis Tissue in Chinese Red Steppes Cattle. Animals 2021, 11, 3024. [Google Scholar] [CrossRef]
- Keel, B.N.; Zarek, C.M.; Keele, J.W.; Kuehn, L.A.; Snelling, W.M.; Oliver, W.T.; Freetly, H.C.; Lindholm-Perry, A.K. RNA-Seq Meta-Analysis Identifies Genes in Skeletal Muscle Associated with Gain and Intake across a Multi-Season Study of Crossbred Beef Steers. BMC Genom. 2018, 19, 430. [Google Scholar] [CrossRef] [PubMed]
- Lee, H.-J.; Park, H.-S.; Kim, W.; Yoon, D.; Seo, S. Comparison of Metabolic Network between Muscle and Intramuscular Adipose Tissues in Hanwoo Beef Cattle Using a Systems Biology Approach. Int. J. Genom. 2014, 2014, 679437. [Google Scholar] [CrossRef]
- Li, C.; Liu, Q.; Welborn, M.; Wang, L.; Li, Y.; Deng, B.; McMillin, K.; Fu, X. Differential Gene Expression of Fibro/Adipogenic Progenitors between Wagyu and Brahman Cattle: A Possible Contribution to Their Different Meat Quality. J. Anim. Sci. 2021, 99, 301. [Google Scholar] [CrossRef]
- Huang, W.; Guo, Y.; Du, W.; Zhang, X.; Li, A.; Miao, X. Global Transcriptome Analysis Identifies Differentially Expressed Genes Related to Lipid Metabolism in Wagyu and Holstein Cattle. Sci. Rep. 2017, 7, 5278. [Google Scholar] [CrossRef] [PubMed]
- Motoyama, M.; Sasaki, K.; Watanabe, A. Wagyu and the Factors Contributing to Its Beef Quality: A Japanese Industry Overview. Meat Sci. 2016, 120, 10–18. [Google Scholar] [CrossRef]
- Berry, D.P.; Conroy, S.; Hegarty, P.J.; Evans, R.D.; Pabiou, T.; Judge, M.M. Inter-Animal Genetic Variability Exist in Organoleptic Properties of Prime Beef Meat. Meat Sci 2021, 173, 108401. [Google Scholar] [CrossRef]
- Edgar, R.; Domrachev, M.; Lash, A.E. Gene Expression Omnibus: NCBI Gene Expression and Hybridization Array Data Repository. Nucleic Acids Res. 2002, 30, 207–210. [Google Scholar] [CrossRef]
- Scollan, N.D.; Dannenberger, D.; Nuernberg, K.; Richardson, I.; MacKintosh, S.; Hocquette, J.-F.; Moloney, A.P. Enhancing the Nutritional and Health Value of Beef Lipids and Their Relationship with Meat Quality. Meat Sci. 2014, 97, 384–394. [Google Scholar] [CrossRef]
- Aaslyng, M.D.; Meinert, L. Meat Flavour in Pork and Beef—From Animal to Meal. Meat Sci. 2017, 132, 112–117. [Google Scholar] [CrossRef]
- Dodson, M.V.; Hausman, G.J.; Guan, L.; Du, M.; Rasmussen, T.P.; Poulos, S.P.; Mir, P.; Bergen, W.G.; Fernyhough, M.E.; McFarland, D.C.; et al. Skeletal Muscle Stem Cells from Animals I. Basic Cell Biology. Int. J. Biol. Sci. 2010, 6, 465–474. [Google Scholar] [CrossRef]
- Sumida, T.; Hino, N.; Kawachi, H.; Matsui, T.; Yano, H. Expression of Agouti Gene in Bovine Adipocytes. Anim. Sci. J. 2004, 75, 49–51. [Google Scholar] [CrossRef]
- Albrecht, E.; Komolka, K.; Kuzinski, J.; Maak, S. Agouti Revisited: Transcript Quantification of the ASIP Gene in Bovine Tissues Related to Protein Expression and Localization. PLoS ONE 2012, 7, e35282. [Google Scholar] [CrossRef] [PubMed]
- Voisin, S.; Almen, M.S.; Zheleznyakova, G.Y.; Lundberg, L.; Zarei, S.; Castillo, S.; Eriksson, F.E.; Nilsson, E.K.; Blueher, M.; Boettcher, Y.; et al. Many Obesity-Associated SNPs Strongly Associate with DNA Methylation Changes at Proximal Promoters and Enhancers. Genome Med. 2015, 7, 103. [Google Scholar] [CrossRef]
- Komolka, K.; Ponsuksili, S.; Albrecht, E.; Kühn, C.; Wimmers, K.; Maak, S. Gene Expression Profile of Musculus Longissimus Dorsi in Bulls of a Charolais × Holstein F 2 -Cross with Divergent Intramuscular Fat Content. Genom. Data 2016, 7, 131–133. [Google Scholar] [CrossRef][Green Version]
- Kang, H.S.; Liao, G.; DeGraff, L.M.; Gerrish, K.; Bortner, C.D.; Garantziotis, S.; Jetten, A.M. CD44 Plays a Critical Role in Regulating Diet-Induced Adipose Inflammation, Hepatic Steatosis, and Insulin Resistance. PLoS ONE 2013, 8, e58417. [Google Scholar] [CrossRef] [PubMed]
- Schmits, R.; Filmus, J.; Gerwin, N.; Senaldi, G.; Kiefer, F.; Kundig, T.; Wakeham, A.; Shahinian, A.; Catzavelos, C.; Rak, J.; et al. CD44 Regulates Hematopoietic Progenitor Distribution, Granuloma Formation, and Tumorigenicity. Blood 1997, 90, 2217–2233. [Google Scholar] [CrossRef]
- Fraser, J.K.; Wulur, I.; Alfonso, Z.; Hedrick, M.H. Fat Tissue: An Underappreciated Source of Stem Cells for Biotechnology. Trends Biotechnol. 2006, 24, 150–154. [Google Scholar] [CrossRef]
- Kodama, K.; Horikoshi, M.; Toda, K.; Yamada, S.; Hara, K.; Irie, J.; Sirota, M.; Morgan, A.A.; Chen, R.; Ohtsu, H.; et al. Expression-Based Genome-Wide Association Study Links the Receptor CD44 in Adipose Tissue with Type 2 Diabetes. Proc. Natl. Acad. Sci. USA 2012, 109, 7049–7054. [Google Scholar] [CrossRef]
- Jiang, P.; Xia, L.; Jin, Z.; Ali, S.; Wang, M.; Li, X.; Yang, R.; Fang, X.; Zhao, Z. New Function of the CD44 Gene: Lipid Metabolism Regulation in Bovine Mammary Epithelial Cells. J. Dairy Sci. 2020, 103, 6661–6671. [Google Scholar] [CrossRef]
- Reizes, O.; Benoit, S.C.; Clegg, D.J. The Role of Syndecans in the Regulation of Body Weight and Synaptic Plasticity. Int. J. Biochem. Cell Biol. 2008, 40, 28–45. [Google Scholar] [CrossRef]
- Strader, A.D.; Reizes, O.; Woods, S.C.; Benoit, S.C.; Seeley, R.J. Mice Lacking the Syndecan-3 Gene Are Resistant to Diet-Induced Obesity. J. Clin. Investig. 2004, 114, 1354–1360. [Google Scholar] [CrossRef] [PubMed]
- Schüring, A.N.; Lutz, F.; Tüttelmann, F.; Gromoll, J.; Kiesel, L.; Götte, M. Role of Syndecan-3 Polymorphisms in Obesity and Female Hyperandrogenism. J. Mol. Med. (Berl.) 2009, 87, 1241–1250. [Google Scholar] [CrossRef] [PubMed]
- Huang, Y.-Z.; Wang, Q.; Zhang, C.-L.; Fang, X.-T.; Song, E.-L.; Chen, H. Genetic Variants in SDC3 Gene Are Significantly Associated with Growth Traits in Two Chinese Beef Cattle Breeds. Anim. Biotechnol. 2016, 27, 190–198. [Google Scholar] [CrossRef] [PubMed]
- Wang, Y.H.; Bower, N.I.; Reverter, A.; Tan, S.H.; De Jager, N.; Wang, R.; McWilliam, S.M.; Cafe, L.M.; Greenwood, P.L.; Lehnert, S.A. Gene Expression Patterns during Intramuscular Fat Development in Cattle. J. Anim. Sci. 2009, 87, 119–130. [Google Scholar] [CrossRef]
- Park, J.-J.; Berggren, J.R.; Hulver, M.W.; Houmard, J.A.; Hoffman, E.P. GRB14, GPD1, and GDF8 as Potential Network Collaborators in Weight Loss-Induced Improvements in Insulin Action in Human Skeletal Muscle. Physiol. Genom. 2006, 27, 114–121. [Google Scholar] [CrossRef]
- Poulain-Godefroy, O.; Lecoeur, C.; Pattou, F.; Fruhbeck, G.; Froguel, P. Inflammation Is Associated with a Decrease of Lipogenic Factors in Omental Fat in Women. Am. J. Physiol.-Regul. Integr. Comp. Physiol. 2008, 295, R1–R7. [Google Scholar] [CrossRef]
- Ishiguro, N.; Baba, T.; Ishida, T.; Takeuchi, K.; Osaki, M.; Araki, N.; Okada, E.; Takahashi, S.; Saito, M.; Watanabe, M.; et al. Carp, a Cardiac Ankyrin-Repeated Protein, and Its New Homologue, Arpp, Are Differentially Expressed in Heart, Skeletal Muscle, and Rhabdomyosarcomas. Am. J. Pathol. 2002, 160, 1767–1778. [Google Scholar] [CrossRef]
- Lehti, T.M.; Silvennoinen, M.; Kivelä, R.; Kainulainen, H.; Komulainen, J. Effects of Streptozotocin-Induced Diabetes and Physical Training on Gene Expression of Titin-Based Stretch-Sensing Complexes in Mouse Striated Muscle. Am. J. Physiol. Endocrinol. Metab. 2007, 292, E533–E542. [Google Scholar] [CrossRef][Green Version]
- Vila-Brau, A.; Luisa De Sousa-Coelho, A.; Mayordomo, C.; Haro, D.; Marrero, P.F. Human HMGCS2 Regulates Mitochondrial Fatty Acid Oxidation and FGF21 Expression in HepG2 Cell Line. J. Biol. Chem. 2011, 286, 20423–20430. [Google Scholar] [CrossRef]
- Ros-Freixedes, R.; Gol, S.; Pena, R.N.; Tor, M.; Ibanez-Escriche, N.; Dekkers, J.C.M.; Estany, J. Genome-Wide Association Study Singles Out SCD and LEPR as the Two Main Loci Influencing Intramuscular Fat Content and Fatty Acid Composition in Duroc Pigs. PLoS ONE 2016, 11, e0152496. [Google Scholar] [CrossRef]
- Kobayashi, Y.; Miyazawa, M.; Kamei, A.; Abe, K.; Kojima, T. Ameliorative Effects of Mulberry (Morus alba L.) Leaves on Hyperlipidemia in Rats Fed a High-Fat Diet: Induction of Fatty Acid Oxidation, Inhibition of Lipogenesis, and Suppression of Oxidative Stress. Biosci. Biotechnol. Biochem. 2010, 74, 2385–2395. [Google Scholar] [CrossRef] [PubMed]
- Matsuzaka, T.; Shimano, H.; Yahagi, N.; Kato, T.; Atsumi, A.; Yamamoto, T.; Inoue, N.; Ishikawa, M.; Okada, S.; Ishigaki, N.; et al. Crucial Role of a Long-Chain Fatty Acid Elongase, Elovl6, in Obesity-Induced Insulin Resistance. Nat. Med. 2007, 13, 1193–1202. [Google Scholar] [CrossRef] [PubMed]
- Yang, B.; Zhang, W.; Zhang, Z.; Fan, Y.; Xie, X.; Ai, H.; Ma, J.; Xiao, S.; Huang, L.; Ren, J. Genome-Wide Association Analyses for Fatty Acid Composition in Porcine Muscle and Abdominal Fat Tissues. PLoS ONE 2013, 8, e65554. [Google Scholar] [CrossRef] [PubMed]
- Jiang, P.; Fang, X.; Zhao, Z.; Yu, X.; Sun, B.; Yu, H.; Yang, R. The Effect of Short/Branched yangChain Acyl-Coenzyme A Dehydrogenase Gene on Triglyceride Synthesis of Bovine Mammary Epithelial Cells. Arch. Anim. Breed. 2018, 61, 115–122. [Google Scholar] [CrossRef]
- Jiang, P.; Iqbal, A.; Wang, M.; Li, X.; Fang, X.; Yu, H.; Zhao, Z. Transcriptomic Analysis of Short/Branched-Chain Acyl-Coenzyme a Dehydrogenase Knocked Out BMECs Revealed Its Regulatory Effect on Lipid Metabolism. Front. Vet. Sci. 2021, 8, 744287. [Google Scholar] [CrossRef]
- Qi, C.; Zhu, Y.; Pan, J.; Usuda, N.; Maeda, N.; Yeldandi, A.V.; Rao, M.S.; Hashimoto, T.; Reddy, J.K. Absence of Spontaneous Peroxisome Proliferation in Enoyl-CoA Hydratase/l-3-Hydroxyacyl-CoA Dehydrogenase-Deficient Mouse Liver: Further support for the role of fatty acyl coa oxidase in pparα ligand metabolism. J. Biol. Chem. 1999, 274, 15775–15780. [Google Scholar] [CrossRef]
- Li, C.; Sun, D.; Zhang, S.; Wang, S.; Wu, X.; Zhang, Q.; Liu, L.; Li, Y.; Qiao, L. Genome Wide Association Study Identifies 20 Novel Promising Genes Associated with Milk Fatty Acid Traits in Chinese Holstein. PLoS ONE 2014, 9, e96186. [Google Scholar] [CrossRef]
- Bruce, C.R.; Brolin, C.; Turner, N.; Cleasby, M.E.; van der Leij, F.R.; Cooney, G.J.; Kraegen, E.W. Overexpression of Carnitine Palmitoyltransferase I in Skeletal Muscle in Vivo Increases Fatty Acid Oxidation and Reduces Triacylglycerol Esterification. Am. J. Physiol.-Endocrinol. Metab. 2007, 292, E1231–E1237. [Google Scholar] [CrossRef]
- Schreurs, M.; Kuipers, F.; van der Leij, F.R. Regulatory Enzymes of Mitochondrial Beta-Oxidation as Targets for Treatment of the Metabolic Syndrome. Obes. Rev. 2010, 11, 380–388. [Google Scholar] [CrossRef]
- van der Leij, F.R.; Bloks, V.W.; Grefhorst, A.; Hoekstra, J.; Gerding, A.; Kooi, K.; Gerbens, F.; te Meerman, G.; Kulpers, F. Gene Expression Profiling in Livers of Mice after Acute Inhibition of Beta-Oxidation. Genomics 2007, 90, 680–689. [Google Scholar] [CrossRef]
- Fang, X.; Zhao, Z.; Jiang, P.; Yu, H.; Xiao, H.; Yang, R. Identification of the Bovine HSL Gene Expression Profiles and Its Association with Fatty Acid Composition and Fat Deposition Traits. Meat Sci. 2017, 131, 107–118. [Google Scholar] [CrossRef] [PubMed]
- Houten, S.M.; Denis, S.; Argmann, C.A.; Jia, Y.; Ferdinandusse, S.; Reddy, J.K.; Wanders, R.J.A. Peroxisomal L-Bifunctional Enzyme (Ehhadh) Is Essential for the Production of Medium-Chain Dicarboxylic Acids. J. Lipid Res. 2012, 53, 1296–1303. [Google Scholar] [CrossRef] [PubMed]
- Liu, R.; Liu, X.; Bai, X.; Xiao, C.; Dong, Y. A Study of the Regulatory Mechanism of the CB1/PPARγ2/PLIN1/HSL Pathway for Fat Metabolism in Cattle. Front. Genet. 2021, 12, 631187. [Google Scholar] [CrossRef]
- Lampidonis, A.D.; Rogdakis, E.; Voutsinas, G.E.; Stravopodis, D.J. The Resurgence of Hormone-Sensitive Lipase (HSL) in Mammalian Lipolysis. Gene 2011, 477, 1–11. [Google Scholar] [CrossRef] [PubMed]
- Kim, D.; Paggi, J.M.; Park, C.; Bennett, C.; Salzberg, S.L. Graph-Based Genome Alignment and Genotyping with HISAT2 and HISAT-Genotype. Nat. Biotechnol. 2019, 37, 907–915. [Google Scholar] [CrossRef] [PubMed]
- Langmead, B.; Salzberg, S.L. Fast Gapped-Read Alignment with Bowtie 2. Nat. Methods 2012, 9, 357–359. [Google Scholar] [CrossRef]
- Li, B.; Dewey, C.N. RSEM: Accurate Transcript Quantification from RNA-Seq Data with or without a Reference Genome. BMC Bioinform. 2011, 12, 323. [Google Scholar] [CrossRef]
- Young, M.D.; Wakefield, M.J.; Smyth, G.K.; Oshlack, A. Gene Ontology Analysis for RNA-Seq: Accounting for Selection Bias. Genome Biol. 2010, 11, R14. [Google Scholar] [CrossRef]
- Mao, X.; Cai, T.; Olyarchuk, J.G.; Wei, L. Automated Genome Annotation and Pathway Identification Using the KEGG Orthology (KO) as a Controlled Vocabulary. Bioinformatics 2005, 21, 3787–3793. [Google Scholar] [CrossRef]
- Kanehisa, M.; Sato, Y.; Morishima, K. BlastKOALA and GhostKOALA: KEGG Tools for Functional Characterization of Genome and Metagenome Sequences. J. Mol. Biol. 2016, 428, 726–731. [Google Scholar] [CrossRef]
- Lu, C.; Yang, R.; Liu, B.; Li, Z.; Shen, B.; Yan, S.; Zhang, Y.; Zhang, L.; Zhao, Z. Establishment of Two Types of Mammary Epithelial Cell Lines from Chinese Holstein Dairy Cow. J. Anim. Vet. Adv. 2012, 11, 1166–1172. [Google Scholar]
Disclaimer/Publisher’s Note: The statements, opinions and data contained in all publications are solely those of the individual author(s) and contributor(s) and not of MDPI and/or the editor(s). MDPI and/or the editor(s) disclaim responsibility for any injury to people or property resulting from any ideas, methods, instructions or products referred to in the content. |
© 2022 by the authors. Licensee MDPI, Basel, Switzerland. This article is an open access article distributed under the terms and conditions of the Creative Commons Attribution (CC BY) license (https://creativecommons.org/licenses/by/4.0/).