Screening of Metabolism-Disrupting Chemicals on Pancreatic α-Cells Using In Vitro Methods
Abstract
1. Introduction
2. Results
2.1. MDCs Affect α-Cell Survival
2.2. Estrogen Receptors and PPARγ Are Involved in BPA- and TBT-Induced α-Cell Apoptosis
2.3. BPA and TBT Promote ROS Generation
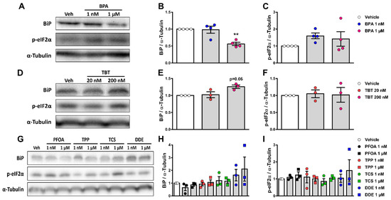
2.4. Exposure to Different MDCs Does Not Induce ER Stress
2.5. α-Cell Function Is Perturbed by Different MDCs
3. Discussion
3.1. α-Cell Viability Tests
3.2. α-Cell Function Tests
4. Materials and Methods
4.1. Chemicals
4.2. Culture of αTC1-9 Cells
4.3. Assessment of Cell Viability by MTT Assay
4.4. Assessment of Cell Viability by DNA-Binding Dyes
4.5. DCF Assay
4.6. Western Blotting
4.7. Glucagon Secretion
4.8. Data Analysis
Supplementary Materials
Author Contributions
Funding
Institutional Review Board Statement
Informed Consent Statement
Data Availability Statement
Acknowledgments
Conflicts of Interest
References
- Sun, H.; Saeedi, P.; Karuranga, S.; Pinkepank, M.; Ogurtsova, K.; Duncan, B.B.; Stein, C.; Basit, A.; Chan, J.C.N.; Mbanya, J.C.; et al. IDF Diabetes Atlas: Global, Regional and Country-Level Diabetes Prevalence Estimates for 2021 and Projections for 2045. Diabetes Res. Clin. Pract. 2022, 183, 109119. [Google Scholar] [CrossRef] [PubMed]
- Gore, A.C.; Chappell, V.A.; Fenton, S.E.; Flaws, J.A.; Nadal, A.; Prins, G.S.; Toppari, J.; Zoeller, R.T. EDC-2: The Endocrine Society’s Second Scientific Statement on Endocrine-Disrupting Chemicals. Endocr. Rev. 2015, 36, E1–E150. [Google Scholar] [CrossRef] [PubMed]
- Sargis, R.M.; Simmons, R.A. Environmental Neglect: Endocrine Disruptors as Underappreciated but Potentially Modifiable Diabetes Risk Factors. Diabetologia 2019, 62, 1811–1822. [Google Scholar] [CrossRef]
- Marroquí, L.; Alonso-Magdalena, P.; Merino, B.; Fuentes, E.; Nadal, A.; Quesada, I. Nutrient Regulation of Glucagon Secretion: Involvement in Metabolism and Diabetes. Nutr. Res. Rev. 2014, 27, 48–62. [Google Scholar] [CrossRef] [PubMed]
- Brissova, M.; Haliyur, R.; Saunders, D.; Shrestha, S.; Dai, C.; Blodgett, D.M.; Bottino, R.; Campbell-Thompson, M.; Aramandla, R.; Poffenberger, G.; et al. α Cell Function and Gene Expression Are Compromised in Type 1 Diabetes. Cell Rep. 2018, 22, 2667–2676. [Google Scholar] [CrossRef] [PubMed]
- Gromada, J.; Chabosseau, P.; Rutter, G.A. The α-Cell in Diabetes Mellitus. Nat. Rev. Endocrinol. 2018, 14, 694–704. [Google Scholar] [CrossRef]
- Dai, X.-Q.; Camunas-Soler, J.; Briant, L.J.B.; dos Santos, T.; Spigelman, A.F.; Walker, E.M.; Arrojo e Drigo, R.; Bautista, A.; Jones, R.C.; Avrahami, D.; et al. Heterogenous Impairment of α Cell Function in Type 2 Diabetes Is Linked to Cell Maturation State. Cell Metab. 2022, 34, 256–268.e5. [Google Scholar] [CrossRef]
- Quesada, I.; Tudurí, E.; Ripoll, C.; Nadal, A. Physiology of the Pancreatic α-Cell and Glucagon Secretion: Role in Glucose Homeostasis and Diabetes. J. Endocrinol. 2008, 199, 5–19. [Google Scholar] [CrossRef]
- Wendt, A.; Eliasson, L. Pancreatic α-Cells—The Unsung Heroes in Islet Function. Semin. Cell Dev. Biol. 2020, 103, 41–50. [Google Scholar] [CrossRef]
- Dunning, B.E.; Gerich, J.E. The Role of α-Cell Dysregulation in Fasting and Postprandial Hyperglycemia in Type 2 Diabetes and Therapeutic Implications. Endocr. Rev. 2007, 28, 253–283. [Google Scholar] [CrossRef]
- Cryer, P.E. Minireview: Glucagon in the Pathogenesis of Hypoglycemia and Hyperglycemia in Diabetes. Endocrinology 2012, 153, 1039–1048. [Google Scholar] [CrossRef] [PubMed]
- Heindel, J.J.; Blumberg, B.; Cave, M.; Machtinger, R.; Mantovani, A.; Mendez, M.A.; Nadal, A.; Palanza, P.; Panzica, G.; Sargis, R.; et al. Metabolism Disrupting Chemicals and Metabolic Disorders. Reprod. Toxicol. 2017, 68, 3–33. [Google Scholar] [CrossRef] [PubMed]
- Nadal, A.; Quesada, I.; Tudurí, E.; Nogueiras, R.; Alonso-Magdalena, P. Endocrine-Disrupting Chemicals and the Regulation of Energy Balance. Nat. Rev. Endocrinol. 2017, 13, 536–546. [Google Scholar] [CrossRef]
- Alonso-Magdalena, P.; Ropero, A.B.; Carrera, M.P.; Cederroth, C.R.; Baquié, M.; Gauthier, B.R.; Nef, S.; Stefani, E.; Nadal, A. Pancreatic Insulin Content Regulation by the Estrogen Receptor ERα. PLoS ONE 2008, 3, e2069. [Google Scholar] [CrossRef]
- Villar-Pazos, S.; Martinez-Pinna, J.; Castellano-Muñoz, M.; Alonso-Magdalena, P.; Marroqui, L.; Quesada, I.; Gustafsson, J.A.; Nadal, A. Molecular Mechanisms Involved in the Non-Monotonic Effect of Bisphenol-A on Ca2+ Entry in Mouse Pancreatic β-Cells. Sci. Rep. 2017, 7, 11770. [Google Scholar] [CrossRef] [PubMed]
- Martinez-Pinna, J.; Marroqui, L.; Hmadcha, A.; Lopez-Beas, J.; Soriano, S.; Villar-Pazos, S.; Alonso-Magdalena, P.; Dos Santos, R.S.; Quesada, I.; Martin, F.; et al. Oestrogen Receptor β Mediates the Actions of Bisphenol-A on Ion Channel Expression in Mouse Pancreatic Beta Cells. Diabetologia 2019, 62, 1667–1680. [Google Scholar] [CrossRef]
- Marroqui, L.; Martinez-Pinna, J.; Castellano-Muñoz, M.; dos Santos, R.S.; Medina-Gali, R.M.; Soriano, S.; Quesada, I.; Gustafsson, J.A.; Encinar, J.A.; Nadal, A. Bisphenol-S and Bisphenol-F Alter Mouse Pancreatic β-Cell Ion Channel Expression and Activity and Insulin Release through an Estrogen Receptor ERβ Mediated Pathway. Chemosphere 2021, 265, 129051. [Google Scholar] [CrossRef]
- Carchia, E.; Porreca, I.; Almeida, P.J.; D’Angelo, F.; Cuomo, D.; Ceccarelli, M.; De Felice, M.; Mallardo, M.; Ambrosino, C. Evaluation of Low Doses BPA-Induced Perturbation of Glycemia by Toxicogenomics Points to a Primary Role of Pancreatic Islets and to the Mechanism of Toxicity. Cell Death Dis. 2015, 6, e1959. [Google Scholar] [CrossRef]
- Babiloni-Chust, I.; dos Santos, R.S.; Medina-Gali, R.M.; Perez-Serna, A.A.; Encinar, J.-A.; Martinez-Pinna, J.; Gustafsson, J.-A.; Marroqui, L.; Nadal, A. G Protein-Coupled Estrogen Receptor Activation by Bisphenol-A Disrupts the Protection from Apoptosis Conferred by the Estrogen Receptors ERα and ERβ in Pancreatic Beta Cells. Environ. Int. 2022, 164, 107250. [Google Scholar] [CrossRef]
- Dos Santos, R.S.; Medina-Gali, R.M.; Babiloni-Chust, I.; Marroqui, L.; Nadal, A. In Vitro Assays to Identify Metabolism-Disrupting Chemicals with Diabetogenic Activity in a Human Pancreatic β-Cell Model. Int. J. Mol. Sci. 2022, 23, 5040. [Google Scholar] [CrossRef]
- Chen, Y.W.; Lan, K.C.; Tsai, J.R.; Weng, T.I.; Yang, C.Y.; Liu, S.H. Tributyltin Exposure at Noncytotoxic Doses Dysregulates Pancreatic β-Cell Function in Vitro and in Vivo. Arch. Toxicol. 2017, 91, 3135–3144. [Google Scholar] [CrossRef] [PubMed]
- Huang, C.F.; Yang, C.Y.; Tsai, J.R.; Wu, C.T.; Liu, S.H.; Lan, K.C. Low-Dose Tributyltin Exposure Induces an Oxidative Stress-Triggered JNK-Related Pancreatic β-Cell Apoptosis and a Reversible Hypoinsulinemic Hyperglycemia in Mice. Sci. Rep. 2018, 8, 5734. [Google Scholar] [CrossRef] [PubMed]
- Legler, J.; Zalko, D.; Jourdan, F.; Jacobs, M.; Fromenty, B.; Balaguer, P.; Bourguet, W.; Kos, V.M.; Nadal, A.; Beausoleil, C.; et al. The GOLIATH Project: Towards an Internationally Harmonised Approach for Testing Metabolism Disrupting Compounds. Int. J. Mol. Sci. 2020, 21, 3480. [Google Scholar] [CrossRef]
- Soriano, S.; Alonso-Magdalena, P.; García-Arévalo, M.; Novials, A.; Muhammed, S.J.; Salehi, A.; Gustafsson, J.A.; Quesada, I.; Nadal, A. Rapid Insulinotropic Action of Low Doses of Bisphenol-A on Mouse and Human Islets of Langerhans: Role of Estrogen Receptor β. PLoS ONE 2012, 7, e31109. [Google Scholar] [CrossRef] [PubMed]
- Grün, F.; Blumberg, B. Environmental Obesogens: Organotins and Endocrine Disruption via Nuclear Receptor Signaling. Endocrinology 2006, 147, s50–s55. [Google Scholar] [CrossRef] [PubMed]
- le Maire, A.; Grimaldi, M.; Roecklin, D.; Dagnino, S.; Vivat-Hannah, V.; Balaguer, P.; Bourguet, W. Activation of RXR–PPAR Heterodimers by Organotin Environmental Endocrine Disruptors. EMBO Rep. 2009, 10, 367–373. [Google Scholar] [CrossRef]
- Kim, K.; Kwon, J.-S.; Ahn, C.; Jeung, E.-B. Endocrine-Disrupting Chemicals and Their Adverse Effects on the Endoplasmic Reticulum. Int. J. Mol. Sci. 2022, 23, 1581. [Google Scholar] [CrossRef]
- Vieira, E.; Marroquí, L.; Figueroa, A.C.; Merino, B.; Fernandez-Ruiz, R.; Nadal, A.; Burris, T.P.; Gomis, R.; Quesada, I. Involvement of the Clock Gene Rev-Erb Alpha in the Regulation of Glucagon Secretion in Pancreatic Alpha-Cells. PLoS ONE 2013, 8, e69939. [Google Scholar] [CrossRef]
- Ravier, M.A.; Rutter, G.A. Glucose or Insulin, but Not Zinc Ions, Inhibit Glucagon Secretion From Mouse Pancreatic α-Cells. Diabetes 2005, 54, 1789–1797. [Google Scholar] [CrossRef]
- Scharfmann, R.; Staels, W.; Albagli, O. The Supply Chain of Human Pancreatic β Cell Lines. J. Clin. Investig. 2019, 129, 3511–3520. [Google Scholar] [CrossRef]
- Hamaguchi, K.; Leiter, E.H. Comparison of Cytokine Effects on Mouse Pancreatic α-Cell and β-Cell Lines Viability, Secretory Function, and MHC Antigen Expression. Diabetes 1990, 39, 415–425. [Google Scholar] [CrossRef] [PubMed]
- Tuduri, E.; Marroqui, L.; Soriano, S.; Ropero, A.B.; Batista, T.M.; Piquer, S.; Lopez-Boado, M.A.; Carneiro, E.M.; Gomis, R.; Nadal, A.; et al. Inhibitory Effects of Leptin on Pancreatic α-Cell Function. Diabetes 2009, 58, 1616–1624. [Google Scholar] [CrossRef] [PubMed]
- McKinnon, C.M.; Ravier, M.A.; Rutter, G.A. FoxO1 Is Required for the Regulation of Preproglucagon Gene Expression by Insulin in Pancreatic AlphaTC1-9 Cells. J. Biol. Chem. 2006, 281, 39358–39369. [Google Scholar] [CrossRef] [PubMed]
- Leibiger, B.; Moede, T.; Muhandiramlage, T.P.; Kaiser, D.; Sanchez, P.V.; Leibiger, I.B.; Berggren, P.-O. Glucagon Regulates Its Own Synthesis by Autocrine Signaling. Proc. Natl. Acad. Sci. USA 2012, 109, 20925–20930. [Google Scholar] [CrossRef] [PubMed]
- Quesada-Candela, C.; Tudurí, E.; Marroquí, L.; Alonso-Magdalena, P.; Quesada, I.; Nadal, Á. Morphological and Functional Adaptations of Pancreatic Alpha-Cells during Late Pregnancy in the Mouse. Metabolism 2020, 102, 153963. [Google Scholar] [CrossRef]
- Marroquí, L.; Vieira, E.; Gonzalez, A.; Nadal, A.; Quesada, I. Leptin Downregulates Expression of the Gene Encoding Glucagon in AlphaTC1-9 Cells and Mouse Islets. Diabetologia 2011, 54, 843–851. [Google Scholar] [CrossRef]
- Marroqui, L.; Lopes, M.; dos Santos, R.S.; Grieco, F.A.; Roivainen, M.; Richardson, S.J.; Morgan, N.G.; de Beeck, A.O.; Eizirik, D.L. Differential Cell Autonomous Responses Determine the Outcome of Coxsackievirus Infections in Murine Pancreatic α and β Cells. eLife 2015, 4, e06990. [Google Scholar] [CrossRef]
- Lin, Y.; Sun, X.; Qiu, L.; Wei, J.; Huang, Q.; Fang, C.; Ye, T.; Kang, M.; Shen, H.; Dong, S. Exposure to Bisphenol A Induces Dysfunction of Insulin Secretion and Apoptosis through the Damage of Mitochondria in Rat Insulinoma (INS-1) Cells. Cell Death Dis. 2013, 4, e460. [Google Scholar] [CrossRef]
- Bansal, A.; Rashid, C.; Xin, F.; Li, C.; Polyak, E.; Duemler, A.; van der Meer, T.; Stefaniak, M.; Wajid, S.; Doliba, N.; et al. Sex- and Dose-Specific Effects of Maternal Bisphenol A Exposure on Pancreatic Islets of First- and Second-Generation Adult Mice Offspring. Environ. Health Perspect. 2017, 125, 097022. [Google Scholar] [CrossRef]
- Morsi, A.A.; Mersal, E.A.; Alsabih, A.O.; Abdelmoneim, A.M.; Sakr, E.M.; Alakabawy, S.; Elfawal, R.G.; Naji, M.; Aljanfawe, H.J.; Alshateb, F.H.; et al. Apoptotic Susceptibility of Pancreatic Alpha Cells to Environmentally Relevant Dose Levels of Bisphenol-A versus Dibutyl Phthalate Is Mediated by HSP60/Caspase-3 Expression in Male Albino Rats. Cell Biol. Int. 2022, 46, 2232–2245. [Google Scholar] [CrossRef]
- Handgraaf, S.; Dusaulcy, R.; Visentin, F.; Philippe, J.; Gosmain, Y. 17-β Estradiol Regulates Proglucagon-Derived Peptide Secretion in Mouse and Human α- and L Cells. JCI Insight 2018, 3, e98569. [Google Scholar] [CrossRef] [PubMed]
- Tremblay, G.B.; Tremblay, A.; Copeland, N.G.; Gilbert, D.J.; Jenkins, N.A.; Labrie, F.; Giguère, V. Cloning, Chromosomal Localization, and Functional Analysis of the Murine Estrogen Receptor β. Mol. Endocrinol. 1997, 11, 353–365. [Google Scholar] [CrossRef] [PubMed]
- Zuo, Z.; Wu, T.; Lin, M.; Zhang, S.; Yan, F.; Yang, Z.; Wang, Y.; Wang, C. Chronic Exposure to Tributyltin Chloride Induces Pancreatic Islet Cell Apoptosis and Disrupts Glucose Homeostasis in Male Mice. Environ. Sci. Technol. 2014, 48, 5179–5186. [Google Scholar] [CrossRef] [PubMed]
- Ghaemmaleki, F.; Mohammadi, P.; Baeeri, M.; Navaei-Nigjeh, M.; Abdollahi, M.; Mostafalou, S. Estrogens Counteract Tributyltin-Induced Toxicity in the Rat Islets of Langerhans. Heliyon 2020, 6, e03562. [Google Scholar] [CrossRef]
- Suh, K.S.; Choi, E.M.; Kim, Y.J.; Hong, S.M.; Park, S.Y.; Rhee, S.Y.; Oh, S.; Kim, S.W.; Pak, Y.K.; Choe, W.; et al. Perfluorooctanoic Acid Induces Oxidative Damage and Mitochondrial Dysfunction in Pancreatic β-Cells. Mol. Med. Rep. 2017, 15, 3871–3878. [Google Scholar] [CrossRef]
- He, X.; Wu, D.; Xu, Y.; Zhang, Y.; Sun, Y.; Chang, X.; Zhu, Y.; Tang, W. Perfluorooctanoic Acid Promotes Pancreatic β Cell Dysfunction and Apoptosis through ER Stress and the ATF4/CHOP/TRIB3 Pathway. Environ. Sci. Pollut. Res. 2022, 29, 84532–84545. [Google Scholar] [CrossRef]
- Ajao, C.; Andersson, M.A.; Teplova, V.V.; Nagy, S.; Gahmberg, C.G.; Andersson, L.C.; Hautaniemi, M.; Kakasi, B.; Roivainen, M.; Salkinoja-Salonen, M. Mitochondrial Toxicity of Triclosan on Mammalian Cells. Toxicol. Rep. 2015, 2, 624–637. [Google Scholar] [CrossRef]
- Al-Abdulla, R.; Ferrero, H.; Soriano, S.; Boronat-Belda, T.; Alonso-Magdalena, P. Screening of Relevant Metabolism-Disrupting Chemicals on Pancreatic β-Cells: Evaluation of Murine and Human In Vitro Models. Int. J. Mol. Sci. 2022, 23, 4182. [Google Scholar] [CrossRef]
- Bresson, S.E.; Isom, S.; Jensen, E.T.; Huber, S.; Oulhote, Y.; Rigdon, J.; Lovato, J.; Liese, A.D.; Pihoker, C.; Dabelea, D.; et al. Associations between Persistent Organic Pollutants and Type 1 Diabetes in Youth. Environ. Int. 2022, 163, 107175. [Google Scholar] [CrossRef]
- Cao, S.S.; Kaufman, R.J. Endoplasmic Reticulum Stress and Oxidative Stress in Cell Fate Decision and Human Disease. Antioxid. Redox Signal. 2014, 21, 396–413. [Google Scholar] [CrossRef]
- Hasnain, S.Z.; Prins, J.B.; McGuckin, M.A. Oxidative and Endoplasmic Reticulum Stress in β-Cell Dysfunction in Diabetes. J. Mol. Endocrinol. 2016, 56, R33–R54. [Google Scholar] [CrossRef] [PubMed]
- Asahi, J.; Kamo, H.; Baba, R.; Doi, Y.; Yamashita, A.; Murakami, D.; Hanada, A.; Hirano, T. Bisphenol A Induces Endoplasmic Reticulum Stress-Associated Apoptosis in Mouse Non-Parenchymal Hepatocytes. Life Sci. 2010, 87, 431–438. [Google Scholar] [CrossRef] [PubMed]
- Isomura, M.; Kotake, Y.; Masuda, K.; Miyara, M.; Okuda, K.; Samizo, S.; Sanoh, S.; Hosoi, T.; Ozawa, K.; Ohta, S. Tributyltin-Induced Endoplasmic Reticulum Stress and Its Ca2+-Mediated Mechanism. Toxicol. Appl. Pharmacol. 2013, 272, 137–146. [Google Scholar] [CrossRef] [PubMed]
- Moreno-Gómez-Toledano, R.; Sánchez-Esteban, S.; Cook, A.; Mínguez-Moratinos, M.; Ramírez-Carracedo, R.; Reventún, P.; Delgado-Marín, M.; Bosch, R.J.; Saura, M. Bisphenol A Induces Accelerated Cell Aging in Murine Endothelium. Biomolecules 2021, 11, 1429. [Google Scholar] [CrossRef] [PubMed]
- Ferreira, R.; Amaral, C.; Correia-da-Silva, G.; Almada, M.; Borges, M.; Cunha, S.C.; Fernandes, J.O.; Teixeira, N. Bisphenols A, F, S and AF Trigger Apoptosis and/or Endoplasmic Reticulum Stress in Human Endometrial Stromal Cells. Toxicology 2022, 478, 153282. [Google Scholar] [CrossRef] [PubMed]
- Liu, J.; Chen, T.; Wang, S.; Wu, H.; Xu, S. BPA Exposure Aggravates Necroptosis of Myocardial Tissue in Selenium Deficient Broilers through NO-Dependent Endoplasmic Reticulum Stress. Toxicology 2022, 472, 153190. [Google Scholar] [CrossRef]
- Marroqui, L.; Masini, M.; Merino, B.; Grieco, F.A.; Millard, I.; Dubois, C.; Quesada, I.; Marchetti, P.; Cnop, M.; Eizirik, D.L. Pancreatic α Cells Are Resistant to Metabolic Stress-Induced Apoptosis in Type 2 Diabetes. eBioMedicine 2015, 2, 378–385. [Google Scholar] [CrossRef]
- Alonso-Magdalena, P.; Quesada, I.; Nadal, A. Endocrine Disruptors in the Etiology of Type 2 Diabetes Mellitus. Nat. Rev. Endocrinol. 2011, 7, 346–353. [Google Scholar] [CrossRef]
- Mimoto, M.S.; Nadal, A.; Sargis, R.M. Polluted Pathways: Mechanisms of Metabolic Disruption by Endocrine Disrupting Chemicals. Curr. Environ. Health Rep. 2017, 4, 208–222. [Google Scholar] [CrossRef]
- Alonso-Magdalena, P.; Laribi, O.; Ropero, A.B.; Fuentes, E.; Ripoll, C.; Soria, B.; Nadal, A. Low Doses of Bisphenol A and Diethylstilbestrol Impair Ca2+ Signals in Pancreatic α-Cells through a Nonclassical Membrane Estrogen Receptor within Intact Islets of Langerhans. Environ. Health Perspect. 2005, 113, 969–977. [Google Scholar] [CrossRef]
- Zheng, F.; Sheng, N.; Zhang, H.; Yan, S.; Zhang, J.; Wang, J. Perfluorooctanoic Acid Exposure Disturbs Glucose Metabolism in Mouse Liver. Toxicol. Appl. Pharmacol. 2017, 335, 41–48. [Google Scholar] [CrossRef] [PubMed]
- Göckener, B.; Weber, T.; Rüdel, H.; Bücking, M.; Kolossa-Gehring, M. Human Biomonitoring of Per- and Polyfluoroalkyl Substances in German Blood Plasma Samples from 1982 to 2019. Environ. Int. 2020, 145, 106123. [Google Scholar] [CrossRef] [PubMed]
- Qin, W.P.; Cao, L.Y.; Li, C.H.; Guo, L.H.; Colbourne, J.; Ren, X.M. Perfluoroalkyl Substances Stimulate Insulin Secretion by Islet β Cells via G Protein-Coupled Receptor 40. Environ. Sci. Technol. 2020, 54, 3428–3436. [Google Scholar] [CrossRef] [PubMed]
- Gilon, P. The Role of α-Cells in Islet Function and Glucose Homeostasis in Health and Type 2 Diabetes. J. Mol. Biol. 2020, 432, 1367–1394. [Google Scholar] [CrossRef] [PubMed]
- Acreman, S.; Zhang, Q. Regulation of α-Cell Glucagon Secretion: The Role of Second Messengers. Chronic Dis. Transl. Med. 2022, 8, 7–18. [Google Scholar] [CrossRef] [PubMed]
- Santin, I.; Dos Santos, R.S.; Eizirik, D.L. Pancreatic Beta Cell Survival and Signaling Pathways: Effects of Type 1 Diabetes-Associated Genetic Variants. In Methods in Molecular Biology; Humana Press: New York, NY, USA, 2016; Volume 1433, pp. 21–54. [Google Scholar]
- Dos Santos, R.S.; Daures, M.; Philippi, A.; Romero, S.; Marselli, L.; Marchetti, P.; Senée, V.; Bacq, D.; Besse, C.; Baz, B.; et al. DUTPase (DUT) Is Mutated in a Novel Monogenic Syndrome with Diabetes and Bone Marrow Failure. Diabetes 2017, 66, 1086–1093. [Google Scholar] [CrossRef]





Disclaimer/Publisher’s Note: The statements, opinions and data contained in all publications are solely those of the individual author(s) and contributor(s) and not of MDPI and/or the editor(s). MDPI and/or the editor(s) disclaim responsibility for any injury to people or property resulting from any ideas, methods, instructions or products referred to in the content. |
© 2022 by the authors. Licensee MDPI, Basel, Switzerland. This article is an open access article distributed under the terms and conditions of the Creative Commons Attribution (CC BY) license (https://creativecommons.org/licenses/by/4.0/).
Share and Cite
Dos Santos, R.S.; Babiloni-Chust, I.; Marroqui, L.; Nadal, A. Screening of Metabolism-Disrupting Chemicals on Pancreatic α-Cells Using In Vitro Methods. Int. J. Mol. Sci. 2023, 24, 231. https://doi.org/10.3390/ijms24010231
Dos Santos RS, Babiloni-Chust I, Marroqui L, Nadal A. Screening of Metabolism-Disrupting Chemicals on Pancreatic α-Cells Using In Vitro Methods. International Journal of Molecular Sciences. 2023; 24(1):231. https://doi.org/10.3390/ijms24010231
Chicago/Turabian StyleDos Santos, Reinaldo Sousa, Ignacio Babiloni-Chust, Laura Marroqui, and Angel Nadal. 2023. "Screening of Metabolism-Disrupting Chemicals on Pancreatic α-Cells Using In Vitro Methods" International Journal of Molecular Sciences 24, no. 1: 231. https://doi.org/10.3390/ijms24010231
APA StyleDos Santos, R. S., Babiloni-Chust, I., Marroqui, L., & Nadal, A. (2023). Screening of Metabolism-Disrupting Chemicals on Pancreatic α-Cells Using In Vitro Methods. International Journal of Molecular Sciences, 24(1), 231. https://doi.org/10.3390/ijms24010231

