Hydroxysafflower Yellow A Inhibits Vascular Adventitial Fibroblast Migration via NLRP3 Inflammasome Inhibition through Autophagy Activation
Abstract
1. Introduction
2. Results
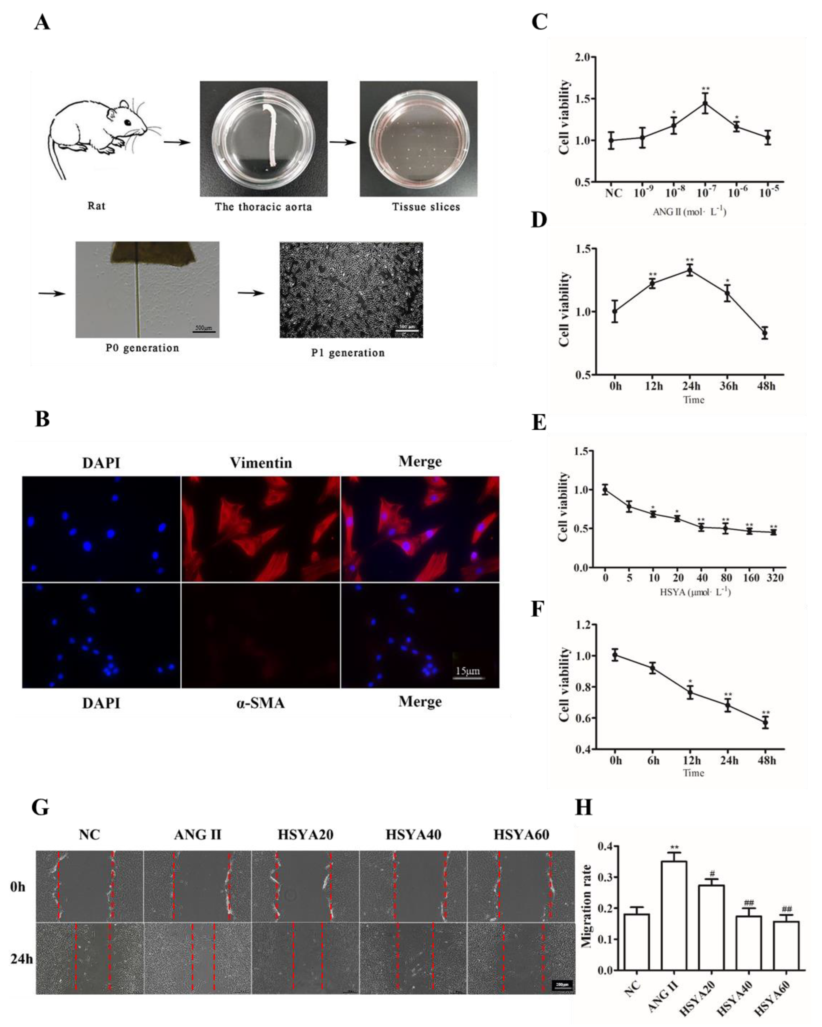
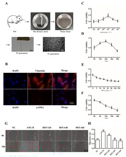
2.1. HSYA Inhibits ANG II-Induced VAF Migration
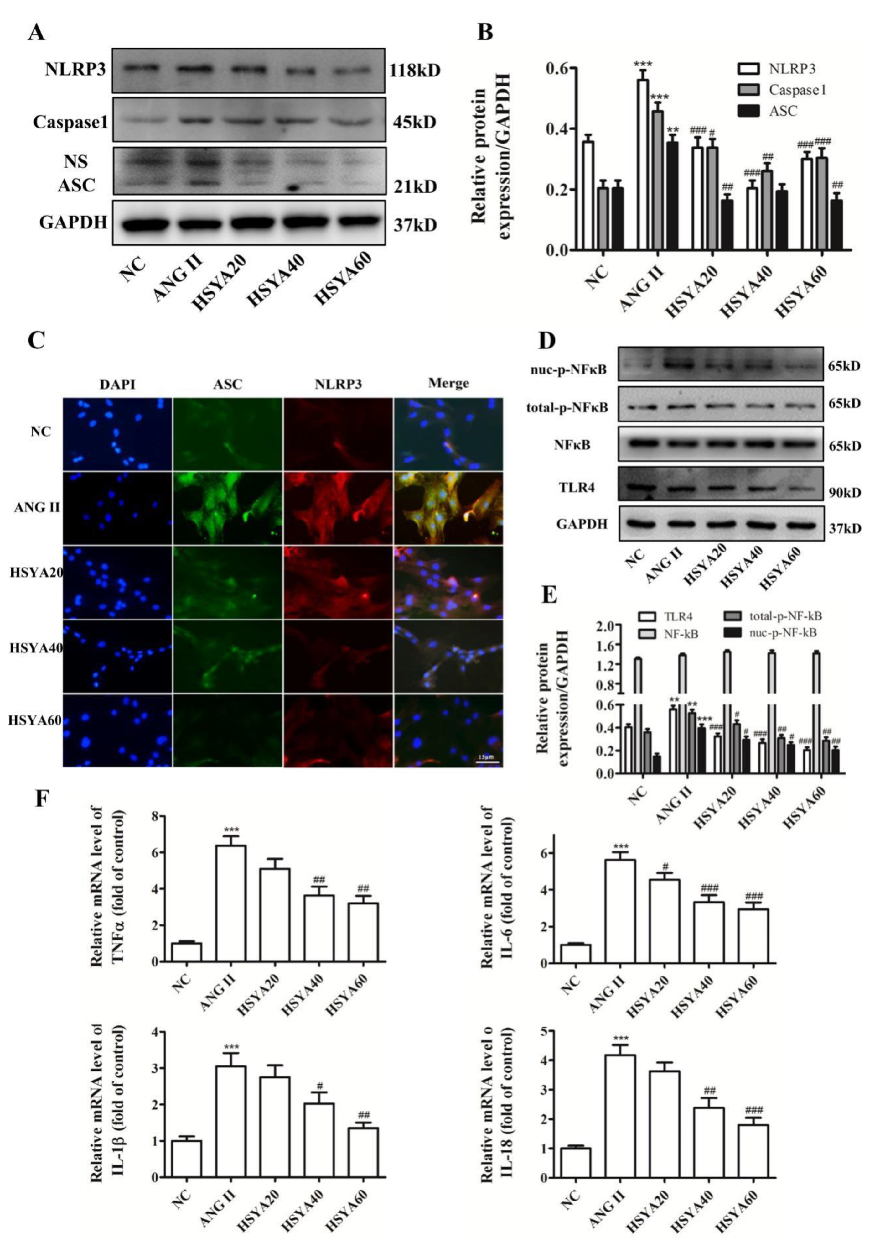
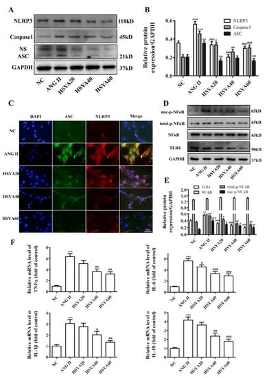
2.2. HSYA Inhibits ANG II-Induced NLRP3 Inflammasome Activation
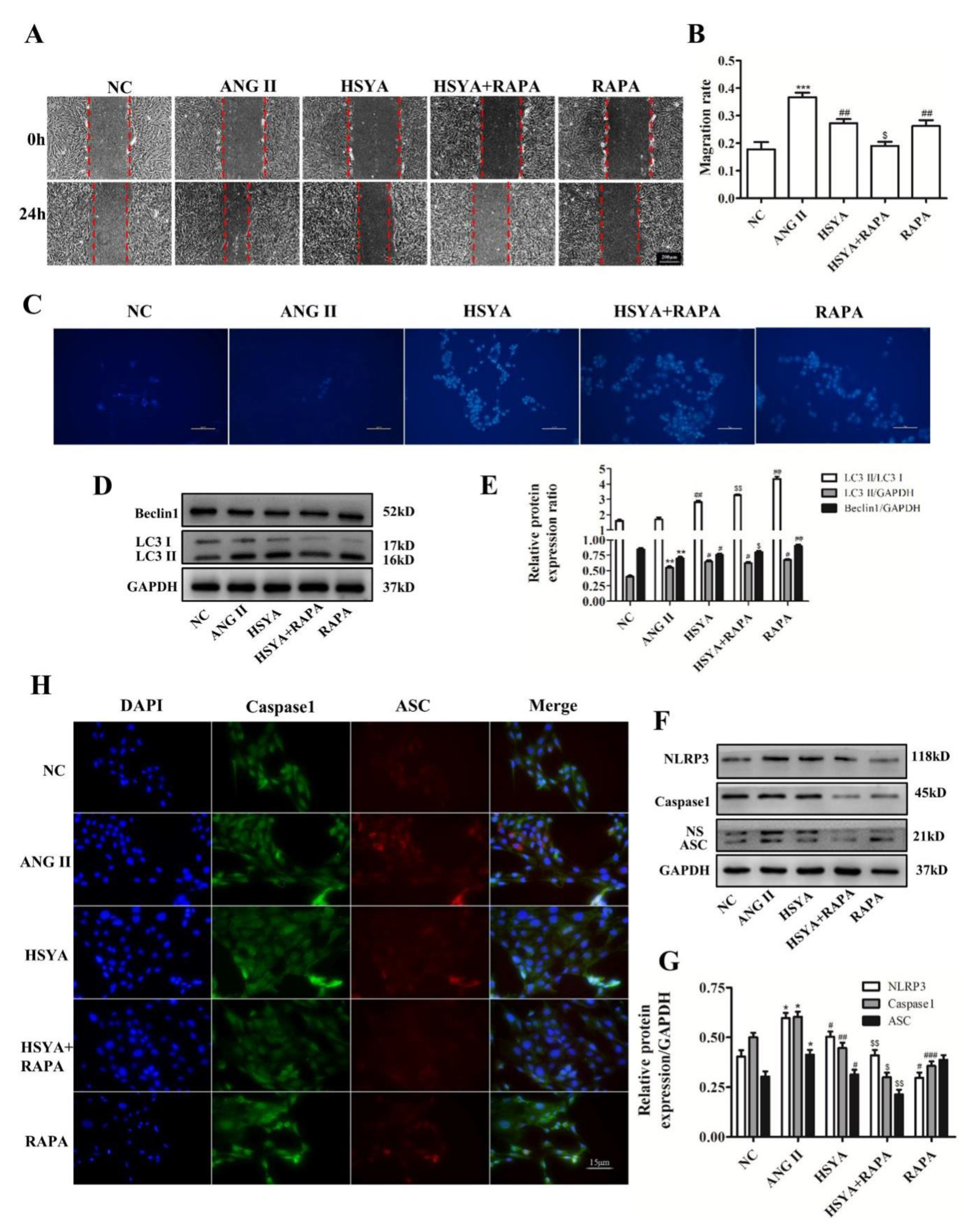
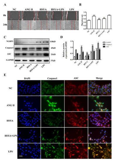
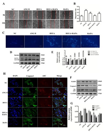
2.3. HSYA Inhibits ANG II-Induced VAF Migration through Inhibition of NLRP3 Inflammasome Activation
2.4. HSYA Inhibits NLRP3 Inflammasome Activation through Promotion of Autophagy
3. Discussion
4. Materials and Methods
4.1. Materials
4.2. Protocol for Primary Cell Culture
4.3. Dose–Effect Relationship and Time–Effect Determination of ANG II and HSYA
4.4. Cell Treatment
4.5. Wound-Healing Assay
4.6. Double Immunofluorescence Staining
4.7. MDC Assay
4.8. Western Blot Assay
4.9. RNA Isolation and Quantitative Real-Time PCR
4.10. Statistics Analysis
Supplementary Materials
Author Contributions
Funding
Institutional Review Board Statement
Informed Consent Statement
Data Availability Statement
Conflicts of Interest
References
- Townsend, N.; Kazakiewicz, D.; Lucy, W.F.; Timmis, A.; Huculeci, R.; Torbica, A.; Gale, C.P.; Achenbach, S.; Weidinger, F.; Vardas, P. Epidemiology of cardiovascular disease in Europe. Nat. Rev. Cardiol. 2022, 19, 133–143. [Google Scholar] [CrossRef]
- Neupane, D.; Hall, B.; Mukhtar, Q.; Delles, C.; Sharman, J.E.; Cobb, L.K.; Lackland, D.T.; Moran, A.E.; Weber, M.A.; Olsen, M.H. Emerging Authors Program for Global Cardiovascular Disease Research-A collaboration of the U.S. Centers for Disease Control and Prevention, the Lancet Commission on Hypertension Group, Resolve to Save Lives, and the World Hypertension League. J. Hum. Hypertens. 2022, 23, 1–2. [Google Scholar] [CrossRef]
- Ross, R.; Glomset, J.A. Atherosclerosis and the arterial smooth muscle cell: Proliferation of smooth muscle is a key event in the genesis of the lesions of atherosclerosis. Science 1973, 180, 1332–1339. [Google Scholar] [CrossRef]
- Ehling, M.; Celus, W.; Martín-Pérez, R.; Alba-Rovira, R.; Willox, S.; Ponti, D.; Cid, M.C.; Jones, E.A.V.; Di Conza, G.; Mazzone, M. B55α/PP2A Limits Endothelial Cell Apoptosis During Vascular Remodeling: A Complementary Approach To Disrupt Pathological Vessels? Circ. Res. 2020, 127, 707–723. [Google Scholar] [CrossRef]
- Uryga, A.K.; Grootaert, M.O.J.; Garrido, A.M.; Oc, S.; Foote, K.; Chappell, J.; Finigan, A.; Rossiello, F.; d’Adda di Fagagna, F.; Aravani, D.; et al. Telomere damage promotes vascular smooth muscle cell senescence and immune cell recruitment after vessel injury. Commun. Biol. 2021, 4, 611. [Google Scholar] [CrossRef]
- Majesky, M.W.; Weiser-Evans, M. The adventitia in arterial development, remodeling, and hypertension. Biochem. Pharmacol. 2022, 205, 115259. [Google Scholar] [CrossRef]
- Stenmark, K.R.; Nozik-Grayck, E.; Gerasimovskaya, E.; Anwar, A.; Li, M.; Riddle, S.; Frid, M. The adventitia: Essential role in pulmonary vascular remodeling. Compr. Physiol. 2011, 1, 141–161. [Google Scholar] [CrossRef]
- Maiellaro, K.; Taylor, W.R. The role of the adventitia in vascular inflammation. Cardiovasc. Res. 2007, 75, 640–648. [Google Scholar] [CrossRef]
- Laine, P.; Kaartinen, M.; Penttila, A.; Panula, P.; Paavonen, T.; Kovanen, P.T. Association between myocardial infarction and the mast cells in the adventitia of the infarct-related coronary artery. Circulation 1999, 99, 361–369. [Google Scholar] [CrossRef]
- Recinos, A.R.; LeJeune, W.S.; Sun, H.; Lee, C.Y.; Tieu, B.C.; Lu, M.; Hou, T.; Boldogh, I.; Tilton, R.G.; Brasier, A.R. Angiotensin II induces IL-6 expression and the Jak-STAT3 pathway in aortic adventitia of LDL receptor-deficient mice. Atherosclerosis 2007, 194, 125–133. [Google Scholar] [CrossRef]
- Ling, L.; Chen, D.; Tong, Y.; Zang, Y.H.; Ren, X.S.; Zhou, H.; Qi, X.H.; Chen, Q.; Li, Y.H.; Kang, Y.M.; et al. Fibronectin type III domain containing 5 attenuates NLRP3 inflammasome activation and phenotypic transformation of adventitial fibroblasts in spontaneously hypertensive rats. J. Hypertens. 2018, 36, 1104–1114. [Google Scholar] [CrossRef]
- Silvis, M.; Demkes, E.J.; Fiolet, A.; Dekker, M.; Bosch, L.; van Hout, G.; Timmers, L.; de Kleijn, D. Immunomodulation of the NLRP3 Inflammasome in Atherosclerosis, Coronary Artery Disease, and Acute Myocardial Infarction. J. Cardiovasc. Transl. Res. 2021, 14, 23–34. [Google Scholar] [CrossRef]
- Yamaguchi, K.; Yisireyili, M.; Goto, S.; Cheng, X.W.; Nakayama, T.; Matsushita, T.; Niwa, T.; Murohara, T.; Takeshita, K. Indoxyl Sulfate Activates NLRP3 Inflammasome to Induce Cardiac Contractile Dysfunction Accompanied by Myocardial Fibrosis and Hypertrophy. Cardiovasc. Toxicol. 2022, 22, 365–377. [Google Scholar] [CrossRef]
- Bravo-San, P.J.; Kroemer, G.; Galluzzi, L. Autophagy and Mitophagy in Cardiovascular Disease. Circ. Res. 2017, 120, 1812–1824. [Google Scholar] [CrossRef]
- Magupalli, V.G.; Negro, R.; Tian, Y.; Hauenstein, A.V.; Di Caprio, G.; Skillern, W.; Deng, Q.; Orning, P.; Alam, H.B.; Maliga, Z.; et al. HDAC6 mediates an aggresome-like mechanism for NLRP3 and pyrin inflammasome activation. Science 2020, 369, eaas8995. [Google Scholar] [CrossRef]
- Biasizzo, M.; Kopitar-Jerala, N. Interplay Between NLRP3 Inflammasome and Autophagy. Front. Immunol. 2020, 11, 591803. [Google Scholar] [CrossRef]
- Kim, S.H.; Kim, G.; Han, D.H.; Lee, M.; Kim, I.; Kim, B.; Kim, K.H.; Song, Y.M.; Yoo, J.E.; Wang, H.J.; et al. Ezetimibe ameliorates steatohepatitis via AMP activated protein kinase-TFEB-mediated activation of autophagy and NLRP3 inflammasome inhibition. Autophagy 2017, 13, 1767–1781. [Google Scholar] [CrossRef]
- Lee, S.; Kim, S.K.; Park, H.; Lee, Y.J.; Park, S.H.; Lee, K.J.; Lee, D.G.; Kang, H.; Kim, J.E. Contribution of Autophagy-Notch1-Mediated NLRP3 Inflammasome Activation to Chronic Inflammation and Fibrosis in Keloid Fibroblasts. Int. J. Mol. Sci. 2020, 21, 8050. [Google Scholar] [CrossRef]
- Li, L.; Dong, P.; Hou, C.; Cao, F.; Sun, S.; He, F.; Song, Y.; Li, S.; Bai, Y.; Zhu, D. Hydroxysafflor yellow A (HSYA) attenuates hypoxic pulmonary arterial remodelling and reverses right ventricular hypertrophy in rats. J. Ethnopharmacol. 2016, 186, 224–233. [Google Scholar] [CrossRef]
- Cui, Q.Z.; Liu, B.Y.; Li, Y.Y.; Zheng, Y.G.; An, S.J.; Liu, Y.; Li, A.Y.; Zhao, J.S. Hydroxyl safflower yellow A inhibits ANG II-induced VAFs migration by activating autophagy. Chin. Pharmacol. Bull. 2021, 37, 1680–1687. [Google Scholar]
- Schunk, S.J.; Kleber, M.E.; Marz, W.; Pang, S.; Zewinger, S.; Triem, S.; Ege, P.; Reichert, M.C.; Krawczyk, M.; Weber, S.N.; et al. Genetically determined NLRP3 inflammasome activation associates with systemic inflammation and cardiovascular mortality. Eur. Heart. J. 2021, 42, 1742–1756. [Google Scholar] [CrossRef]
- Burger, F.; Baptista, D.; Roth, A.; Da, S.R.; Montecucco, F.; Mach, F.; Brandt, K.J.; Miteva, K. NLRP3 Inflammasome Activation Controls Vascular Smooth Muscle Cells Phenotypic Switch in Atherosclerosis. Int. J. Mol. Sci. 2021, 23, 340. [Google Scholar] [CrossRef]
- Takahashi, M. NLRP3 inflammasome as a key driver of vascular disease. Cardiovasc. Res. 2022, 118, 372–385. [Google Scholar] [CrossRef]
- Cordone, V.; Ferrara, F.; Pecorelli, A.; Guiotto, A.; Vitale, A.; Amicarelli, F.; Cervellati, C.; Hayek, J.; Valacchi, G. The constitutive activation of TLR4-IRAK1-NFkappaB axis is involved in the early NLRP3 inflammasome response in peripheral blood mononuclear cells of Rett syndrome patients. Free Radic. Biol. Med. 2022, 181, 1–13. [Google Scholar] [CrossRef]
- Nunez-Olvera, S.I.; Gallardo-Rincon, D.; Puente-Rivera, J.; Salinas-Vera, Y.M.; Marchat, L.A.; Morales-Villegas, R.; Lopez-Camarillo, C. Autophagy Machinery as a Promising Therapeutic Target in Endometrial Cancer. Front. Oncol. 2019, 9, 1326. [Google Scholar] [CrossRef]
- Dierick, F.; Solinc, J.; Bignard, J.; Soubrier, F.; Nadaud, S. Progenitor/Stem Cells in Vascular Remodeling during Pulmonary Arterial Hypertension. Cells 2021, 10, 1338. [Google Scholar] [CrossRef]
- Bakker, E.N.; Pistea, A.; VanBavel, E. Transglutaminases in vascular biology: Relevance for vascular remodeling and atherosclerosis. J. Vasc. Res. 2008, 45, 271–278. [Google Scholar] [CrossRef]
- Budatha, M.; Zhang, J.; Schwartz, M.A. Fibronectin-Mediated Inflammatory Signaling Through Integrin alpha5 in Vascular Remodeling. J. Am. Heart. Assoc. 2021, 10, e21160. [Google Scholar] [CrossRef]
- Puntmann, V.O.; Taylor, P.C.; Mayr, M. Coupling vascular and myocardial inflammatory injury into a common phenotype of cardiovascular dysfunction: Systemic inflammation and aging—A mini-review. Gerontology 2011, 57, 295–303. [Google Scholar] [CrossRef]
- Enzerink, A.; Vaheri, A. Fibroblast activation in vascular inflammation. J. Thromb. Haemost. 2011, 9, 619–626. [Google Scholar] [CrossRef]
- Li, G.; Chen, S.J.; Oparil, S.; Chen, Y.F.; Thompson, J.A. Direct in vivo evidence demonstrating neointimal migration of adventitial fibroblasts after balloon injury of rat carotid arteries. Circulation 2000, 101, 1362–1365. [Google Scholar] [CrossRef]
- Dos, S.T.; Righetti, R.F.; Rezende, B.G.; Campos, E.C.; Camargo, L.; Saraiva-Romanholo, B.M.; Fukuzaki, S.; Prado, C.M.; Leick, E.A.; Martins, M.A.; et al. Effect of anti-IL17 and/or Rho-kinase inhibitor treatments on vascular remodeling induced by chronic allergic pulmonary inflammation. Ther. Adv. Respir. Dis. 2020, 14, 1022269591. [Google Scholar] [CrossRef]
- Elliott, E.I.; Sutterwala, F.S. Initiation and perpetuation of NLRP3 inflammasome activation and assembly. Immunol. Rev. 2015, 265, 35–52. [Google Scholar] [CrossRef]
- He, Y.; Xiao, Y.; Yang, X.; Li, Y.; Wang, B.; Yao, F.; Shang, C.; Jin, Z.; Wang, W.; Lin, R. SIRT6 inhibits TNF-alpha-induced inflammation of vascular adventitial fibroblast through ROS and Akt signaling pathway. Exp. Cell. Res. 2017, 357, 88–97. [Google Scholar] [CrossRef]
- Kwon, Y.; Haam, C.E.; Byeon, S.; Choi, S.K.; Lee, Y.H. Effects of 3-methyladenine, an autophagy inhibitor, on the elevated blood pressure and arterial dysfunction of angiotensin II-induced hypertensive mice. Biomed Pharmacother. 2022, 154, 113588. [Google Scholar] [CrossRef]
- Wang, W.R.; Li, T.T.; Jing, T.; Li, Y.X.; Yang, X.F.; He, Y.H.; Zhang, W.; Lin, R.; Zhang, J.Y. SIRT1 Regulates the Inflammatory Response of Vascular Adventitial Fibroblasts through Autophagy and Related Signaling Pathway. Cell Physiol. Biochem. 2017, 41, 569–582. [Google Scholar] [CrossRef]
- Ali, M.; Gupta, M.; Wani, A.; Sharma, A.; Abdullaha, M.; Kour, D.; Choudhary, S.; Bharate, S.B.; Singh, G.; Kumar, A. IIIM-941, a Stilbene Derivative Inhibits NLRP3 Inflammasome Activation by Inducing Autophagy. Front. Pharmacol. 2021, 12, 695712. [Google Scholar] [CrossRef]





Disclaimer/Publisher’s Note: The statements, opinions and data contained in all publications are solely those of the individual author(s) and contributor(s) and not of MDPI and/or the editor(s). MDPI and/or the editor(s) disclaim responsibility for any injury to people or property resulting from any ideas, methods, instructions or products referred to in the content. |
© 2022 by the authors. Licensee MDPI, Basel, Switzerland. This article is an open access article distributed under the terms and conditions of the Creative Commons Attribution (CC BY) license (https://creativecommons.org/licenses/by/4.0/).
Share and Cite
Liu, L.; Cui, Q.; Song, J.; Yang, Y.; Zhang, Y.; Qi, J.; Zhao, J. Hydroxysafflower Yellow A Inhibits Vascular Adventitial Fibroblast Migration via NLRP3 Inflammasome Inhibition through Autophagy Activation. Int. J. Mol. Sci. 2023, 24, 172. https://doi.org/10.3390/ijms24010172
Liu L, Cui Q, Song J, Yang Y, Zhang Y, Qi J, Zhao J. Hydroxysafflower Yellow A Inhibits Vascular Adventitial Fibroblast Migration via NLRP3 Inflammasome Inhibition through Autophagy Activation. International Journal of Molecular Sciences. 2023; 24(1):172. https://doi.org/10.3390/ijms24010172
Chicago/Turabian StyleLiu, Lin, Qingzhuo Cui, Junna Song, Yang Yang, Yixin Zhang, Jiapeng Qi, and Jingshan Zhao. 2023. "Hydroxysafflower Yellow A Inhibits Vascular Adventitial Fibroblast Migration via NLRP3 Inflammasome Inhibition through Autophagy Activation" International Journal of Molecular Sciences 24, no. 1: 172. https://doi.org/10.3390/ijms24010172
APA StyleLiu, L., Cui, Q., Song, J., Yang, Y., Zhang, Y., Qi, J., & Zhao, J. (2023). Hydroxysafflower Yellow A Inhibits Vascular Adventitial Fibroblast Migration via NLRP3 Inflammasome Inhibition through Autophagy Activation. International Journal of Molecular Sciences, 24(1), 172. https://doi.org/10.3390/ijms24010172
