Hedgehog Signaling Pathway Orchestrates Human Lung Branching Morphogenesis
Abstract
1. Introduction
2. Results
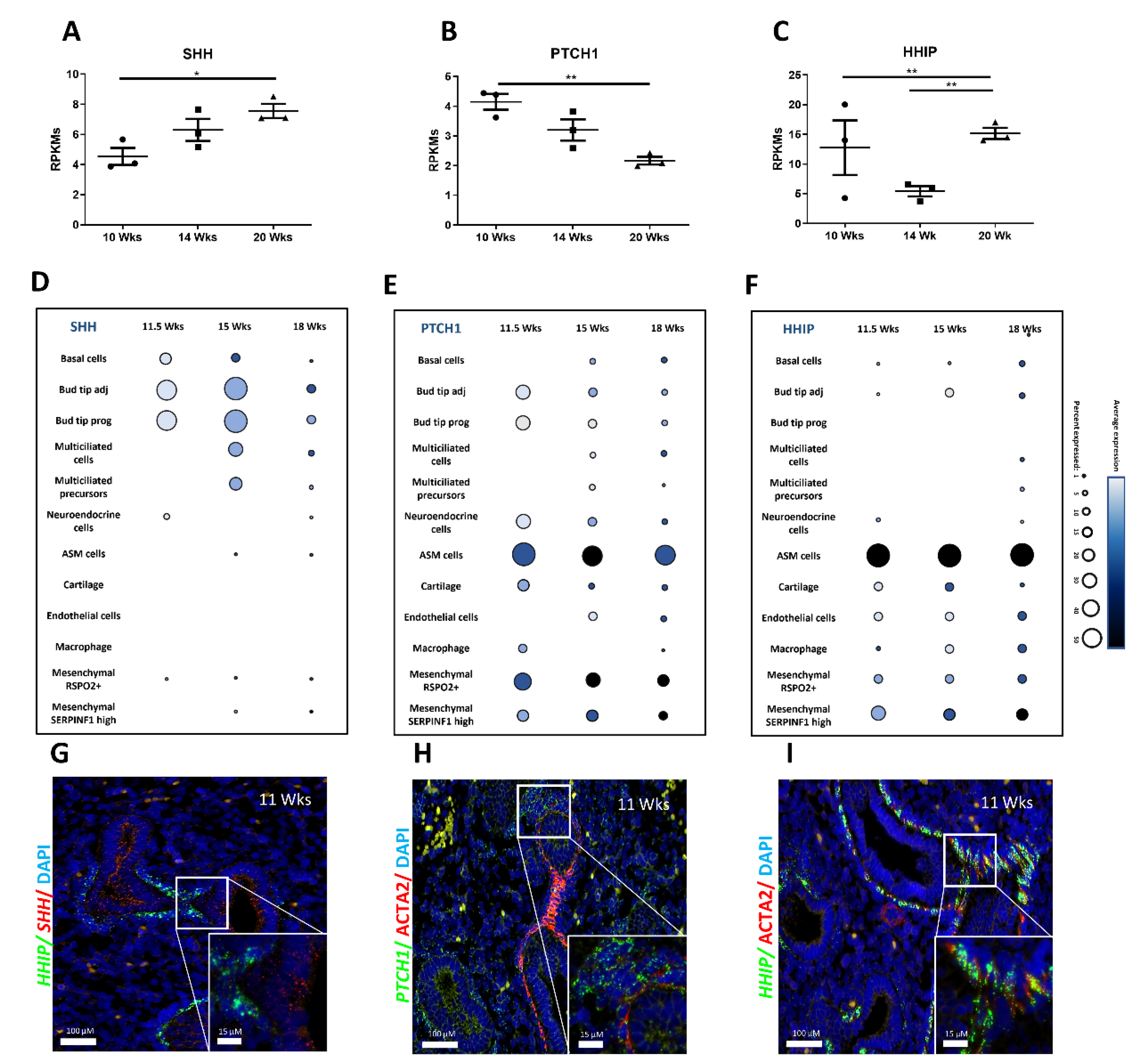
2.1. Hedgehog Signaling Is Spatially and Temporally Regulated during Human Lung Development
2.2. Hedgehog Pathway Inhibition Compromises Branching Morphogenesis
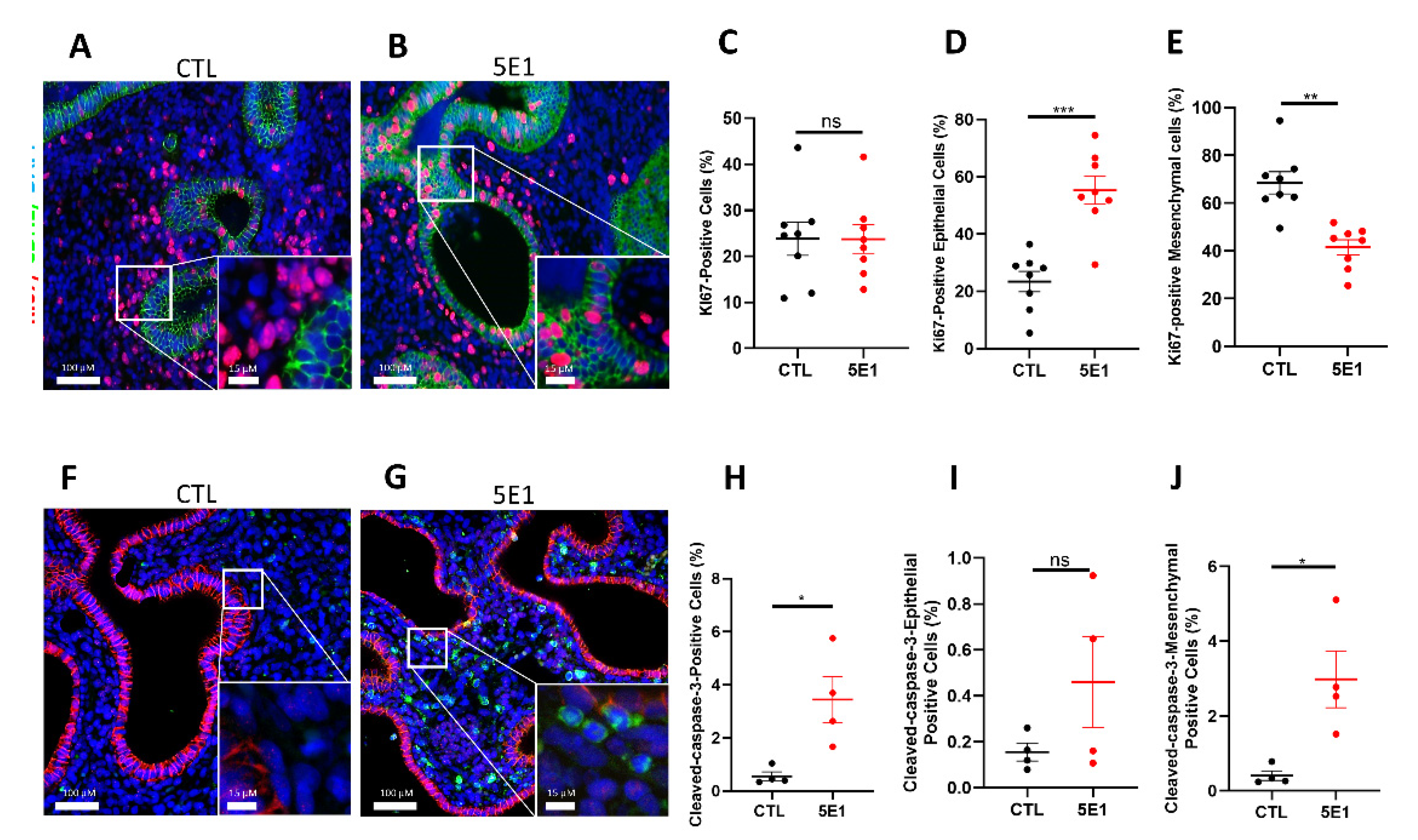
2.3. HH Pathway Regulates Cell Proliferation and Cell Death in Human Lung Development
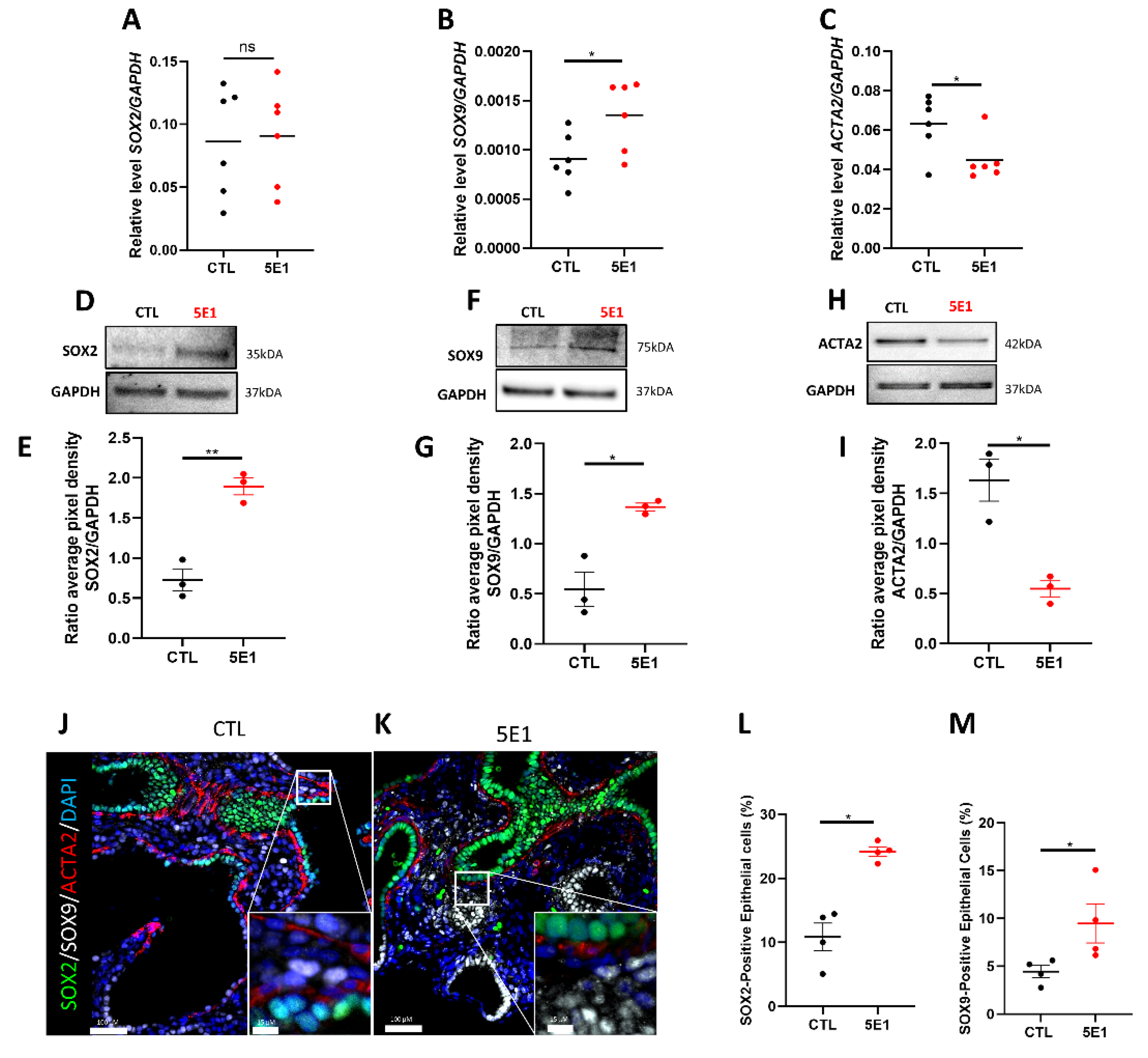
2.4. Hedgehog Signaling Controls the Balance of Progenitor Cells during Human Lung Development
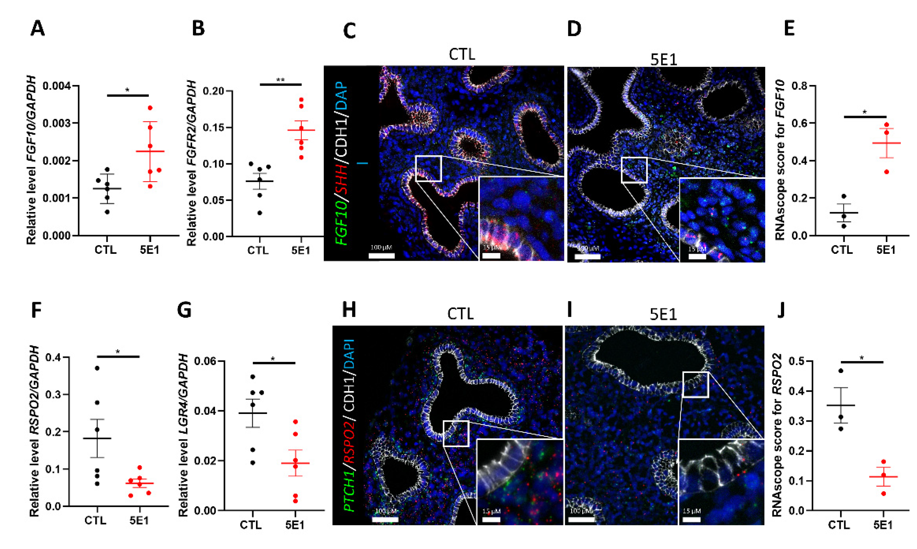
2.5. HH Pathway Regulates FGF and WNT Pathways during Human Lung Development
2.6. Hedgehog Signaling Is Downregulated in Congenital Diaphragmatic Hernia
3. Discussion
4. Materials and Methods
4.1. Human Fetal Lung Explant Cultures
4.2. Real-Time PCR Analyses
4.3. Immunofluorescence Staining
4.4. In Situ Hybridization
4.5. Quantitative Analysis of Proliferation and Cell Death
4.6. Immunoblot Analyses
4.7. Statistical Analyses
4.8. Study Approval
Supplementary Materials
Author Contributions
Funding
Institutional Review Board Statement
Data Availability Statement
Acknowledgments
Conflicts of Interest
References
- Schittny, J.C. Development of the Lung. Cell Tissue Res. 2017, 367, 427–444. [Google Scholar] [CrossRef] [PubMed]
- Burri, P.H. Fetal and Postnatal Development of the Lung. Annu. Rev. Physiol. 1984, 46, 617–628. [Google Scholar] [CrossRef] [PubMed]
- Mullassery, D.; Smith, N.P. Lung Development. Semin. Pediatr. Surg. 2015, 24, 152–155. [Google Scholar] [CrossRef] [PubMed]
- Herriges, M.; Morrisey, E.E. Lung Development: Orchestrating the Generation and Regeneration of a Complex Organ. Development 2014, 141, 502–513. [Google Scholar] [CrossRef] [PubMed]
- Mora, M.J.; Extramiana, J.; Paniagua, P.; González, P.; Mañas, A.; Pérez, M.J.; Navarro, J.; Arrizabalaga, M. Orchiectomy and buserelin in combination with flutamide: Comparative results in metastatic prostatic carcinoma. Actas Urol. Esp. 1991, 15, 548–552. [Google Scholar]
- Danopoulos, S.; Alonso, I.; Thornton, M.E.; Grubbs, B.H.; Bellusci, S.; Warburton, D.; Al Alam, D. Human Lung Branching Morphogenesis Is Orchestrated by the Spatiotemporal Distribution of ACTA2, SOX2, and SOX9. Am. J. Physiol. Lung Cell Mol. Physiol. 2018, 314, L144–L149. [Google Scholar] [CrossRef]
- Kimura, J.; Deutsch, G.H. Key Mechanisms of Early Lung Development. Pediatr. Dev. Pathol. 2007, 10, 335–347. [Google Scholar] [CrossRef]
- Blanc, P.; Coste, K.; Pouchin, P.; Azaïs, J.-M.; Blanchon, L.; Gallot, D.; Sapin, V. A Role for Mesenchyme Dynamics in Mouse Lung Branching Morphogenesis. PLoS ONE 2012, 7, e41643. [Google Scholar] [CrossRef]
- Chuang, P.-T.; McMahon, A.P. Branching Morphogenesis of the Lung: New Molecular Insights into an Old Problem. Trends Cell Biol. 2003, 13, 86–91. [Google Scholar] [CrossRef]
- Danopoulos, S.; Krainock, M.; Toubat, O.; Thornton, M.; Grubbs, B.; Al Alam, D. Rac1 Modulates Mammalian Lung Branching Morphogenesis in Part through Canonical Wnt Signaling. Am. J. Physiol. Lung Cell. Mol. Physiol. 2016, 311, L1036–L1049. [Google Scholar] [CrossRef]
- Saito, A.; Horie, M.; Nagase, T. TGF-β Signaling in Lung Health and Disease. Int. J. Mol. Sci. 2018, 19, 2460. [Google Scholar] [CrossRef]
- Volckaert, T.; De Langhe, S.P. Wnt and FGF Mediated Epithelial-Mesenchymal Crosstalk during Lung Development. Dev. Dyn. 2015, 244, 342–366. [Google Scholar] [CrossRef] [PubMed]
- Luo, S.D. Influence of extraction methods on the anthraquinone content of rhubarb. Zhong Yao Tong Bao 1987, 12, 30–32. [Google Scholar] [PubMed]
- Kugler, M.C.; Joyner, A.L.; Loomis, C.A.; Munger, J.S. Sonic Hedgehog Signaling in the Lung. From Development to Disease. Am. J. Respir. Cell Mol. Biol. 2015, 52, 1–13. [Google Scholar] [CrossRef] [PubMed]
- Fernandes-Silva, H.; Correia-Pinto, J.; Moura, R.S. Canonical Sonic Hedgehog Signaling in Early Lung Development. J. Dev. Biol. 2017, 5, 3. [Google Scholar] [CrossRef] [PubMed]
- Wang, C.; Cassandras, M.; Peng, T. The Role of Hedgehog Signaling in Adult Lung Regeneration and Maintenance. J. Dev. Biol. 2019, 7, 14. [Google Scholar] [CrossRef]
- Belgacemi, R.; Luczka, E.; Ancel, J.; Diabasana, Z.; Perotin, J.-M.; Germain, A.; Lalun, N.; Birembaut, P.; Dubernard, X.; Mérol, J.-C.; et al. Airway Epithelial Cell Differentiation Relies on Deficient Hedgehog Signalling in COPD. EBioMedicine 2020, 51, 102572. [Google Scholar] [CrossRef]
- Bishop, B.; Aricescu, A.R.; Harlos, K.; O’Callaghan, C.A.; Jones, E.Y.; Siebold, C. Structural Insights into Hedgehog Ligand Sequestration by the Human Hedgehog-Interacting Protein HHIP. Nat. Struct. Mol. Biol. 2009, 16, 698–703. [Google Scholar] [CrossRef]
- Choy, S.W.; Cheng, S.H. Hedgehog Signaling. Vitam. Horm. 2012, 88, 1–23. [Google Scholar] [CrossRef]
- Chuang, P.-T.; Kawcak, T.; McMahon, A.P. Feedback Control of Mammalian Hedgehog Signaling by the Hedgehog-Binding Protein, Hip1, Modulates Fgf Signaling during Branching Morphogenesis of the Lung. Genes Dev. 2003, 17, 342–347. [Google Scholar] [CrossRef]
- Weaver, M.; Batts, L.; Hogan, B.L.M. Tissue Interactions Pattern the Mesenchyme of the Embryonic Mouse Lung. Dev. Biol. 2003, 258, 169–184. [Google Scholar] [CrossRef]
- Bellusci, S.; Furuta, Y.; Rush, M.G.; Henderson, R.; Winnier, G.; Hogan, B.L. Involvement of Sonic Hedgehog (Shh) in Mouse Embryonic Lung Growth and Morphogenesis. Development 1997, 124, 53–63. [Google Scholar] [CrossRef] [PubMed]
- Pepicelli, C.V.; Lewis, P.M.; McMahon, A.P. Sonic Hedgehog Regulates Branching Morphogenesis in the Mammalian Lung. Curr. Biol. 1998, 8, 1083–1086. [Google Scholar] [CrossRef]
- Ingram, G.C.; Simon, R.; Carpenter, R.; Coen, E.S. The Antirrhinum ERG Gene Encodes a Protein Related to Bacterial Small GTPases and Is Required for Embryonic Viability. Curr. Biol. 1998, 8, 1079–1082. [Google Scholar] [CrossRef]
- Lebeche, D.; Malpel, S.; Cardoso, W.V. Fibroblast Growth Factor Interactions in the Developing Lung. Mech. Dev. 1999, 86, 125–136. [Google Scholar] [CrossRef]
- Ancel, J.; Belgacemi, R.; Perotin, J.-M.; Diabasana, Z.; Dury, S.; Dewolf, M.; Bonnomet, A.; Lalun, N.; Birembaut, P.; Polette, M.; et al. Sonic Hedgehog Signalling as a Potential Endobronchial Biomarker in COPD. Respir. Res. 2020, 21, 207. [Google Scholar] [CrossRef]
- Cigna, N.; Farrokhi Moshai, E.; Brayer, S.; Marchal-Somme, J.; Wémeau-Stervinou, L.; Fabre, A.; Mal, H.; Lesèche, G.; Dehoux, M.; Soler, P.; et al. The Hedgehog System Machinery Controls Transforming Growth Factor-β-Dependent Myofibroblastic Differentiation in Humans: Involvement in Idiopathic Pulmonary Fibrosis. Am. J. Pathol. 2012, 181, 2126–2137. [Google Scholar] [CrossRef]
- Xu, C.; Zou, C.; Hussain, M.; Shi, W.; Shao, Y.; Jiang, Z.; Wu, X.; Lu, M.; Wu, J.; Xie, Q.; et al. High Expression of Sonic Hedgehog in Allergic Airway Epithelia Contributes to Goblet Cell Metaplasia. Mucosal Immunol. 2018, 11, 1306–1315. [Google Scholar] [CrossRef]
- Zhang, M.; Wang, H.; Teng, H.; Shi, J.; Zhang, Y. Expression of SHH Signaling Pathway Components in the Developing Human Lung. Histochem. Cell Biol. 2010, 134, 327–335. [Google Scholar] [CrossRef]
- Danopoulos, S.; Shiosaki, J.; Al Alam, D. FGF Signaling in Lung Development and Disease: Human versus Mouse. Front. Genet. 2019, 10, 170. [Google Scholar] [CrossRef]
- Danopoulos, S.; Bhattacharya, S.; Mariani, T.J.; Al Alam, D. Transcriptional Characterisation of Human Lung Cells Identifies Novel Mesenchymal Lineage Markers. Eur. Respir. J. 2020, 55, 1900746. [Google Scholar] [CrossRef] [PubMed]
- Schindelin, J.; Arganda-Carreras, I.; Frise, E.; Kaynig, V.; Longair, M.; Pietzsch, T.; Preibisch, S.; Rueden, C.; Saalfeld, S.; Schmid, B.; et al. Fiji: An Open-Source Platform for Biological-Image Analysis. Nat. Methods 2012, 9, 676–682. [Google Scholar] [CrossRef] [PubMed]
- Miller, A.J.; Yu, Q.; Czerwinski, M.; Tsai, Y.-H.; Conway, R.F.; Wu, A.; Holloway, E.M.; Walker, T.; Glass, I.A.; Treutlein, B.; et al. In Vitro and In Vivo Development of the Human Airway at Single-Cell Resolution. Dev. Cell 2020, 53, 117–128. [Google Scholar] [CrossRef] [PubMed]
- Matissek, S.J.; Elsawa, S.F. GLI3: A Mediator of Genetic Diseases, Development and Cancer. Cell Commun. Signal. 2020, 18, 54. [Google Scholar] [CrossRef]
- Javelaud, D.; De Reyniès, A.; Mauviel, A. How Bad Is the Hedgehog? GLI-Dependent, Hedgehog-Independent Cancers on the Importance of Biomarkers for Proper Patients Selection. J. Investig. Dermatol. Symp. Proc. 2018, 19, S87–S88. [Google Scholar] [CrossRef]
- Maun, H.R.; Wen, X.; Lingel, A.; de Sauvage, F.J.; Lazarus, R.A.; Scales, S.J.; Hymowitz, S.G. Hedgehog Pathway Antagonist 5E1 Binds Hedgehog at the Pseudo-Active Site. J. Biol. Chem. 2010, 285, 26570–26580. [Google Scholar] [CrossRef]
- Chen, X.; Shi, C.; Cao, H.; Chen, L.; Hou, J.; Xiang, Z.; Hu, K.; Han, X. The Hedgehog and Wnt/β-Catenin System Machinery Mediate Myofibroblast Differentiation of LR-MSCs in Pulmonary Fibrogenesis. Cell Death Dis. 2018, 9, 639. [Google Scholar] [CrossRef]
- Li, C.; Hu, L.; Xiao, J.; Chen, H.; Li, J.T.; Bellusci, S.; Delanghe, S.; Minoo, P. Wnt5a Regulates Shh and Fgf10 Signaling during Lung Development. Dev. Biol. 2005, 287, 86–97. [Google Scholar] [CrossRef]
- Bell, S.M.; Schreiner, C.M.; Wert, S.E.; Mucenski, M.L.; Scott, W.J.; Whitsett, J.A. R-Spondin 2 Is Required for Normal Laryngeal-Tracheal, Lung and Limb Morphogenesis. Development 2008, 135, 1049–1058. [Google Scholar] [CrossRef]
- Paoletti, M.; Raffler, G.; Gaffi, M.S.; Antounians, L.; Lauriti, G.; Zani, A. Prevalence and Risk Factors for Congenital Diaphragmatic Hernia: A Global View. J. Pediatr. Surg. 2020, 55, 2297–2307. [Google Scholar] [CrossRef]
- Rottier, R.; Tibboel, D. Fetal Lung and Diaphragm Development in Congenital Diaphragmatic Hernia. Semin. Perinatol. 2005, 29, 86–93. [Google Scholar] [CrossRef] [PubMed]
- Chiariello, M.; Villari, B. Late thrombolysis in the therapy of acute myocardial infarct: The prospects for its wide-spread clinical use. Cardiologia 1991, 36, 435–441. [Google Scholar] [PubMed]
- Huang, D.; Wang, Y.; Tang, J.; Luo, S. Molecular Mechanisms of Suppressor of Fused in Regulating the Hedgehog Signalling Pathway. Oncol. Lett. 2018, 15, 6077–6086. [Google Scholar] [CrossRef] [PubMed]
- Holtz, A.M.; Peterson, K.A.; Nishi, Y.; Morin, S.; Song, J.Y.; Charron, F.; McMahon, A.P.; Allen, B.L. Essential Role for Ligand-Dependent Feedback Antagonism of Vertebrate Hedgehog Signaling by PTCH1, PTCH2 and HHIP1 during Neural Patterning. Development 2013, 140, 3423–3434. [Google Scholar] [CrossRef] [PubMed]
- Jeong, M.-H.; Leem, Y.-E.; Kim, H.-J.; Kang, K.; Cho, H.; Kang, J.-S. A Shh Coreceptor Cdo Is Required for Efficient Cardiomyogenesis of Pluripotent Stem Cells. J. Mol. Cell. Cardiol. 2016, 93, 57–66. [Google Scholar] [CrossRef]
- Jin, S.; Martinelli, D.C.; Zheng, X.; Tessier-Lavigne, M.; Fan, C.-M. Gas1 Is a Receptor for Sonic Hedgehog to Repel Enteric Axons. Proc. Natl. Acad. Sci. USA 2015, 112, E73–E80. [Google Scholar] [CrossRef]
- Izzi, L.; Lévesque, M.; Morin, S.; Laniel, D.; Wilkes, B.C.; Mille, F.; Krauss, R.S.; McMahon, A.P.; Allen, B.L.; Charron, F. Boc and Gas1 Each Form Distinct Shh Receptor Complexes with Ptch1 and Are Required for Shh-Mediated Cell Proliferation. Dev. Cell 2011, 20, 788–801. [Google Scholar] [CrossRef]
- Peer, E.; Tesanovic, S.; Aberger, F. Next-Generation Hedgehog/GLI Pathway Inhibitors for Cancer Therapy. Cancers 2019, 11, 538. [Google Scholar] [CrossRef]
- Girardi, D.; Barrichello, A.; Fernandes, G.; Pereira, A. Targeting the Hedgehog Pathway in Cancer: Current Evidence and Future Perspectives. Cells 2019, 8, 153. [Google Scholar] [CrossRef]
- Xie, H.; Paradise, B.D.; Ma, W.W.; Fernandez-Zapico, M.E. Recent Advances in the Clinical Targeting of Hedgehog/GLI Signaling in Cancer. Cells 2019, 8, 394. [Google Scholar] [CrossRef]
- Gould, A.; Missailidis, S. Targeting the Hedgehog Pathway: The Development of Cyclopamine and the Development of Anti-Cancer Drugs Targeting the Hedgehog Pathway. Mini Rev. Med. Chem. 2011, 11, 200–213. [Google Scholar] [CrossRef] [PubMed]
- Heretsch, P.; Tzagkaroulaki, L.; Giannis, A. Cyclopamine and Hedgehog Signaling: Chemistry, Biology, Medical Perspectives. Angew. Chem. Int. Ed. 2010, 49, 3418–3427. [Google Scholar] [CrossRef] [PubMed]
- Curran, T. Reproducibility of Academic Preclinical Translational Research: Lessons from the Development of Hedgehog Pathway Inhibitors to Treat Cancer. Open Biol. 2018, 8, 180098. [Google Scholar] [CrossRef] [PubMed]
- Meyers-Needham, M.; Lewis, J.A.; Gencer, S.; Sentelle, R.D.; Saddoughi, S.A.; Clarke, C.J.; Hannun, Y.A.; Norell, H.; da Palma, T.M.; Nishimura, M.; et al. Off-Target Function of the Sonic Hedgehog Inhibitor Cyclopamine in Mediating Apoptosis via Nitric Oxide-Dependent Neutral Sphingomyelinase 2/Ceramide Induction. Mol. Cancer Ther. 2012, 11, 1092–1102. [Google Scholar] [CrossRef] [PubMed]
- Li, Y.; Zhang, T. Targeting Cancer Stem Cells by Curcumin and Clinical Applications. Cancer Lett. 2014, 346, 197–205. [Google Scholar] [CrossRef] [PubMed]
- Bacelar Sacramento de Araújo, T.; de Oliveira Siquara da Rocha, L.; Torres Andion Vidal, M.; Cerqueira Coelho, P.L.; Galvão Dos Reis, M.; Solano de Freitas Souza, B.; Botelho Pereira Soares, M.; Almeida Pereira, T.; Della Coletta, R.; Pereira Bezerra, D.; et al. GANT61 Reduces Hedgehog Molecule (GLI1) Expression and Promotes Apoptosis in Metastatic Oral Squamous Cell Carcinoma Cells. Int. J. Mol. Sci. 2020, 21, 6076. [Google Scholar] [CrossRef] [PubMed]
- Kotulak-Chrzaszcz, A.; Rybarczyk, A.; Klacz, J.; Matuszewski, M.; Kmiec, Z.; Wierzbicki, P.M. Expression Levels of Sonic Hedgehog Pathway Genes and Their Targets Are Upregulated in Early Clear Cell Renal Cell Carcinoma. Int. J. Mol. Med. 2022, 49, 58. [Google Scholar] [CrossRef]
- Rimkus, T.K.; Carpenter, R.L.; Qasem, S.; Chan, M.; Lo, H.-W. Targeting the Sonic Hedgehog Signaling Pathway: Review of Smoothened and GLI Inhibitors. Cancers 2016, 8, 22. [Google Scholar] [CrossRef]
- El-Hashash, A.H.K.; Al Alam, D.; Turcatel, G.; Rogers, O.; Li, X.; Bellusci, S.; Warburton, D. Six1 Transcription Factor Is Critical for Coordination of Epithelial, Mesenchymal and Vascular Morphogenesis in the Mammalian Lung. Dev. Biol. 2011, 353, 242–258. [Google Scholar] [CrossRef]
- Shi, W.; Chen, F.; Cardoso, W.V. Mechanisms of Lung Development: Contribution to Adult Lung Disease and Relevance to Chronic Obstructive Pulmonary Disease. Proc. Am. Thorac. Soc. 2009, 6, 558–563. [Google Scholar] [CrossRef]
- Fu, S.; Zhao, W.; Zhang, W.; Song, H.; Ji, H.; Tang, N. Hippo Signaling Pathway in Lung Development, Regeneration, and Diseases. Yi Chuan 2017, 39, 597–606. [Google Scholar] [CrossRef]
- Hussain, M.; Xu, C.; Lu, M.; Wu, X.; Tang, L.; Wu, X. Wnt/β-Catenin Signaling Links Embryonic Lung Development and Asthmatic Airway Remodeling. Biochim. Biophys. Acta Mol. Basis Dis. 2017, 1863, 3226–3242. [Google Scholar] [CrossRef] [PubMed]
- Lingappan, K.; Savani, R.C. The Wnt Signaling Pathway and the Development of Bronchopulmonary Dysplasia. Am. J. Respir. Crit. Care Med. 2020, 201, 1174–1176. [Google Scholar] [CrossRef] [PubMed]
- Alvira, C.M. Nuclear Factor-Kappa-B Signaling in Lung Development and Disease: One Pathway, Numerous Functions. Birth Defects Res. Part A Clin. Mol. Teratol. 2014, 100, 202–216. [Google Scholar] [CrossRef] [PubMed]
- Goodwin, K.; Nelson, C.M. Branching Morphogenesis. Development 2020, 147, dev184499. [Google Scholar] [CrossRef]
- Bellusci, S.; Grindley, J.; Emoto, H.; Itoh, N.; Hogan, B.L. Fibroblast Growth Factor 10 (FGF10) and Branching Morphogenesis in the Embryonic Mouse Lung. Development 1997, 124, 4867–4878. [Google Scholar] [CrossRef]
- He, H.; Huang, M.; Sun, S.; Wu, Y.; Lin, X. Epithelial Heparan Sulfate Regulates Sonic Hedgehog Signaling in Lung Development. PLoS Genet. 2017, 13, e1006992. [Google Scholar] [CrossRef]
- Danopoulos, S.; Thornton, M.E.; Grubbs, B.H.; Frey, M.R.; Warburton, D.; Bellusci, S.; Al Alam, D. Discordant Roles for FGF Ligands in Lung Branching Morphogenesis between Human and Mouse. J. Pathol. 2019, 247, 254–265. [Google Scholar] [CrossRef]
- Hines, E.A.; Sun, X. Tissue Crosstalk in Lung Development. J. Cell. Biochem. 2014, 115, 1469–1477. [Google Scholar] [CrossRef]
- Hu, Y.; Ciminieri, C.; Hu, Q.; Lehmann, M.; Königshoff, M.; Gosens, R. WNT Signalling in lung physiology and pathology. In Pharmacology of the WNT Signaling System; Schulte, G., Kozielewicz, P., Eds.; Springer: Berlin/Heidelberg, Germany, 2021; Volume 269, pp. 305–336. [Google Scholar] [CrossRef]
- Rankin, S.A.; Han, L.; McCracken, K.W.; Kenny, A.P.; Anglin, C.T.; Grigg, E.A.; Crawford, C.M.; Wells, J.M.; Shannon, J.M.; Zorn, A.M. A Retinoic Acid-Hedgehog Cascade Coordinates Mesoderm-Inducing Signals and Endoderm Competence during Lung Specification. Cell Rep. 2016, 16, 66–78. [Google Scholar] [CrossRef]
- Wang, X.-Z.; Zhang, H.-H.; Qian, Y.-L.; Tang, L.-F. Sonic Hedgehog (Shh) and CC Chemokine Ligand 2 Signaling Pathways in Asthma. J. Chin. Med. Assoc. 2019, 82, 343–350. [Google Scholar] [CrossRef] [PubMed]
- Unger, S.; Copland, I.; Tibboel, D.; Post, M. Down-Regulation of Sonic Hedgehog Expression in Pulmonary Hypoplasia Is Associated with Congenital Diaphragmatic Hernia. Am. J. Pathol. 2003, 162, 547–555. [Google Scholar] [CrossRef][Green Version]






| Target Gene | Probe ID |
|---|---|
| ACTA2 | HS00426835 |
| ETV4 | HS00383361 |
| ETV5 | HS00927578 |
| FGF10 | HS00610298 |
| GAPDH | HS02786624 |
| GLI2 | HS01119974 |
| HHIP | HS01011015 |
| LGR4 | HS00173908 |
| PTCH1 | HS00181117 |
| RSPO2 | HS04400418 |
| SHH | HS00179843 |
| SMO | HS01090242 |
| SOX2 | HS04234838 |
| SOX9 | HS00165814 |
| Antibody | Company | Catalogue Number | RRID | Host Species | Dilution |
|---|---|---|---|---|---|
| ACTA2-Cy3 Conjugated | Sigma-Aldrich St. Louis, MO, USA | C6198 | AB_476856 | Mouse | 1:200 |
| CDH1 (Ecadherin) | BD Biosciences, Franklin Lakes, NJ, USA | 610182 | AB_397581 | Mouse | 1:200 |
| Cleaved-Caspase 3 | R&D, Minneapolis, MN, USA | AF835 | AB_2243952 | Rabbit | 1:200 |
| GAPDH | Genetex, Irvine, CA, USA | GTX100118 | AB_1080976 | Rabbit | 1:1000 |
| GLI2 | Sigma-Aldrich St. Louis, MO, USA | HPA074275 | AB_2686677 | Rabbit | 2 ug/mL (IF) 1 ug/mL (WB) |
| KI67 | Thermofisher, Waltham, MA, USA | RM-9106-S1 | AB_2341197 | Rabbit | 1:200 |
| SOX2 | Invitrogen, Waltham, MA, USA | 14-9811-80 | AB_11219471 | Rat | 1:100 (IF) 1:500 (WB) |
| SOX9 | Sigma-Aldrich St. Louis, MO, USA | AB5535 | AB_2239761 | Rabbit | 1:100 (IF) |
| SOX9 | R&D, Minneapolis, MN, USA | AF3075 | AB_2194160 | Goat | 1/200 (WB) |
| Sample Type | Lung Pathology | Age | Gender | Application |
|---|---|---|---|---|
| CTL | Normal | 6 wks | Male | RT-qPCR/FISH |
| CTL | Normal | 28 wks | Female | RT-qPCR |
| CTL | Normal | 1 day | Male | RT-qPCR |
| CTL | Normal | 11 wks | Male | RT-qPCR/FISH |
| CTL | Normal | 23 wks | Female | FISH |
| CDH | Hypoplasia | 23 wks | Female | RT-qPCR/FISH |
| CDH | Hypoplasia | 6 wks | Female | RT-qPCR/FISH |
| CDH | Hypoplasia | 11 wks | Male | RT-qPCR/FISH |
Publisher’s Note: MDPI stays neutral with regard to jurisdictional claims in published maps and institutional affiliations. |
© 2022 by the authors. Licensee MDPI, Basel, Switzerland. This article is an open access article distributed under the terms and conditions of the Creative Commons Attribution (CC BY) license (https://creativecommons.org/licenses/by/4.0/).
Share and Cite
Belgacemi, R.; Danopoulos, S.; Deutsch, G.; Glass, I.; Dormoy, V.; Bellusci, S.; Al Alam, D. Hedgehog Signaling Pathway Orchestrates Human Lung Branching Morphogenesis. Int. J. Mol. Sci. 2022, 23, 5265. https://doi.org/10.3390/ijms23095265
Belgacemi R, Danopoulos S, Deutsch G, Glass I, Dormoy V, Bellusci S, Al Alam D. Hedgehog Signaling Pathway Orchestrates Human Lung Branching Morphogenesis. International Journal of Molecular Sciences. 2022; 23(9):5265. https://doi.org/10.3390/ijms23095265
Chicago/Turabian StyleBelgacemi, Randa, Soula Danopoulos, Gail Deutsch, Ian Glass, Valérian Dormoy, Saverio Bellusci, and Denise Al Alam. 2022. "Hedgehog Signaling Pathway Orchestrates Human Lung Branching Morphogenesis" International Journal of Molecular Sciences 23, no. 9: 5265. https://doi.org/10.3390/ijms23095265
APA StyleBelgacemi, R., Danopoulos, S., Deutsch, G., Glass, I., Dormoy, V., Bellusci, S., & Al Alam, D. (2022). Hedgehog Signaling Pathway Orchestrates Human Lung Branching Morphogenesis. International Journal of Molecular Sciences, 23(9), 5265. https://doi.org/10.3390/ijms23095265

