Long Non-Coding RNA GDAR Regulates Ovine Granulosa Cells Apoptosis by Affecting the Expression of Apoptosis-Related Genes
Abstract
:1. Introduction
2. Results
2.1. Model of Glucose Treatment in GCs
2.2. RNA Sequencing Identified the Features of lncRNA and mRNA in GCs
2.3. Differential Expression and Cluster Analysis of lncRNAs and mRNAs
2.4. Systematic Functional Analysis of Differentially Expressed lncRNAs and mRNAs
2.5. Validation of DE lncRNAs by Quantitative Real-Time PCR (qRT-PCR)
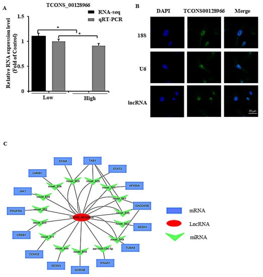
2.6. Downregulation of lncRNA TCONS_00128966 in GCs Is related to apoptosis
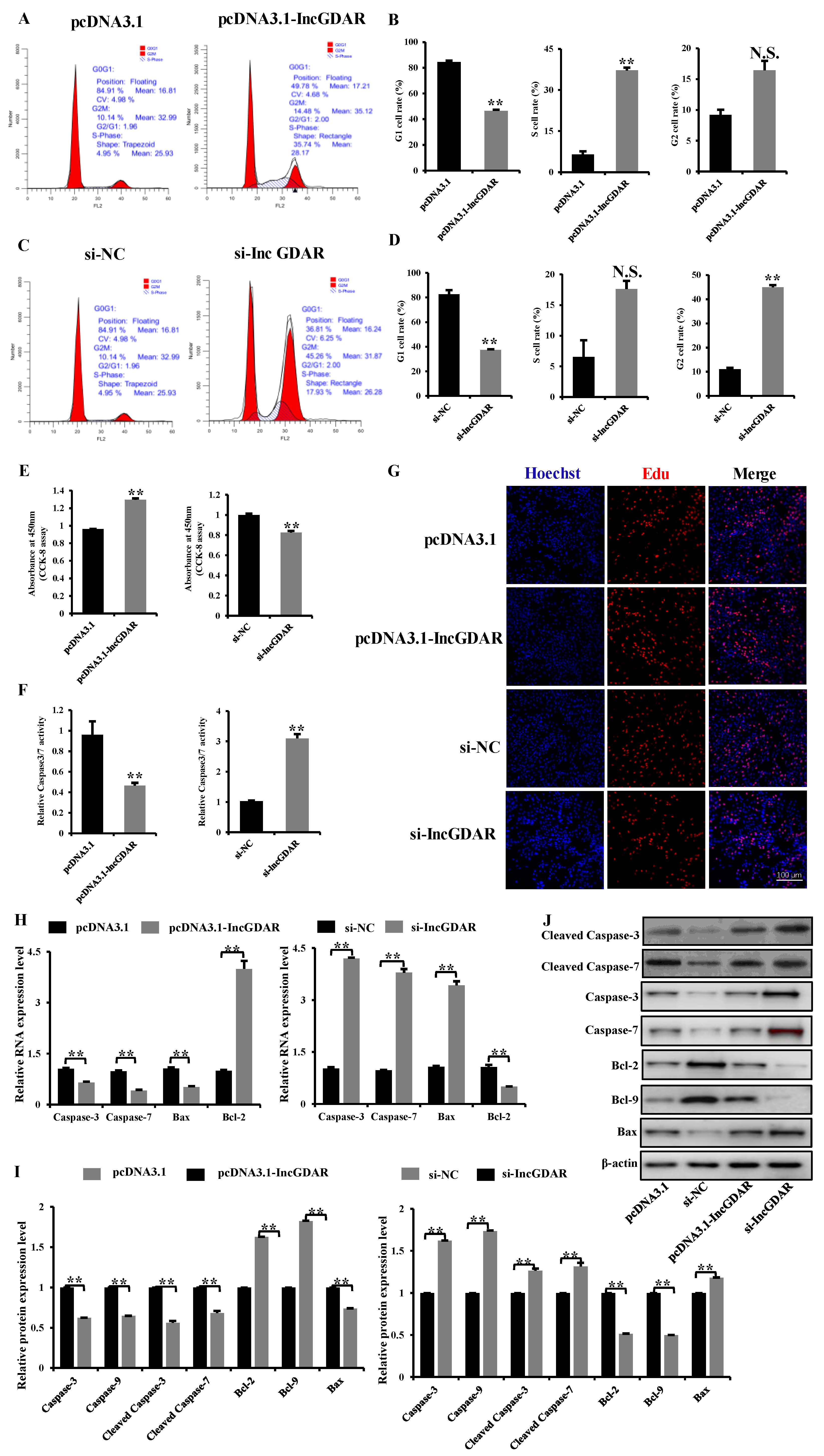
2.7. lncGDAR Inhibits Apoptosis of GCs
3. Discussion
4. Materials and Methods
4.1. The GCs Model of Glucose Treatment
4.2. Cell Proliferation Assay
4.3. Cell Apoptosis Analysis
4.4. RNA Extraction, Complementary DNA (cDNA) Synthesis, and qRT-PCR
4.5. Western Blotting
4.6. RNA-Seq and Bioinformatics Analyses
4.6.1. RNA Extraction, Library Construction, and RNA-seq
4.6.2. Target Gene Prediction and Functional Annotation Analysis
4.6.3. Construction of lncRNA-miRNA-mRNA Interaction Network
4.7. Fluorescence in Situ Hybridization of lncRNA GDAR
4.8. siRNA and Transfection
4.9. 5-Ethynyl-2′- Deoxyuridine (EdU) Assay
4.10. Flow Cytometric Analysis
4.11. Caspase3/7 Activity Assay
4.12. Statistical Analysis
5. Conclusions
Supplementary Materials
Author Contributions
Funding
Institutional Review Board Statement
Data Availability Statement
Conflicts of Interest
References
- Gallet, C.; Dupont, J.; Campbell, B.K.; Monniaux, D.; Guillaume, D.; Scaramuzzi, R.J. The infusion of glucose in ewes during the luteal phase increases the number of follicles but reduces oestradiol production and some correlates of metabolic function in the large follicles. Anim. Reprod. Sci. 2011, 127, 154–163. [Google Scholar] [CrossRef] [PubMed]
- Vlčková, R.; Pošivák, J.; Valocky, I.; Kravcova, Z.; Eibenová, A.; Sopková, D. The effect of short-term lupin (Lupinus angustifolius) feed supplementation on serum steroid hormones, insulin-like growth factor I, and ovarian follicular development and atresia in Merino ewes. Turk. J. Veter Anim. Sci. 2014, 38, 686–692. [Google Scholar] [CrossRef]
- Matsuda, F.; Inoue, N.; Goto, Y.; Manabe, N. The Regulation of Ovarian Granulosa Cell Death by Pro- and Anti-apoptotic Molecules. J. Reprod. Dev. 2006, 52, 695–705. [Google Scholar] [CrossRef] [PubMed] [Green Version]
- Jahromi, B.N.; Mosallanezhad, Z.; Matloob, N.; Davari, M.; Ghobadifar, M.A. The potential role of granulosa cells in the maturation rate of immature human oocytes and embryo development: A co-culture study. Clin. Exp. Reprod. Med. 2015, 42, 111–117. [Google Scholar] [CrossRef]
- McGee, E.A.; Hsueh, A.J.W. Initial and Cyclic Recruitment of Ovarian Follicles*. Endocr. Rev. 2000, 21, 200–214. [Google Scholar] [CrossRef] [Green Version]
- Somchit, A.; Campbell, B.; Khalid, M.; Kendall, N.; Scaramuzzi, R. The effect of short-term nutritional supplementation of ewes with lupin grain (Lupinus luteus), during the luteal phase of the estrous cycle on the number of ovarian follicles and the concentrations of hormones and glucose in plasma and follicular fluid. Theriogenology 2007, 68, 1037–1046. [Google Scholar] [CrossRef]
- Ying, S.; Wang, Z.; Wang, C.; Nie, H.; He, D.; Jia, R.; Wu, Y.; Wan, Y.; Zhou, Z.; Yan, Y.; et al. Effect of different levels of short-term feed intake on folliculogenesis and follicular fluid and plasma concentrations of lactate dehydrogenase, glucose, and hormones in Hu sheep during the luteal phase. Reproduction 2011, 142, 699–710. [Google Scholar] [CrossRef] [Green Version]
- Guo, Y.X.; Song, J.; Liu, Y.Q.; Zhang, Y.J.; Duan, C.H. Effect of short-term nutritional supplementation of follicular development in Dorset×Han crossbred sheep. Chin. J. Vet. Sci. 2019, 39, 575–583. [Google Scholar] [CrossRef]
- Guo, Y.; Duan, C.; Hao, Q.; Liu, Y.; Li, T.; Zhang, Y. Effect of short-term nutritional supplementation on hormone concentrations in ovarian follicular fluid and steroid regulating gene mRNA abundances in granulosa cells of ewes. Anim. Reprod. Sci. 2019, 211, 106208. [Google Scholar] [CrossRef]
- Li, W.; Li, D.; Kuang, H.; Feng, X.; Ai, W.; Wang, Y.; Shi, S.; Chen, J.; Fan, R. Berberine increases glucose uptake and intracellular ROS levels by promoting Sirtuin 3 ubiquitination. Biomed. Pharmacother. 2019, 121, 109563. [Google Scholar] [CrossRef]
- Liu, X.; Sun, C.; Zou, K.; Li, C.; Chen, X.; Gu, H.; Zhou, Z.; Yang, Z.; Tu, Y.; Qin, N.; et al. Novel PGK1 determines SKP2-dependent AR stability and reprograms granular cell glucose metabolism facilitating ovulation dysfunction. EBioMedicine 2020, 61, 103058. [Google Scholar] [CrossRef] [PubMed]
- Stokes, Y.M.; Clark, A.R.; Thompson, J.G. Mathematical Modeling of Glucose Supply Toward Successful In Vitro Maturation of Mammalian Oocytes. Tissue Eng. Part A 2008, 14, 1539–1547. [Google Scholar] [CrossRef] [PubMed]
- Dumesic, D.A.; Meldrum, D.R.; Katz-Jaffe, M.G.; Krisher, R.L.; Schoolcraft, W.B. Oocyte environment: Follicular fluid and cumulus cells are critical for oocyte health. Fertil. Steril. 2015, 103, 303–316. [Google Scholar] [CrossRef] [PubMed]
- Charlier, C.; Montfort, J.; Chabrol, O.; Brisard, D.; Nguyen, T.; Le Cam, A.; Richard-Parpaillon, L.; Moreews, F.; Pontarotti, P.; Uzbekova, S.; et al. Oocyte-somatic cells interactions, lessons from evolution. BMC Genom. 2012, 13, 560. [Google Scholar] [CrossRef] [Green Version]
- Fraunhoffer, N.A.; Abuelafia, A.M.; Barrientos, M.A.; Cimerman, K.V.; Olmos, M.F.; Chuluyan, E.; Barrios, M. Long-term apoptosis-related protein expression in the diabetic mouse ovary. PLoS ONE 2018, 13, e0203268. [Google Scholar] [CrossRef] [Green Version]
- Djebali, S.; Davis, C.A.; Merkel, A.; Dobin, A.; Lassmann, T.; Mortazavi, A.; Tanzer, A.; Lagarde, J.; Lin, W.; Schlesinger, F.; et al. Landscape of transcription in human cells. Nature 2012, 489, 101–108. [Google Scholar] [CrossRef] [Green Version]
- Salmena, L.; Poliseno, L.; Tay, Y.; Kats, L.; Pandolfi, P.P. A ceRNA Hypothesis: The Rosetta Stone of a Hidden RNA Language? Cell 2011, 146, 353–358. [Google Scholar] [CrossRef] [Green Version]
- Luo, H.; Xu, C.; Le, W.; Ge, B.; Wang, T. lncRNA CASC11 promotes cancer cell proliferation in bladder cancer through miRNA-150. J. Cell. Biochem. 2019, 120, 13487–13493. [Google Scholar] [CrossRef] [Green Version]
- Bao, D.; Yuan, R.X.; Zhang, Y. Effects of lncRNA MEG3 on proliferation and apoptosis of gallbladder cancer cells through regulating NF-κB signaling pathway. Eur. Rev. Med. Pharmacol. Sci. 2020, 24, 6632–6638. [Google Scholar] [CrossRef]
- Zhao, W.; Geng, D.; Li, S.; Chen, Z.; Sun, M. LncRNA HOTAIR influences cell growth, migration, invasion, and apoptosis via the miR-20a-5p/HMGA2axis in breast cancer. Cancer Med. 2018, 7, 842–855. [Google Scholar] [CrossRef]
- Schmitz, S.U.; Grote, P.; Herrmann, B.G. Mechanisms of long noncoding RNA function in development and disease. Cell. Mol. Life Sci. 2016, 73, 2491–2509. [Google Scholar] [CrossRef] [Green Version]
- Miao, X.; Luo, Q.; Zhao, H.; Qin, X. Co-expression analysis and identification of fecundity-related long non-coding RNAs in sheep ovaries. Sci. Rep. 2016, 6, 39398. [Google Scholar] [CrossRef] [Green Version]
- Ling, Y.; Xu, L.; Zhu, L.; Sui, M.; Zheng, Q.; Li, W.; Liu, Y.; Fang, F.; Zhang, X. Identification and analysis of differentially expressed long non-coding RNAs between multiparous and uniparous goat (Capra hircus) ovaries. PLoS ONE 2017, 12, e0183163. [Google Scholar] [CrossRef] [PubMed] [Green Version]
- Matsuda, F.; Inoue, N.; Manabe, N.; Ohkura, S. Follicular Growth and Atresia in Mammalian Ovaries: Regulation by Survival and Death of Granulosa Cells. J. Reprod. Dev. 2012, 58, 44–50. [Google Scholar] [CrossRef] [PubMed] [Green Version]
- Yang, M.Y.; Rajamahendran, R. Involvement of Apoptosis in the Atresia of Nonovulatory Dominant Follicle During the Bovine Estrous Cycle1. Biol. Reprod. 2000, 63, 1313–1321. [Google Scholar] [CrossRef] [PubMed] [Green Version]
- Asselin, E.; Xiao, C.W.; Wang, Y.F.; Tsang, B.K. Mammalian Follicular Development and Atresia: Role of Apoptosis. Neurosignals 2000, 9, 87–95. [Google Scholar] [CrossRef]
- Huang, J.; Zhao, J.; Geng, X.; Chu, W.; Li, S.; Chen, Z.-J.; Du, Y. Long non-coding RNA lnc-CCNL1-3:1 promotes granulosa cell apoptosis and suppresses glucose uptake in women with polycystic ovary syndrome. Mol. Ther. Nucleic Acids 2020, 23, 614–628. [Google Scholar] [CrossRef]
- Liu, G.; Liu, S.; Xing, G.; Wang, F. lncRNA PVT1/MicroRNA-17-5p/PTEN Axis Regulates Secretion of E2 and P4, Proliferation, and Apoptosis of Ovarian Granulosa Cells in PCOS. Mol. Ther. Nucleic Acids 2020, 20, 205–216. [Google Scholar] [CrossRef]
- Zhu, H.; Sun, B.; Zhu, L.; Zou, G.; Shen, Q. N6-Methyladenosine Induced miR-34a-5p Promotes TNF-α-Induced Nucleus Pulposus Cell Senescence by Targeting SIRT1. Front. Cell Dev. Biol. 2021, 9. [Google Scholar] [CrossRef]
- Song, T.; Lv, M.; Zhou, M.; Huang, M.; Zheng, L.; Zhao, M. Soybean-Derived Antihypertensive Peptide LSW (Leu–Ser–Trp) Antagonizes the Damage of Angiotensin II to Vascular Endothelial Cells through the Trans-vesicular Pathway. J. Agric. Food Chem. 2021, 69, 10536–10549. [Google Scholar] [CrossRef]
- Kauppinen, A.; Suuronen, T.; Ojala, J.; Kaarniranta, K.; Salminen, A. Antagonistic crosstalk between NF-κB and SIRT1 in the regulation of inflammation and metabolic disorders. Cell. Signal. 2013, 25, 1939–1948. [Google Scholar] [CrossRef] [PubMed]
- Xu, N.; Yin, C.; Wang, S.; Xiao, Y. JAK-STAT in lipid metabolism of adipocytes. JAK STAT 2013, 2, e27203. [Google Scholar] [CrossRef] [PubMed] [Green Version]
- Walsh, S.; Matthews, D.; Browne, J.; Forde, N.; Crowe, M.; Mihm, M.; Diskin, M.; Evans, A. Acute dietary restriction in heifers alters expression of genes regulating exposure and response to gonadotrophins and IGF in dominant follicles. Anim. Reprod. Sci. 2012, 133, 43–51. [Google Scholar] [CrossRef] [PubMed]
- Comin, A.; Peric, T.; Montillo, M.; Cappa, A.; Marchi, V.; Veronesi, M.; Prandi, A. Luteal activity and effect of dietary energy restriction on follicular development in lactating cows. Reprod. Domest. Anim. 2017, 52, 632–639. [Google Scholar] [CrossRef]
- Munoz-Gutierrez, M.; Blache, D.; Martin, G.; Scaramuzzi, R. Folliculogenesis and ovarian expression of mRNA encoding aromatase in anoestrous sheep after 5 days of glucose or glucosamine infusion or supplementary lupin feeding. Reproduction 2002, 124, 721–731. [Google Scholar] [CrossRef]
- Van Barneveld, R.J. Understanding the nutritional chemistry of lupin (Lupinus spp.) seed to improve livestock production efficiency. Nutr. Res. Rev. 1999, 12, 203–230. [Google Scholar] [CrossRef] [PubMed] [Green Version]
- Downing, J.A.; Joss, J.; Connell, P.; Scaramuzzi, R.J. Ovulation rate and the concentrations of gonadotrophic and metabolic hormones in ewes fed lupin grain. Reproduction 1995, 103, 137–145. [Google Scholar] [CrossRef] [PubMed]
- A Downing, J.; Joss, J.; Scaramuzzi, R. A mixture of the branched chain amino acids leucine, isoleucine and valine increases ovulation rate in ewes when infused during the late luteal phase of the oestrous cycle: An effect that may be mediated by insulin. J. Endocrinol. 1995, 145, 315–323. [Google Scholar] [CrossRef]
- A Downing, J.; Joss, J.; Scaramuzzi, R.J. Ovulation rate and the concentrations of gonadotrophins and metabolic hormones in ewes infused with glucose during the late luteal phase of the oestrous cycle. J. Endocrinol. 1995, 146, 403–410. [Google Scholar] [CrossRef]
- Scaramuzzi, R.J.; Campbell, B.K.; Downing, J.A.; Kendall, N.; Khalid, M.; Muñoz-Gutiérrez, M.; Somchit, N. A review of the effects of supplementary nutrition in the ewe on the concentrations of reproductive and metabolic hormones and the mechanisms that regulate folliculogenesis and ovulation rate. Reprod. Nutr. Dev. 2006, 46, 339–354. [Google Scholar] [CrossRef]
- Sánchez-Calabuig, M.J.; Fernández-González, R.; Hamdi, M.; Smits, K.; López-Cardona, A.P.; Serres, C.; Macías-García, B.; Gutiérrez-Adán, A. A high glucose concentration during early stages of in vitro equine embryo development alters expression of genes involved in glucose metabolism. Equine Veter J. 2020, 53, 787–795. [Google Scholar] [CrossRef] [PubMed]
- Chabrolle, C.; JeanPierre, E.; Tosca, L.; Ramé, C.; Dupont, J. Effects of high levels of glucose on the steroidogenesis and the expression of adiponectin receptors in rat ovarian cells. Reprod. Biol. Endocrinol. 2008, 6, 11. [Google Scholar] [CrossRef] [PubMed] [Green Version]
- Jiao, J.; Shi, B.; Wang, T.; Fang, Y.; Cao, T.; Zhou, Y.; Wang, X.; Li, D. Characterization of long non-coding RNA and messenger RNA profiles in follicular fluid from mature and immature ovarian follicles of healthy women and women with polycystic ovary syndrome. Hum. Reprod. 2018, 33, 1735–1748. [Google Scholar] [CrossRef] [Green Version]
- Liu, Z.; Hao, C.; Song, D.; Zhang, N.; Bao, H.; Qu, Q. Androgen Receptor Coregulator CTBP1-AS Is Associated With Polycystic Ovary Syndrome in Chinese Women. Reprod. Sci. 2014, 22, 829–837. [Google Scholar] [CrossRef] [PubMed] [Green Version]
- Li, D.; Wang, X.; Li, G.; Dang, Y.; Zhao, S.; Qin, Y. LncRNA ZNF674-AS1 regulates granulosa cell glycolysis and proliferation by interacting with ALDOA. Cell Death Discov. 2021, 7, 1–12. [Google Scholar] [CrossRef]
- Yerushalmi, G.M.; Salmon-Divon, M.; Yung, Y.; Maman, E.; Kedem, A.; Ophir, L.; Elemento, O.; Coticchio, G.; Dal Canto, M.; Renzinu, M.M.; et al. Characterization of the human cumulus cell transcriptome during final follicular maturation and ovulation. Mol. Hum. Reprod. 2014, 20, 719–735. [Google Scholar] [CrossRef] [Green Version]
- Cetica, P.; Pintos, L.; Dalvit, G.; Beconi, M. Activity of key enzymes involved in glucose and triglyceride catabolism during bovine oocyte maturation in vitro. Reproduction 2002, 124, 675–681. [Google Scholar] [CrossRef]
- Tu, J.; Chen, Y.; Li, Z.; Yang, H.; Chen, H.; Yu, Z. Long non-coding RNAs in ovarian granulosa cells. J. Ovarian Res. 2020, 13, 1–12. [Google Scholar] [CrossRef]
- Li, T.; Ma, A.; Zhang, Y.; Liu, Y.; Wang, S.; Shi, X.; Gao, K.; Duan, C. Effects of silencing INHα gene by RNAi on the mRNA expressions of StAR, FST, INHβB, and FSHR genes in cultured sheep granulosa cells. Small Rumin. Res. 2017, 157, 23–26. [Google Scholar] [CrossRef]
- Somchit-Assavacheep, A.; Campbell, B.K.; Khalid, M.; Kendall, N.R.; Scaramuzzi, R.J. The effect of short-term nutritional supplementation of ewes with lupin grain (Lupinus luteus) on folliculogenesis, the concentrations of hormones and glucose in plasma and follicular fluid and the follicular levels of P450 aromatase and IRS-1, -2 and -4. Reproduction 2013, 145, 319–333. [Google Scholar] [CrossRef] [Green Version]
- Scaramuzzi, R.; Brown, H.; Dupont, J. Nutritional and Metabolic Mechanisms in the Ovary and Their Role in Mediating the Effects of Diet on Folliculogenesis: A Perspective. Reprod. Domest. Anim. 2010, 45, 32–41. [Google Scholar] [CrossRef]
- Spicer, L.J.; Chamberlain, C.S. Influence of Cortisol on Insulin- and Insulin-Like Growth Factor 1 (IGF-1)-Induced Steroid Production and on IGF-1 Receptors in Cultured Bovine Granulosa Cells and Thecal Cells. Endocrine 1998, 9, 153–162. [Google Scholar] [CrossRef]
- Spicer, L.J.; Chamberlain, C.S.; Maciel, S.M. Influence of gonadotropins on insulin- and insulin-like growth factor-I (IGF-I)-induced steroid production by bovine granulosa cells. Domest. Anim. Endocrinol. 2002, 22, 237–254. [Google Scholar] [CrossRef]
- Spicer, L.; Aad, P.; Allen, D.; Mazerbourg, S.; Hsueh, A.J. Growth differentiation factor-9 has divergent effects on proliferation and steroidogenesis of bovine granulosa cells. J. Endocrinol. 2006, 189, 329–339. [Google Scholar] [CrossRef] [Green Version]
- Kim, D.; Langmead, B.; Salzberg, S.L. HISAT: A fast spliced aligner with low memory requirements. Nat. Methods 2015, 12, 357–360. [Google Scholar] [CrossRef] [Green Version]
- Pertea, M.; Pertea, G.M.; Antonescu, C.M.; Chang, T.-C.; Mendell, J.T.; Salzberg, S.L. StringTie enables improved reconstruction of a transcriptome from RNA-seq reads. Nat. Biotechnol. 2015, 33, 290–295. [Google Scholar] [CrossRef] [Green Version]
- Trapnell, C.; Williams, B.A.; Pertea, G.; Mortazavi, A.; Kwan, G.; Van Baren, M.J.; Salzberg, S.L.; Wold, B.J.; Pachter, L. Transcript assembly and quantification by RNA-Seq reveals unannotated transcripts and isoform switching during cell differentiation. Nat. Biotechnol. 2010, 28, 511–515. [Google Scholar] [CrossRef] [PubMed] [Green Version]
- Anders, S.; Huber, W. Differential expression analysis for sequence count data. Genome Biol. 2010, 11, R106. [Google Scholar] [CrossRef] [Green Version]
- Young, M.D.; Wakefield, M.J.; Smyth, G.K.; Oshlack, A. Gene ontology analysis for RNA-seq: Accounting for selection bias. Genome Biol. 2010, 11, R14-12. [Google Scholar] [CrossRef] [Green Version]
- Mao, X.; Cai, T.; Olyarchuk, J.G.; Wei, L. Automated genome annotation and pathway identification using the KEGG Orthology (KO) as a controlled vocabulary. Bioinformatics 2005, 21, 3787–3793. [Google Scholar] [CrossRef]









| Sample Name | Raw_reads 1 | Clean_reads 2 | Raw Bases(G) | Clean Bases(G) | Error Rate (%) 3 | Q20(%) 4 | Q30(%) 5 | GC_Content(%) 6 |
|---|---|---|---|---|---|---|---|---|
| CON_1 | 155,947,936 | 154,249,698 | 23.39 | 23.14 | 0.03 | 97.84 | 93.89 | 50.13 |
| CON_2 | 129,736,352 | 128,235,276 | 19.46 | 19.24 | 0.03 | 97.75 | 93.65 | 51.77 |
| CON_3 | 108,890,118 | 107,694,844 | 16.33 | 16.15 | 0.02 | 98.16 | 94.57 | 56.54 |
| LOW_1 | 102,687,890 | 101,415,560 | 15.40 | 15.21 | 0.03 | 97.81 | 93.79 | 52.45 |
| LOW_2 | 101,415,560 | 126,120,380 | 18.92 | 18.65 | 0.03 | 97.93 | 94.15 | 54.28 |
| LOW_3 | 98,057,424 | 96,829,522 | 14.71 | 14.52 | 0.03 | 97.86 | 93.83 | 54.01 |
| HIGH_1 | 144,402,918 | 141,776,652 | 21.66 | 21.27 | 0.03 | 97.68 | 93.59 | 55.14 |
| HIGH_2 | 144,402,918 | 114,360,744 | 17.42 | 17.15 | 0.03 | 97.72 | 93.76 | 53.69 |
| HIGH_3 | 107,442,946 | 106,281,570 | 16.12 | 15.94 | 0.02 | 98.15 | 94.54 | 56.11 |
Publisher’s Note: MDPI stays neutral with regard to jurisdictional claims in published maps and institutional affiliations. |
© 2022 by the authors. Licensee MDPI, Basel, Switzerland. This article is an open access article distributed under the terms and conditions of the Creative Commons Attribution (CC BY) license (https://creativecommons.org/licenses/by/4.0/).
Share and Cite
Wang, Y.; Guo, Y.; Duan, C.; Yang, R.; Zhang, L.; Liu, Y.; Zhang, Y. Long Non-Coding RNA GDAR Regulates Ovine Granulosa Cells Apoptosis by Affecting the Expression of Apoptosis-Related Genes. Int. J. Mol. Sci. 2022, 23, 5183. https://doi.org/10.3390/ijms23095183
Wang Y, Guo Y, Duan C, Yang R, Zhang L, Liu Y, Zhang Y. Long Non-Coding RNA GDAR Regulates Ovine Granulosa Cells Apoptosis by Affecting the Expression of Apoptosis-Related Genes. International Journal of Molecular Sciences. 2022; 23(9):5183. https://doi.org/10.3390/ijms23095183
Chicago/Turabian StyleWang, Yong, Yunxia Guo, Chunhui Duan, Ruochen Yang, Lechao Zhang, Yueqin Liu, and Yingjie Zhang. 2022. "Long Non-Coding RNA GDAR Regulates Ovine Granulosa Cells Apoptosis by Affecting the Expression of Apoptosis-Related Genes" International Journal of Molecular Sciences 23, no. 9: 5183. https://doi.org/10.3390/ijms23095183
APA StyleWang, Y., Guo, Y., Duan, C., Yang, R., Zhang, L., Liu, Y., & Zhang, Y. (2022). Long Non-Coding RNA GDAR Regulates Ovine Granulosa Cells Apoptosis by Affecting the Expression of Apoptosis-Related Genes. International Journal of Molecular Sciences, 23(9), 5183. https://doi.org/10.3390/ijms23095183

