Identification, Phylogenetic and Expression Analyses of the AAAP Gene Family in Liriodendron chinense Reveal Their Putative Functions in Response to Organ and Multiple Abiotic Stresses
Abstract
:1. Introduction
2. Results
2.1. Identification of LcAAAP Gene Family
2.2. Evolutionary Analysis of LcAAAP Genes
2.3. Synteny Analysis of LcAAAP Genes in L. chinense, Grape, Arabidopsis, and Rice
2.4. Codon Usage Bias Analysis
2.5. Analysis of Cis-Acting Elements in LcAAAP Promoters
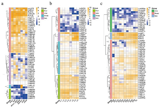
2.6. Expression Patterns of LcAAAP Genes in Various Organs, Somatic Embryogenesis, and Response to Different Stress
2.7. Prediction and Correlation Analysis of LcAAAP Interacting Proteins
2.8. Response of GAT and PorT Subgroups to Al Stress
3. Discussion
4. Materials and Methods
4.1. Collection of Query Sequences and Identification of the AAAP Gene Family Based on L. chinense Genomic Data
4.2. Phylogenetic Tree, Gene Structure, and Conserved Motif and Transmembrane Region Analyses of LcAAAP Genes
4.3. Chromosomal Location, Syntenic Analyses and Calculation of the Ka/Ks Value
4.4. Analysis of the Codon Usage Pattern and The Cis-Acting Element
4.5. RNA-Seq Analysis of LcAAAP Gene Expression Levels in Different Organs and Multiple Stresses
4.6. Plant Materials and Stress Treatment
4.7. RNA Extraction and Quantitative Real-Time PCR Analysis
5. Conclusions
Supplementary Materials
Author Contributions
Funding
Institutional Review Board Statement
Informed Consent Statement
Data Availability Statement
Acknowledgments
Conflicts of Interest
References
- Chen:, J.; Hao, Z.; Guang, X.; Zhao, C.; Wang, P.; Xue, L.; Zhu, Q.; Yang, L.; Sheng, Y.; Zhou, Y.; et al. Liriodendron genome sheds light on angiosperm phylogeny and species-pair differentiation. Nat. Plants 2019, 5, 18–25. [Google Scholar] [CrossRef] [PubMed] [Green Version]
- Tegeder, M.; Offler, C.E.; Frommer, W.B.; Patrick, J.W. Amino acid transporters are localized to transfer cells of developing pea seeds. Plant Physiol. 2000, 122, 319–326. [Google Scholar] [CrossRef] [PubMed] [Green Version]
- Fischer, W.N.; Kwart, M.; Hummel, S.; Frommer, W.B. Substrate specificity and expression profile of amino acid transporters (AAPs) in Arabidopsis. J. Biol. Chem. 1995, 270, 16315–16320. [Google Scholar] [CrossRef] [PubMed] [Green Version]
- Williams, L.E.; Miller, A.J. Transporters responsible for the uptake and partitioning of nitrogenous solutes. Annu. Rev. Plant Physiol. Plant Mol. Biol. 2001, 52, 659–688. [Google Scholar] [CrossRef]
- Tegeder, M. Transporters for amino acids in plant cells: Some functions and many unknowns. Curr. Opin. Plant Biol. 2012, 15, 315–321. [Google Scholar] [CrossRef]
- Saier, M.H., Jr.; Reddy, V.S.; Tsu, B.V.; Ahmed, M.S.; Li, C.; Moreno-Hagelsieb, G. The Transporter Classification Database (TCDB): Recent advances. Nucleic Acids Res. 2016, 44, D372–D379. [Google Scholar] [CrossRef] [Green Version]
- Hu, L.-Z.; Yin, W.-B.; Chen, Y.-H.; Hu, Z.-M. Functional Divergence and Evolutionary Dynamics of the Putative AAAP Gene Family in Brassica rapa. Plant Mol. Biol. Rep. 2014, 32, 517–530. [Google Scholar] [CrossRef]
- Okumoto, S.; Koch, W.; Tegeder, M.; Fischer, W.N.; Biehl, A.; Leister, D.; Stierhof, Y.D.; Frommer, W.B. Root phloem-specific expression of the plasma membrane amino acid proton co-transporter AAP3. J. Exp. Bot. 2004, 55, 2155–2168. [Google Scholar] [CrossRef] [Green Version]
- Tegeder, M.; Ward, J.M. Molecular evolution of plant AAP and LHT amino acid transporters. Front. Plant Sci. 2012, 3, 21. [Google Scholar] [CrossRef] [Green Version]
- Rentsch, D.; Schmidt, S.; Tegeder, M. Transporters for uptake and allocation of organic nitrogen compounds in plants. Febs Lett. 2007, 581, 2281–2289. [Google Scholar] [CrossRef] [Green Version]
- Zhao, H.; Ma, H.; Yu, L.; Wang, X.; Zhao, J. Genome-Wide Survey and Expression Analysis of Amino Acid Transporter Gene Family in Rice (Oryza sativa L.). PLoS ONE 2012, 7, e49210. [Google Scholar] [CrossRef] [PubMed]
- Liu, H.; Wu, M.; Zhu, D.; Pan, F.; Wang, Y.; Wang, Y.; Xiang, Y. Genome-Wide analysis of the AAAP gene family in moso bamboo (Phyllostachys edulis). Bmc Plant Biol. 2017, 17, 29. [Google Scholar] [CrossRef] [Green Version]
- Liang, W.; Ling, L.; Wang, M.; Du, B.; Duan, Y.; Song, P.; Zhang, L.; Li, P.; Ma, J.; Wu, L.; et al. Genome-wide identification and expression analysis of the AAAP family inFragaria vesca. Biotechnol. Biotechnol. Equip. 2020, 34, 790–799. [Google Scholar] [CrossRef]
- Lee, Y.-H.; Foster, J.; Chen, J.; Voll, L.M.; Weber, A.P.M.; Tegeder, M. AAP1 transports uncharged amino acids into roots of Arabidopsis. Plant J. 2007, 50, 305–319. [Google Scholar] [CrossRef] [PubMed]
- Sanders, A.; Collier, R.; Trethewy, A.; Gould, G.; Sieker, R.; Tegeder, M. AAP1 regulates import of amino acids into developing Arabidopsis embryos. Plant J. 2009, 59, 540–552. [Google Scholar] [CrossRef] [PubMed]
- Zhang, L.; Tan, Q.; Lee, R.; Trethewy, A.; Lee, Y.-H.; Tegeder, M. Altered Xylem-Phloem Transfer of Amino Acids Affects Metabolism and Leads to Increased Seed Yield and Oil Content in Arabidopsis. Plant Cell 2010, 22, 3603–3620. [Google Scholar] [CrossRef] [Green Version]
- Lu, K.; Wu, B.; Wang, J.; Zhu, W.; Nie, H.; Qian, J.; Huang, W.; Fang, Z. Blocking amino acid transporter OsAAP3 improves grain yield by promoting outgrowth buds and increasing tiller number in rice. Plant Biotechnol. J. 2018, 16, 1710–1722. [Google Scholar] [CrossRef] [Green Version]
- Brady, S.M.; Orlando, D.A.; Lee, J.-Y.; Wang, J.Y.; Koch, J.; Dinneny, J.R.; Mace, D.; Ohler, U.; Benfey, P.N. A high-resolution root spatiotemporal map reveals dominant expression patterns. Science 2007, 318, 801–806. [Google Scholar] [CrossRef]
- Tegeder, M.; Rentsch, D. Uptake and Partitioning of Amino Acids and Peptides. Mol. Plant 2010, 3, 997–1011. [Google Scholar] [CrossRef]
- Wang, J.; Wu, B.; Lu, K.; Wei, Q.; Qian, J.; Chen, Y.; Fang, Z. The Amino Acid Permease 5 (OsAAP5) Regulates Tiller Number and Grain Yield in Rice. Plant Physiol. 2019, 180, 1031–1045. [Google Scholar] [CrossRef]
- Hunt, E.; Gattolin, S.; Newbury, H.J.; Bale, J.S.; Tseng, H.-M.; Barrett, D.A.; Pritchard, J. A mutation in amino acid permease AAP6 reduces the amino acid content of the Arabidopsis sieve elements but leaves aphid herbivores unaffected. J. Exp. Bot. 2010, 61, 55–64. [Google Scholar] [CrossRef] [PubMed]
- Okumoto, S.; Schmidt, R.; Tegeder, M.; Fischer, W.N.; Rentsch, D.; Frommer, W.B.; Koch, W. High affinity amino acid transporters specifically expressed in xylem parenchyma and developing seeds of Arabidopsis. J. Biol. Chem. 2002, 277, 45338–45346. [Google Scholar] [CrossRef] [PubMed] [Green Version]
- Peng, B.; Kong, H.; Li, Y.; Wang, L.; Zhong, M.; Sun, L.; Gao, G.; Zhang, Q.; Luo, L.; Wang, G.; et al. OsAAP6 functions as an important regulator of grain protein content and nutritional quality in rice. Nat. Commun. 2014, 5, 4847. [Google Scholar] [CrossRef] [PubMed] [Green Version]
- Liu, S.; Wang, D.; Mei, Y.; Xia, T.; Xu, W.; Zhang, Y.; You, X.; Zhang, X.; Li, L.; Wang, N.N. Overexpression of GmAAP6a enhances tolerance to low nitrogen and improves seed nitrogen status by optimizing amino acid partitioning in soybean. Plant Biotechnol. J. 2020, 18, 1749–1762. [Google Scholar] [CrossRef] [PubMed] [Green Version]
- Schmidt, R.; Stransky, H.; Koch, W. The amino acid permease AAP8 is important for early seed development in Arabidopsis thaliana. Planta 2007, 226, 805–813. [Google Scholar] [CrossRef]
- Couturier, J.; de Fay, E.; Fitz, M.; Wipf, D.; Blaudez, D.; Chalot, M. PtAAP11, a high affinity amino acid transporter specifically expressed in differentiating xylem cells of poplar. J. Exp. Bot. 2010, 61, 1671–1682. [Google Scholar] [CrossRef] [Green Version]
- Perchlik, M.; Foster, J.; Tegeder, M. Different and overlapping functions of Arabidopsis LHT6 and AAP1 transporters in root amino acid uptake. J. Exp. Bot. 2014, 65, 5193–5204. [Google Scholar] [CrossRef] [Green Version]
- Hirner, A.; Ladwig, F.; Stransky, H.; Okumoto, S.; Keinath, M.; Harms, A.; Frommer, W.B.; Koch, W. Arabidopsis LHT1 is a high-affinity transporter for cellular amino acid uptake in both root epidermis and leaf mesophyll. Plant Cell 2006, 18, 1931–1946. [Google Scholar] [CrossRef] [Green Version]
- Zhang, R.; Zhu, J.; Cao, H.-Z.; Xie, X.-L.; Huang, J.-J.; Chen, X.-H.; Luo, Z.-Y. Isolation and characterization of LHT-type plant amino acid transporter gene from Panax ginseng Meyer. J. Ginseng Res. 2013, 37, 361–370. [Google Scholar] [CrossRef] [Green Version]
- Ugartechea-Chirino, Y.; Swarup, R.; Swarup, K.; Peret, B.; Whitworth, M.; Bennett, M.; Bougourd, S. The AUX1 LAX family of auxin influx carriers is required for the establishment of embryonic root cell organization in Arabidopsis thaliana. Ann. Bot. 2010, 105, 277–289. [Google Scholar] [CrossRef] [Green Version]
- Marchant, A.; Kargul, J.; May, S.T.; Muller, P.; Delbarre, A.; Perrot-Rechenmann, C.; Bennett, M.J. AUX1 regulates root gravitropism in Arabidopsis by facilitating auxin uptake within root apical tissues. EMBO J. 1999, 18, 2066–2073. [Google Scholar] [CrossRef] [PubMed]
- Adamowski, M.; Friml, J. PIN-Dependent Auxin Transport: Action, Regulation, and Evolution. Plant Cell 2015, 27, 20–32. [Google Scholar] [CrossRef] [PubMed] [Green Version]
- Han, X.; Xu, X.; Fang, D.D.; Zhang, T.; Guo, W. Cloning and expression analysis of novel Aux/IAA family genes in Gossypium hirsutum. Gene 2012, 503, 83–91. [Google Scholar] [CrossRef] [PubMed]
- Meyer, A.; Eskandari, S.; Grallath, S.; Rentsch, D. AtGAT1, a high affinity transporter for gamma-aminobutyric acid in Arabidopsis thaliana. J. Biol. Chem. 2006, 281, 7197–7204. [Google Scholar] [CrossRef] [Green Version]
- Grallath, S.; Weimar, T.; Meyer, A.; Gumy, C.; Suter-Grotemeyer, M.; Neuhaus, J.M.; Rentsch, D. The AtProT family. Compatible solute transporters with similar substrate specificity but differential expression patterns. Plant Physiol. 2005, 137, 117–126. [Google Scholar] [CrossRef] [Green Version]
- Fujiwara, T.; Mitsuya, S.; Miyake, H.; Hattori, T.; Takabe, T. Characterization of a novel glycinebetaine/proline transporter gene expressed in the mestome sheath and lateral root cap cells in barley. Planta 2010, 232, 133–143. [Google Scholar] [CrossRef]
- Guo, N.; Xue, D.; Zhang, W.; Zhao, J.-M.; Xue, C.-C.; Yan, Q.; Xue, J.-Y.; Wang, H.-T.; Zhang, Y.-M.; Xing, H. Overexpression of GmProT1 and GmProT2 increases tolerance to drought and salt stresses in transgenic Arabidopsis. J. Integr. Agric. 2016, 15, 1727–1743. [Google Scholar] [CrossRef]
- Ruan, L.; Wei, K.; Li, J.; He, M.; Wu, L.; Aktar, S.; Wang, L.; Cheng, H. Responses of tea plants (Camellia sinensis) with different low-nitrogen tolerances during recovery from nitrogen deficiency. J. Sci. Food Agric. 2022, 102, 1405–1414. [Google Scholar] [CrossRef]
- Ma, H.; Cao, X.; Shi, S.; Li, S.; Gao, J.; Ma, Y.; Zhao, Q.; Chen, Q. Genome-wide survey and expression analysis of the amino acid transporter superfamily in potato (Solanum tuberosum L.). Plant Physiol. Biochem. 2016, 107, 164–177. [Google Scholar] [CrossRef]
- Wu, M.; Wu, S.; Chen, Z.; Dong, Q.; Yan, H.; Xiang, Y. Genome-wide survey and expression analysis of the amino acid transporter gene family in poplar. Tree Genet. Genomes 2015, 11, 83. [Google Scholar] [CrossRef]
- Qiao, X.; Li, Q.; Yin, H.; Qi, K.; Li, L.; Wang, R.; Zhang, S.; Paterson, A.H. Gene duplication and evolution in recurring polyploidization-diploidization cycles in plants. Genome Biol. 2019, 20, 38. [Google Scholar] [CrossRef] [PubMed] [Green Version]
- Xie, T.; Chen, C.; Li, C.; Liu, J.; Liu, C.; He, Y. Genome-wide investigation of WRKY gene family in pineapple: Evolution and expression profiles during development and stress. BMC Genom. 2018, 19, 490. [Google Scholar] [CrossRef] [PubMed] [Green Version]
- Chaw, S.-M.; Liu, Y.-C.; Wu, Y.-W.; Wang, H.-Y.; Lin, C.-Y.I.; Wu, C.-S.; Ke, H.-M.; Chang, L.-Y.; Hsu, C.-Y.; Yang, H.-T.; et al. Stout camphor tree genome fills gaps in understanding of flowering plant genome evolution. Nat. Plants 2019, 5, 63–73. [Google Scholar] [CrossRef] [Green Version]
- Kong, H.; Landherr, L.L.; Frohlich, M.W.; Leebens-Mack, J.; Ma, H.; dePamphilis, C.W. Patterns of gene duplication in the plant SKP1 gene family in angiosperms: Evidence for multiple mechanisms of rapid gene birth. Plant J. 2007, 50, 873–885. [Google Scholar] [CrossRef] [PubMed]
- Li, W.H.; Yang, J.; Gu, X. Expression divergence between duplicate genes. Trends Genet. 2005, 21, 602–607. [Google Scholar] [CrossRef]
- Tao, C.; Jin, X.; Zhu, L.; Xie, Q.; Wang, X.; Li, H. Genome-wide investigation and expression profiling of APX gene family in Gossypium hirsutum provide new insights in redox homeostasis maintenance during different fiber development stages. Mol. Genet. Genom. 2018, 293, 685–697. [Google Scholar] [CrossRef] [Green Version]
- Foster, J.; Lee, Y.-H.; Tegeder, M. Distinct expression of members of the LHT amino acid transporter family in flowers indicates specific roles in plant reproduction. Sex. Plant Reprod. 2008, 21, 143–152. [Google Scholar] [CrossRef]
- Heil, M. Nectar: Generation, regulation, and ecological functions. Trends Plant Sci. 2011, 16, 191–200. [Google Scholar] [CrossRef]
- Zhou, Y.; Li, M.; Zhao, F.; Zha, H.; Yang, L.; Lu, Y.; Wang, G.; Shi, J.; Chen, J. Floral Nectary Morphology and Proteomic Analysis of Nectar of Liriodendron tulipifera Linn. Front. Plant Sci. 2016, 7, 826. [Google Scholar] [CrossRef] [Green Version]
- Liu, H.; Ma, J.; Li, H. Transcriptomic and microstructural analyses in Liriodendron tulipifera Linn. reveal candidate genes involved in nectary development and nectar secretion. BMC Plant Biol. 2019, 19, 531. [Google Scholar] [CrossRef] [Green Version]
- Gerdakaneh, M.; Mozafari, A.-A.; Sioseh-mardah, A.; Sarabi, B. Effects of different amino acids on somatic embryogenesis of strawberry (Fragaria x ananassa Duch.). Acta Physiol. Plant. 2011, 33, 1847–1852. [Google Scholar] [CrossRef]
- Chen, T.; Yang, D.; Fan, R.; Zheng, R.; Lu, Y.; Cheng, T.; Shi, J.; Chen, J. Gamma-Aminobutyric acid a novel candidate for rapid induction in somatic embryogenesis of Liriodendron hybrid. Plant Growth Regul. 2022, 96, 293–302. [Google Scholar] [CrossRef]
- Hu, L.; Wang, P.; Long, X.; Wu, W.; Zhang, J.; Pan, Y.; Cheng, T.; Shi, J.; Chen, J. The PIN gene family in relic plant L. chinense: Genome-wide identification and gene expression profiling in different organizations and abiotic stress responses. Plant Physiol. Biochem. 2021, 162, 634–646. [Google Scholar] [CrossRef] [PubMed]
- Ueda, A.; Shi, W.M.; Sanmiya, K.; Shono, M.; Takabe, T. Functional analysis of salt-inducible proline transporter of barley roots. Plant Cell Physiol. 2001, 42, 1282–1289. [Google Scholar] [CrossRef] [Green Version]
- Pan, X.; Hu, M.; Wang, Z.; Guan, L.; Jiang, X.; Bai, W.; Wu, H.; Lei, K. Identification, systematic evolution and expression analyses of the AAAP gene family in Capsicum annuum. BMC Genom. 2021, 22, 463. [Google Scholar] [CrossRef]
- Wu, W.; Zhu, S.; Zhu, L.; Wang, D.; Liu, Y.; Liu, S.; Zhang, J.; Hao, Z.; Lu, Y.; Cheng, T.; et al. Characterization of the Liriodendron chinense MYB Gene Family and Its Role in Abiotic Stress Response. Front. Plant Sci. 2021, 12, 641280. [Google Scholar] [CrossRef] [PubMed]
- Wu, W.; Zhu, S.; Xu, L.; Zhu, L.; Wang, D.; Liu, Y.; Liu, S.; Hao, Z.; Lu, Y.; Yang, L.; et al. Genome-wide identification of the Liriodendron chinense WRKY gene family and its diverse roles in response to multiple abiotic stress. BMC Plant Biol. 2022, 22, 25. [Google Scholar] [CrossRef]
- Yao, Y.; Zhao, H.; Sun, L.; Wu, W.; Li, C.; Wu, Q. Genome-wide identification of MAPK gene family members in Fagopyrum tataricum and their expression during development and stress responses. BMC Genom. 2022, 23, 96. [Google Scholar] [CrossRef]
- Li, M.; Hou, L.; Liu, S.; Zhang, C.; Yang, W.; Pang, X.; Li, Y. Genome-wide identification and expression analysis of NAC transcription factors in Ziziphus jujuba Mill. reveal their putative regulatory effects on tissue senescence and abiotic stress responses. Ind. Crops Prod. 2021, 173, 114093. [Google Scholar] [CrossRef]
- Wang, Z.; Zhu, J.; Yuan, W.; Wang, Y.; Hu, P.; Jiao, C.; Xia, H.; Wang, D.; Cai, Q.; Li, J.; et al. Genome-wide characterization of bZIP transcription factors and their expression patterns in response to drought and salinity stress in Jatropha curcas. Int. J. Biol. Macromol. 2021, 181, 1207–1223. [Google Scholar] [CrossRef]
- Wang, P.; Dong, Y.; Zhu, L.; Hao, Z.; Hu, L.; Hu, X.; Wang, G.; Cheng, T.; Shi, J.; Chen, J. The role of gamma-aminobutyric acid in aluminum stress tolerance in a woody plant, Liriodendron chinense × tulipifera. Hortic. Res. 2021, 8, 80. [Google Scholar] [CrossRef] [PubMed]
- Xu, B.; Long, Y.; Feng, X.; Zhu, X.; Sai, N.; Chirkova, L.; Betts, A.; Herrmann, J.; Edwards, E.J.; Okamoto, M.; et al. GABA signalling modulates stomatal opening to enhance plant water use efficiency and drought resilience. Nat. Commun. 2021, 12, 1952. [Google Scholar] [CrossRef] [PubMed]
- UniPorT. Available online: https://www.uniprot.org/ (accessed on 12 February 2022).
- JGI. Available online: https://phytozome.jgi.doe.gov/pz/portal.html (accessed on 13 February 2022).
- pfam. Available online: http://pfam.xfam.org (accessed on 15 February 2022).
- NCBI-CDD. Available online: http://www.ncbi.nlm.nih.gov/cdd/ (accessed on 16 February 2022).
- Mistry, J.; Chuguransky, S.; Williams, L.; Qureshi, M.; Salazar, G.A.; Sonnhammer, E.L.L.; Tosatto, S.C.E.; Paladin, L.; Raj, S.; Richardson, L.J.; et al. Pfam: The protein families database in 2021. Nucleic Acids Res. 2021, 49, D412–D419. [Google Scholar] [CrossRef] [PubMed]
- ExPASy. Available online: https://web.expasy.org/protparam/ (accessed on 17 January 2022).
- Cell-PLoc 2.0. Available online: http://www.csbio.sjtu.edu.cn/bioinf/Cell-PLoc-2/ (accessed on 17 February 2022).
- Edgar, R.C. MUSCLE: Multiple sequence alignment with high accuracy and high throughput. Nucleic Acids Res. 2004, 32, 1792–1797. [Google Scholar] [CrossRef] [PubMed] [Green Version]
- Lam-Tung, N.; Schmidt, H.A.; von Haeseler, A.; Bui Quang, M. IQ-TREE: A Fast and Effective Stochastic Algorithm for Estimating Maximum-Likelihood Phylogenies. Mol. Biol. Evol. 2015, 32, 268–274. [Google Scholar]
- iTOL. Available online: https://itol.embl.de/tree/2182103287321642042781 (accessed on 16 April 2022).
- meme. Available online: http://meme-suite.org/tools/meme (accessed on 20 February 2022).
- Chen, C.; Chen, H.; Zhang, Y.; Thomas, H.R.; Frank, M.H.; He, Y.; Xia, R. TBtools: An Integrative Toolkit Developed for Interactive Analyses of Big Biological Data. Mol. Plant 2020, 13, 1194–1202. [Google Scholar] [CrossRef]
- ΔG prediction server v1.0. Available online: https://dgpred.cbr.su.se/index.php?p=home (accessed on 16 April 2022).
- Wang, Y.; Tang, H.; DeBarry, J.D.; Tan, X.; Li, J.; Wang, X.; Lee, T.-h.; Jin, H.; Marler, B.; Guo, H.; et al. MCScanX: A toolkit for detection and evolutionary analysis of gene synteny and collinearity. Nucleic Acids Res. 2012, 40, 1–49. [Google Scholar] [CrossRef] [Green Version]
- Wang, D.; Zhang, Y.; Zhang, Z.; Zhu, J.; Yu, J. KaKs_Calculator 2.0: A toolkit incorporating gamma-series methods and sliding window strategies. Genom. Proteom. Bioinform. 2010, 8, 77–80. [Google Scholar] [CrossRef] [Green Version]
- Xu, C.; Cai, X.; Chen, Q.; Zhou, H.; Cai, Y.; Ben, A. Factors Affecting Synonymous Codon Usage Bias in Chloroplast Genome of Oncidium Gower Ramsey. Evol. Bioinform. 2011, 7, 271–278. [Google Scholar] [CrossRef] [Green Version]
- PlantCARE. Available online: http://bioinformatics.psb.ugent.be/webtools/plantcare/html/ (accessed on 2 March 2022).
- Willems, E.; Leyns, L.; Vandesompele, J. Standardization of real-time PCR gene expression data from independent biological replicates. Anal. Biochem. 2008, 379, 127–129. [Google Scholar] [CrossRef]
- Yang, R.-F.; Shu, J.-H.; Li, Z.-Y.; Liu, J.-L.; Zhang, Y. Molecular cloning and functional analysis of bovine mammary gland matrix attachment regions. Yi Chuan Hered. 2006, 28, 31–35. [Google Scholar]

















| Gene ID | Gene Name | Locus | Location | ORF (bp) | Amino Acid Length | MW (KDa) | pI | Subcellular Localization |
|---|---|---|---|---|---|---|---|---|
| Lchi00592 | LcANT1 | chr1 | 108060548 | 1377 | 458 | 49.91 | 7.98 | Cell membrane. Chloroplast. |
| Lchi00907 | LcAPP2 | chr1 | 98782372 | 1185 | 394 | 43.23 | 9.15 | Cell membrane. Golgi apparatus. |
| Lchi29437 | LcGAT1a | chr1 | 64003591 | 1095 | 364 | 39.33 | 9.65 | Cell membrane |
| Lchi29438 | LcGAT1c | chr1 | 63956981 | 1104 | 367 | 39.96 | 9.54 | Cell membrane |
| Lchi29446 | LcGAT1b | chr1 | 63673692 | 1080 | 359 | 38.92 | 9.7 | Cell membrane |
| Lchi01730 | LcAPP4b | chr2 | 72696256 | 2622 | 873 | 97.32 | 9.5 | Cell membrane |
| Lchi01732 | LcAPP9 | chr2 | 72772418 | 1551 | 516 | 56.63 | 9.23 | Cell membrane |
| Lchi02902 | LcATL15 | chr2 | 93230749 | 1206 | 401 | 43.99 | 9.03 | Cell membrane. Golgi apparatus. |
| Lchi02903 | LcATL12a | chr2 | 93204648 | 1587 | 528 | 58.45 | 9 | Cell membrane |
| Lchi02904 | LcATL12b | chr2 | 93165315 | 1305 | 434 | 47.18 | 7.98 | Cell membrane. Golgi apparatus. |
| Lchi08727 | LcLAX5a | chr2 | 16848262 | 1392 | 463 | 52.34 | 8.95 | Cell membrane |
| Lchi25677 | LcLAX2 | chr2 | 45173338 | 1419 | 472 | 53.49 | 9.09 | Cell membrane |
| Lchi10219 | LcLHT1 | chr3 | 67706260 | 1653 | 550 | 60.34 | 8.74 | Cell membrane |
| Lchi10341 | LcPorT1 | chr3 | 75189713 | 1074 | 357 | 40.21 | 9.9 | Cell membrane |
| Lchi22116 | LcGAT2 | chr3 | 904020 | 1356 | 451 | 49.53 | 8.87 | Cell membrane. Golgi apparatus. |
| Lchi02035 | LcAPP4a | chr4 | 84533298 | 1452 | 483 | 53.24 | 9.02 | Cell membrane |
| Lchi04257 | LcPorT2 | chr4 | 3186704 | 1119 | 372 | 40.72 | 9.36 | Cell membrane |
| Lchi04338 | LcAUX1a | chr4 | 642668 | 1425 | 474 | 53.43 | 8.68 | Cell membrane |
| Lchi09378 | LcANT2 | chr4 | 48992807 | 1398 | 465 | 50.56 | 6.41 | Cell membrane |
| Lchi10104 | LcAPP17 | chr4 | 78821859 | 867 | 288 | 31.32 | 6.3 | Cell membrane |
| Lchi16175 | LcLHT3 | chr4 | 80850467 | 1284 | 427 | 47.47 | 8.73 | Cell membrane. Chloroplast. Golgi apparatus. |
| Lchi16222 | LcAPP6a | chr4 | 79369615 | 1374 | 457 | 50.52 | 9.01 | Golgi apparatus. |
| Lchi16226 | LcAPP6b | chr4 | 79186487 | 1341 | 446 | 49.25 | 9.39 | Golgi apparatus. |
| Lchi16229 | LcAPP6d | chr4 | 79108510 | 1668 | 555 | 62.66 | 6.44 | Cell membrane. Chloroplast. |
| Lchi29396 | LcATL8b | chr4 | 11575526 | 2685 | 894 | 97.75 | 5.56 | Cell membrane |
| Lchi33844 | LcLHT6 | chr4 | 28079397 | 1653 | 550 | 60.5 | 9.49 | Cell membrane |
| Lchi05928 | LcLHT4 | chr8 | 74276594 | 1209 | 402 | 44.78 | 8.94 | Cell membrane. Golgi apparatus. |
| Lchi14454 | LcATL11 | chr10 | 29873111 | 1650 | 549 | 61.75 | 7.53 | Cell membrane. Cytoplasm. Mitochondrion. Nucleus. |
| Lchi13365 | LcGAT4 | chr11 | 32708594 | 1242 | 413 | 45.04 | 9.34 | Cell membrane |
| Lchi23105 | LcAPP4c | chr11 | 28298237 | 1239 | 412 | 45.75 | 8.7 | Cell membrane |
| Lchi20114 | LcLAX5b | chr12 | 55555547 | 1296 | 431 | 48.96 | 9.12 | Cell membrane |
| Lchi18276 | LcAPP1a | chr13 | 8635305 | 1536 | 511 | 56.19 | 8.83 | Cell membrane |
| Lchi18277 | LcAPP1b | chr13 | 8656388 | 1503 | 500 | 55.15 | 8.91 | Cell membrane |
| Lchi03159 | LcATL9 | chr14 | 62637871 | 957 | 318 | 34.88 | 9.19 | Cell membrane |
| Lchi10700 | LcATL1a | chr14 | 48691940 | 2850 | 949 | 103.81 | 6.41 | Cell membrane |
| Lchi20962 | LcATL5a | chr14 | 17705266 | 1446 | 481 | 51.79 | 8.84 | Cell membrane. Chloroplast |
| Lchi32419 | LcATL1b | chr14 | 36109607 | 1698 | 565 | 61.58 | 8.49 | Chloroplast. |
| Lchi19559 | LcLHT2 | chr15 | 22627745 | 2601 | 866 | 96.38 | 8.97 | Cell membrane |
| Lchi13826 | LcAVT6 | chr16 | 20708277 | 1392 | 463 | 49.39 | 7.01 | Cell membrane. Chloroplast. Cytoplasm. Golgi apparatus. |
| Lchi13928 | LcLHT8 | chr16 | 27398496 | 1470 | 489 | 54.17 | 9.56 | Cell membrane |
| Lchi12202 | LcATL5c | chr17 | 13443833 | 1389 | 462 | 49.68 | 7.62 | Cell membrane. Golgi apparatus. |
| Lchi16887 | LcAPP7c | chr17 | 2623000 | 1203 | 400 | 44.08 | 6.41 | Cell membrane |
| Lchi16888 | LcAPP7a | chr17 | 2654807 | 3330 | 1109 | 123.62 | 7.78 | Cell membrane. Cytoplasm. |
| Lchi16889 | LcAPP7b | chr17 | 2708322 | 1383 | 460 | 51.9 | 9.16 | Cell membrane |
| Lchi32115 | LcATL5b | chr17 | 53273477 | 1185 | 394 | 42.31 | 5.94 | Cell membrane |
| Lchi25213 | LcAUX1b | chr18 | 2575200 | 1425 | 474 | 53.49 | 8.68 | Cell membrane |
| Lchi30378 | LcATL7c | chr18 | 56630104 | 1323 | 440 | 47.12 | 6.14 | Cell membrane. Chloroplast. Cytoplasm. Golgi apparatus. |
| Lchi30379 | LcATL7a | chr18 | 56674114 | 1326 | 441 | 47.66 | 8.24 | Cell membrane. Chloroplast. Golgi apparatus. |
| Lchi34889 | LcAPP6c | Contig1773 | 10550 | 1116 | 371 | 41.41 | 9.85 | Cell membrane |
| Lchi31213 | LcATL7b | Contig2824 | 600473 | 1326 | 441 | 47.64 | 8.56 | Cell membrane. Chloroplast. Golgi apparatus. |
| Lchi31214 | LcATL7d | Contig2824 | 620344 | 1323 | 440 | 47.1 | 6.14 | Cell membrane. Chloroplast. Cytoplasm. Golgi apparatus. |
| Lchi28875 | LcATL8a | Contig509 | 1166972 | 1434 | 477 | 51.37 | 9.13 | Golgi apparatus. |
Publisher’s Note: MDPI stays neutral with regard to jurisdictional claims in published maps and institutional affiliations. |
© 2022 by the authors. Licensee MDPI, Basel, Switzerland. This article is an open access article distributed under the terms and conditions of the Creative Commons Attribution (CC BY) license (https://creativecommons.org/licenses/by/4.0/).
Share and Cite
Hu, L.; Fan, R.; Wang, P.; Hao, Z.; Yang, D.; Lu, Y.; Shi, J.; Chen, J. Identification, Phylogenetic and Expression Analyses of the AAAP Gene Family in Liriodendron chinense Reveal Their Putative Functions in Response to Organ and Multiple Abiotic Stresses. Int. J. Mol. Sci. 2022, 23, 4765. https://doi.org/10.3390/ijms23094765
Hu L, Fan R, Wang P, Hao Z, Yang D, Lu Y, Shi J, Chen J. Identification, Phylogenetic and Expression Analyses of the AAAP Gene Family in Liriodendron chinense Reveal Their Putative Functions in Response to Organ and Multiple Abiotic Stresses. International Journal of Molecular Sciences. 2022; 23(9):4765. https://doi.org/10.3390/ijms23094765
Chicago/Turabian StyleHu, Lingfeng, Ruifang Fan, Pengkai Wang, Zhaodong Hao, Dingjie Yang, Ye Lu, Jisen Shi, and Jinhui Chen. 2022. "Identification, Phylogenetic and Expression Analyses of the AAAP Gene Family in Liriodendron chinense Reveal Their Putative Functions in Response to Organ and Multiple Abiotic Stresses" International Journal of Molecular Sciences 23, no. 9: 4765. https://doi.org/10.3390/ijms23094765
APA StyleHu, L., Fan, R., Wang, P., Hao, Z., Yang, D., Lu, Y., Shi, J., & Chen, J. (2022). Identification, Phylogenetic and Expression Analyses of the AAAP Gene Family in Liriodendron chinense Reveal Their Putative Functions in Response to Organ and Multiple Abiotic Stresses. International Journal of Molecular Sciences, 23(9), 4765. https://doi.org/10.3390/ijms23094765

