Metabolic Reconfiguration Activates Stemness and Immunomodulation of PDLSCs
Abstract
:1. Introduction
2. Results
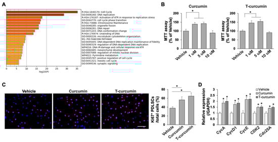
2.1. Transcriptomic Profiles of Curcumin Treated PDLSCs
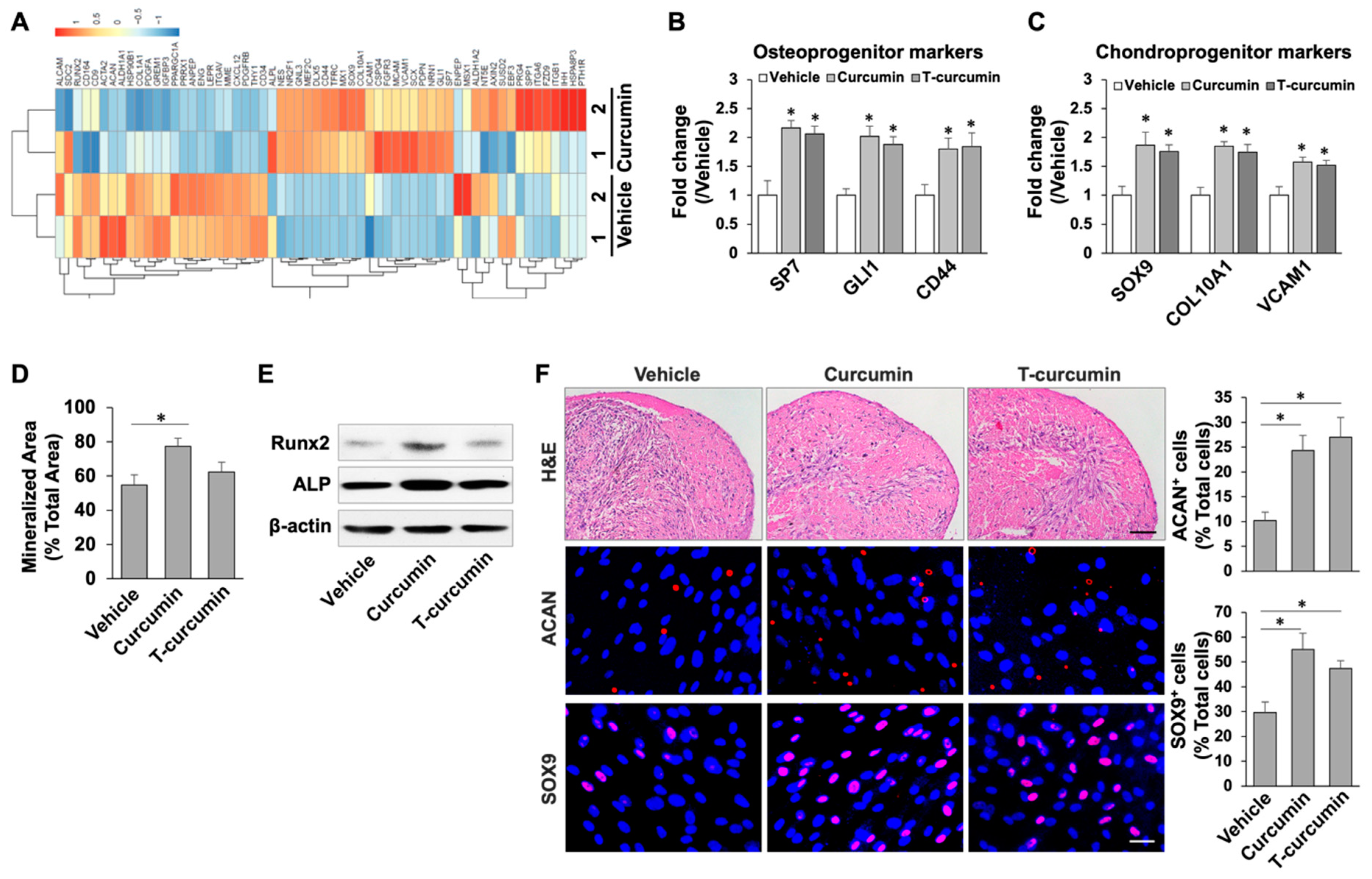
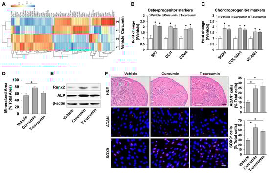
2.2. Curcumin Promotes PDLSC Self-Renewal and Differentiation Capabilities
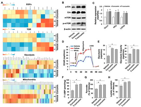
2.3. Curcumin Regulates ERK and mTOR Cascades through Activation of Growth Factor Signaling for Metabolic Reconfiguration in PDLSCs
2.4. Curcumin Is Associated with PDLSC Immunomodulation through PGE2-IDO Pathway
3. Discussion
4. Methods and Materials
- CycA-F: ACATGGATGAACTAGAGCAGGG; R: GAGTGTGCCGGTGTCTACTT
- CycD1-F: GCTGCGAAGTGGAAACCATC; R: CCTCCTTCTGCACACATTTGAA
- CycE-F: GGAGTTCTCGGCTCGCTCC; R: CGTCCTGTCGATTTTGGCC
- CDK2-F: CCAGGAGTTACTTCTATGCCTGA; R: TTCATCCAGGGGAGGTACAAC
- Cdc25A-F: GTGAAGGCGCTATTTGGCG; R: TGGTTGCTCATAATCACTGCC
- Osx-F: TGCTTGAGGAGGAAGTTCAC; R: AGGTCACTGCCCACAGAGTA
- GLI1-F: AGCGTGAGCCTGAATCTGTG; R: CAGCATGTACTGGGCTTTGAA
- CD44-F: CTGCCGCTTTGCAGGTGTA; R: CATTGTGGGCAAGGTGCTATT
- SOX9-F: AGCGAACGCACATCAAGAC; R: CTGTAGGCGATCTGTTGGGG
- COL10A1-F: ATGCTGCCACAAATACCCTTT; R: GGTAGTGGGCCTTTTATGCCT
- VCAM1-F: GGGAAGATGGTCGTGATCCTT; R: TCTGGGGTGGTCTCGATTTTA
- Glut1-F: GGCCAAGAGTGTGCTAAAGAA; R: ACAGCGTTGATGCCAGACAG
- HK2-F: GAGCCACCACTCACCCTACT; R: CCAGGCATTCGGCAATGTG
- LDHA-F: TTGACCTACGTGGCTTGGAAG; R: GGTAACGGAATCGGGCTGAAT
- COX2-F: CTGGCGCTCAGCCATACAG; R: CGCACTTATACTGGTCAAATCCC
Author Contributions
Funding
Institutional Review Board Statement
Informed Consent Statement
Data Availability Statement
Conflicts of Interest
References
- Olynik, B.M.; Rastegar, M. The Genetic and Epigenetic Journey of Embryonic Stem Cells into Mature Neural Cells. Front. Genet. 2012, 3, 81. [Google Scholar] [CrossRef] [PubMed] [Green Version]
- Friedenstein, A.J.; Chailakhyan, R.K.; Latsinik, N.V.; Panasyuk, A.F.; Keiliss-Borok, I.V. Stromal cells responsible for transferring the microenvironment of the hemopoietic tissues. Cloning in vitro and retransplantation in vivo. Transplantation 1974, 17, 331–340. [Google Scholar] [CrossRef] [PubMed]
- Le Blanc, K.; Rasmusson, I.; Sundberg, B.; Gotherstrom, C.; Hassan, M.; Uzunel, M.; Ringden, O. Treatment of severe acute graft-versus-host disease with third party haploidentical mesenchymal stem cells. Lancet 2004, 363, 1439–1441. [Google Scholar] [CrossRef]
- Sun, L.; Akiyama, K.; Zhang, H.; Yamaza, T.; Hou, Y.; Zhao, S.; Xu, T.; Le, A.; Shi, S. Mesenchymal stem cell transplantation reverses multiorgan dysfunction in systemic lupus erythematosus mice and humans. Stem Cells 2009, 27, 1421–1432. [Google Scholar] [CrossRef] [Green Version]
- Chen, C.; Akiyama, K.; Wang, D.; Xu, X.; Li, B.; Moshaverinia, A.; Brombacher, F.; Sun, L.; Shi, S. mTOR inhibition rescues osteopenia in mice with systemic sclerosis. J. Exp. Med. 2015, 212, 73–91. [Google Scholar] [CrossRef] [Green Version]
- Prockop, D.J. Marrow stromal cells as stem cells for nonhematopoietic tissues. Science 1997, 276, 71–74. [Google Scholar] [CrossRef] [Green Version]
- Moshaverinia, A.; Xu, X.; Chen, C.; Ansari, S.; Zadeh, H.H.; Snead, M.L.; Shi, S. Application of stem cells derived from the periodontal ligament or gingival tissue sources for tendon tissue regeneration. Biomaterials 2014, 35, 2642–2650. [Google Scholar] [CrossRef] [Green Version]
- Liu, Y.; Wang, L.; Kikuiri, T.; Akiyama, K.; Chen, C.; Xu, X.; Yang, R.; Chen, W.; Wang, S.; Shi, S. Mesenchymal stem cell-based tissue regeneration is governed by recipient T lymphocytes via IFN-gamma and TNF-alpha. Nat. Med. 2011, 17, 1594–1601. [Google Scholar] [CrossRef]
- Lumelsky, N.; O’Hayre, M.; Chander, P.; Shum, L.; Somerman, M.J. Autotherapies: Enhancing endogenous healing and regeneration. Trends Mol. Med. 2018, 24, 919–930. [Google Scholar] [CrossRef]
- Baker, C.N.; Gidus, S.; Price, G.F.; Peoples, J.N.R.; Ebert, S. Impaired cardiac energy metabolism in embryos lacking adrenergic stimulation. Am. J. Physiol. Endocrinol. Metab. 2015, 308, E402–E413. [Google Scholar] [CrossRef]
- Tormos, K.V.; Anso, E.; Hamanaka, R.B.; Eisenbart, J.; Joseph, J.; Kalyanaraman, B.; Chandel, N.S. Mitochondrial complex III ROS regulate adipocyte differentiation. Cell Metab. 2011, 14, 537–544. [Google Scholar] [CrossRef] [PubMed] [Green Version]
- Shum, L.C.; White, N.S.; Mills, B.N.; de Mesy Bentley, K.L.; Eliseev, R.A. Energy metabolism in mesenchymal stem cells during osteogenic differentiation. Stem Cells Dev. 2016, 25, 114–122. [Google Scholar] [CrossRef] [PubMed] [Green Version]
- Liu, Y.; Yuan, X.; Munoz, N.; Logan, T.M.; Ma, Y. Commitment to aerobic glycolysis sustains immunosuppression of human mesenchymal stem cells. Stem Cell Transl. Med. 2018, 8, 93–106. [Google Scholar] [CrossRef] [Green Version]
- Burnham, A.J.; Foppiani, E.M.; Horwitz, E.M. Key metabolic pathways in MSC-mediated immunomodulation: Implications for the prophylaxis and treatment if graft versus host disease. Front. Immunol. 2020, 11, 609277. [Google Scholar] [CrossRef] [PubMed]
- Priyadarsini, K.I. The chemistry of curcumin: From extraction to therapeutic agent. Molecules 2014, 19, 20091–20112. [Google Scholar] [CrossRef] [PubMed] [Green Version]
- Hewlings, S.J.; Kalman, D.S. Curcumin: A review of its effects on human health. Foods 2017, 6, 92. [Google Scholar] [CrossRef]
- Peddada, K.V.; Peddada, K.V.; Shukla, S.K.; Mishra, A.; Verma, V. Role of curcumin in common musculoskeletal disorders: A review of current laboratory, translational, and clinical data. Orthop. Surg. 2015, 7, 222–231. [Google Scholar] [CrossRef]
- Bruggemann, Y.; Karajannis, L.S.; Stanoev, A.; Stallaert, W.; Bastiaens, P.H. Growth factor-dependent ErbB vesicular dynamics couple receptor signaling to spatially and functionally distinct Erk pools. Sci. Signal. 2021, 14, eabd9943. [Google Scholar] [CrossRef]
- Papa, S.; Choy, P.M.; Bubici, C. The ERK and JNK pathways in the regulation of metabolic reprogramming. Oncogene 2019, 38, 2223–2240. [Google Scholar] [CrossRef] [Green Version]
- Lien, E.C.; Lyssiotis, C.A.; Cantley, L.C. Metabolic reprogramming by the PI3K-Akt-mTOR pathwayin cancer. Recent Results Cancer Res. 2016, 207, 39–72. [Google Scholar]
- Ling, W.; Zhang, J.; Yuan, Z.; Ren, G.; Zhang, L.; Chen, X.; Rabson, A.B.; Roberts, A.I.; Wang, Y.; Shi, Y. Mesenchymal stem cells use IDO to regulate immunity in tumor microenvironment. Cancer Res. 2014, 74, 1576–1587. [Google Scholar] [CrossRef] [PubMed] [Green Version]
- Wang, K.; Conlon, M.; Ren, W.; Chen, B.B.; Bączek, T. Nature products as targeted modulators of the immune system. J. Immuno. Res. 2018, 2018, 7862782. [Google Scholar] [CrossRef] [PubMed]
- Kishore, N.; Kumar, P.; Shanker, K.; Verma, A.K. Human disorders associated with inflammation and the evolving role of natural products to overcome. Eur. J. Med. Chem. 2019, 179, 272–309. [Google Scholar] [CrossRef] [PubMed]
- Gorabi, A.M.; Kiaie, N.; Hajighasemi, S.; Jamialahmadi, T.; Majeed, M.; Sahebkar, A. The effect of curcumin on the differentiation of mesenchymal stem cells into mesodermal lineage. Molecules 2019, 24, 4029. [Google Scholar] [CrossRef] [PubMed] [Green Version]
- Liu, J.; Zhao, X.; Pei, D.; Sun, G.; Li, Y.; Zhu, C.; Qiang, C.; Sun, J.; Shi, J.; Dong, Y.; et al. The promotion function of berberine for osteogenic differentiation of human periodontal ligament stem cells via ERK-FOS pathway mediated by EGFR. Sci. Rep. 2018, 8, 918–933. [Google Scholar] [CrossRef]
- Schlieben, L.D.; Prokisch, H.; Yepez, V.A. How machine learning and statistical models advance molecular diagnostics of rare disorders via analysis of RNA sequencing data. Front. Mol. Biosci. 2021, 8, 647277. [Google Scholar] [CrossRef]
- Nie, W.B.; Zhang, D.; Wang, L.S. Growth factor gene-modified mesenchymal stem cells in tissue regeneration. Drug Des. Dev. Ther. 2020, 14, 1241–1256. [Google Scholar] [CrossRef] [Green Version]
- Cheng, S.C.; Quintin, J.; Cramer, R.A.; Shepardson, K.M.; Saeed, S.; Kumar, V.; Giamarellos-Bourboulis, E.J.; Martens, J.H.A.; Rao, N.A.; Aghajanirefah, A.; et al. mTOR- and HIF-1α-mediated aerobic glycolysis as metabolic basis for trained immunity. Science 2014, 345, 1250684. [Google Scholar] [CrossRef] [Green Version]
- Liu, D.; Kou, X.; Chen, C.; Liu, S.; Liu, Y.; Yu, W.; Yu, T.; Yang, R.; Wang, R.; Zhou, Y.; et al. Circulating apoptotic bodies maintain mesenchymal stem cell homeostasis and ameliorate osteopenia via transferring multiple cellular factors. Cell Res. 2018, 28, 918–933. [Google Scholar] [CrossRef] [Green Version]
- Chen, C.; Wang, D.; Moshaverinia, A.; Liu, D.; Kou, X.; Yu, W.; Yang, R.; Sun, L.; Shi, S. Mesenchymal stem cell transplantation in tight-skin mice identifies miR151-5p as a therapeutic target for systemic sclerosis. Cell Res. 2017, 27, 559–577. [Google Scholar] [CrossRef]
- Akiyama, K.; Chen, C.; Wang, D.; Xu, X.; Qu, C.; Yamaza, T.; Cai, T.; Chen, W.J.; Sun, L.; Shi, S. Mesenchymal-stem-cell-induced immunoregulation involves FAS-Ligand/FAS-mediated T cell apoptosis. Cell Stem Cell 2012, 10, 544–555. [Google Scholar] [CrossRef] [PubMed] [Green Version]
- Ren, G.; Zhang, L.; Zhao, X.; Xu, G.; Zhang, Y.; Roberts, A.I.; Zhao, R.C.; Shi, Y. Mesenchymal stem cell-mediated immunosuppression occurs via concerted action of chemokines and nitric oxide. Cell Stem Cell 2008, 2, 141–150. [Google Scholar] [CrossRef] [PubMed] [Green Version]
- Wang, Y.; Chen, X.; Cao, W.; Shi, Y. Plasticity of mesenchymal stem cells in immunomodulation: Pathological and therapeutic implications. Nat. Immuol. 2014, 15, 1009–1016. [Google Scholar] [CrossRef] [PubMed]
- Williams, N.C.; O’Meill, L.A. A Role for the Krebs Cycle Intermediate Citrate in Metabolic Reprogramming in Innate Immunity and Inflammation. Front. Immunol. 2018, 9, 141. [Google Scholar] [CrossRef] [Green Version]
- Heber-Katz, E. Oxygen, metabolism, and regeneration: Lessons from mice. Trends Mol. Med. 2017, 23, 1024–1036. [Google Scholar] [CrossRef]
- Varum, S.; Rodrigues, A.S.; Moura, M.B.; Momcilovic, O.; Easley, C.A., 4th; Ramalho-Santos, J.; Houten, B.V.; Schatten, G. Energy metabolism in human pluripotent stem cells and their differentiated counterparts. PLoS ONE 2011, 6, e20914. [Google Scholar] [CrossRef] [Green Version]
- Planat-Benard, V.; Varin, A.; Casteilla, L. MSCs and inflammatory cells crosstalk in regenerative medicine: Concerted actions for optimized resolution driven by energy metabolism. Front. Immunol. 2021, 12, 626755. [Google Scholar] [CrossRef]
- Yuan, X.; Liu, Y.; Bijonowski, B.M.; Tsai, A.C.; Fu, Q.; Logan, T.M..; Ma, T.; Li, Y. NAD+/NADH redox alterations reconfigure metabolism and rejuvenate senescent human mesenchymal stem cells in vitro. Commun. Biol. 2020, 3, 774. [Google Scholar] [CrossRef]
- Li, W.; Huang, X.; Yu, W.; Xu, Y.; Huang, R.; Park, J.; Moshaverinia, A.; Arora, P.; Chen, C. Activation of functional somatic stem cells promotes endogenous tissue regeneration. J. Dent. Res. 2022. [Google Scholar] [CrossRef]





Publisher’s Note: MDPI stays neutral with regard to jurisdictional claims in published maps and institutional affiliations. |
© 2022 by the authors. Licensee MDPI, Basel, Switzerland. This article is an open access article distributed under the terms and conditions of the Creative Commons Attribution (CC BY) license (https://creativecommons.org/licenses/by/4.0/).
Share and Cite
Arora, P.; Li, W.; Huang, X.; Yu, W.; Huang, R.; Jiang, Q.; Chen, C. Metabolic Reconfiguration Activates Stemness and Immunomodulation of PDLSCs. Int. J. Mol. Sci. 2022, 23, 4038. https://doi.org/10.3390/ijms23074038
Arora P, Li W, Huang X, Yu W, Huang R, Jiang Q, Chen C. Metabolic Reconfiguration Activates Stemness and Immunomodulation of PDLSCs. International Journal of Molecular Sciences. 2022; 23(7):4038. https://doi.org/10.3390/ijms23074038
Chicago/Turabian StyleArora, Payal, Wen Li, Xiaobin Huang, Wenjing Yu, Ranran Huang, Qian Jiang, and Chider Chen. 2022. "Metabolic Reconfiguration Activates Stemness and Immunomodulation of PDLSCs" International Journal of Molecular Sciences 23, no. 7: 4038. https://doi.org/10.3390/ijms23074038
APA StyleArora, P., Li, W., Huang, X., Yu, W., Huang, R., Jiang, Q., & Chen, C. (2022). Metabolic Reconfiguration Activates Stemness and Immunomodulation of PDLSCs. International Journal of Molecular Sciences, 23(7), 4038. https://doi.org/10.3390/ijms23074038

