The Urinary Level of Injury Biomarkers Is Not Univocally Reflective of the Extent of Toxic Renal Tubular Injury in Rats
Abstract
1. Introduction
2. Results
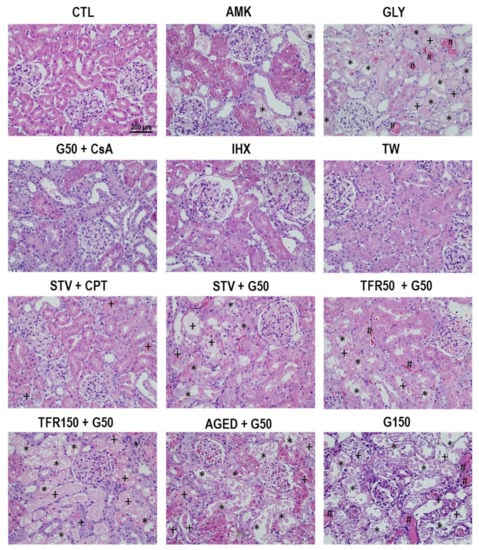
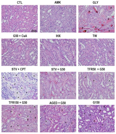
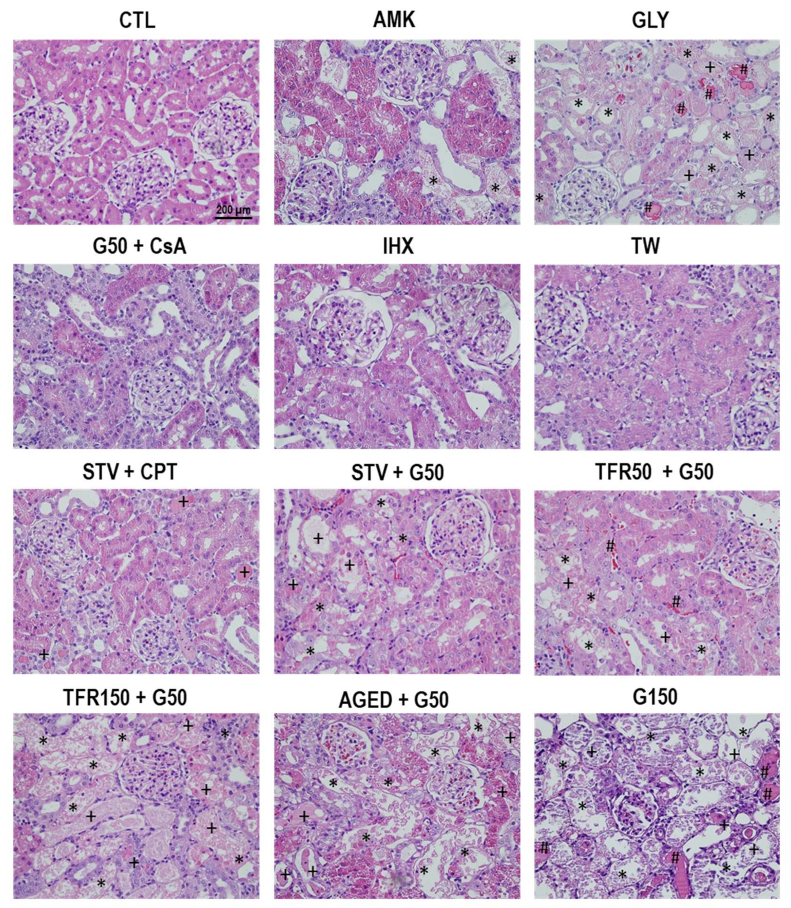
2.1. The Study Population Provides a Spectrum of ATI Patterns and Damage Severity
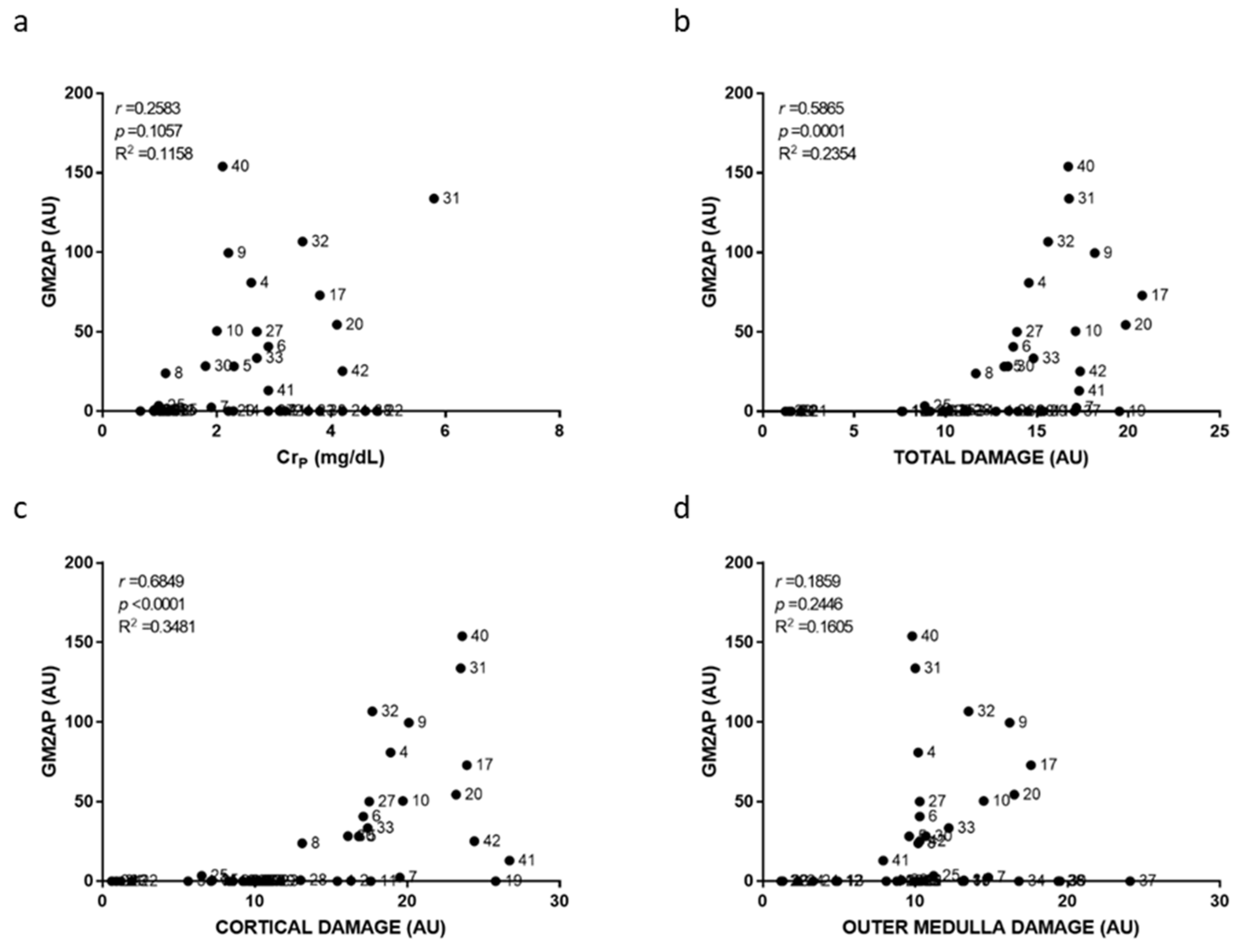
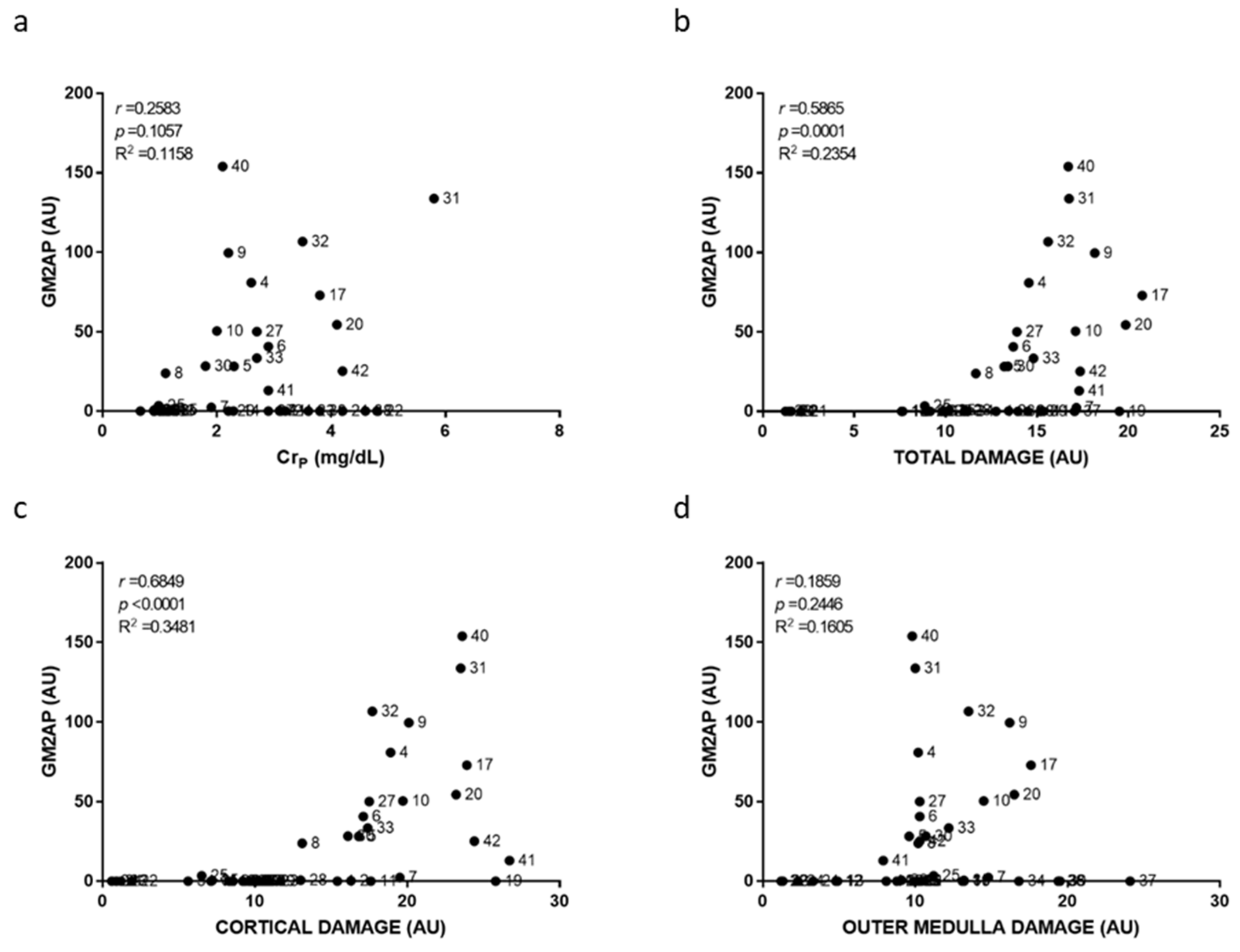
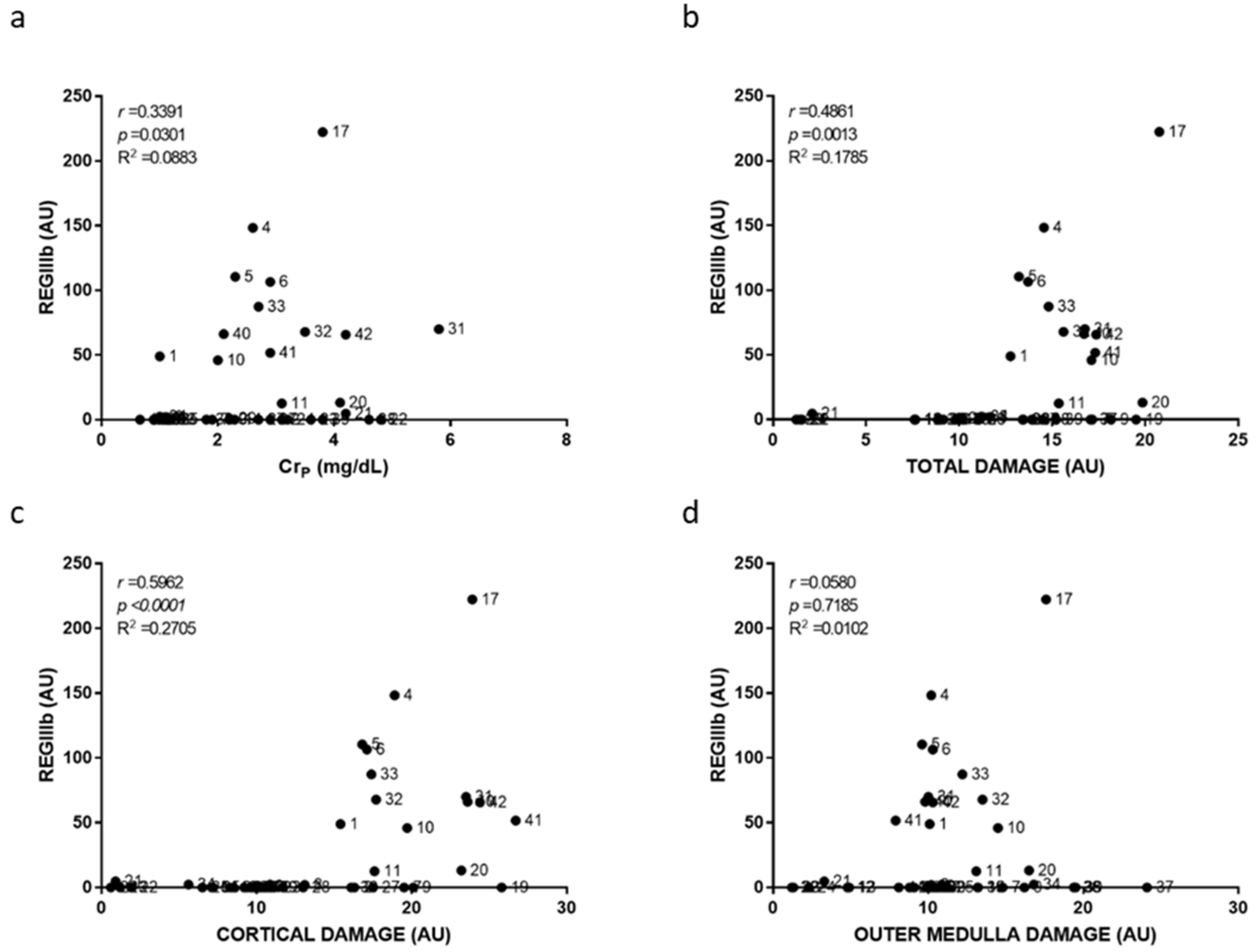
2.2. The Urinary Level of Injury Biomarkers Weakly Associates with Tubular Damage Regardless of AKI Etiopathology or Stage
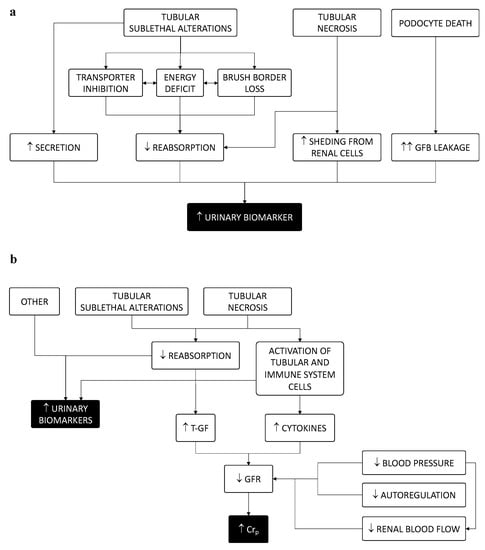
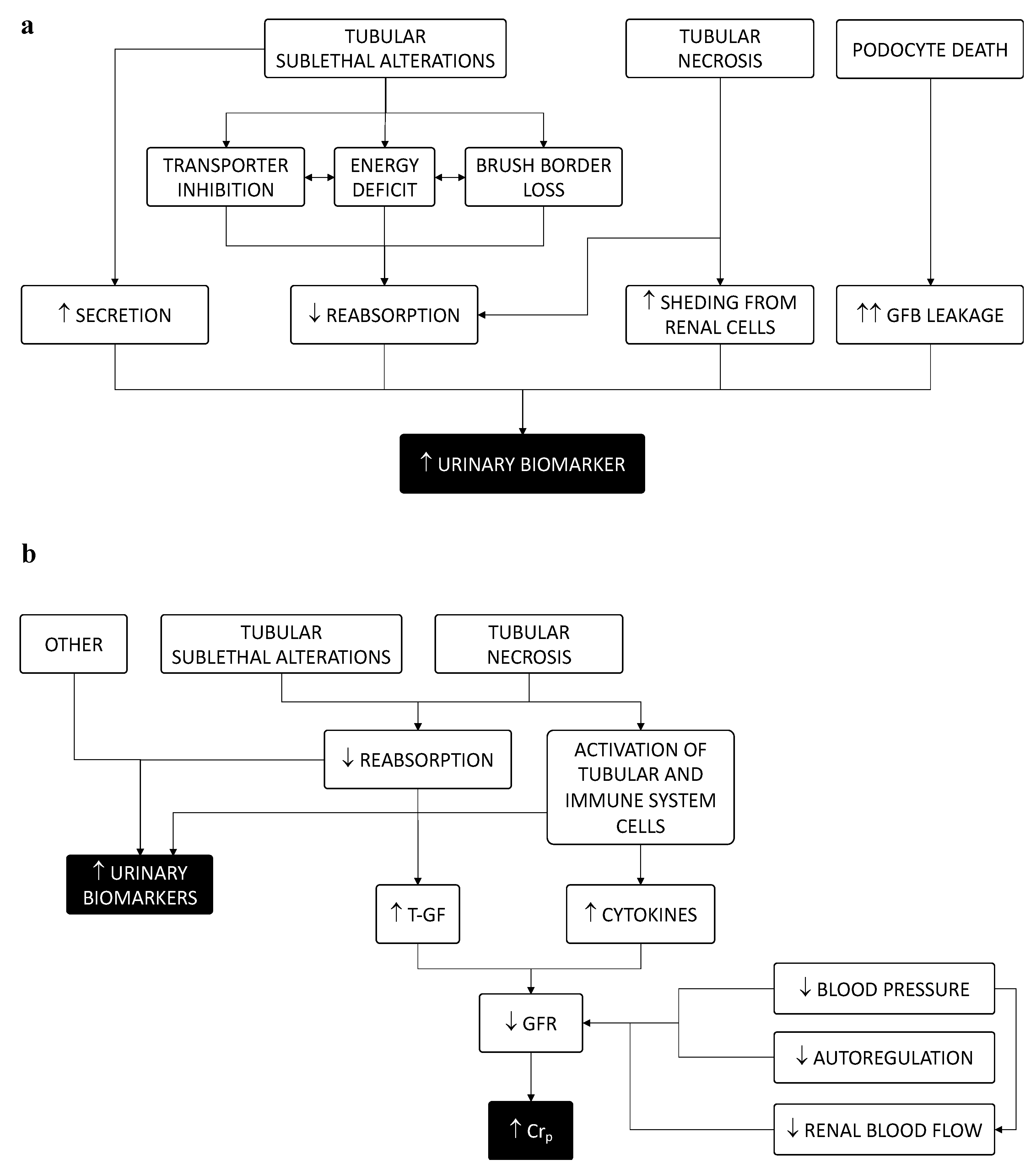
3. Discussion
4. Materials and Methods
4.1. Animals and Experimental Protocol
4.2. Renal Tissue Histopathology
4.3. Plasma Creatinine Measurement
4.4. Western Blot
4.5. ELISA
4.6. Statistical Analysis
5. Conclusions
Author Contributions
Funding
Institutional Review Board Statement
Informed Consent Statement
Data Availability Statement
Conflicts of Interest
References
- Thomas, M.E.; Blaine, C.; Dawnay, A.; Devonald, M.A.J.; Ftouh, S.; Laing, C.; Latchem, S.; Lewington, A.; Milford, D.V.; Ostermann, M. The definition of acute kidney injury and its use in practice. Kidney Int. 2015, 87, 62–73. [Google Scholar] [CrossRef] [PubMed]
- Kaufman, J.; Dhakal, M.; Patel, B.; Hamburger, R. Community-Acquired Acute Renal Failure. Am. J. Kidney Dis. 1991, 17, 191–198. [Google Scholar] [CrossRef]
- Uchino, S. The meaning of transient azotemia. Contrib. Nephrol. 2010, 165, 337–344. [Google Scholar] [CrossRef] [PubMed]
- Sawhney, S.; Mitchell, M.; Marks, A.; Fluck, N.; Black, C. Long-term prognosis after acute kidney injury (AKI): What is the role of baseline kidney function and recovery? A systematic review. BMJ Open 2015, 5, e006497. [Google Scholar] [CrossRef] [PubMed]
- Yang, F.; Zhang, L.; Wu, H.; Zou, H.; Du, Y. Clinical analysis of cause, treatment and prognosis in acute kidney injury patients. PLoS ONE 2014, 9, e85214. [Google Scholar] [CrossRef]
- Rosen, S.; Stillman, I.E. Acute tubular necrosis is a syndrome of physiologic and pathologic dissociation. J. Am. Soc. Nephrol. 2008, 19, 871–875. [Google Scholar] [CrossRef]
- Lopez-Novoa, J.M.; Quiros, Y.; Vicente, L.; Morales, A.I.; Lopez-Hernandez, F.J. New insights into the mechanism of aminoglycoside nephrotoxicity: An integrative point of view. Kidney Int. 2011, 79, 33–45. [Google Scholar] [CrossRef]
- Komlosi, P.; Bell, P.D.; Zhang, Z.R. Tubuloglomerular feedback mechanisms in nephron segments beyond the macula densa. Curr. Opin. Nephrol. Hypertens. 2009, 18, 57–62. [Google Scholar] [CrossRef]
- Helmy, M.M.; Helmy, M.W.; Abd Allah, D.M.; Abo Zaid, A.M.; Mohy El-Din, M.M. Selective ETA receptor blockade protects against cisplatin-induced acute renal failure in male rats. Eur. J. Pharmacol. 2014, 730, 133–139. [Google Scholar] [CrossRef]
- Lee, S.; Ahn, D. Expression of endothelin-1 and its receptors in cisplatin-induced acute renal failure in mice. Korean J. Physiol. Pharmacol. 2008, 12, 149–153. [Google Scholar] [CrossRef]
- Dos Santos, O.F.P.; Boim, M.A.; Barros, E.J.G.; Schor, N. Role of platelet activating factor in gentamicin and cisplatin nephrotoxicity. Kidney Int. 1991, 40, 742–747. [Google Scholar] [CrossRef] [PubMed][Green Version]
- Pfaller, W.; Gstraunthaler, G. Nephrotoxicity testing in vitro—What we know and what we need to know. Environ. Perspect. 1998, 106, 559–569. [Google Scholar]
- Ronco, C.; Kellum, J.A.; Haase, M. Subclinical AKI is still AKI. Crit. Care 2012, 16, 313. [Google Scholar] [CrossRef] [PubMed]
- Vaidya, V.S.; Ferguson, M.A.; Bonventre, J.V. Biomarkers of acute kidney injury. Annu. Rev. Pharmacol. Toxicol. 2008, 48, 463–493. [Google Scholar] [CrossRef]
- Vaidya, V.S.; Waikar, S.S.; Ferguson, M.A.; Collings, F.B.; Sunderland, K.; Gioules, C.; Bradwin, G.; Matsouaka, R.; Betensky, R.A.; Curhan, G.C.; et al. Urinary biomarkers for sensitive and specific detection of acute kidney injury in humans. Clin. Transl. Sci. 2008, 1, 200–208. [Google Scholar] [CrossRef]
- Emeigh Hart, S.G. Assessment of renal injury in vivo. J. Pharmacol. Toxicol. Methods 2005, 52, 30–45. [Google Scholar] [CrossRef]
- Devarajan, P. Biomarkers for the early detection of acute kidney injury. Curr. Opin. Pediatr. 2011, 23, 194–200. [Google Scholar] [CrossRef]
- Ronco, C. Acute kidney injury: From clinical to molecular diagnosis. Crit. Care 2016, 20, 201. [Google Scholar] [CrossRef]
- Kellum, J.A.; Chawla, L.S. Cell-cycle arrest and acute kidney injury: The light and the dark sides. Nephrol. Dial. Transplant. 2016, 31, 16–22. [Google Scholar] [CrossRef]
- Zhou, Y.; Vaidya, V.S.; Brown, R.P.; Zhang, J.; Rosenzweig, B.A.; Thompson, K.L.; Miller, T.J.; Bonventre, J.V.; Goering, P.I. Comparison of kidney injury molecule-1 and other nephrotoxicity biomarkers in urine and kidney following acute exposure to gentamicin, mercury, and chromium. Toxicol. Sci. 2008, 101, 159–170. [Google Scholar] [CrossRef]
- Ichimura, T.; Hung, C.C.; Yang, S.A.; Stevens, J.L.; Bonventre, J.V. Kidney injury molecule-1: A tissue and urinary biomarker for nephrotoxicant-induced renal injury. Am. J. Physiol.-Ren. Physiol. 2004, 286, F552–F563. [Google Scholar] [CrossRef] [PubMed]
- Mishra, J.; Mori, K.; Ma, Q.; Kelly, C.; Barasch, J.; Devarajan, P. Neutrophil gelatinase-associated lipocalin: A novel early urinary biomarker for cisplatin nephrotoxicity. Am. J. Nephrol. 2004, 24, 307–315. [Google Scholar] [CrossRef] [PubMed]
- Mishra, J.; Qing, M.A.; Prada, A.; Mitsnefes, M.; Zahedi, K.; Yang, J.; Barasch, J.; Devarajan, P. Identification of neutrophil gelatinase-associated lipocalin as a novel early urinary biomarker for ischemic renal injury. J. Am. Soc. Nephrol. 2003, 14, 2534–2543. [Google Scholar] [CrossRef] [PubMed]
- Han, W.K.; Bailly, V.; Abichandani, R.; Thadhani, R.; Bonventre, J.V. Kidney Injury Molecule-1 (KIM-1): A novel biomarker for human renal proximal tubule injury. Kidney Int. 2002, 62, 237–244. [Google Scholar] [CrossRef] [PubMed]
- Endre, Z.H.; Pickering, J.W.; Walker, R.J. Clearance and beyond: The complementary roles of GFR measurement and injury biomarkers in acute kidney injury (AKI). Am. J. Physiol.-Ren. Physiol. 2011, 301, F697–F707. [Google Scholar] [CrossRef]
- Quiros, Y.; Ferreira, L.; Sancho-Martínez, S.M.; González-Buitrago, J.M.; López-Novoa, J.M.; López-Hernández, F.J. Sub-nephrotoxic doses of gentamicin predispose animals to developing acute kidney injury and to excrete ganglioside M2 activator protein. Kidney Int. 2010, 78, 1006–1015. [Google Scholar] [CrossRef]
- Blanco-Gozalo, V.; Casanova, A.G.; Sancho-Martínez, S.M.; Prieto, M.; Quiros, Y.; Morales, A.I.; Martínez-Salgado, C.; Agüeros-Blanco, C.; Benito-Hernández, A.; Ramos-Barron, M.A.; et al. Combined use of GM2AP and TCP1-eta urinary levels predicts recovery from intrinsic acute kidney injury. Sci. Rep. 2020, 10, 11599. [Google Scholar] [CrossRef]
- Ferreira, L.; Quiros, Y.; Sancho-Martínez, S.M.; García-Sánchez, O.; Raposo, C.; López-Novoa, J.M.; González-Buitrago, J.M.; López-Hernández, F.J. Urinary levels of regenerating islet-derived protein III Β and gelsolin differentiate gentamicin from cisplatin-induced acute kidney injury in rats. Kidney Int. 2011, 79, 518–528. [Google Scholar] [CrossRef]
- Quirós, Y.; Blanco-Gozalo, V.; Sanchez-Gallego, J.I.; López-Hernandez, F.J.; Ruiz, J.; Perez De Obanos, M.P.; López-Novoa, J.M. Cardiotrophin-1 therapy prevents gentamicin-induced nephrotoxicity in rats. Pharmacol. Res. 2016, 107, 137–146. [Google Scholar] [CrossRef]
- Liu, K.D.; Himmelfarb, J.; Paganini, E.; Ikizler, T.A.; Soroko, S.H.; Mehta, R.L.; Chertow, G.M. Timing of initiation of dialysis in critically ill patients with acute kidney injury. Clin. J. Am. Soc. Nephrol. 2006, 1, 915–919. [Google Scholar] [CrossRef]
- Westenfelder, C. Earlier diagnosis of acute kidney injury awaits effective therapy. Kidney Int. 2011, 79, 1159–1161. [Google Scholar] [CrossRef] [PubMed]
- Alge, J.L.; Arthur, J.M. Biomarkers of AKI: A review of mechanistic relevance and potential therapeutic implications. Clin. J. Am. Soc. Nephrol. 2015, 10, 147–155. [Google Scholar] [CrossRef]
- Singer, E.; Elger, A.; Elitok, S.; Kettritz, R.; Nickolas, T.L.; Barasch, J.; Luft, F.C.; Schmidt-Ott, K.M. Urinary neutrophil gelatinase-associated lipocalin distinguishes pre-renal from intrinsic renal failure and predicts outcomes. Kidney Int. 2011, 80, 405–414. [Google Scholar] [CrossRef] [PubMed]
- Bergeron, M.; Mayers, P.; Brown, D. Specific effect of maleate on an apical membrane glycoprotein (gp330) in proximal tubule of rat kidneys. Am. J. Physiol.-Ren. Fluid Electrolyte Physiol. 1996, 271, F908–F916. [Google Scholar] [CrossRef] [PubMed]
- Eiam-Ong, S.; Spohn, M.; Kurtzman, N.A.; Sabatini, S. Insights into the biochemical mechanism of maleic acid-induced Fanconi syndrome. Kidney Int. 1995, 48, 1542–1548. [Google Scholar] [CrossRef] [PubMed]
- Hysting, J.; Ostensen, J.; Tolleshaug, H.; Kiil, F. Effect of maleate on tubular protein reabsorption in dog kidneys. Ren. Physiol. 1987, 10, 338–351. [Google Scholar] [CrossRef]
- Sancho-Martínez, S.M.; Sánchez-Juanes, F.; Blanco-Gozalo, V.; Fontecha-Barriuso, M.; Prieto-García, L.; Fuentes-Calvo, I.; González-Buitrago, J.M.; Morales, A.I.; Martínez-Salgado, C.; Ramos-Barron, M.A.; et al. Urinary TCP1-eta: A Cortical Damage Marker for the Pathophysiological Diagnosis and Prognosis of Acute Kidney Injury. Toxicol. Sci. 2020, 174, 3–15. [Google Scholar] [CrossRef]
- Sancho-Martínez, S.M.; Blanco-Gozalo, V.; Quiros, Y.; Prieto-García, L.; Montero-Gómez, M.J.; Docherty, N.G.; Martínez-Salgado, C.; Morales, A.I.; López-Novoa, J.M.; López-Hernández, F.J. Impaired Tubular Reabsorption Is the Main Mechanism Explaining Increases in Urinary NGAL Excretion Following Acute Kidney Injury in Rats. Toxicol. Sci. 2020, 175, 75–86. [Google Scholar] [CrossRef]
- Casanova, A.G.; Vicente-Vicente, L.; Hernández-Sánchez, M.T.; Prieto, M.; Rihuete, M.I.; Ramis, L.M.; del Barco, E.; Cruz, J.J.; Ortiz, A.; Cruz-González, I.; et al. Urinary transferrin pre-emptively identifies the risk of renal damage posed by subclinical tubular alterations. Biomed. Pharmacother. 2020, 121, 109684. [Google Scholar] [CrossRef]
- Blázquez-Medela, A.M.; García-Sánchez, O.; Quirós, Y.; Blanco-Gozalo, V.; Prieto-García, L.; Sancho-Martínez, S.M.; Romero, M.; Duarte, J.M.; López-Hernández, F.J.; López-Novoa, J.M.; et al. Increased Klk9 urinary excretion is associated to hypertension-induced cardiovascular damage and renal alterations. Medicine 2015, 94, e1617. [Google Scholar] [CrossRef]
- Leheste, J.R.; Rolinski, B.; Vorum, H.; Hilpert, J.; Nykjaer, A.; Jacobsen, C.; Aucouturier, P.; Moskaug, J.Ø.; Otto, A.; Christensen, E.I.; et al. Megalin knockout mice as an animal model of low molecular weight proteinuria. Am. J. Pathol. 1999, 155, 1361–1370. [Google Scholar] [CrossRef]
- Verroust, P.J.; Birn, H.; Nielsen, R.; Kozyraki, R.; Christensen, E.I. The tandem endocytic receptors megalin and cubilin are important proteins in renal pathology. Kidney Int. 2002, 62, 745–756. [Google Scholar] [CrossRef] [PubMed]
- Murray, P.T.; Mehta, R.L.; Shaw, A.; Ronco, C.; Endre, Z.; Kellum, J.A.; Chawla, L.S.; Cruz, D.; Ince, C.; Okusa, M.D. Potential use of biomarkers in acute kidney injury: Report and summary of recommendations from the 10th Acute Dialysis Quality Initiative consensus conference. Kidney Int. 2014, 85, 513–521. [Google Scholar] [CrossRef] [PubMed]
- Bonventre, J.V.; Vaidya, V.S.; Schmouder, R.; Feig, P.; Dieterle, F. Next-generation biomarkers for detecting kidney toxicity. Nat. Biotechnol. 2010, 28, 436–440. [Google Scholar] [CrossRef]
- Srisawat, N.; Kellum, J.A. The Role of Biomarkers in Acute Kidney Injury. Crit. Care Clin. 2020, 36, 125–140. [Google Scholar] [CrossRef]
- Skrypnyk, N.I.; Gist, K.M.; Okamura, K.; Montford, J.R.; You, Z.; Yang, H.; Moldovan, R.; Bodoni, E.; Blaine, J.T.; Edelstein, C.L.; et al. IL-6-mediated hepatocyte production is the primary source of plasma and urine neutrophil gelatinase-associated lipocalin during acute kidney injury. Kidney Int. 2020, 97, 966–979. [Google Scholar] [CrossRef]
- Johnson, A.C.M.; Zager, R.A. Mechanisms underlying increased TIMP2 and IGFBP7 urinary excretion in experimental AKI. J. Am. Soc. Nephrol. 2018, 29, 2157–2167. [Google Scholar] [CrossRef]
- Bell, M.; Larsson, A.; Venge, P.; Bellomo, R.; Mårtensson, J. Assessment of cell-cycle arrest biomarkers to predict early and delayed acute kidney injury. Dis. Markers 2015, 2015, 158658. [Google Scholar] [CrossRef]









| MODEL | CORTICAL | MEDULLARY | ||||
|---|---|---|---|---|---|---|
| TN | LD | TO | TN | LD | TO | |
| Control (CTL) | − | − | − | − | − | − |
| Amikacin (AMK) | + | + | − | − | − | − |
| Glycerol (GLY) | +++ | ++ | ++ | − | − | ++++ |
| Gentamicin + Cyclosporin A (G50 + CsA) | − | + | − | − | − | − |
| Iohexol (IHX) | − | − | − | − | − | − |
| Tripple whammy (TW) | − | − | − | − | − | − |
| Starvation + Cisplatin (STV + CPT) | − | + | − | ++++ | +++ | − |
| Starvation + Gentamicin (STV + G50) | + | ++ | − | − | − | − |
| Tenofovir + Gentamicin (TFR50 + G50) | ++ | + | − | − | + | − |
| Tenofovir+ Gentamicin (TFR150 + G50) | ++++ | ++++ | − | + | +++ | ++ |
| Gentamicin aged rats (AGED + G50) | ++++ | ++++ | + | − | + | − |
| Gentamicin (G150) | ++++ | ++++ | ++ | − | ++ | ++ |
| Group | CrP (mg/dL) | Treatment | |
|---|---|---|---|
| No. | Acronym | ||
| 1 | AMK | 1.0 | Amikacin (400 mg/kg/day) i.p.during 9 days |
| 2 | AMK | 3.1 | |
| 3 | AMK | 0.9 | |
| 4 | AMK | 2.6 | Amikacin (500 mg/kg/day) i.p.during 9 days |
| 5 | AMK | 2.3 | |
| 6 | AMK | 2.9 | |
| 7 | GLY | 1.9 | Glycerol (10 mg/kg) i.m. single dose |
| 8 | GLY | 1.1 | |
| 9 | GLY | 2.2 | |
| 10 | GLY | 2.0 | |
| 11 | GLY | 3.1 | |
| 12 | G50 + CsA | 1.06 | Cyclosporine (15 mg/kg/day) s.c. during 13 days and gentamicin (50 mg/kg/day) i.p .during the last 6 days |
| 13 | G50 + CsA | 1.16 | |
| 14 | IHX | 2.29 | Iohexol (3g/kg/day) i.v. a total of 3 doses, administered every other day |
| 15 | IHX | 0.66 | |
| 16 | IHX | 0.91 | |
| 17 | AGED + G50 | 3.8 | Gentamicin (50 mg/kg/day) i.p.during 6 days, (9 month old rats) |
| 18 | AGED + G50 | 12.4 | |
| 19 | AGED + G50 | 1.0 | |
| 20 | AGED + G30 | 4.1 | Gentamicin (30 mg/kg/day) i.p.during 6 days, (9 month old rats) |
| 21 | TW | 4.2 | Ibuprofen (400 mg/kg/day) plus trandolapril (0,7 mg/kg/day) v.o. during 10 days and furosemide (20mg/kg/day) i.p. during the last 6 days |
| 22 | TW | 4.8 | |
| 23 | TW | 3.6 | |
| 24 | TW | 3.2 | |
| 25 | STV + G50 | 0.98 | Fasting for two days and followed by gentamicin (50 mg/kg/day) i.p. during 6 days |
| 26 | STV + G50 | 0.9 | |
| 27 | STV + G50 | 2.7 | |
| 28 | TFR50 + G50 | 0.9 | Tenofovir (50 mg/kg/day) v.o. during 30 days and gentamicin (50 mg/kg/day) i.p .during the last 6 days |
| 29 | TFR50 + G50 | 2.2 | |
| 30 | TFR50 + G50 | 1.8 | |
| 31 | TFR150 + G50 | 5.8 | Tenofovir (150 mg/kg/day) v.o. during 30 days and gentamicin (50 mg/kg/day) i.p .during the last 6 days |
| 32 | TFR150 + G50 | 3.5 | |
| 33 | TFR150 + G50 | 2.7 | |
| 34 | STV + CPT | 1.0 | Fasting for two days and then a single administration of cisplatin (2,5 mg/kg) i.p |
| 35 | STV + CPT | 1.2 | |
| 36 | STV + CPT | 0.9 | |
| 37 | STV + CPT | 2.9 | |
| 38 | STV + CPT | 4.6 | |
| 39 | STV + CPT | 3.8 | |
| 40 | G150 | 2.1 | Gentamicin (150 mg/kg/day) i.p.during 6 days |
| 41 | G150 | 2.9 | |
| 42 | G150 | 4.2 | |
| 43 | CTL | 0.5 | Control (saline solution) |
| 44 | CTL | 0.5 | |
| 45 | CTL | 0.6 | |
Publisher’s Note: MDPI stays neutral with regard to jurisdictional claims in published maps and institutional affiliations. |
© 2022 by the authors. Licensee MDPI, Basel, Switzerland. This article is an open access article distributed under the terms and conditions of the Creative Commons Attribution (CC BY) license (https://creativecommons.org/licenses/by/4.0/).
Share and Cite
Sancho-Martínez, S.M.; Herrero, M.; Fontecha-Barriuso, M.; Mercado-Hernández, J.; López-Hernández, F.J. The Urinary Level of Injury Biomarkers Is Not Univocally Reflective of the Extent of Toxic Renal Tubular Injury in Rats. Int. J. Mol. Sci. 2022, 23, 3494. https://doi.org/10.3390/ijms23073494
Sancho-Martínez SM, Herrero M, Fontecha-Barriuso M, Mercado-Hernández J, López-Hernández FJ. The Urinary Level of Injury Biomarkers Is Not Univocally Reflective of the Extent of Toxic Renal Tubular Injury in Rats. International Journal of Molecular Sciences. 2022; 23(7):3494. https://doi.org/10.3390/ijms23073494
Chicago/Turabian StyleSancho-Martínez, Sandra M., María Herrero, Miguel Fontecha-Barriuso, Joana Mercado-Hernández, and Francisco J. López-Hernández. 2022. "The Urinary Level of Injury Biomarkers Is Not Univocally Reflective of the Extent of Toxic Renal Tubular Injury in Rats" International Journal of Molecular Sciences 23, no. 7: 3494. https://doi.org/10.3390/ijms23073494
APA StyleSancho-Martínez, S. M., Herrero, M., Fontecha-Barriuso, M., Mercado-Hernández, J., & López-Hernández, F. J. (2022). The Urinary Level of Injury Biomarkers Is Not Univocally Reflective of the Extent of Toxic Renal Tubular Injury in Rats. International Journal of Molecular Sciences, 23(7), 3494. https://doi.org/10.3390/ijms23073494

