Thrombin-Activated Platelets Protect Vascular Endothelium against Tumor Cell Extravasation by Targeting Endothelial VCAM-1
Abstract
1. Introduction
2. Results
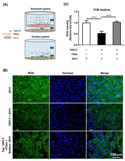
2.1. Thrombin-Activated Platelets (TAPLT) Suppress Tumor Conditioned Medium (TCM)-Induced Endothelial Reactive Oxygen Species (ROS) Production
2.2. TAPLT Suppress TCM-Induced EC Permeability
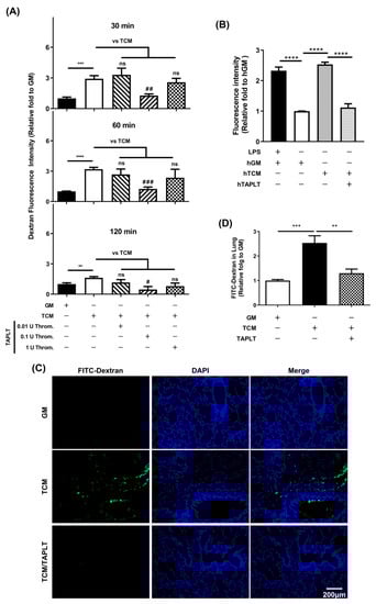
2.3. TAPLT Suppress Tumor-Associated Angiogenesis
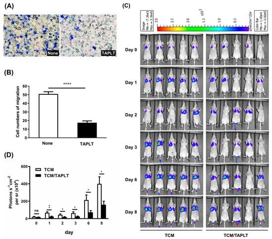
2.4. TAPLT Suppress Tumor Cell Transendothelial Migration and Lung Metastasis
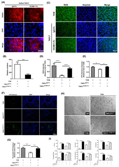
2.5. Expression of Vascular Cell Adhesion Molecule 1 (VCAM-1) on EC Surface Is Essential for Binding, Adhesion, and Protective Role of TAPLT under TCM Stimulation
2.6. TAPLT-Mediated Modulation of Tumor Cell Transendothelial Migration and Metastasis Requires TAPLT Binding to Endothelial VCAM-1
3. Discussion
4. Materials and Methods
4.1. Ethics Approval of Human Subjects
4.2. Animals
4.3. Cell Lines
4.4. Preparation of Tumor Conditioned Medium
4.5. Preparation of Platelets and TAPLT
4.6. ROS Assay
4.7. In Vitro EC Permeability Assay
4.8. Lung Vascular Permeability Assay
4.9. Endothelial Cell Tube Formation
4.10. In Vivo Matrigel Plug Angiogenesis Assay
4.11. In Vitro Tumor Cell Transendothelial Migration
4.12. Cancer Cell Colonization Assay
4.13. ROS Assay of Indirect and Direct Cell–Cell Contact
4.14. Flow Cytometry Analysis of EC Surface Adhesion Proteins Induced by TCM
4.15. Neutralization of VCAM-1 Binding Proteins on TAPLT Surface
4.16. Cell Adhesion Assay
4.17. Statistical Analysis
Supplementary Materials
Author Contributions
Funding
Institutional Review Board Statement
Informed Consent Statement
Acknowledgments
Conflicts of Interest
References
- Trikha, M.; Zhou, Z.; Timar, J.; Raso, E.; Kennel, M.; Emmell, E.; Nakada, M.T. Multiple roles for platelet GPIIb/IIIa and alphavbeta3 integrins in tumor growth, angiogenesis, and metastasis. Cancer Res. 2002, 62, 2824–2833. [Google Scholar] [PubMed]
- Tuting, T.; de Visser, K.E. How neutrophils promote metastasis. Science 2016, 352, 145–146. [Google Scholar] [CrossRef] [PubMed]
- Smeda, M.; Przyborowski, K.; Stojak, M.; Chlopicki, S. The endothelial barrier and cancer metastasis: Does the protective facet of platelet function matter? Biochem. Pharmacol. 2020, 176, 113886. [Google Scholar] [CrossRef] [PubMed]
- Braun, A.; Anders, H.J.; Gudermann, T.; Mammadova-Bach, E. Platelet-Cancer Interplay: Molecular Mechanisms and New Therapeutic Avenues. Front. Oncol. 2021, 11, 665534. [Google Scholar] [CrossRef]
- Balkwill, F.; Mantovani, A. Inflammation and cancer: Back to Virchow? Lancet 2001, 357, 539–545. [Google Scholar] [CrossRef]
- Bendas, G.; Borsig, L. Cancer cell adhesion and metastasis: Selectins, integrins, and the inhibitory potential of heparins. Int. J. Cell Biol. 2012, 2012, 676731. [Google Scholar] [CrossRef]
- Grivennikov, S.I.; Greten, F.R.; Karin, M. Immunity, inflammation, and cancer. Cell 2010, 140, 883–899. [Google Scholar] [CrossRef]
- Kong, D.H.; Kim, Y.K.; Kim, M.R.; Jang, J.H.; Lee, S. Emerging Roles of Vascular Cell Adhesion Molecule-1 (VCAM-1) in Immunological Disorders and Cancer. Int. J. Mol. Sci. 2018, 19, 1057. [Google Scholar] [CrossRef]
- Man, Y.G. Aberrant leukocyte infiltration: A direct trigger for breast tumor invasion and metastasis. Int. J. Biol. Sci. 2010, 6, 129–132. [Google Scholar] [CrossRef]
- Takanami, I.; Takeuchi, K.; Kodaira, S. Tumor-associated macrophage infiltration in pulmonary adenocarcinoma: Association with angiogenesis and poor prognosis. Oncology 1999, 57, 138–142. [Google Scholar] [CrossRef]
- Schumacher, D.; Strilic, B.; Sivaraj, K.K.; Wettschureck, N.; Offermanns, S. Platelet-derived nucleotides promote tumor-cell transendothelial migration and metastasis via P2Y2 receptor. Cancer Cell 2013, 24, 130–137. [Google Scholar] [CrossRef] [PubMed]
- Yu, L.X.; Yan, L.; Yang, W.; Wu, F.Q.; Ling, Y.; Chen, S.Z.; Tang, L.; Tan, Y.X.; Cao, D.; Wu, M.C.; et al. Platelets promote tumour metastasis via interaction between TLR4 and tumour cell-released high-mobility group box1 protein. Nat. Commun. 2014, 5, 5256. [Google Scholar] [CrossRef] [PubMed]
- Schlesinger, M. Role of platelets and platelet receptors in cancer metastasis. J. Hematol. Oncol. 2018, 11, 125. [Google Scholar] [CrossRef] [PubMed]
- Bottsford-Miller, J.; Choi, H.J.; Dalton, H.J.; Stone, R.L.; Cho, M.S.; Haemmerle, M.; Nick, A.M.; Pradeep, S.; Zand, B.; Previs, R.A.; et al. Differential platelet levels affect response to taxane-based therapy in ovarian cancer. Clin. Cancer Res. 2015, 21, 602–610. [Google Scholar] [CrossRef]
- Ahmad, R.; Menezes, J.; Knafo, L.; Ahmad, A. Activated human platelets express Fas-L and induce apoptosis in Fas-positive tumor cells. J. Leukoc. Biol. 2001, 69, 123–128. [Google Scholar]
- Boulaftali, Y.; Hess, P.R.; Getz, T.M.; Cholka, A.; Stolla, M.; Mackman, N.; Owens, A.P., III; Ware, J.; Kahn, M.L.; Bergmeier, W. Platelet ITAM signaling is critical for vascular integrity in inflammation. J. Clin. Investig. 2013, 123, 908–916. [Google Scholar] [CrossRef]
- Crist, S.A.; Elzey, B.D.; Ludwig, A.T.; Griffith, T.S.; Staack, J.B.; Lentz, S.R.; Ratliff, T.L. Expression of TNF-related apoptosis-inducing ligand (TRAIL) in megakaryocytes and platelets. Exp. Hematol. 2004, 32, 1073–1081. [Google Scholar] [CrossRef]
- Ibele, G.M.; Kay, N.E.; Johnson, G.J.; Jacob, H.S. Human platelets exert cytotoxic effects on tumor cells. Blood 1985, 65, 1252–1255. [Google Scholar] [CrossRef]
- Martini, C.; Thompson, E.J.; Hyslop, S.R.; Cockshell, M.P.; Dale, B.J.; Ebert, L.M.; Woods, A.E.; Josefsson, E.C.; Bonder, C.S. Platelets disrupt vasculogenic mimicry by cancer cells. Sci. Rep. 2020, 10, 5869. [Google Scholar] [CrossRef]
- Wang, Y.; Zhang, H. Platelet-induced inhibition of tumor cell growth. Thromb. Res. 2008, 123, 324–330. [Google Scholar] [CrossRef]
- Papa, A.L.; Jiang, A.; Korin, N.; Chen, M.B.; Langan, E.T.; Waterhouse, A.; Nash, E.; Caroff, J.; Graveline, A.; Vernet, A.; et al. Platelet decoys inhibit thrombosis and prevent metastatic tumor formation in preclinical models. Sci. Transl. Med. 2019, 11, eaau5898. [Google Scholar] [CrossRef] [PubMed]
- Deppermann, C.; Kraft, P.; Volz, J.; Schuhmann, M.K.; Beck, S.; Wolf, K.; Stegner, D.; Stoll, G.; Nieswandt, B. Platelet secretion is crucial to prevent bleeding in the ischemic brain but not in the inflamed skin or lung in mice. Blood 2017, 129, 1702–1706. [Google Scholar] [CrossRef] [PubMed]
- Gros, A.; Ollivier, V.; Ho-Tin-Noe, B. Platelets in inflammation: Regulation of leukocyte activities and vascular repair. Front. Immunol. 2014, 5, 678. [Google Scholar] [CrossRef] [PubMed]
- Coppinger, J.A.; Cagney, G.; Toomey, S.; Kislinger, T.; Belton, O.; McRedmond, J.P.; Cahill, D.J.; Emili, A.; Fitzgerald, D.J.; Maguire, P.B. Characterization of the proteins released from activated platelets leads to localization of novel platelet proteins in human atherosclerotic lesions. Blood 2004, 103, 2096–2104. [Google Scholar] [CrossRef]
- Fitch-Tewfik, J.L.; Flaumenhaft, R. Platelet granule exocytosis: A comparison with chromaffin cells. Front. Endocrinol. 2013, 4, 77. [Google Scholar] [CrossRef]
- Heemskerk, J.W.; Bevers, E.M.; Lindhout, T. Platelet activation and blood coagulation. Thromb. Haemost. 2002, 88, 186–193. [Google Scholar]
- Jennings, L.K. Mechanisms of platelet activation: Need for new strategies to protect against platelet-mediated atherothrombosis. Thromb. Haemost. 2009, 102, 248–257. [Google Scholar] [CrossRef]
- Diaz-Ricart, M.; Palomo, M.; Fuste, B.; Lopez-Vilchez, I.; Carbo, C.; Perez-Pujol, S.; White, J.G.; Escolar, G. Inhibition of tyrosine kinase activity prevents the adhesive and cohesive properties of platelets and the expression of procoagulant activity in response to collagen. Thromb. Res. 2008, 121, 873–883. [Google Scholar] [CrossRef]
- Fager, A.M.; Wood, J.P.; Bouchard, B.A.; Feng, P.; Tracy, P.B. Properties of procoagulant platelets: Defining and characterizing the subpopulation binding a functional prothrombinase. Arterioscler. Thromb. Vasc. Biol. 2010, 30, 2400–2407. [Google Scholar] [CrossRef]
- Munnix, I.C.; Cosemans, J.M.; Auger, J.M.; Heemskerk, J.W. Platelet response heterogeneity in thrombus formation. Thromb. Haemost. 2009, 102, 1149–1156. [Google Scholar]
- Tomaiuolo, M.; Brass, L.F.; Stalker, T.J. Regulation of Platelet Activation and Coagulation and Its Role in Vascular Injury and Arterial Thrombosis. Interv. Cardiol. Clin. 2017, 6, 1–12. [Google Scholar] [CrossRef]
- McGowan, E.B.; Detwiler, T.C. Characterization of the thrombin-induced desensitization of platelet activation by thrombin. Thromb. Res. 1983, 31, 297–304. [Google Scholar] [CrossRef]
- Rotilio, D.; Joseph, D.; Hatmi, M.; Vargaftig, B.B. Structural requirements for preventing the aspirin- and the arachidonate-induced inactivation of platelet cyclo-oxygenase: Additional evidence for distinct enzymatic sites. Eur. J. Pharmacol. 1984, 97, 197–208. [Google Scholar] [CrossRef]
- Xu, Y.; Swerlick, R.A.; Sepp, N.; Bosse, D.; Ades, E.W.; Lawley, T.J. Characterization of expression and modulation of cell adhesion molecules on an immortalized human dermal microvascular endothelial cell line (HMEC-1). J. Investig. Dermatol. 1994, 102, 833–837. [Google Scholar] [CrossRef] [PubMed]
- Ushio-Fukai, M.; Nakamura, Y. Reactive oxygen species and angiogenesis: NADPH oxidase as target for cancer therapy. Cancer Lett. 2008, 266, 37–52. [Google Scholar] [CrossRef] [PubMed]
- Khanna, P.; Yunkunis, T.; Muddana, H.S.; Peng, H.H.; August, A.; Dong, C. p38 MAP kinase is necessary for melanoma-mediated regulation of VE-cadherin disassembly. Am. J. Physiol. Cell Physiol. 2010, 298, C1140–C1150. [Google Scholar] [CrossRef] [PubMed][Green Version]
- Peng, H.H.; Dong, C. Systemic analysis of tumor cell-induced endothelial calcium signaling and junction disassembly. Cell Mol. Bioeng. 2009, 2, 375–385. [Google Scholar] [CrossRef][Green Version]
- Peng, H.H.; Hodgson, L.; Henderson, A.J.; Dong, C. Involvement of phospholipase C signaling in melanoma cell-induced endothelial junction disassembly. Front. Biosci. 2005, 10, 1597–1606. [Google Scholar] [CrossRef]
- Chen, C.H.; Chen, Y.L.; Sung, P.H.; Sun, C.K.; Chen, K.H.; Chen, Y.L.; Huang, T.H.; Lu, H.I.; Lee, F.Y.; Sheu, J.J.; et al. Effective protection against acute respiratory distress syndrome/sepsis injury by combined adipose-derived mesenchymal stem cells and preactivated disaggregated platelets. Oncotarget 2017, 8, 82415–82429. [Google Scholar]
- Chen, Y.T.; Yang, C.C.; Lin, K.C.; Chen, K.H.; Sung, P.H.; Shao, P.L.; Li, Y.C.; Chiang, J.Y.; Yip, H.K. Preactivated and disaggregated shape-changed platelets protect kidney against from ischemia-reperfusion injury in rat through attenuating inflammation reaction. J. Tissue Eng. Regen. Med. 2019, 13, 2155–2168. [Google Scholar] [CrossRef]
- Day, Y.J.; Chen, K.H.; Chen, Y.L.; Huang, T.H.; Sung, P.H.; Lee, F.Y.; Chen, C.H.; Chai, H.T.; Yin, T.C.; Chiang, H.J.; et al. Preactivated and disaggregated shape-changed platelets protected against acute respiratory distress syndrome complicated by sepsis through inflammation suppression. Shock 2016, 46, 575–586. [Google Scholar] [CrossRef] [PubMed]
- Kinlough-Rathbone, R.L.; Packham, M.A.; Guccione, M.A.; Richardson, M.; Harfenist, E.J.; Mustard, J.F. Characteristics of thrombin-degranulated human platelets: Development of a method that does not use proteolytic enzymes for deaggregation. Thromb. Haemost. 1991, 65, 403–410. [Google Scholar] [CrossRef] [PubMed]
- Reddel, C.J.; Tan, C.W.; Chen, V.M. Thrombin Generation and Cancer: Contributors and Consequences. Cancers 2019, 11, 100. [Google Scholar] [CrossRef] [PubMed]
- Duchemin, J.; Pan-Petesch, B.; Arnaud, B.; Blouch, M.T.; Abgrall, J.F. Influence of coagulation factors and tissue factor concentration on the thrombin generation test in plasma. Thromb. Haemost. 2008, 99, 767–773. [Google Scholar]
- Lee, A.M.; Tormoen, G.W.; Kanso, E.; McCarty, O.J.; Newton, P.K. Modeling and simulation of procoagulant circulating tumor cells in flow. Front Oncol 2012, 2, 108. [Google Scholar] [CrossRef]
- Liang, S.; Sharma, A.; Peng, H.H.; Robertson, G.; Dong, C. Targeting mutant (V600E) B-Raf in melanoma interrupts immunoediting of leukocyte functions and melanoma extravasation. Cancer Res. 2007, 67, 5814–5820. [Google Scholar] [CrossRef]
- Peng, H.H.; Liang, S.; Henderson, A.J.; Dong, C. Regulation of interleukin-8 expression in melanoma-stimulated neutrophil inflammatory response. Exp. Cell Res. 2007, 313, 551–559. [Google Scholar] [CrossRef]
- Campagna, R.; Mateuszuk, L.; Wojnar-Lason, K.; Kaczara, P.; Tworzydlo, A.; Kij, A.; Bujok, R.; Mlynarski, J.; Wang, Y.; Sartini, D.; et al. Nicotinamide N-methyltransferase in endothelium protects against oxidant stress-induced endothelial injury. Biochim. Biophys. Acta Mol. Cell Res. 2021, 1868, 119082. [Google Scholar] [CrossRef]
- Szczesny-Malysiak, E.; Stojak, M.; Campagna, R.; Grosicki, M.; Jamrozik, M.; Kaczara, P.; Chlopicki, S. Bardoxolone methyl displays detrimental effects on endothelial bioenergetics, suppresses endothelial ET-1 release, and increases endothelial permeability in human microvascular endothelium. Oxid. Med. Cell. Longev. 2020, 2020, 4678252. [Google Scholar] [CrossRef]
- Sena, C.M.; Leandro, A.; Azul, L.; Seica, R.; Perry, G. Vascular oxidative stress: Impact and therapeutic approaches. Front. Physiol. 2018, 9, 1668. [Google Scholar] [CrossRef]
- Reymond, N.; d’Agua, B.B.; Ridley, A.J. Crossing the endothelial barrier during metastasis. Nat. Rev. Cancer 2013, 13, 858–870. [Google Scholar] [CrossRef] [PubMed]
- Goncharov, N.V.; Nadeev, A.D.; Jenkins, R.O.; Avdonin, P.V. Markers and Biomarkers of Endothelium: When Something Is Rotten in the State. Oxid. Med. Cell. Longev. 2017, 2017, 9759735. [Google Scholar] [CrossRef] [PubMed]
- Cook-Mills, J.M.; Marchese, M.E.; Abdala-Valencia, H. Vascular cell adhesion molecule-1 expression and signaling during disease: Regulation by reactive oxygen species and antioxidants. Antioxid. Redox Signal. 2011, 15, 1607–1638. [Google Scholar] [CrossRef] [PubMed]
- Tichet, M.; Prod’Homme, V.; Fenouille, N.; Ambrosetti, D.; Mallavialle, A.; Cerezo, M.; Ohanna, M.; Audebert, S.; Rocchi, S.; Giacchero, D.; et al. Tumour-derived SPARC drives vascular permeability and extravasation through endothelial VCAM1 signalling to promote metastasis. Nat. Commun. 2015, 6, 6993. [Google Scholar] [CrossRef] [PubMed]
- Schlesinger, M.; Bendas, G. Contribution of very late antigen-4 (VLA-4) integrin to cancer progression and metastasis. Cancer Metastasis Rev. 2015, 34, 575–591. [Google Scholar] [CrossRef]
- Rivera, J.; Lozano, M.L.; Navarro-Nunez, L.; Vicente, V. Platelet receptors and signaling in the dynamics of thrombus formation. Haematologica 2009, 94, 700–711. [Google Scholar] [CrossRef]
- Cho, S.Y.; Jeon, Y.L.; Choi, S.K.; Suh, J.T.; Lee, H.J.; Park, T.S. Mean platelet volume in Korean patients with acute ischemic stroke: A gender difference. Platelets 2013, 24, 75–76. [Google Scholar] [CrossRef]
- Gu, M.; Zhai, Z.; Huang, L.; Zheng, W.; Zhou, Y.; Zhu, R.; Shen, F.; Yuan, C. Pre-treatment mean platelet volume associates with worse clinicopathologic features and prognosis of patients with invasive breast cancer. Breast Cancer 2016, 23, 752–760. [Google Scholar] [CrossRef]
- Kumagai, S.; Tokuno, J.; Ueda, Y.; Marumo, S.; Shoji, T.; Nishimura, T.; Fukui, M.; Huang, C.L. Prognostic significance of preoperative mean platelet volume in resected non-small-cell lung cancer. Mol. Clin. Oncol. 2015, 3, 197–201. [Google Scholar] [CrossRef]
- Takeuchi, H.; Abe, M.; Takumi, Y.; Hashimoto, T.; Kobayashi, R.; Osoegawa, A.; Miyawaki, M.; Okamoto, T.; Sugio, K. The prognostic impact of the platelet distribution width-to-platelet count ratio in patients with breast cancer. PLoS ONE 2017, 12, e0189166. [Google Scholar] [CrossRef]
- Zhang, F.; Chen, Z.; Wang, P.; Hu, X.; Gao, Y.; He, J. Combination of platelet count and mean platelet volume (COP-MPV) predicts postoperative prognosis in both resectable early and advanced stage esophageal squamous cell cancer patients. Tumour Biol. 2016, 37, 9323–9331. [Google Scholar] [CrossRef] [PubMed]
- Geng, J.G. Interaction of vascular endothelial cells with leukocytes, platelets and cancer cells in inflammation, thrombosis and cancer growth and metastasis. Acta Pharmacol. Sin. 2003, 24, 1297–1300. [Google Scholar] [PubMed]
- Tohgo, A.; Tanaka, N.G.; Ogawa, H. Platelet-aggregating activities of metastasizing tumor cells. IV. Effects of cell surface modification on thrombin generation, platelet aggregation and subsequent lung colonization. Invasion Metastasis 1986, 6, 58–68. [Google Scholar] [PubMed]
- Wojtukiewicz, M.Z.; Hempel, D.; Sierko, E.; Tucker, S.C.; Honn, K.V. Antiplatelet agents for cancer treatment: A real perspective or just an echo from the past? Cancer Metastasis Rev. 2017, 36, 305–329. [Google Scholar] [CrossRef]
- De Cicco-Skinner, K.L.; Henry, G.H.; Cataisson, C.; Tabib, T.; Gwilliam, J.C.; Watson, N.J.; Bullwinkle, E.M.; Falkenburg, L.; O’Neill, R.C.; Morin, A.; et al. Endothelial cell tube formation assay for the in vitro study of angiogenesis. J. Vis. Exp. 2014, 91, e51312. [Google Scholar]
- Lung, H.L.; Lung, M.L. In vivo Matrigel Plug Angiogenesis Assay. Bio-Protocol. 2012, 2, e261. [Google Scholar] [CrossRef]
- Kuo, C.H.; Chen, P.K.; Chang, B.I.; Sung, M.C.; Shi, C.S.; Lee, J.S.; Chang, C.F.; Shi, G.Y.; Wu, H.L. The recombinant lectin-like domain of thrombomodulin inhibits angiogenesis through interaction with Lewis Y antigen. Blood 2012, 119, 1302–1313. [Google Scholar] [CrossRef]








Publisher’s Note: MDPI stays neutral with regard to jurisdictional claims in published maps and institutional affiliations. |
© 2022 by the authors. Licensee MDPI, Basel, Switzerland. This article is an open access article distributed under the terms and conditions of the Creative Commons Attribution (CC BY) license (https://creativecommons.org/licenses/by/4.0/).
Share and Cite
Lee, C.-M.; Chang, M.-L.; Chen, R.-H.; Chen, F.-W.; Liu, J.-C.; Kuo, S.-L.; Peng, H.-H. Thrombin-Activated Platelets Protect Vascular Endothelium against Tumor Cell Extravasation by Targeting Endothelial VCAM-1. Int. J. Mol. Sci. 2022, 23, 3433. https://doi.org/10.3390/ijms23073433
Lee C-M, Chang M-L, Chen R-H, Chen F-W, Liu J-C, Kuo S-L, Peng H-H. Thrombin-Activated Platelets Protect Vascular Endothelium against Tumor Cell Extravasation by Targeting Endothelial VCAM-1. International Journal of Molecular Sciences. 2022; 23(7):3433. https://doi.org/10.3390/ijms23073433
Chicago/Turabian StyleLee, Chiou-Mei, Ming-Ling Chang, Ren-Hao Chen, Fan-Wen Chen, Jo-Chuan Liu, Shun-Li Kuo, and Hsin-Hsin Peng. 2022. "Thrombin-Activated Platelets Protect Vascular Endothelium against Tumor Cell Extravasation by Targeting Endothelial VCAM-1" International Journal of Molecular Sciences 23, no. 7: 3433. https://doi.org/10.3390/ijms23073433
APA StyleLee, C.-M., Chang, M.-L., Chen, R.-H., Chen, F.-W., Liu, J.-C., Kuo, S.-L., & Peng, H.-H. (2022). Thrombin-Activated Platelets Protect Vascular Endothelium against Tumor Cell Extravasation by Targeting Endothelial VCAM-1. International Journal of Molecular Sciences, 23(7), 3433. https://doi.org/10.3390/ijms23073433

