Identification and Characterization of Salt- and Drought-Responsive AQP Family Genes in Medicagosativa L.
Abstract
1. Introduction
2. Results
2.1. Identification of AQP Family Genes in the Medicago Genome
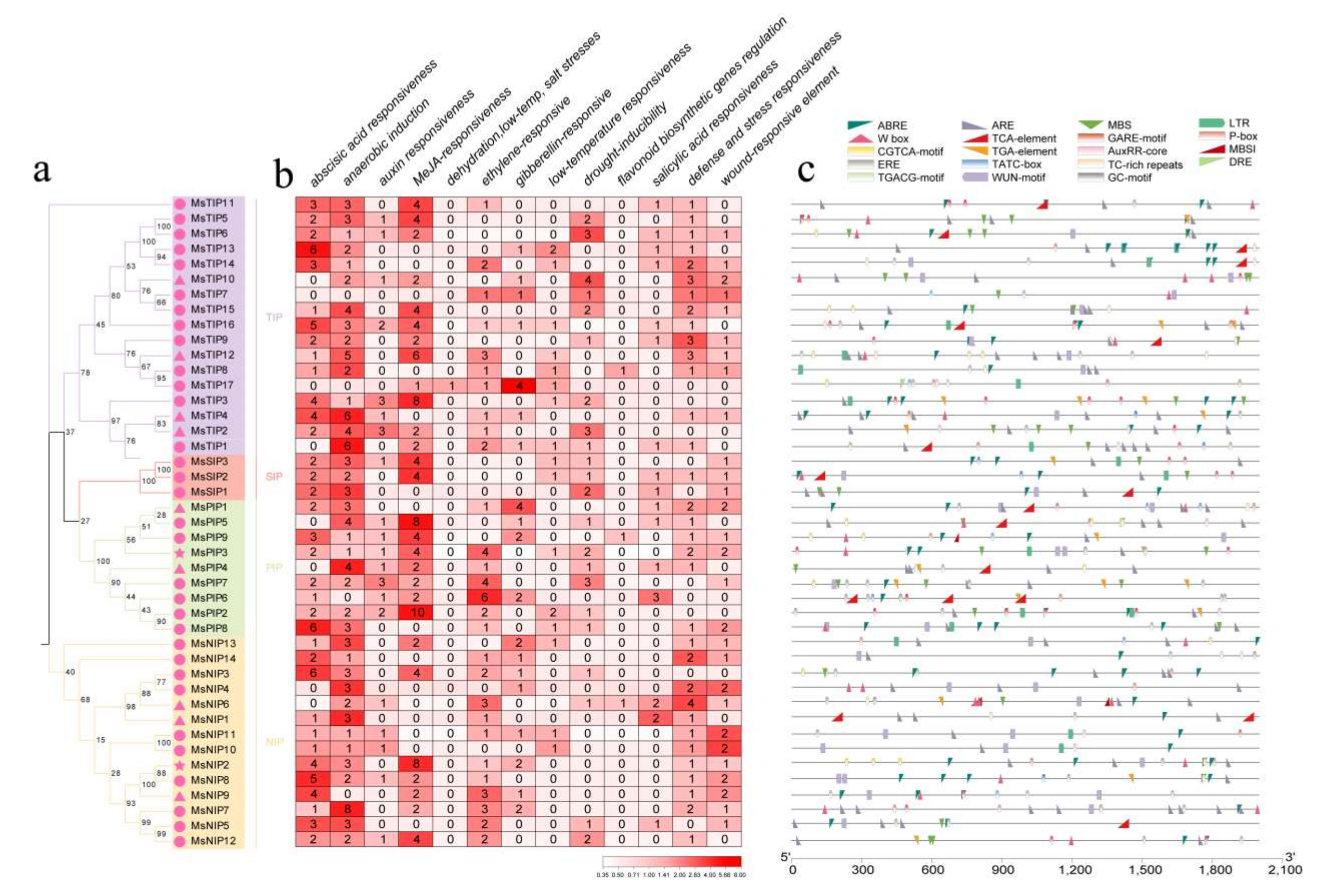
2.2. Multiple Sequence Alignment, Phylogenetic Analysis and Classification of AQPs in Medicago
2.3. Chromosome Localization and Collinearity Analysis of AQP Genes in Medicago
2.4. Analyses of Conserved Motif and Gene Structure of AQP Genes in M. sativa
2.5. Analyses of Cis-Acting Elements of MsAQP Genes
2.6. Analyses of Expression Profiles of MtAQPs for the Screening of Candidate MsAQP Genes
2.7. Validation of Expression Profile of Stress-Responsive MsAQP Genes by qPCR Analysis
2.8. Spatial Expression Profiling of MsAQP
3. Discussion
4. Materials and Methods
4.1. Identification of AQP Genes in the Medicago Sativa and Medicago Truncatula Genome
4.2. Sequence Analysis and Structural Characterization of AQP Genes in M. sativa
4.3. Phylogenetic Analysis and Classification of the AQP Genes in M. sativa
4.4. Analyses of Collinearity and Chromosome Location of the AQP Genes
4.5. Analysis of Cis-Acting Element of the MsAQP Genes
4.6. Analysis of the Expression Profile of MtAQP Genes with Microarray Data
4.7. Plant Materials and Treatments
4.8. Analysis of the AQP Gene Expression in M. sativa by qPCR
Supplementary Materials
Author Contributions
Funding
Institutional Review Board Statement
Informed Consent Statement
Data Availability Statement
Conflicts of Interest
References
- Mammadov, J.; Buyyarapu, R.; Guttikonda, S.K.; Parliament, K.; Abdurakhmonov, I.Y.; Kumpatla, S.P. Wild relatives of maize, rice, cotton, and soybean: Treasure troves for tolerance to biotic and abiotic stresses. Front. Plant Sci. 2018, 9, 886. [Google Scholar] [CrossRef] [PubMed]
- Türkan, I.; Demiral, T. Recent developments in understanding salinity tolerance. Environ. Exp. Bot. 2009, 67, 2–9. [Google Scholar] [CrossRef]
- Sivakumar, M.V.K.; Das, H.P.; Brunini, O. Impacts of present and future climate variability and change on agriculture and forestry in the arid and semi-arid tropics. Clim. Chang. 2005, 70, 31–72. [Google Scholar] [CrossRef]
- Zhang, J.L.; Shi, H. Physiological and molecular mechanisms of plant salt tolerance. Photosynth. Res. 2013, 115, 1–22. [Google Scholar] [CrossRef] [PubMed]
- Chaves, M.M.; Maroco, J.P.; Pereira, J.S. Understanding plant responses to drought—From genes to the whole plant. Funct. Plant Biol. 2003, 30, 239–264. [Google Scholar] [CrossRef]
- Mouradi, M.; Farissi, M.; Bouizgaren, A.; Makoudi, B.; Kabbadj, A.; Very, A.A.; Sentenac, H.; Qaddourya, A.; Ghoulam, C. Effects of water deficit on growth, nodulation and physiological and biochemical processes in Medicago sativa-rhizobia symbiotic association. Arid. Land Res. Manag. 2015, 30, 193–208. [Google Scholar] [CrossRef]
- Maurel, C.; Verdoucq, L.; Luu, D.T.; Santoni, V. Plant aquaporins: Membrane channels with multiple integrated functions. Annu. Rev. Plant Biol. 2008, 59, 595–624. [Google Scholar] [CrossRef]
- Chaumont, F.; Tyerman, S.D. Aquaporins: Highly regulated channels controlling plant water relations. Plant Physiol. 2014, 164, 1600–1618. [Google Scholar] [CrossRef]
- Singh, R.K.; Deshmukh, R.; Muthamilarasan, M.; Rani, R.; Prasad, M. Versatile roles of aquaporin in physiological processes and stress tolerance in plants. Plant Physiol. Biochem. 2020, 149, 178–189. [Google Scholar] [CrossRef]
- Chaumont, F.; Barrieu, F.; Wojcik, E.; Chrispeels, M.J.; Jung, R. Aquaporins constitute a large and highly divergent protein family in maize. Plant Physiol. 2001, 125, 1206–1215. [Google Scholar] [CrossRef]
- Sakurai, J.; Ishikawa, F.; Yamaguchi, T.; Uemura, M.; Maeshima, M. Identification of 33 rice aquaporin genes and analysis of their expression and function. Plant Cell Physiol. 2005, 46, 1568–1577. [Google Scholar] [CrossRef]
- Johanson, U.; Karlsson, M.; Johansson, I.; Gustavsson, S.; Sjovall, S.; Fraysse, L.; Weig, A.R.; Kjellbom, P. The complete set of genes encoding major intrinsic proteins in Arabidopsis provides a framework for a new nomenclature for major intrinsic proteins in plants. Plant Physiol. 2001, 126, 1358–1369. [Google Scholar] [CrossRef] [PubMed]
- Forrest, K.L.; Bhave, M. Major intrinsic proteins (MIPs) in plants: A complex gene family with major impacts on plant phenotype. Funct. Integr. Genom. 2007, 7, 263–289. [Google Scholar] [CrossRef] [PubMed]
- Johansson, I.; Karlsson, M.; Johanson, U.; Larsson, C.; Kjellbom, P. The role of auaporins in cellular and whole plant water balance. Biochim. Biophys. Acta 2000, 1465, 324–343. [Google Scholar] [CrossRef]
- Maurel, C.; Boursiac, Y.; Luu, D.T.; Santoni, V.; Shahzad, Z.; Verdoucq, L. Aquaporins in plants. Physiol. Rev. 2015, 95, 1321–1358. [Google Scholar] [CrossRef]
- Reizer, J.; Reizer, A.; Saier, J.M.H. The MIP family of integral membrane channel proteins: Sequence comparisons, evolutionary relationships, reconstructed pathway of evolution, and proposed functional differentiation of the two repeated halves of the proteins. Crit. Rev. Biochem. Mol. Biol. 1993, 28, 235–257. [Google Scholar] [CrossRef]
- Sudhakaran, S.; Thakral, V.; Padalkar, G.; Rajora, N.; Dhiman, P.; Raturi, G.; Sharma, Y.; Tripathi, D.K.; Deshmukh, R.; Sharma, T.R.; et al. Significance of solute specificity, expression, and gating mechanism of tonoplast intrinsic protein during development and stress response in plants. Physiol. Plant. 2021, 172, 258–274. [Google Scholar] [CrossRef]
- Zardoya, P. Phylogeny and evolution of the major intrinsic protein family. Biol. Cell 2005, 97, 397–414. [Google Scholar] [CrossRef]
- Pommerrenig, B.; Diehn, T.A.; Bernhardt, N.; Bienert, M.D.; Mitani-Ueno, N.; Fuge, J.; Bieber, A.; Spitzer, C.; Brautigam, A.; Ma, J.F.; et al. Functional evolution of nodulin 26-like intrinsic proteins: From bacterial arsenic detoxification to plant nutrient transport. New Phytol. 2020, 225, 1383–1396. [Google Scholar] [CrossRef]
- Yue, C.; Cao, H.; Wang, L.; Zhou, Y.; Hao, X.; Zeng, J.; Wang, X.; Yang, Y. Molecular cloning and expression analysis of tea plant aquaporin (AQP) gene family. Plant Physiol. Biochem. 2014, 83, 65–76. [Google Scholar] [CrossRef]
- Li, S.; Wang, L.; Zhang, Y.; Zhu, G.; Zhu, X.; Xia, Y.; Li, J.; Gao, X.; Wang, S.; Zhang, J.; et al. Genome-wide identification and function of aquaporin genes during dormancy and sprouting periods of kernel-using apricot (Prunus armeniaca L.). Front. Plant Sci. 2021, 12, 690040. [Google Scholar] [CrossRef] [PubMed]
- Tao, P.; Zhong, X.M.; Li, B.Y.; Wang, W.H.; Yue, Z.C.; Lei, J.L.; Guo, W.L.; Huang, X.Y. Genome-wide identification and characterization of aquaporin genes (AQPs) in Chinese cabbage (Brassica rapa ssp. pekinensis). Mol. Genet. Genom. 2014, 289, 1131–1145. [Google Scholar] [CrossRef]
- Smart, L.B.; Moskal, W.A.; Cameron, K.D.; Bennett, A.B. MIP genes are down-regulated under drought stress in Nicotiana glauca. Plant Cell Physiol. 2001, 42, 686–693. [Google Scholar] [CrossRef] [PubMed]
- Alleva, K.; Marquez, M.; Villarreal, N.; Mut, P.; Bustamante, C.; Bellati, J.; Martinez, G.; Civello, M.; Amodeo, G. Cloning, functional characterization, and co-expression studies of a novel aquaporin (FaPIP2;1) of strawberry fruit. J. Exp. Bot. 2010, 61, 3935–3945. [Google Scholar] [CrossRef]
- Ayadi, M.; Cavez, D.; Miled, N.; Chaumont, F.; Masmoudi, K. Identification and characterization of two plasma membrane aquaporins in durum wheat (Triticum turgidum L. subsp. durum) and their role in abiotic stress tolerance. Plant Physiol. Biochem. 2011, 49, 1029–1039. [Google Scholar] [CrossRef]
- Tournaire-Roux, C.; Sutka, M.; Javot, H.; Gout, E.; Gerbeau, P.; Luu, D.T.; Bligny, R.; Maurel, C. Cytosolic pH regulates root water transport during anoxic stress through gating of aquaporins. Nature 2003, 425, 393–397. [Google Scholar] [CrossRef] [PubMed]
- Sade, N.; Gebretsadik, M.; Seligmann, R.; Schwartz, A.; Wallach, R.; Moshelion, M. The role of tobacco Aquaporin1 in improving water use efficiency, hydraulic conductivity, and yield production under salt stress. Plant Physiol. 2010, 152, 245–254. [Google Scholar] [CrossRef]
- Aharon, R.; Shahak, Y.; Wininger, S.; Bendov, R.; Kapulnik, Y.; Galili, G. Overexpression of a plasma membrane aquaporin in transgenic tobacco improves plant vigor under favorable growth conditions but not under drought or salt stress. Plant Cell 2003, 15, 439–447. [Google Scholar] [CrossRef]
- Afzal, Z.; Howton, T.C.; Sun, Y.; Mukhtar, M.S. The roles of aquaporins in plant stress responses. J. Dev. Biol. 2016, 4, 9. [Google Scholar] [CrossRef]
- Alexandersson, E.; Danielson, J.A.; Rade, J.; Moparthi, V.K.; Fontes, M.; Kjellbom, P.; Johanson, U. Transcriptional regulation of aquaporins in accessions of Arabidopsis in response to drought stress. Plant J. 2010, 61, 650–660. [Google Scholar] [CrossRef]
- Kayum, M.A.; Park, J.I.; Nath, U.K.; Biswas, M.K.; Kim, H.T.; Nou, I.S. Genome-wide expression profiling of aquaporin genes confer responses to abiotic and biotic stresses in Brassica rapa. BMC Plant Biol. 2017, 17, 23. [Google Scholar] [CrossRef] [PubMed]
- Zhou, S.; Hu, W.; Deng, X.; Ma, Z.; Chen, L.; Huang, C.; Wang, C.; Wang, J.; He, Y.; Yang, G.; et al. Overexpression of the wheat aquaporin gene, TaAQP7, enhances drought tolerance in transgenic tobacco. PLoS ONE 2012, 7, e52439. [Google Scholar] [CrossRef]
- Hu, W.; Yuan, Q.; Wang, Y.; Cai, R.; Deng, X.; Wang, J.; Zhou, S.; Chen, M.; Chen, L.; Huang, C.; et al. Overexpression of a wheat aquaporin gene, TaAQP8, enhances salt stress tolerance in transgenic tobacco. Plant Cell Physiol. 2012, 53, 2127–2141. [Google Scholar] [CrossRef] [PubMed]
- Zhang, L.; Zang, F.; Hasi, A. Research progress on alfalfa salt tolerance. Acta Pr. Sin. 2012, 21, 296–305. [Google Scholar]
- Kaiwen, G.; Zisong, X.; Yuze, H.; Qi, S.; Yue, W.; Yanhui, C.; Jiechen, W.; Wei, L.; Huihui, Z. Effects of salt concentration, pH, and their interaction on plant growth, nutrient uptake, and photochemistry of alfalfa (Medicago sativa) leaves. Plant Signal. Behav. 2020, 15, 1832373. [Google Scholar] [CrossRef] [PubMed]
- Zhang, H.H.; Li, X.; Nan, X.; Sun, G.Y.; Sun, M.L.; Cai, D.J.; Siyu Gu, S.Y. Alkalinity and salinity tolerance during seed germination and early seedling stages of three alfalfa (Medicago sativa L.) cultivars. Legume Res. 2018, 40, 853–858. [Google Scholar] [CrossRef][Green Version]
- Huang, Z.; Liu, Y.; Cui, Z.; Fang, Y.; He, H.H.; Liu, B.R.; Wu, G.L. Soil water storage deficit of alfalfa (Medicago sativa) grasslands along ages in arid area (China). Field Crop. Res. 2018, 221, 1–6. [Google Scholar] [CrossRef]
- Li, S.X.; Liu, J.L.; An, Y.R.; Cao, Y.M.; Liu, Y.S.; Zhang, J.; Geng, J.C.; Hu, T.M.; Yang, P.Z. MsPIP2;2, a novel aquaporin gene from Medicago sativa, confers salt tolerance in transgenic Arabidopsis. Environ. Exp. Bot. 2019, 165, 39–52. [Google Scholar] [CrossRef]
- Sui, H.; Han, B.G.; Lee, J.K.; Walian, P.; Jap, B.K. Structural basis of water-specific transport through the AQP1 water channel. Nature 2001, 414, 872–878. [Google Scholar] [CrossRef]
- Chen, T.; Yang, Q.; Zhang, X.; Ding, W.; Gruber, M. An alfalfa (Medicago sativa L.) ethylene response factor gene, MsERF11, enhances salt tolerance in transgenic Arabidopsis. Plant Cell Rep. 2012, 31, 1737–1746. [Google Scholar] [CrossRef]
- Winicov, I.; Bastola, D.R. Transgenic overexpression of the transcription factor Alfin1 enhances expression of the endogenous MsPRP2 gene in alfalfa and improves salinity tolerance of the plants. Plant Physiol. 1999, 120, 473–480. [Google Scholar] [CrossRef] [PubMed]
- Dong, W.; Liu, X.; Li, D.; Gao, T.; Song, Y. Transcriptional profiling reveals that a MYB transcription factor MsMYB4 contributes to the salinity stress response of alfalfa. PLoS ONE 2018, 13, e0204033. [Google Scholar] [CrossRef] [PubMed]
- Zheng, G.; Fan, C.; Di, S.; Wang, X.; Xiang, C.; Pang, Y. Over-expression of Arabidopsis EDT1 gene confers drought tolerance in alfalfa (Medicago sativa L.). Front. Plant Sci. 2017, 8, 2125. [Google Scholar] [CrossRef] [PubMed]
- Tyerman, S.D.; Bohnert, H.J.; Maurel, C.; Steudle, E.; Smith, J.A.C. Plant aquaporins: Their molecular biology, biophysics and significance for plant water relations. J. Exp. Bot. 1999, 50, 1055–1071. [Google Scholar] [CrossRef]
- Du, W.; Yang, J.; Ma, L.; Su, Q.; Pang, Y. Identification and characterization of abiotic stress responsive CBL-CIPK family genes in Medicago. Int. J. Mol. Sci. 2021, 22, 4634. [Google Scholar] [CrossRef]
- Ariani, A.; Gepts, P. Genome-wide identification and characterization of aquaporin gene family in common bean (Phaseolus vulgaris L.). Mol. Genet. Genom. 2015, 290, 1771–1785. [Google Scholar] [CrossRef]
- Liu, L.H.; Ludewig, U.; Gassert, B.; Frommer, W.B.; von Wiren, N. Urea transport by nitrogen-regulated tonoplast intrinsic proteins in Arabidopsis. Plant Physiol. 2003, 133, 1220–1228. [Google Scholar] [CrossRef]
- Ishikawa, F.; Suga, S.; Uemura, T.; Sato, M.H.; Maeshima, M. Novel type aquaporin SIPs are mainly localized to the ER membrane and show cell-specific expression in Arabidopsis thaliana. FEBS Lett. 2005, 579, 5814–5820. [Google Scholar] [CrossRef]
- Xu, Y.; Hu, W.; Liu, J.H.; Zhang, J.B.; Jia, C.H.; Miao, H.X.; Xu, B.Y.; Jin, Z.Q. A banana aquaporin gene, MaPIP1;1, is involved in tolerance to drought and salt stresses. BMC Plant Biol. 2014, 14, 59. [Google Scholar] [CrossRef]
- Zhang, G.H.; Yu, Z.M.; Silva, T.; Jaime, A.; Wen, D.Z. Identification of aquaporin members in Acacia auriculiformis and functional characterization of AaPIP1-2 involved in drought stress. Environ. Exp. Bot. 2021, 185, 104425. [Google Scholar] [CrossRef]
- Schuurmans, J.A.M.J.; Boonman, A.; Pieterse, C.M.J.; Borstlap, A.C. Members of the major intrinsic protein (MIP) family, expressed in the developing pea seed coat, include representatives of the PIP, TIP, and NIP subfamilies. Plant Mol. Biol. 2003, 53, 655–667. [Google Scholar] [CrossRef] [PubMed]
- Zhu, C.; Schraut, D.; Hartung, W.; Schaffner, A.R. Differential responses of maize MIP genes to salt stress and ABA. J. Exp. Bot. 2005, 56, 2971–2981. [Google Scholar] [CrossRef]
- Kawasaki, S.; Borchert, C.; Deyholos, M.; Wang, H.; Brazille, S.; Kawai, K.; Galbraith, D.; Bohnert, H.J. Gene expression profiles during the initial phase of salt stress in rice. Plant Cell 2001, 13, 889–905. [Google Scholar] [CrossRef] [PubMed]
- Bailey, T.L.; Boden, M.; Buske, F.A.; Frith, M.; Grant, C.E.; Clementi, L.; Ren, J.; Li, W.W.; Noble, W.S. MEME SUITE: Tools for motif discovery and searching. Nucleic Acids Res. 2009, 37, W202–W208. [Google Scholar] [CrossRef] [PubMed]
- Chen, C.; Chen, H.; Zhang, Y.; Thomas, H.R.; Frank, M.H.; He, Y.; Xia, R. TBtools: An integrative toolkit developed for interactive analyses of big biological data. Mol. Plant 2020, 13, 1194–1202. [Google Scholar] [CrossRef] [PubMed]
- Kumar, S.; Stecher, G.; Tamura, K. MEGA7: Molecular evolutionary genetics analysis version 7.0 for bigger datasets. Mol. Biol. Evol. 2016, 33, 1870–1874. [Google Scholar] [CrossRef]
- Wang, Y.; Tang, H.; Debarry, J.D.; Tan, X.; Li, J.; Wang, X.; Lee, T.H.; Jin, H.; Marler, B.; Guo, H.; et al. MCScanX: A toolkit for detection and evolutionary analysis of gene synteny and collinearity. Nucleic Acids Res. 2012, 40, e49. [Google Scholar] [CrossRef]
- Lescot, M.; Déhais, P.; Thijs, G.; Marchal, K.; Moreau, Y.; De Peer, Y.V.; Rouzé, P.; Rombauts, S. PlantCARE, a database of plant cis-acting regulatory elements and a portal to tools for in silico analysis of promoter sequences. Nucleic Acids Res. 2002, 30, 325–327. [Google Scholar] [CrossRef]







| Number | TIGR-Locus | Gene Name | Homologous Gene | Locus | Aa | Predicted MW | Theoretical pI | Possible Localization |
|---|---|---|---|---|---|---|---|---|
| 1 | MsG0180005209.01.T01 | MsPIP1 (MsPIP2;2) | MtPIP5 | Chr1: 88571578–88578205 | 288 | 30579.52 | 7.74 | Cell membrane |
| 2 | MsG0380015447.01.T01 | MsPIP2 | MtPIP3 | Chr3: 70296270–70298682 | 291 | 31059.17 | 8.90 | Cell membrane |
| 3 | MsG0380018055.01.T01 | MsPIP3 | MtPIP4 | Chr3: 103800315–103801076 | 254 | 26902.08 | 8.31 | Cell membrane |
| 4 | MsG0480018608.01.T01 | MsPIP4 | MtPIP7 | Chr4: 7319525–7323333 | 290 | 31159.12 | 8.82 | Cell membrane |
| 5 | MsG0480020797.01.T01 | MsPIP5 | MtPIP5 | Chr4: 48493988–48495990 | 248 | 26097.25 | 8.18 | Cell membrane |
| 6 | MsG0480023653.01.T01 | MsPIP6 | MtPIP10 | Chr4: 88108160–88113381 | 355 | 40069.02 | 8.75 | Cell membrane |
| 7 | MsG0580024388.01.T01 | MsPIP7 | MtPIP4 | Chr5: 4139613–4141330 | 197 | 21263.97 | 8.43 | Cell membrane |
| 8 | MsG0580029158.01.T01 | MsPIP8 | MtPIP8 | Chr5: 93033668–93036457 | 290 | 30906.21 | 8.61 | Cell membrane |
| 9 | MsG0780040928.01.T01 | MsPIP9 | MtPIP9 | Chr7: 84352446–84355540 | 288 | 30559.85 | 8.60 | Cell membrane |
| 10 | MsG0180000870.01.T01 | MsTIP1 | MtTIP2 | Chr1: 12403720–12404130 | 137 | 14437.45 | 5.66 | Vacuole |
| 11 | MsG0180000871.01.T01 | MsTIP2 | MtTIP1 | Chr1: 12412319–12413796 | 248 | 25781.49 | 5.64 | Vacuole |
| 12 | MsG0180002324.01.T01 | MsTIP3 | MtTIP2 | Chr1: 36718462–36720058 | 199 | 21587.50 | 7.04 | Cell membrane |
| 13 | MsG0180002325.01.T01 | MsTIP4 | MtTIP1 | Chr1: 36733969–36736328 | 282 | 29952.42 | 5.82 | Vacuole |
| 14 | MsG0180004225.01.T01 | MsTIP5 | MtTIP3 | Chr1: 75118675–75120930 | 177 | 18718.89 | 9.51 | Vacuole |
| 15 | MsG0180004352.01.T01 | MsTIP6 | MtTIP3 | Chr1: 76796413–76801040 | 415 | 45354.72 | 9.38 | Vacuole |
| 16 | MsG0180006158.01.T01 | MsTIP7 | MtTIP4 | Chr1: 100812909–100818492 | 583 | 64517.53 | 6.37 | Vacuole |
| 17 | MsG0280011277.01.T01 | MsTIP8 | MtTIP6 | Chr2: 81845004–81860681 | 810 | 87446.92 | 5.34 | Vacuole |
| 18 | MsG0480019955.01.T01 | MsTIP9 | MtTIP5 | Chr4: 30649828–30651833 | 255 | 26514.82 | 7.81 | Cell membrane, Vacuole |
| 19 | MsG0480020913.01.T01 | MsTIP10 | MtTIP7 | Chr4: 50479435–50486783 | 314 | 33087.29 | 8.89 | Mitochondrion, Vacuole |
| 20 | MsG0480021749.01.T01 | MsTIP11 | MtTIP4 | Chr4: 63840282–63843939 | 187 | 20199.99 | 7.59 | Cell membrane |
| 21 | MsG0580024535.01.T01 | MsTIP12 | MtTIP10 | Chr5: 6118582–6120774 | 250 | 25198.30 | 4.80 | Vacuole |
| 22 | MsG0580027125.01.T01 | MsTIP13 | MtTIP11 | Chr5: 54044943–54046569 | 206 | 21848.30 | 6.17 | Cell membrane |
| 23 | MsG0680034456.01.T01 | MsTIP14 | MtTIP11 | Chr6: 87915432–87916953 | 256 | 27105.24 | 6.79 | Vacuole |
| 24 | MsG0780036905.01.T01 | MsTIP15 | MtTIP12 | Chr7: 16035382–16038095 | 253 | 25952.35 | 5.30 | Vacuole |
| 25 | MsG0780041015.01.T01 | MsTIP16 | MtTIP13 | Chr7: 85529113–85530568 | 251 | 25377.42 | 5.60 | Vacuole |
| 26 | MsG0880042325.01.T01 | MsTIP17 | MtTIP14 | Chr8: 7123675–7134896 | 633 | 68553.42 | 5.94 | Vacuole |
| 27 | MsG0180005353.01.T01 | MsNIP1 | MtNIP2 | Chr1: 90755063–90759277 | 277 | 28709.35 | 7.70 | Cell membrane |
| 28 | MsG0280006945.01.T01 | MsNIP2 | MtNIP6 | Chr2: 8392964–8395613 | 176 | 18686.74 | 6.05 | Cell membrane |
| 29 | MsG0280011459.01.T01 | MsNIP3 | MtNIP8 | Chr2: 84287469–84289063 | 298 | 31898.00 | 8.64 | Cell membrane |
| 30 | MsG0280011463.01.T01 | MsNIP4 | MtNIP8 | Chr2: 84353257–84354088 | 177 | 18581.69 | 9.15 | Cell membrane |
| 31 | MsG0380011693.01.T01 | MsNIP5 | MtNIP9 | Chr3: 3582941–3583666 | 242 | 25411.55 | 5.88 | Cell membrane, Vacuole |
| 32 | MsG0480018161.01.T01 | MsNIP6 | MtNIP11 | Chr4: 1050114–1054907 | 306 | 31590.62 | 8.32 | Cell membrane |
| 33 | MsG0480022137.01.T01 | MsNIP7 | MtNIP12 | Chr4: 68715281–68716798 | 268 | 28455.95 | 6.30 | Cell membrane |
| 34 | MsG0580024652.01.T01 | MsNIP8 | MtNIP6 | Chr5: 7739808–7746624 | 424 | 45190.81 | 8.96 | Cell membrane |
| 35 | MsG0580024653.01.T01 | MsNIP9 | MtNIP3 | Chr5: 7756717–7759621 | 274 | 29033.09 | 7.77 | Cell membrane |
| 36 | MsG0580027846.01.T01 | MsNIP10 | MtNIP13 | Chr5: 69497858–69498560 | 131 | 14025.89 | 9.78 | Cell membrane |
| 37 | MsG0580028354.01.T01 | MsNIP11 | MtNIP13 | Chr5: 78973396–78975793 | 165 | 17535.42 | 6.18 | Cell membrane |
| 38 | MsG0580028987.01.T01 | MsNIP12 | MtNIP14 | Chr5: 89952725–89954888 | 267 | 28363.65 | 5.69 | Cell membrane |
| 39 | MsG0780036257.01.T01 | MsNIP13 | MtNIP3 | Chr7: 5446318–5449727 | 247 | 27704.80 | 4.95 | Cell membrane |
| 40 | MsG0780036261.01.T01 | MsNIP14 | MtNIP15 | Chr7: 5540627–5545064 | 275 | 28728.00 | 9.05 | Cell membrane |
| 41 | MsG0680031712.01.T01 | MsSIP1 | MtSIP2 | Chr6: 25135696–25141072 | 319 | 35007.47 | 9.38 | Cell membrane |
| 42 | MsG0780040029.01.T01 | MsSIP2 | MtSIP3 | Chr7: 72189472–72191112 | 199 | 20821.91 | 8.98 | Cell membrane, Endoplasmic reticulum |
| 43 | MsG0780040134.01.T01 | MsSIP3 | MtSIP3 | Chr7: 73492814–73494318 | 152 | 16306.22 | 7.70 | Cell membrane |
Publisher’s Note: MDPI stays neutral with regard to jurisdictional claims in published maps and institutional affiliations. |
© 2022 by the authors. Licensee MDPI, Basel, Switzerland. This article is an open access article distributed under the terms and conditions of the Creative Commons Attribution (CC BY) license (https://creativecommons.org/licenses/by/4.0/).
Share and Cite
Luo, Y.; Ma, L.; Du, W.; Yan, S.; Wang, Z.; Pang, Y. Identification and Characterization of Salt- and Drought-Responsive AQP Family Genes in Medicagosativa L. Int. J. Mol. Sci. 2022, 23, 3342. https://doi.org/10.3390/ijms23063342
Luo Y, Ma L, Du W, Yan S, Wang Z, Pang Y. Identification and Characterization of Salt- and Drought-Responsive AQP Family Genes in Medicagosativa L. International Journal of Molecular Sciences. 2022; 23(6):3342. https://doi.org/10.3390/ijms23063342
Chicago/Turabian StyleLuo, Yijing, Lin Ma, Wenxuan Du, Su Yan, Zengyu Wang, and Yongzhen Pang. 2022. "Identification and Characterization of Salt- and Drought-Responsive AQP Family Genes in Medicagosativa L." International Journal of Molecular Sciences 23, no. 6: 3342. https://doi.org/10.3390/ijms23063342
APA StyleLuo, Y., Ma, L., Du, W., Yan, S., Wang, Z., & Pang, Y. (2022). Identification and Characterization of Salt- and Drought-Responsive AQP Family Genes in Medicagosativa L. International Journal of Molecular Sciences, 23(6), 3342. https://doi.org/10.3390/ijms23063342

