Extracellular Vesicles as Signal Carriers in Malignant Thyroid Tumors?
Abstract
:1. Introduction
2. Results
2.1. Isolation and Characterization of EVs
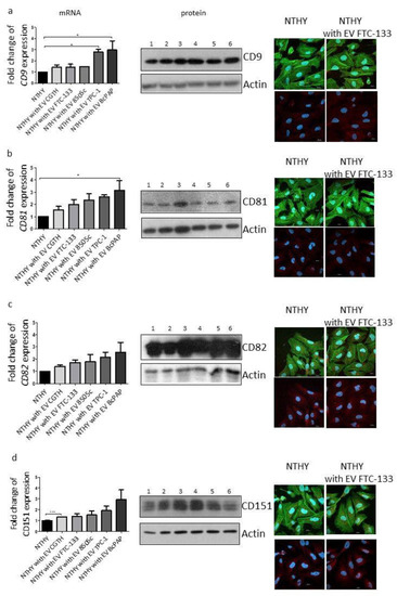
2.2. Thyroid-Derived Cells Express EV Markers
2.3. The Effect of Thyroid Cancer-Derived EVs on the Functioning of Normal Thyroid Cells
2.4. Thyroid Cancer EVs Affect Cells of Tumor Microenvironment
3. Discussion
4. Materials and Methods
4.1. Cell Lines
4.2. Extracellular Vesicles Isolation
4.3. Quantitative and Qualitative Extracellular Vesicles Analysis
4.4. RNA Isolation and First-Strand cDNA Synthesis
4.5. Cell Culture with EVs
4.6. Protein Extraction and Western Blot
4.7. Immunocytochemistry (ICC/IF) and Confocal Microscopy Imagine
4.8. Wound Healing Assay
4.9. Migration and Invasion Assay
4.10. Proliferation Assay
4.11. Cell Viability Assay
4.12. Tube Formation Assay and Analyzis
4.13. Monocyte Isolation
4.14. Flow Cytometry Analysis of Extracellular Vesicle Phagocytosis
4.15. Confocal Microscopy of Extracellular Vesicles Phagocytosis
4.16. Statistical Analysis
5. Conclusions
Supplementary Materials
Author Contributions
Funding
Institutional Review Board Statement
Informed Consent Statement
Data Availability Statement
Conflicts of Interest
References
- LiVolsi, V.A. Papillary thyroid carcinoma: An update. Mod. Pathol. 2011, 24 (Suppl. 2), S1–S9. [Google Scholar] [CrossRef] [PubMed]
- Pellegriti, G.; Frasca, F.; Regalbuto, C.; Squatrito, S.; Vigneri, R. Worldwide increasing incidence of thyroid cancer: Update on epidemiology and risk factors. J. Cancer Epidemiol. 2013, 2013, 965212. [Google Scholar] [CrossRef] [PubMed] [Green Version]
- Bai, Y.; Kakudo, K.; Jung, C.K. Updates in the Pathologic Classification of Thyroid Neoplasms: A Review of the World Health Organization Classification. Endocrinol. Metab. 2020, 35, 696–715. [Google Scholar] [CrossRef] [PubMed]
- Gervasoni, J.E.; Cady, B. Endocrine Tumors. In Encyclopedia of Cancer, 2nd ed.; Bertino, J.R., Ed.; Academic Press: New York, NY, USA, 2002; pp. 135–143. [Google Scholar]
- Greco, A.; Miranda, C.; Borrello, M.G.; Pierotti, M.A. Chapter 16-Thyroid Cancer. In Cancer Genomics; Dellaire, G., Berman, J.N., Arceci, R.J., Eds.; Academic Press: Boston, MA, USA, 2014; pp. 265–280. [Google Scholar]
- Nguyen, Q.T.; Lee, E.J.; Huang, M.G.; Park, Y.I.; Khullar, A.; Plodkowski, R.A. Diagnosis and treatment of patients with thyroid cancer. Am. Health Drug Benefits 2015, 8, 30–40. [Google Scholar] [PubMed]
- Colombo, M.; Raposo, G.; Théry, C. Biogenesis, secretion, and intercellular interactions of exosomes and other extracellular vesicles. Annu. Rev. Cell Dev. Biol. 2014, 30, 255–289. [Google Scholar] [CrossRef]
- Koritzinsky, E.H.; Street, J.M.; Star, R.A.; Yuen, P.S. Quantification of Exosomes. J. Cell Physiol. 2017, 232, 1587–1590. [Google Scholar] [CrossRef]
- Miller, I.V.; Grunewald, T.G. Tumour-derived exosomes: Tiny envelopes for big stories. Biol. Cell 2015, 107, 287–305. [Google Scholar] [CrossRef]
- Wójtowicz, A.; Baj-Krzyworzeka, M.; Baran, J. Characterization and biological role of extracellular vesicles. Postȩpy Hig. I Med. Doświadczalnej 2014, 68, 1421–1432. [Google Scholar] [CrossRef]
- Bebelman, M.P.; Smit, M.J.; Pegtel, D.M.; Baglio, S.R. Biogenesis and function of extracellular vesicles in cancer. Pharmacol. Ther. 2018, 188, 1–11. [Google Scholar] [CrossRef]
- Mulvey, H.E.; Chang, A.; Adler, J.; Del Tatto, M.; Perez, K.; Quesenberry, P.J.; Chatterjee, D. Extracellular vesicle-mediated phenotype switching in malignant and non-malignant colon cells. BMC Cancer 2015, 15, 571. [Google Scholar] [CrossRef]
- Spugnini, E.P.; Logozzi, M.; Di Raimo, R.; Mizzoni, D.; Fais, S. A Role of Tumor-Released Exosomes in Paracrine Dissemination and Metastasis. Int. J. Mol. Sci. 2018, 19, 3968. [Google Scholar] [CrossRef] [PubMed] [Green Version]
- Rodríguez-Muñoz, A.; Martínez-Hernández, R.; Ramos-Leví, A.M.; Serrano-Somavilla, A.; González-Amaro, R.; Sánchez-Madrid, F.; de la Fuente, H.; Marazuela, M. Circulating Microvesicles Regulate Treg and Th17 Differentiation in Human Autoimmune Thyroid Disorders. J. Clin. Endocrinol. Metab. 2015, 100, E1531–E1539. [Google Scholar] [CrossRef] [PubMed] [Green Version]
- Rappa, G.; Puglisi, C.; Santos, M.F.; Forte, S.; Memeo, L.; Lorico, A. Extracellular Vesicles from Thyroid Carcinoma: The New Frontier of Liquid Biopsy. Int. J. Mol. Sci. 2019, 20, 1114. [Google Scholar] [CrossRef] [PubMed] [Green Version]
- Doyle, L.M.; Wang, M.Z. Overview of Extracellular Vesicles, Their Origin, Composition, Purpose, and Methods for Exosome Isolation and Analysis. Cells 2019, 8, 727. [Google Scholar] [CrossRef] [PubMed] [Green Version]
- Zha, Q.B.; Yao, Y.F.; Ren, Z.J.; Li, X.J.; Tang, J.H. Extracellular vesicles: An overview of biogenesis, function, and role in breast cancer. Tumour. Biol. 2017, 39, 1010428317691182. [Google Scholar] [CrossRef] [Green Version]
- Raposo, G.; Stoorvogel, W. Extracellular vesicles: Exosomes, microvesicles, and friends. J. Cell Biol. 2013, 200, 373–383. [Google Scholar] [CrossRef] [Green Version]
- Vulpis, E.; Soriani, A.; Cerboni, C.; Santoni, A.; Zingoni, A. Cancer Exosomes as Conveyors of Stress-Induced Molecules: New Players in the Modulation of NK Cell Response. Int. J. Mol. Sci. 2019, 20, 611. [Google Scholar] [CrossRef] [Green Version]
- Haga, H.; Yan, I.K.; Takahashi, K.; Wood, J.; Zubair, A.; Patel, T. Tumour cell-derived extracellular vesicles interact with mesenchymal stem cells to modulate the microenvironment and enhance cholangiocarcinoma growth. J. Extracell Vesicles 2015, 4, 24900. [Google Scholar] [CrossRef]
- Plebanek, M.P.; Angeloni, N.L.; Vinokour, E.; Li, J.; Henkin, A.; Martinez-Marin, D.; Filleur, S.; Bhowmick, R.; Henkin, J.; Miller, S.D.; et al. Pre-metastatic cancer exosomes induce immune surveillance by patrolling monocytes at the metastatic niche. Nat. Commun. 2017, 8, 1319. [Google Scholar] [CrossRef]
- Monypenny, J.; Milewicz, H.; Flores-Borja, F.; Weitsman, G.; Cheung, A.; Chowdhury, R.; Burgoyne, T.; Arulappu, A.; Lawler, K.; Barber, P.R.; et al. ALIX Regulates Tumor-Mediated Immunosuppression by Controlling EGFR Activity and PD-L1 Presentation. Cell Rep. 2018, 24, 630–641. [Google Scholar] [CrossRef] [Green Version]
- Trioulier, Y.; Torch, S.; Blot, B.; Cristina, N.; Chatellard-Causse, C.; Verna, J.M.; Sadoul, R. Alix, a protein regulating endosomal trafficking, is involved in neuronal death. J. Biol. Chem. 2004, 279, 2046–2052. [Google Scholar] [CrossRef] [PubMed] [Green Version]
- Kumar, D.; Gupta, D.; Shankar, S.; Srivastava, R.K. Biomolecular characterization of exosomes released from cancer stem cells: Possible implications for biomarker and treatment of cancer. Oncotarget 2015, 6, 3280–3291. [Google Scholar] [CrossRef] [PubMed] [Green Version]
- Nwosu, Z.C.; Ebert, M.P.; Dooley, S.; Meyer, C. Caveolin-1 in the regulation of cell metabolism: A cancer perspective. Mol. Cancer 2016, 15, 71. [Google Scholar] [CrossRef] [PubMed] [Green Version]
- Keller, S.; Sanderson, M.P.; Stoeck, A.; Altevogt, P. Exosomes: From biogenesis and secretion to biological function. Immunol. Lett. 2006, 107, 102–108. [Google Scholar] [CrossRef]
- Hemler, M.E. Tetraspanin proteins promote multiple cancer stages. Nat. Rev. Cancer 2014, 14, 49–60. [Google Scholar] [CrossRef]
- Chen, Z.; Mustafa, T.; Trojanowicz, B.; Brauckhoff, M.; Gimm, O.; Schmutzler, C.; Köhrle, J.; Holzhausen, H.J.; Kehlen, A.; Klonisch, T.; et al. CD82, and CD63 in thyroid cancer. Int. J. Mol. Med. 2004, 14, 517–527. [Google Scholar] [CrossRef]
- Reyes, R.; Cardeñes, B.; Machado-Pineda, Y.; Cabañas, C. Tetraspanin CD9: A Key Regulator of Cell Adhesion in the Immune System. Front. Immunol. 2018, 9, 863. [Google Scholar] [CrossRef]
- Leung, K.T.; Chan, K.Y.; Ng, P.C.; Lau, T.K.; Chiu, W.M.; Tsang, K.S.; Li, C.K.; Kong, C.K.; Li, K. The tetraspanin CD9 regulates migration, adhesion, and homing of human cord blood CD34+ hematopoietic stem and progenitor cells. Blood 2011, 117, 1840–1850. [Google Scholar] [CrossRef] [Green Version]
- Scherberich, A.; Moog, S.; Haan-Archipoff, G.; Azorsa, D.O.; Lanza, F.; Beretz, A. Tetraspanin CD9 is associated with very late-acting integrins in human vascular smooth muscle cells and modulates collagen matrix reorganization. Arter. Thromb. Vasc. Biol. 1998, 18, 1691–1697. [Google Scholar] [CrossRef] [Green Version]
- Tonoli, H.; Barrett, J.C. CD82 metastasis suppressor gene: A potential target for new therapeutics? Trends Mol. Med. 2005, 11, 563–570. [Google Scholar] [CrossRef]
- Zhu, J.; Miao, C.; Liu, S.; Tian, Y.; Zhang, C.; Liang, C.; Xu, A.; Cao, Q.; Wang, Z. Prognostic role of CD82/KAI1 in multiple human malignant neoplasms: A meta-analysis of 31 studies. Onco Targets Ther. 2017, 10, 5805–5816. [Google Scholar] [CrossRef] [Green Version]
- Kwon, M.J.; Park, S.; Choi, J.Y.; Oh, E.; Kim, Y.J.; Park, Y.H.; Cho, E.Y.; Nam, S.J.; Im, Y.H.; Shin, Y.K.; et al. Clinical significance of CD151 overexpression in subtypes of invasive breast cancer. Br. J. Cancer 2012, 106, 923–930. [Google Scholar] [CrossRef] [PubMed]
- Vences-Catalán, F.; Rajapaksa, R.; Srivastava, M.K.; Marabelle, A.; Kuo, C.C.; Levy, R.; Levy, S. Tetraspanin CD81 promotes tumor growth and metastasis by modulating the functions of T regulatory and myeloid-derived suppressor cells. Cancer Res. 2015, 75, 4517–4526. [Google Scholar] [CrossRef] [PubMed] [Green Version]
- Vences-Catalán, F.; Kuo, C.C.; Rajapaksa, R.; Duault, C.; Andor, N.; Czerwinski, D.K.; Levy, R.; Levy, S. CD81 is a novel immunotherapeutic target for B cell lymphoma. J. Exp. Med. 2019, 216, 1497–1508. [Google Scholar] [CrossRef] [PubMed]
- Kim, T.; Kim, Y.; Kwon, H.J. Expression of CD9 and CD82 in papillary thyroid microcarcinoma and its prognostic significance. Endokrynol. Pol. 2019, 70, 224–231. [Google Scholar] [CrossRef] [PubMed]
- Pols, M.S.; Klumperman, J. Trafficking and function of the tetraspanin CD63. Exp. Cell Res. 2009, 315, 1584–1592. [Google Scholar] [CrossRef]
- Lai, X.; Gu, Q.; Zhou, X.; Feng, W.; Lin, X.; He, Y.; Cao, J.; Liu, P.; Zhang, H.; Zheng, X. Decreased expression of CD63 tetraspanin protein predicts elevated malignant potential in human esophageal cancer. Oncol. Lett. 2017, 13, 4245–4251. [Google Scholar] [CrossRef] [Green Version]
- Andreu, Z.; Yáñez-Mó, M. Tetraspanins in extracellular vesicle formation and function. Front. Immunol. 2014, 5, 442. [Google Scholar] [CrossRef] [Green Version]
- Clucas, J.; Valderrama, F. ERM proteins in cancer progression. J. Cell Sci. 2014, 127, 267–275. [Google Scholar] [CrossRef] [Green Version]
- Takeda, Y.; Tachibana, I.; Miyado, K.; Kobayashi, M.; Miyazaki, T.; Funakoshi, T.; Kimura, H.; Yamane, H.; Saito, Y.; Goto, H.; et al. Tetraspanins CD9 and CD81 function to prevent the fusion of mononuclear phagocytes. J. Cell Biol. 2003, 161, 945–956. [Google Scholar] [CrossRef]
- Mulcahy, L.A.; Pink, R.C.; Carter, D.R. Routes and mechanisms of extracellular vesicle uptake. J. Extracell. Vesicles 2014, 3, 24641. [Google Scholar] [CrossRef] [PubMed] [Green Version]
- Muralidharan-Chari, V.; Clancy, J.W.; Sedgwick, A.; D’Souza-Schorey, C. Microvesicles: Mediators of extracellular communication during cancer progression. J. Cell Sci. 2010, 123, 1603–1611. [Google Scholar] [CrossRef] [PubMed] [Green Version]
- Minciacchi, V.R.; Freeman, M.R.; Di Vizio, D. Extracellular vesicles in cancer: Exosomes, microvesicles and the emerging role of large oncosomes. Semin. Cell Dev. Biol. 2015, 40, 41–51. [Google Scholar] [CrossRef] [PubMed] [Green Version]
- Liang, M.; Yu, S.; Tang, S.; Bai, L.; Cheng, J.; Gu, Y.; Li, S.; Zheng, X.; Duan, L.; Wang, L.; et al. A Panel of Plasma Exosomal miRNAs as Potential Biomarkers for Differential Diagnosis of Thyroid Nodules. Front. Genet. 2020, 11, 449. [Google Scholar] [CrossRef]
- Pan, Q.; Zhao, J.; Li, M.; Liu, X.; Xu, Y.; Li, W.; Wu, S.; Su, Z. Exosomal miRNAs are potential diagnostic biomarkers between malignant and benign thyroid nodules based on next-generation sequencing. Carcinogenesis 2020, 41, 18–24. [Google Scholar] [CrossRef]
- Wang, Z.; Lv, J.; Zou, X.; Huang, Z.; Zhang, H.; Liu, Q.; Jiang, L.; Zhou, X.; Zhu, W. A three plasma microRNA signature for papillary thyroid carcinoma diagnosis in Chinese patients. Gene 2019, 693, 37–45. [Google Scholar] [CrossRef]
- Wu, G.; Zhou, W.; Pan, X.; Sun, Z.; Sun, Y.; Xu, H.; Shi, P.; Li, J.; Gao, L.; Tian, X. Circular RNA Profiling Reveals Exosomal circ_0006156 as a Novel Biomarker in Papillary Thyroid Cancer. Mol. Ther. Nucleic Acids 2020, 19, 1134–1144. [Google Scholar] [CrossRef]
- Yang, C.; Wei, Y.; Yu, L.; Xiao, Y. Identification of Altered Circular RNA Expression in Serum Exosomes from Patients with Papillary Thyroid Carcinoma by High-Throughput Sequencing. Med. Sci. Monit. 2019, 25, 2785–2791. [Google Scholar] [CrossRef]
- Dai, D.; Tan, Y.; Guo, L.; Tang, A.; Zhao, Y. Identification of exosomal miRNA biomarkers for diagnosis of papillary thyroid cancer by small RNA sequencing. Eur. J. Endocrinol. 2020, 182, 111–121. [Google Scholar] [CrossRef]
- Luo, D.; Zhan, S.; Xia, W.; Huang, L.; Ge, W.; Wang, T. Proteomics study of serum exosomes from papillary thyroid cancer patients. Endocr. Relat. Cancer 2018, 25, 879–891. [Google Scholar] [CrossRef]
- Ye, W.; Deng, X.; Fan, Y. Exosomal miRNA423-5p mediated oncogene activity in papillary thyroid carcinoma: A potential diagnostic and biological target for cancer therapy. Neoplasma 2019, 66, 516–523. [Google Scholar] [CrossRef]
- Boufraqech, M.; Zhang, L.; Jain, M.; Patel, D.; Ellis, R.; Xiong, Y.; He, M.; Nilubol, N.; Merino, M.J.; Kebebew, E. miR-145 suppresses thyroid cancer growth and metastasis and targets AKT3. Endocr. Relat. Cancer 2014, 21, 517–531. [Google Scholar] [CrossRef] [PubMed] [Green Version]
- Lee, J.C.; Zhao, J.T.; Gundara, J.; Serpell, J.; Bach, L.A.; Sidhu, S. Papillary thyroid cancer-derived exosomes contain miRNA-146b and miRNA-222. J. Surg. Res. 2015, 196, 39–48. [Google Scholar] [CrossRef] [PubMed]
- Jiang, K.; Li, G.; Chen, W.; Song, L.; Wei, T.; Li, Z.; Gong, R.; Lei, J.; Shi, H.; Zhu, J. Plasma Exosomal miR-146b-5p and miR-222-3p are Potential Biomarkers for Lymph Node Metastasis in Papillary Thyroid Carcinomas. Onco Targets Ther. 2020, 13, 1311–1319. [Google Scholar] [CrossRef] [PubMed] [Green Version]
- Hardin, H.; Helein, H.; Meyer, K.; Robertson, S.; Zhang, R.; Zhong, W.; Lloyd, R.V. Thyroid cancer stem-like cell exosomes: Regulation of EMT via transfer of lncRNAs. Lab. Investig. 2018, 98, 1133–1142. [Google Scholar] [CrossRef] [PubMed] [Green Version]
- Cai, S.; Deng, Y.; Peng, H.; Shen, J. Role of Tetraspanins in Hepatocellular Carcinoma. Front. Oncol. 2021, 11, 723341. [Google Scholar] [CrossRef]
- Justo, B.L.; Jasiulionis, M.G. Characteristics of TIMP1, CD63, and β1-Integrin and the Functional Impact of Their Interaction in Cancer. Int. J. Mol. Sci. 2021, 22, 9391. [Google Scholar] [CrossRef]
- Yan, W.; Huang, J.; Zhang, Q.; Zhang, J. Role of Metastasis Suppressor KAI1/CD82 in Different Cancers. J. Oncol. 2021, 2021, 9924473. [Google Scholar] [CrossRef]
- Deng, Y.; Cai, S.; Shen, J.; Peng, H. Tetraspanins: Novel Molecular Regulators of Gastric Cancer. Front. Oncol. 2021, 11, 702510. [Google Scholar] [CrossRef]
- Erfani, S.; Hua, H.; Pan, Y.; Zhou, B.P.; Yang, X.H. The Context-Dependent Impact of Integrin-Associated CD151 and Other Tetraspanins on Cancer Development and Progression: A Class of Versatile Mediators of Cellular Function and Signaling, Tumorigenesis and Metastasis. Cancers 2021, 13, 2005. [Google Scholar] [CrossRef]
- Rappa, G.; Green, T.M.; Karbanová, J.; Corbeil, D.; Lorico, A. Tetraspanin CD9 determines invasiveness and tumorigenicity of human breast cancer cells. Oncotarget 2015, 6, 7970–7991. [Google Scholar] [CrossRef] [PubMed]
- Ito, Y.; Yoshida, H.; Uruno, T.; Nakano, K.; Takamura, Y.; Miya, A.; Kobayashi, K.; Yokozawa, T.; Matsuzuka, F.; Kuma, K.; et al. KAI1 expression in thyroid neoplasms: Its linkage with clinicopathologic features in papillary carcinoma. Pathol. Res. Pract. 2003, 199, 79–83. [Google Scholar] [CrossRef]
- Bommarito, A.; Richiusa, P.; Carissimi, E.; Pizzolanti, G.; Rodolico, V.; Zito, G.; Criscimanna, A.; Di Blasi, F.; Pitrone, M.; Zerilli, M.; et al. BRAFV600E mutation, TIMP-1 upregulation, and NF-κB activation: Closing the loop on the papillary thyroid cancer trilogy. Endocr. Relat. Cancer 2011, 18, 669–685. [Google Scholar] [CrossRef]
- Cochran, A.M.; Kornbluth, J. Extracellular Vesicles From the Human Natural Killer Cell Line NK3.3 Have Broad and Potent Anti-Tumor Activity. Front. Cell Dev. Biol. 2021, 9, 698639. [Google Scholar] [CrossRef] [PubMed]
- Wu, F.; Li, F.; Lin, X.; Xu, F.; Cui, R.R.; Zhong, J.Y.; Zhu, T.; Shan, S.K.; Liao, X.B.; Yuan, L.Q.; et al. Exosomes increased angiogenesis in papillary thyroid cancer microenvironment. Endocr. Relat. Cancer 2019, 26, 525–538. [Google Scholar] [CrossRef] [PubMed] [Green Version]
- Jayachandran, M.; Miller, V.M.; Heit, J.A.; Owen, W.G. Methodology for isolation, identification and characterization of microvesicles in peripheral blood. J. Immunol. Methods 2012, 375, 207–214. [Google Scholar] [CrossRef] [PubMed] [Green Version]
- Nielsen, M.H.; Beck-Nielsen, H.; Andersen, M.N.; Handberg, A. A flow cytometric method for characterization of circulating cell-derived microparticles in plasma. J. Extracell. Vesicles 2014, 3, 20795. [Google Scholar] [CrossRef]
- Grisendi, G.; Finetti, E.; Manganaro, D.; Cordova, N.; Montagnani, G.; Spano, C.; Prapa, M.; Guarneri, V.; Otsuru, S.; Horwitz, E.M.; et al. Detection of microparticles from human red blood cells by multiparametric flow cytometry. Blood Transfus 2015, 13, 274–280. [Google Scholar] [CrossRef] [PubMed]
- Rudzińska, M.; Grzanka, M.; Stachurska, A.; Mikula, M.; Paczkowska, K.; Stępień, T.; Paziewska, A.; Ostrowski, J.; Czarnocka, B. Molecular Signature of Prospero Homeobox 1 (PROX1) in Follicular Thyroid Carcinoma Cells. Int. J. Mol. Sci. 2019, 20, 2212. [Google Scholar] [CrossRef] [Green Version]
- Bøyum, A. Isolation of human blood monocytes with Nycodenz, a new non-ionic iodinated gradient medium. Scand. J. Immunol 1983, 17, 429–436. [Google Scholar] [CrossRef]
- Maric, I.; Viaggi, S.; Caria, P.; Frau, D.V.; Degan, P.; Vanni, R. Centrosomal and mitotic abnormalities in cell lines derived from papillary thyroid cancer harboring specific gene alterations. Mol. Cytogenet. 2011, 4, 26. [Google Scholar] [CrossRef] [PubMed] [Green Version]
- Landa, I.; Pozdeyev, N.; Korch, C.; Marlow, L.A.; Smallridge, R.C.; Copland, J.A.; Henderson, Y.C.; Lai, S.Y.; Clayman, G.L.; Onoda, N.; et al. Comprehensive Genetic Characterization of Human Thyroid Cancer Cell Lines: A Validated Panel for Preclinical Studies. Clin. Cancer. Res. 2019, 25, 3141–3151. [Google Scholar] [CrossRef] [PubMed]
- Gregory Powell, J.; Wang, X.; Allard, B.L.; Sahin, M.; Wang, X.L.; Hay, I.D.; Hiddinga, H.J.; Deshpande, S.S.; Kroll, T.G.; Grebe, S.K.; et al. The PAX8/PPARgamma fusion oncoprotein transforms immortalized human thyrocytes through a mechanism probably involving wild-type PPARgamma inhibition. Oncogene 2004, 23, 3634–3641. [Google Scholar] [CrossRef] [PubMed] [Green Version]
- Rajoria, S.; Suriano, R.; Shanmugam, A.; Wilson, Y.L.; Schantz, S.P.; Geliebter, J.; Tiwari, R.K. Metastatic phenotype is regulated by estrogen in thyroid cells. Thyroid 2010, 20, 33–41. [Google Scholar] [CrossRef] [PubMed] [Green Version]
- Zeybek, N.D.; Gulcelik, N.E.; Kaymaz, F.F.; Sarisozen, C.; Vural, I.; Bodur, E.; Canpinar, H.; Usman, A.; Asan, E. Rosuvastatin induces apoptosis in cultured human papillary thyroid cancer cells. J. Endocrinol. 2011, 210, 105–115. [Google Scholar] [CrossRef]
- Sood, S.K.; Balasubramanian, S.; Higham, S.; Fernando, M.; Harrison, B. Osteoprotegerin (OPG) and related proteins (RANK, RANKL and TRAIL) in thyroid disease. World J. Surg. 2011, 35, 1984–1992. [Google Scholar] [CrossRef]
- Rudzińska, M.; Mikula, M.; Arczewska, K.D.; Gajda, E.; Sabalińska, S.; Stępień, T.; Ostrowski, J.; Czarnocka, B. Transcription Factor Prospero Homeobox 1 (PROX1) as a Potential Angiogenic Regulator of Follicular Thyroid Cancer Dissemination. Int. J. Mol. Sci. 2019, 20, 5619. [Google Scholar] [CrossRef] [Green Version]
- Demeure, M.J.; Hughes-Fulford, M.; Goretzki, P.E.; Duh, Q.Y.; Clark, O.H. Actin architecture of cultured human thyroid cancer cells: Predictor of differentiation? Surgery 1990, 108, 986–992. [Google Scholar]
- Demeure, M.J.; Damsky, C.H.; Elfman, F.; Goretzki, P.E.; Wong, M.G.; Clark, O.H. Invasion by cultured human follicular thyroid cancer correlates with increased beta 1 integrins and production of proteases. World J. Surg. 1992, 16, 770–776. [Google Scholar] [CrossRef]
- Saiselet, M.; Floor, S.; Tarabichi, M.; Dom, G.; Hébrant, A.; van Staveren, W.C.; Maenhaut, C. Thyroid cancer cell lines: An overview. Front. Endocrinol. 2012, 3, 133. [Google Scholar] [CrossRef] [Green Version]
- Park, K.S.; Kim, J.B.; Bae, J.; Park, S.Y.; Jee, H.G.; Lee, K.E.; Youn, Y.K. Berberine inhibited the growth of thyroid cancer cell lines 8505C and TPC1. Yonsei Med. J. 2012, 53, 346–351. [Google Scholar] [CrossRef] [PubMed]
- Ito, T.; Seyama, T.; Hayashi, Y.; Hayashi, T.; Dohi, K.; Mizuno, T.; Iwamoto, K.; Tsuyama, N.; Nakamura, N.; Akiyama, M. Establishment of 2 human thyroid-carcinoma cell-lines (8305c, 8505c) bearing p53 gene-mutations. Int. J. Oncol. 1994, 4, 583–586. [Google Scholar] [CrossRef] [PubMed]
- You, M.H.; Jeon, M.J.; Kim, T.Y.; Kim, W.B.; Shong, Y.K.; Kim, W.G. Expression of NF2 Modulates the Progression of BRAFV600E Mutated Thyroid Cancer Cells. Endocrinol. Metab. 2019, 34, 203–212. [Google Scholar] [CrossRef] [PubMed]
- Gajda, E.; Godlewska, M.; Mariak, Z.; Nazaruk, E.; Gawel, D. Combinatory Treatment with miR-7-5p and Drug-Loaded Cubosomes Effectively Impairs Cancer Cells. Int. J. Mol. Sci. 2020, 21, 5039. [Google Scholar] [CrossRef] [PubMed]
- Liu, Z.; Zou, Y.; Sun, Y.; Chen, X.; Ren, Z. Effects of Nanosecond Pulsed Electric Fields in Cell Vitality, Apoptosis, and Proliferation of TPC-1 Cells. Anal. Cell Pathol. 2021, 9913716. [Google Scholar] [CrossRef] [PubMed]
- He, Y.; Cao, L.; Wang, L.; Liu, L.; Huang, Y.; Gong, X. Metformin Inhibits Proliferation of Human Thyroid Cancer TPC-1 Cells by Decreasing LRP2 to Suppress the JNK Pathway. Onco Targets Ther. 2020, 13, 45–50. [Google Scholar] [CrossRef] [PubMed] [Green Version]
- Ringel, M.D. Molecular markers of aggressiveness of thyroid cancer. Curr. Opin. Endocrinol. Diabetes Obes. 2009, 16, 361–366. [Google Scholar] [CrossRef] [Green Version]
- Pozdeyev, N.; Gay, L.M.; Sokol, E.S.; Hartmaier, R.; Deaver, K.E.; Davis, S.; French, J.D.; Borre, P.V.; LaBarbera, D.V.; Tan, A.C.; et al. Genetic Analysis of 779 Advanced Differentiated and Anaplastic Thyroid Cancers. Clin. Cancer. Res. 2018, 24, 3059–3068. [Google Scholar] [CrossRef] [Green Version]
- Dettori, T.; Frau, D.V.; Garcia, J.L.; Pierantoni, G.; Lee, C.; Hernandez, J.M.; Fusco, A.; Morton, C.C.; Vanni, R. Comprehensive conventional and molecular cytogenetic characterization of B-CPAP, a human papillary thyroid carcinoma-derived cell line. Cancer Genet. Cytogenet. 2004, 151, 171–177. [Google Scholar] [CrossRef]
- Meireles, A.M.; Preto, A.; Rocha, A.S.; Rebocho, A.P.; Máximo, V.; Pereira-Castro, I.; Moreira, S.; Feijão, T.; Botelho, T.; Marques, R.; et al. Molecular and genotypic characterization of human thyroid follicular cell carcinoma-derived cell lines. Thyroid 2007, 17, 707–715. [Google Scholar] [CrossRef]
- Caria, P.; Pillai, R.; Dettori, T.; Frau, D.V.; Zavattari, P.; Riva, G.; Romano, G.; Pani, F.; Bentivegna, A.; Giovannoni, R.; et al. Thyrospheres from B-CPAP Cell Line with. J. Cancer 2017, 8, 1629–1639. [Google Scholar] [CrossRef] [PubMed] [Green Version]
- Ilie, M.I.; Lassalle, S.; Long-Mira, E.; Hofman, V.; Zangari, J.; Bénaim, G.; Bozec, A.; Guevara, N.; Haudebourg, J.; Birtwisle-Peyrottes, I.; et al. In papillary thyroid carcinoma, TIMP-1 expression correlates with BRAF (V600E) mutation status and together with hypoxia-related proteins predicts aggressive behavior. Virchows Arch. 2013, 463, 437–444. [Google Scholar] [CrossRef] [PubMed]










| Gene Name | Nucleotide Sequences |
|---|---|
| 18S rRNA | F: 5′ CCAGTAAGTGCGGGTCATAAG 3′ R: 5′ CCATCCAATCGGTAGTAGCG 3′ |
| β-actin | F: 5′ GCCGAGGACTTTGATTGC 3′ R: 5′ CTGTGTGGACTTGGGAGAG 3′ |
| CAV-1 | F: 5′ GCCCTCTTTGAAATCAGC 3′ R: 5′ CAAGTATTCAATCCTGGCTC 3′ |
| CD9 | F: 5′ GATTGCTGTCCTTGCCATTGG 3′ R: 5′ CTCATCCTTGTGGGAATATCC 3′ |
| CD63 | F: 5′ CCCTTGGAATTGCTTTTGTCG 3′ R: 5′ CGTAGCCACTTCTGATACTCTTC 3′ |
| CD81 | F: 5′ TCATCCTGTTTGCCTGTGAG 3′ R: 5′ AGTCAAGCGTCTCGTGGAAG 3′ |
| CD82 | F: 5′ TGGTGAAACCCCGTCTCTAC 3′ R: 5′ GCCTTATCTAACGCCCTTCC 3′ |
| CD151 | F: 5′ ATCATCGCTGGTATCCTCG 3′ R: 5′ GTCTCGCTGCCCACAAAG 3′ |
| Ezrin | F: 5′ TCTTCGCTGCTGCTGGATAG 3′ R: 5′ GGTGGTAACTCGGACATTGATTG 3′ |
| Moesin | F: 5′ TGAGGCTGTGGAGTGGCAGC 3′ R: 5′ CTAGAGGCTGGGTGCCCATT 3′ |
| Radixin | F: 5′ GGCAACACAAAGCTTTTGCA 3′ R: 5′ ATATATGCAAAATAACAGCTC 3′ |
| Alix | F: 5′ CTGGAAGGATGCTTTCGATAAAGG 3′ R: 5′ AGGCTGCACAATTGAACAACAC 3′ |
| Antibodies | WB Dilution | ICC Dilution |
|---|---|---|
| Primary antibodies | ||
| Caveolin-1 antibody (D46G3) (rabbit monoclonal, No. 3267, Cell Signaling, Danvers, MA, USA) | 1:2000 | 1:1000 |
| Anti-CD9 (EPR 2949) (rabbit monoclonal, No. ab92726, Abcam, Cambridge, UK) | 1:5000 | - |
| Anti-CD9 (P1/33/2) (mouse monoclonal, No. sc-20048, Santa Cruz Biotechnology, Dallas, TX, USA) | - | 1:300 |
| Anti-CD63 (MEM-259) (mouse monoclonal, No. MA1-19281, Invitrogen, Carlsbad, CA, USA) | - | 1:500 |
| Anti-CD81 (1,3,3,22) (mouse monoclonal, No. sc-7637, Santa Cruz Biotechnology) | 1:300 | 1:400 |
| Anti-CD82 (TS82b) (mouse monoclonal, No. ab59509, Abcam) | 1:1000 | 1:300 |
| Anti-CD151 (H-8) (mouse monoclonal, No. sc-271216, Santa Cruz Biotechnology) | 1:500 | 1:300 |
| Anti-β-actin (AC-74) (mouse monoclonal, No. A2228, Sigma-Aldrich) | 1:4000 | - |
| Anti-Ezrin/Radixin/Moesin (rabbit polyclonal, No. ab118572, Abcam) | 1:750 | 1:200 |
| Anti-Alix (3A9) (mouse monoclonal, No. sc-53538, Santa Cruz Biotechnology) | 1:500 | 1:200 |
| Secondary antibodies | ||
| Anti-rabbit HRP-conjugated IgG (No. P0448, DAKO, Glostrup, Denmark) | 1:10,000 | - |
| Anti-mouse HRP-conjugated IgG (No. 115-035-146, Jackson ImmunoResearch, Cambridge, UK) | 1:10,000 | - |
| Anti-rabbit IgG (Alexa Fluor 594) (No. 8889, Cell Signaling) | - | 1:700 |
| Goat anti-mouse IgG (Alexa Fluor 594) (No. ab150116, Abcam) | - | 1:900 |
Publisher’s Note: MDPI stays neutral with regard to jurisdictional claims in published maps and institutional affiliations. |
© 2022 by the authors. Licensee MDPI, Basel, Switzerland. This article is an open access article distributed under the terms and conditions of the Creative Commons Attribution (CC BY) license (https://creativecommons.org/licenses/by/4.0/).
Share and Cite
Grzanka, M.; Stachurska-Skrodzka, A.; Adamiok-Ostrowska, A.; Gajda, E.; Czarnocka, B. Extracellular Vesicles as Signal Carriers in Malignant Thyroid Tumors? Int. J. Mol. Sci. 2022, 23, 3262. https://doi.org/10.3390/ijms23063262
Grzanka M, Stachurska-Skrodzka A, Adamiok-Ostrowska A, Gajda E, Czarnocka B. Extracellular Vesicles as Signal Carriers in Malignant Thyroid Tumors? International Journal of Molecular Sciences. 2022; 23(6):3262. https://doi.org/10.3390/ijms23063262
Chicago/Turabian StyleGrzanka, Małgorzata, Anna Stachurska-Skrodzka, Anna Adamiok-Ostrowska, Ewa Gajda, and Barbara Czarnocka. 2022. "Extracellular Vesicles as Signal Carriers in Malignant Thyroid Tumors?" International Journal of Molecular Sciences 23, no. 6: 3262. https://doi.org/10.3390/ijms23063262
APA StyleGrzanka, M., Stachurska-Skrodzka, A., Adamiok-Ostrowska, A., Gajda, E., & Czarnocka, B. (2022). Extracellular Vesicles as Signal Carriers in Malignant Thyroid Tumors? International Journal of Molecular Sciences, 23(6), 3262. https://doi.org/10.3390/ijms23063262

