Tankyrase Regulates Neurite Outgrowth through Poly(ADP-ribosyl)ation-Dependent Activation of β-Catenin Signaling
Abstract
:1. Introduction
2. Results
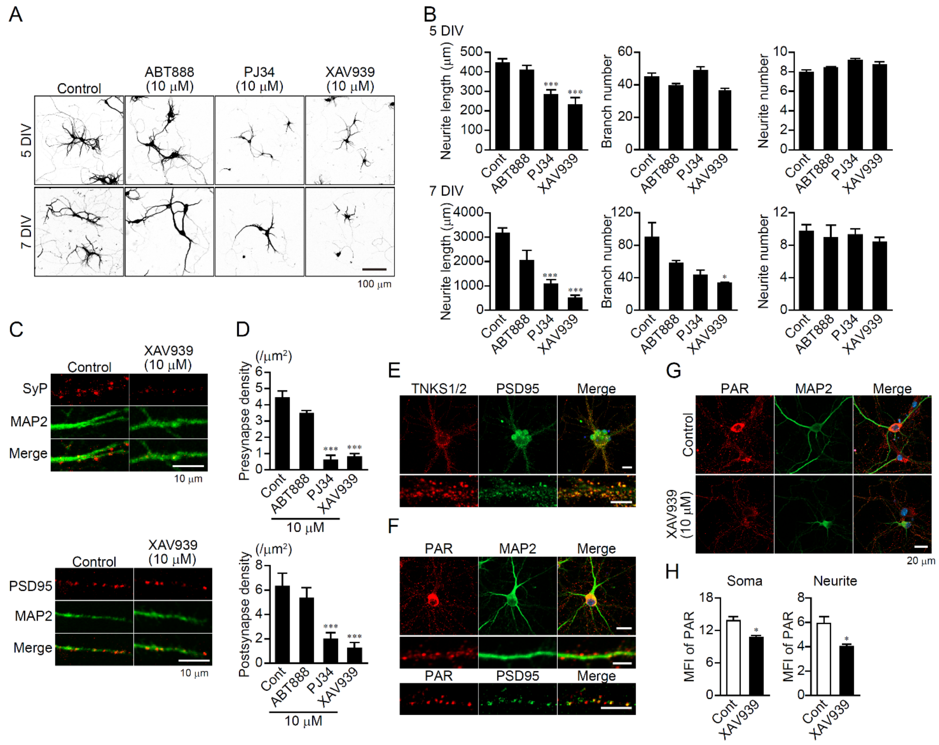
2.1. TNKS1/2-Mediated Neurite Outgrowth and Synapse Formation in Primary Hippocampal Neurons
2.2. TNKS1/2 Participate in Neurite Outgrowth in PC12 Cells
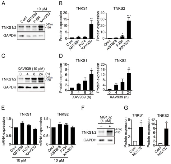
2.3. TNKS1/2 Inhibition Upregulates Its Expression
2.4. β-Catenin Pathway Mediates Neurite Outgrowth in PC12 Cells
2.5. TNKS1/2 Regulate β-Catenin Signaling through Poly(ADP-ribosyl)ation
3. Discussion
4. Materials and Methods
4.1. Reagents
4.2. Cell Culture
4.3. Norepinephrine Uptake
4.4. Immunocytochemistry
4.5. Real-Time PCR
4.6. SDS-PAGE and Western Blotting
4.7. Pull-Down Assay with GST-Binding Macrodomain
4.8. Statistical Analysis
Author Contributions
Funding
Institutional Review Board Statement
Informed Consent Statement
Data Availability Statement
Conflicts of Interest
References
- Ame, J.C.; Spenlehauer, C.; de Murcia, G. The PARP superfamily. Bioessays 2004, 26, 882–893. [Google Scholar] [CrossRef] [PubMed]
- D’Amours, D.; Desnoyers, S.; D’Silva, I.; Poirier, G.G. Poly(ADP-ribosyl)ation reactions in the regulation of nuclear functions. Biochem. J. 1999, 342, 249–268. [Google Scholar] [CrossRef]
- Gupte, R.; Liu, Z.; Kraus, W.L. PARPs and ADP-ribosylation: Recent advances linking molecular functions to biological outcomes. Genes Dev. 2017, 31, 101–126. [Google Scholar] [CrossRef] [PubMed] [Green Version]
- Hsiao, S.J.; Smith, S. Tankyrase function at telomeres, spindle poles, and beyond. Biochimie 2008, 90, 83–92. [Google Scholar] [CrossRef]
- Kim, M.K. Novel insight into the function of tankyrase. Oncol. Lett. 2018, 16, 6895–6902. [Google Scholar] [CrossRef] [PubMed] [Green Version]
- De Rycker, M.; Price, C.M. Tankyrase polymerization is controlled by its sterile alpha motif and poly(ADP-ribose) polymerase domains. Mol. Cell. Biol. 2004, 24, 9802–9812. [Google Scholar] [CrossRef] [Green Version]
- De Rycker, M.; Venkatesan, R.N.; Wei, C.; Price, C.M. Vertebrate tankyrase domain structure and sterile alpha motif (SAM)-mediated multimerization. Biochem. J. 2003, 372, 87–96. [Google Scholar] [CrossRef] [Green Version]
- Hsiao, S.J.; Poitras, M.F.; Cook, B.D.; Liu, Y.; Smith, S. Tankyrase 2 poly(ADP-ribose) polymerase domain-deleted mice exhibit growth defects but have normal telomere length and capping. Mol. Cell. Biol. 2006, 26, 2044–2054. [Google Scholar] [CrossRef] [Green Version]
- Chiang, Y.J.; Hsiao, S.J.; Yver, D.; Cushman, S.W.; Tessarollo, L.; Smith, S.; Hodes, R.J. Tankyrase 1 and tankyrase 2 are essential but redundant for mouse embryonic development. PLoS ONE 2008, 3, e2639. [Google Scholar] [CrossRef] [Green Version]
- Dynek, J.N.; Smith, S. Resolution of sister telomere association is required for progression through mitosis. Science 2004, 304, 97–100. [Google Scholar] [CrossRef]
- Canudas, S.; Houghtaling, B.R.; Kim, J.Y.; Dynek, J.N.; Chang, W.G.; Smith, S. Protein requirements for sister telomere association in human cells. EMBO J. 2007, 26, 4867–4878. [Google Scholar] [CrossRef] [PubMed] [Green Version]
- Mariotti, L.; Pollock, K.; Guettler, S. Regulation of Wnt/beta-catenin signalling by tankyrase-dependent poly(ADP-ribosyl)ation and scaffolding. Br. J. Pharmacol. 2017, 174, 4611–4636. [Google Scholar] [CrossRef] [PubMed] [Green Version]
- Huang, S.M.; Mishina, Y.M.; Liu, S.; Cheung, A.; Stegmeier, F.; Michaud, G.A.; Charlat, O.; Wiellette, E.; Zhang, Y.; Wiessner, S.; et al. Tankyrase inhibition stabilizes axin and antagonizes Wnt signalling. Nature 2009, 461, 614–620. [Google Scholar] [CrossRef] [PubMed]
- Chang, P.; Coughlin, M.; Mitchison, T.J. Tankyrase-1 polymerization of poly(ADP-ribose) is required for spindle structure and function. Nat. Cell Biol. 2005, 7, 1133–1139. [Google Scholar] [CrossRef]
- Nusse, R.; Clevers, H. Wnt/beta-Catenin Signaling, Disease, and Emerging Therapeutic Modalities. Cell 2017, 169, 985–999. [Google Scholar] [CrossRef] [PubMed]
- Clevers, H.; Nusse, R. Wnt/beta-catenin signaling and disease. Cell 2012, 149, 1192–1205. [Google Scholar] [CrossRef] [PubMed] [Green Version]
- Hart, M.; Concordet, J.P.; Lassot, I.; Albert, I.; del los Santos, R.; Durand, H.; Perret, C.; Rubinfeld, B.; Margottin, F.; Benarous, R.; et al. The F-box protein beta-TrCP associates with phosphorylated beta-catenin and regulates its activity in the cell. Curr. Biol. 1999, 9, 207–210. [Google Scholar] [CrossRef] [Green Version]
- Liu, C.; Li, Y.; Semenov, M.; Han, C.; Baeg, G.H.; Tan, Y.; Zhang, Z.; Lin, X.; He, X. Control of beta-catenin phosphorylation/degradation by a dual-kinase mechanism. Cell 2002, 108, 837–847. [Google Scholar] [CrossRef] [Green Version]
- DaRosa, P.A.; Wang, Z.; Jiang, X.; Pruneda, J.N.; Cong, F.; Klevit, R.E.; Xu, W. Allosteric activation of the RNF146 ubiquitin ligase by a poly(ADP-ribosyl)ation signal. Nature 2015, 517, 223–226. [Google Scholar] [CrossRef] [PubMed]
- McFadden, P.N.; Koshland, D.E., Jr. Habituation in the single cell: Diminished secretion of norepinephrine with repetitive depolarization of PC12 cells. Proc. Natl. Acad. Sci. USA 1990, 87, 2031–2035. [Google Scholar] [CrossRef] [Green Version]
- Conacci-Sorrell, M.E.; Ben-Yedidia, T.; Shtutman, M.; Feinstein, E.; Einat, P.; Ben-Ze’ev, A. Nr-CAM is a target gene of the beta-catenin/LEF-1 pathway in melanoma and colon cancer and its expression enhances motility and confers tumorigenesis. Genes Dev. 2002, 16, 2058–2072. [Google Scholar] [CrossRef] [PubMed] [Green Version]
- Fitzli, D.; Stoeckli, E.T.; Kunz, S.; Siribour, K.; Rader, C.; Kunz, B.; Kozlov, S.V.; Buchstaller, A.; Lane, R.P.; Suter, D.M.; et al. A direct interaction of axonin-1 with NgCAM-related cell adhesion molecule (NrCAM) results in guidance, but not growth of commissural axons. J. Cell Biol. 2000, 149, 951–968. [Google Scholar] [CrossRef] [PubMed] [Green Version]
- Volkmer, H.; Leuschner, R.; Zacharias, U.; Rathjen, F.G. Neurofascin induces neurites by heterophilic interactions with axonal NrCAM while NrCAM requires F11 on the axonal surface to extend neurites. J. Cell Biol. 1996, 135, 1059–1069. [Google Scholar] [CrossRef] [PubMed]
- Audeh, M.W.; Carmichael, J.; Penson, R.T.; Friedlander, M.; Powell, B.; Bell-McGuinn, K.M.; Scott, C.; Weitzel, J.N.; Oaknin, A.; Loman, N.; et al. Oral poly(ADP-ribose) polymerase inhibitor olaparib in patients with BRCA1 or BRCA2 mutations and recurrent ovarian cancer: A proof-of-concept trial. Lancet 2010, 376, 245–251. [Google Scholar] [CrossRef]
- Benafif, S.; Hall, M. An update on PARP inhibitors for the treatment of cancer. Onco Targets Ther. 2015, 8, 519–528. [Google Scholar] [CrossRef] [PubMed] [Green Version]
- Fauzee, N.J.; Pan, J.; Wang, Y.L. PARP and PARG inhibitors—New therapeutic targets in cancer treatment. Pathol. Oncol. Res. 2010, 16, 469–478. [Google Scholar] [CrossRef]
- Olsen, A.L.; Feany, M.B. PARP Inhibitors and Parkinson’s Disease. N. Engl. J. Med. 2019, 380, 492–494. [Google Scholar] [CrossRef]
- Thorsell, A.G.; Ekblad, T.; Karlberg, T.; Low, M.; Pinto, A.F.; Tresaugues, L.; Moche, M.; Cohen, M.S.; Schuler, H. Structural Basis for Potency and Promiscuity in Poly(ADP-ribose) Polymerase (PARP) and Tankyrase Inhibitors. J. Med. Chem. 2017, 60, 1262–1271. [Google Scholar] [CrossRef]
- Steffen, J.D.; Brody, J.R.; Armen, R.S.; Pascal, J.M. Structural Implications for Selective Targeting of PARPs. Front. Oncol. 2013, 3, 301. [Google Scholar] [CrossRef] [Green Version]
- Tung, N.M.; Zakalik, D.; Somerfield, M.R.; Hereditary Breast Cancer Guideline Expert Panel. Adjuvant PARP Inhibitors in Patients With High-Risk Early-Stage HER2-Negative Breast Cancer and Germline BRCA Mutations: ASCO Hereditary Breast Cancer Guideline Rapid Recommendation Update. J. Clin. Oncol. 2021, 39, 2959–2961. [Google Scholar] [CrossRef]
- Velagapudi, U.K.; Patel, B.A.; Shao, X.; Pathak, S.K.; Ferraris, D.V.; Talele, T.T. Recent development in the discovery of PARP inhibitors as anticancer agents: A patent update (2016–2020). Expert Opin. Ther. Pat. 2021, 31, 609–623. [Google Scholar] [CrossRef] [PubMed]
- Wang, Y.Q.; Wang, P.Y.; Wang, Y.T.; Yang, G.F.; Zhang, A.; Miao, Z.H. An Update on Poly(ADP-ribose)polymerase-1 (PARP-1) Inhibitors: Opportunities and Challenges in Cancer Therapy. J. Med. Chem. 2016, 59, 9575–9598. [Google Scholar] [CrossRef] [PubMed]
- Kim, G.; Ison, G.; McKee, A.E.; Zhang, H.; Tang, S.; Gwise, T.; Sridhara, R.; Lee, E.; Tzou, A.; Philip, R.; et al. FDA Approval Summary: Olaparib Monotherapy in Patients with Deleterious Germline BRCA-Mutated Advanced Ovarian Cancer Treated with Three or More Lines of Chemotherapy. Clin. Cancer Res. 2015, 21, 4257–4261. [Google Scholar] [CrossRef] [PubMed] [Green Version]
- Endo, Y.; Rubin, J.S. Wnt signaling and neurite outgrowth: Insights and questions. Cancer Sci. 2007, 98, 1311–1317. [Google Scholar] [CrossRef] [PubMed]
- Eliasson, M.J.; Sampei, K.; Mandir, A.S.; Hurn, P.D.; Traystman, R.J.; Bao, J.; Pieper, A.; Wang, Z.Q.; Dawson, T.M.; Snyder, S.H.; et al. Poly(ADP-ribose) polymerase gene disruption renders mice resistant to cerebral ischemia. Nat. Med. 1997, 3, 1089–1095. [Google Scholar] [CrossRef] [PubMed]
- Prasad, B.C.; Clark, S.G. Wnt signaling establishes anteroposterior neuronal polarity and requires retromer in C. elegans. Development 2006, 133, 1757–1766. [Google Scholar] [CrossRef] [Green Version]
- Jungling, K.; Eulenburg, V.; Moore, R.; Kemler, R.; Lessmann, V.; Gottmann, K. N-cadherin transsynaptically regulates short-term plasticity at glutamatergic synapses in embryonic stem cell-derived neurons. J. Neurosci. 2006, 26, 6968–6978. [Google Scholar] [CrossRef] [PubMed] [Green Version]
- Tanabe, K.; Takahashi, Y.; Sato, Y.; Kawakami, K.; Takeichi, M.; Nakagawa, S. Cadherin is required for dendritic morphogenesis and synaptic terminal organization of retinal horizontal cells. Development 2006, 133, 4085–4096. [Google Scholar] [CrossRef] [PubMed] [Green Version]
- Torres, G.E.; Gainetdinov, R.R.; Caron, M.G. Plasma membrane monoamine transporters: Structure, regulation and function. Nat. Rev. Neurosci. 2003, 4, 13–25. [Google Scholar] [CrossRef]
- Zhong, L.; Ding, Y.; Bandyopadhyay, G.; Waaler, J.; Borgeson, E.; Smith, S.; Zhang, M.; Phillips, S.A.; Mahooti, S.; Mahata, S.K.; et al. The PARsylation activity of tankyrase in adipose tissue modulates systemic glucose metabolism in mice. Diabetologia 2016, 59, 582–591. [Google Scholar] [CrossRef]






Publisher’s Note: MDPI stays neutral with regard to jurisdictional claims in published maps and institutional affiliations. |
© 2022 by the authors. Licensee MDPI, Basel, Switzerland. This article is an open access article distributed under the terms and conditions of the Creative Commons Attribution (CC BY) license (https://creativecommons.org/licenses/by/4.0/).
Share and Cite
Mashimo, M.; Kita, M.; Uno, A.; Nii, M.; Ishihara, M.; Honda, T.; Gotoh-Kinoshita, Y.; Nomura, A.; Nakamura, H.; Murayama, T.; et al. Tankyrase Regulates Neurite Outgrowth through Poly(ADP-ribosyl)ation-Dependent Activation of β-Catenin Signaling. Int. J. Mol. Sci. 2022, 23, 2834. https://doi.org/10.3390/ijms23052834
Mashimo M, Kita M, Uno A, Nii M, Ishihara M, Honda T, Gotoh-Kinoshita Y, Nomura A, Nakamura H, Murayama T, et al. Tankyrase Regulates Neurite Outgrowth through Poly(ADP-ribosyl)ation-Dependent Activation of β-Catenin Signaling. International Journal of Molecular Sciences. 2022; 23(5):2834. https://doi.org/10.3390/ijms23052834
Chicago/Turabian StyleMashimo, Masato, Momoko Kita, Arina Uno, Moe Nii, Moe Ishihara, Takuya Honda, Yuka Gotoh-Kinoshita, Atsuo Nomura, Hiroyuki Nakamura, Toshihiko Murayama, and et al. 2022. "Tankyrase Regulates Neurite Outgrowth through Poly(ADP-ribosyl)ation-Dependent Activation of β-Catenin Signaling" International Journal of Molecular Sciences 23, no. 5: 2834. https://doi.org/10.3390/ijms23052834
APA StyleMashimo, M., Kita, M., Uno, A., Nii, M., Ishihara, M., Honda, T., Gotoh-Kinoshita, Y., Nomura, A., Nakamura, H., Murayama, T., Kizu, R., & Fujii, T. (2022). Tankyrase Regulates Neurite Outgrowth through Poly(ADP-ribosyl)ation-Dependent Activation of β-Catenin Signaling. International Journal of Molecular Sciences, 23(5), 2834. https://doi.org/10.3390/ijms23052834

