Nuclear and Membrane Receptors for Sex Steroids Are Involved in the Regulation of Delta/Serrate/LAG-2 Proteins in Rodent Sertoli Cells
Abstract
1. Introduction
2. Results
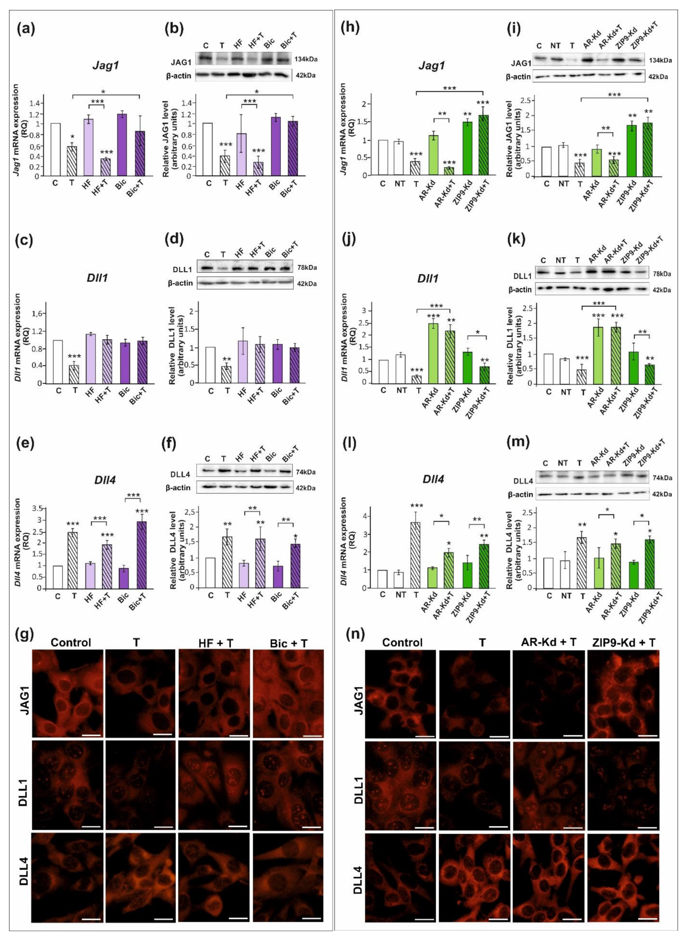
2.1. The Role of Testosterone in the Control of DLL1, DLL4, and JAG1 in Sertoli Cells
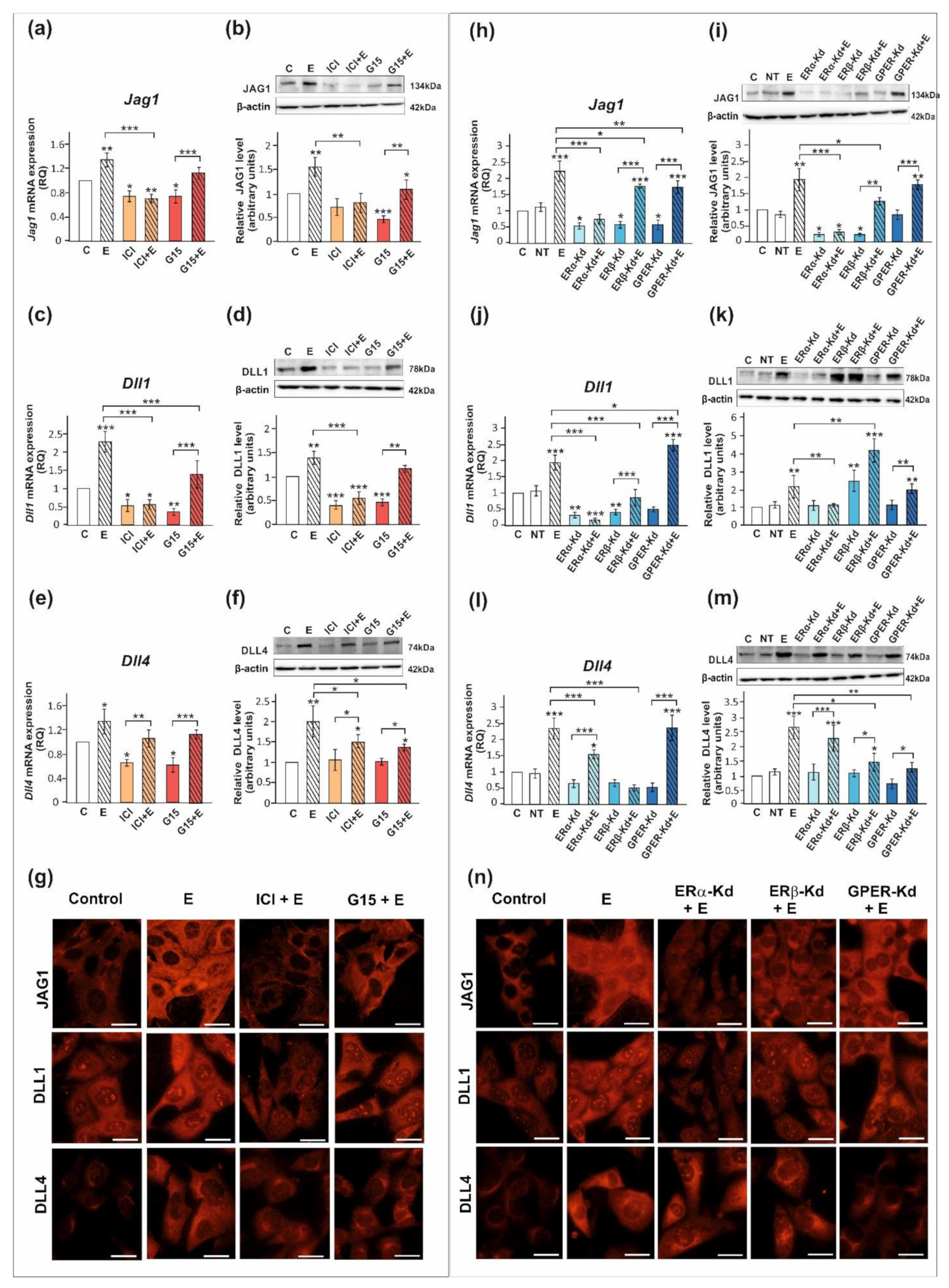
2.2. The Role of 17β-Estradiol in the Control of DLL1, DLL4, and JAG1 in Sertoli Cells
3. Discussion
4. Materials and Methods
4.1. Cell Cultures and Treatments
4.2. RNA Isolation, Reverse Transcription, and Quantitative RT-PCR (RT-qPCR)
4.3. Western Blot Analysis
4.4. Immunofluorescence
4.5. Statistical Analysis
Supplementary Materials
Author Contributions
Funding
Institutional Review Board Statement
Data Availability Statement
Conflicts of Interest
References
- McKinnell, C.; Atanassova, N.; Williams, K.; Fisher, J.S.; Walker, M.; Turner, K.J.; Saunders, T.K.; Sharpe, R.M. Suppression of androgen action and the induction of gross abnormalities of the reproductive tract in male rats treated neonatally with diethylstilbestrol. J. Androl. 2001, 22, 323–338. [Google Scholar] [PubMed]
- Rivas, A.; Fisher, J.S.; McKinnell, C.; Atanassova, N.; Sharpe, R.M. Induction of reproductive tract developmental abnormalities in the male rat by lowering androgen production or action in combination with a low dose of diethylstilbestrol: Evidence for importance of the androgen-estrogen balance. Endocrinology 2002, 143, 4797–4808. [Google Scholar] [CrossRef]
- Rivas, A.; McKinnell, C.; Fisher, J.S.; Atanassova, N.; Williams, K.; Sharpe, R.M. Neonatal coadministration of testosterone with diethylstilbestrol prevents diethylstilbestrol induction of most reproductive tract abnormalities in male rats. J. Androl. 2003, 24, 557–567. [Google Scholar] [CrossRef] [PubMed]
- Li, X.; Rahman, N. Impact of androgen/estrogen ratio: Lessons learned from the aromatase over-expression mice. Gen. Comp. Endocrinol. 2008, 159, 1–9. [Google Scholar] [CrossRef] [PubMed]
- Pardyak, L.; Kaminska, A.; Brzoskwinia, M.; Hejmej, A.; Kotula-Balak, M.; Jankowski, J.; Ciereszko, A.; Bilinska, B. Differences in aromatase expression and steroid hormone concentrations in the reproductive tissues of male domestic turkeys (Meleagris gallopavo) with white and yellow semen. Br. Poult. Sci. 2018, 59, 591–603. [Google Scholar] [CrossRef]
- Misiakiewicz-Has, K.; Pilutin, A.; Wiszniewska, B. Influence of hormonal imbalance on the integrity of seminiferous epithelium in the testes of adult rats chronically exposed to letrozole and rats exposed to soya isoflavones during the prenatal period, lactation, and up to sexual maturity. Reprod. Biol. 2021, 21, 100562. [Google Scholar] [CrossRef]
- Cooke, P.S.; Nanjappa, M.K.; Ko, C.; Prins, G.S.; Hess, R.A. Estrogens in male physiology. Physiol. Rev. 2017, 97, 995–1043. [Google Scholar] [CrossRef]
- Hess, R.A.; Cooke, P.S. Estrogen in the male: A historical perspective. Biol. Reprod. 2018, 99, 27–44. [Google Scholar] [CrossRef]
- Lucas, T.F.; Royer, C.; Siu, E.R.; Lazari, M.F.; Porto, C.S. Expression and signaling of G protein-coupled estrogen receptor 1 (GPER) in rat Sertoli cells. Biol. Reprod. 2010, 83, 307–317. [Google Scholar] [CrossRef]
- Berg, A.H.; Rice, C.D.; Rahman, M.S.; Dong, J.; Thomas, P. Identification and characterization of membrane androgen receptors in the ZIP9 zinc transporter subfamily: I. Discovery in female atlantic croaker and evidence ZIP9 mediates testosterone-induced apoptosis of ovarian follicle cells. Endocrinology 2014, 155, 4237–4249. [Google Scholar] [CrossRef]
- Bulldan, A.; Dietze, R.; Shihan, M.; Scheiner-Bobis, G. Non-classical testosterone signaling mediated through ZIP9 stimulates claudin expression and tight junction formation in Sertoli cells. Cell. Signal. 2016, 28, 1075–1085. [Google Scholar] [CrossRef]
- Kamińska, A.; Pardyak, L.; Marek, S.; Wróbel, K.; Kotula-Balak, M.; Bilińska, B.; Hejmej, A. Notch signaling regulates nuclear androgen receptor AR and membrane androgen receptor ZIP9 in mouse Sertoli cells. Andrology 2020, 8, 457–472. [Google Scholar] [CrossRef] [PubMed]
- Duliban, M.; Gurgul, A.; Szmatola, T.; Pawlicki, P.; Milon, A.; Arent, Z.J.; Grzmil, P.; Kotula-Balak, M.; Bilinska, B. Mouse testicular transcriptome after modulation of non-canonical oestrogen receptor activity. Reprod. Fertil. Dev. 2020, 32, 903–913. [Google Scholar] [CrossRef] [PubMed]
- Pavlovich, C.P.; King, P.; Goldstein, M.; Schlegel, P.N. Evidence of a treatable endocrinopathy in infertile men. J. Urol. 2001, 165, 837–841. [Google Scholar] [CrossRef]
- Hejmej, A.; Bilińska, B. The effects of cryptorchidism on the regulation of steroidogenesis and gap junctional communication in equine testes. Endokrynol. Pol. 2008, 59, 112–118. [Google Scholar] [PubMed]
- Lardone, M.C.; Argandoña, F.; Flórez, M.; Parada-Bustamante, A.; Ebensperger, M.; Palma, C.; Piottante, A.; Castro, A. Overexpression of CYP19A1 aromatase in Leydig cells is associated with steroidogenic dysfunction in subjects with Sertoli cell-only syndrome. Andrology 2017, 5, 41–48. [Google Scholar] [CrossRef]
- Kaufman, J.M.; Vermeulen, A. The decline of androgen levels in elderly men and its clinical and therapeutic implications. Endocr. Rev. 2005, 26, 833–876. [Google Scholar] [CrossRef]
- O’Hara, L.; Smith, L.B. Androgen receptor roles in spermatogenesis and infertility. Best Pract. Res. Clin. Endocrinol. Metab. 2015, 29, 595–605. [Google Scholar] [CrossRef]
- Lucas, T.F.; Pimenta, M.T.; Pisolato, R.; Lazari, M.F.; Porto, C.S. 17β-estradiol signaling and regulation of Sertoli cell function. Spermatogenesis 2011, 1, 318–324. [Google Scholar] [CrossRef]
- Martins, A.D.; Alves, M.G.; Simões, V.L.; Dias, T.R.; Rato, L.; Moreira, P.I.; Socorro, S.; Cavaco, J.E.; Oliveira, P.F. Control of Sertoli cell metabolism by sex steroid hormones is mediated through modulation in glycolysis-related transporters and enzymes. Cell Tissue Res. 2013, 354, 861–868. [Google Scholar] [CrossRef]
- Chimento, A.; De Luca, A.; Nocito, M.C.; Avena, P.; La Padula, D.; Zavaglia, L.; Pezzi, V. Role of GPER-Mediated Signaling in Testicular Functions and Tumorigenesis. Cells 2020, 9, 2115. [Google Scholar] [CrossRef] [PubMed]
- Macheroni, C.; Lucas, T.; Porto, C.S. The role of estrogen receptors in rat Sertoli cells at different stages of development. Heliyon 2020, 6, e05363. [Google Scholar] [CrossRef] [PubMed]
- Huang, Z.; Rivas, B.; Agoulnik, A.I. NOTCH1 gain of function in germ cells causes failure of spermatogenesis in male mice. PLoS ONE 2013, 8, e71213. [Google Scholar] [CrossRef]
- Garcia, T.X.; Farmaha, J.K.; Kow, S.; Hofmann, M.C. RBPJ in mouse Sertoli cells is required for proper regulation of the testis stem cell niche. Development 2014, 141, 4468–4478. [Google Scholar] [CrossRef]
- Murta, D.; Batista, M.; Trindade, A.; Silva, E.; Henrique, D.; Duarte, A.; Lopes-da-Costa, L. In vivo notch signaling blockade induces abnormal spermatogenesis in the mouse. PLoS ONE 2014, 9, e113365. [Google Scholar] [CrossRef]
- Parekh, P.A.; Garcia, T.X.; Waheeb, R.; Jain, V.; Gandhi, P.; Meistrich, M.L.; Shetty, G.; Hofmann, M.C. Undifferentiated spermatogonia regulate Cyp26b1 expression through NOTCH signaling and drive germ cell differentiation. FASEB J. 2019, 33, 8423–8435. [Google Scholar] [CrossRef]
- Kopan, R.; Ilagan, M.X. The canonical Notch signaling pathway: Unfolding the activation mechanism. Cell 2009, 137, 216–233. [Google Scholar] [CrossRef]
- Nichols, J.T.; Miyamoto, A.; Weinmaster, G. Notch signaling--constantly on the move. Traffic 2007, 8, 959–969. [Google Scholar] [CrossRef]
- Nandagopal, N.; Santat, L.A.; Elowitz, M.B. Cis-activation in the Notch signaling pathway. Elife 2019, 8, e37880. [Google Scholar] [CrossRef]
- Sprinzak, D.; Lakhanpal, A.; Lebon, L.; Santat, L.A.; Fontes, M.E.; Anderson, G.A.; Garcia-Ojalvo, J.; Elowitz, M.B. Cis-interactions between Notch and Delta generate mutually exclusive signaling states. Nature 2010, 465, 86–90. [Google Scholar] [CrossRef]
- Murta, D.; Batista, M.; Silva, E.; Trindade, A.; Henrique, D.; Duarte, A.; Lopes-da-Costa, L. Dynamics of Notch pathway expression during mouse testis post-natal development and along the spermatogenic cycle. PLoS ONE 2013, 8, e72767. [Google Scholar] [CrossRef] [PubMed]
- Campese, A.F.; Grazioli, P.; de Cesaris, P.; Riccioli, A.; Bellavia, D.; Pelullo, M.; Padula, F.; Noce, C.; Verkhovskaia, S.; Filippini, A.; et al. Mouse Sertoli cells sustain de novo generation of regulatory T cells by triggering the notch pathway through soluble JAGGED1. Biol. Reprod. 2014, 90, 53. [Google Scholar] [CrossRef] [PubMed]
- Kamińska, A.; Marek, S.; Pardyak, L.; Brzoskwinia, M.; Pawlicki, P.; Bilińska, B.; Hejmej, A. Disruption of androgen signaling during puberty affects Notch pathway in rat seminiferous epithelium. Reprod. Biol. Endocrinol. 2020, 18, 30. [Google Scholar] [CrossRef] [PubMed]
- Okuda, H.; Kiuchi, H.; Takao, T.; Miyagawa, Y.; Tsujimura, A.; Nonomura, N.; Miyata, H.; Okabe, M.; Ikawa, M.; Kawakami, Y.; et al. A novel transcriptional factor Nkapl is a germ cell-specific suppressor of Notch signaling and is indispensable for spermatogenesis. PLoS ONE 2015, 10, e0124293. [Google Scholar] [CrossRef] [PubMed]
- Okada, R.; Fujimagari, M.; Koya, E.; Hirose, Y.; Sato, T.; Nishina, Y. Expression Profile of NOTCH3 in Mouse Spermatogonia. Cells Tissues Organs 2017, 204, 283–292. [Google Scholar] [CrossRef]
- Lustofin, S.; Kamińska, A.; Pardyak, L.; Pawlicki, P.; Brzoskwinia, M.; Szpręgiel, I.; Bilińska, B.; Hejmej, A. Follicle-stimulating hormone regulates Notch signalling in seminiferous epithelium of continuously and seasonally breeding rodents. Reprod. Fertil. Dev. 2022; Online ahead of print. [Google Scholar] [CrossRef] [PubMed]
- Duliban, M.; Pawlicki, P.; Gurgul, A.; Tuz, R.; Arent, Z.; Kotula-Balak, M.; Tarasiuk, K. Proliferator-activated receptor γ, but not α or g-protein coupled estrogen receptor drives functioning of postnatal boar testis-next generation sequencing analysis. Animals 2021, 11, 2868. [Google Scholar] [CrossRef]
- Garcia, T.X.; Parekh, P.; Gandhi, P.; Sinha, K.; Hofmann, M.C. The NOTCH Ligand JAG1 Regulates GDNF Expression in Sertoli Cells. Stem. Cells Dev. 2017, 26, 585–598. [Google Scholar] [CrossRef]
- Okada, R.; Hara, T.; Sato, T.; Kojima, N.; Nishina, Y. The mechanism and control of Jagged1 expression in Sertoli cells. Regen. Ther. 2016, 3, 75–81. [Google Scholar] [CrossRef][Green Version]
- Yu, Y.; Zhang, Y.; Guan, W.; Huang, T.; Kang, J.; Sheng, X.; Qi, J. Androgen receptor promotes the oncogenic function of overexpressed Jagged1 in prostate cancer by enhancing cyclin B1 expression via Akt phosphorylation. Mol. Cancer Res. 2014, 12, 830–842. [Google Scholar] [CrossRef]
- Guo, L.; Eisenman, J.R.; Mahimkar, R.M.; Peschon, J.J.; Paxton, R.J.; Black, R.A.; Johnson, R.S. A proteomic approach for the identification of cell-surface proteins shed by metalloproteases. Mol. Cell. Proteom. 2002, 1, 30–36. [Google Scholar] [CrossRef]
- Martin, D.B.; Gifford, D.R.; Wright, M.E.; Keller, A.; Yi, E.; Goodlett, D.R.; Aebersold, R.; Nelson, P.S. Quantitative proteomic analysis of proteins released by neoplastic prostate epithelium. Cancer Res. 2004, 64, 347–355. [Google Scholar] [CrossRef]
- Guo, D.; Zhang, H.; Liu, L.; Wang, L.; Cheng, Y.; Qiao, Z. Testosterone influenced the expression of Notch1, Notch2 and Jagged1 induced by lipopolysaccharide in macrophages. Exp. Toxicol. Pathol. 2004, 56, 173–179. [Google Scholar] [CrossRef]
- Defalco, T.; Saraswathula, A.; Briot, A.; Iruela-Arispe, M.L.; Capel, B. Testosterone levels influence mouse fetal Leydig cell progenitors through notch signaling. Biol. Reprod. 2013, 88, 91. [Google Scholar] [CrossRef] [PubMed]
- Yuan, F.P.; Lin, D.X.; Rao, C.V.; Lei, Z.M. Cryptorchidism in LhrKO animals and the effect of testosterone-replacement therapy. Hum. Reprod. 2006, 21, 936–942. [Google Scholar] [CrossRef][Green Version]
- Kamińska, A.; Marek, S.; Pardyak, L.; Brzoskwinia, M.; Bilinska, B.; Hejmej, A. Crosstalk between androgen-ZIP9 signaling and Notch pathway in rodent Sertoli cells. Int. J. Mol. Sci. 2020, 21, 8275. [Google Scholar] [CrossRef] [PubMed]
- Welsh, M.; Saunders, P.T.; Atanassova, N.; Sharpe, R.M.; Smith, L.B. Androgen action via testicular peritubular myoid cells is essential for male fertility. FASEB J. 2009, 23, 4218–4230. [Google Scholar] [CrossRef] [PubMed]
- O’Hara, L.; McInnes, K.; Simitsidellis, I.; Morgan, S.; Atanassova, N.; Slowikowska-Hilczer, J.; Kula, K.; Szarras-Czapnik, M.; Milne, L.; Mitchell, R.T.; et al. Autocrine androgen action is essential for Leydig cell maturation and function, and protects against late-onset Leydig cell apoptosis in both mice and men. FASEB J. 2015, 29, 894–910. [Google Scholar] [CrossRef]
- Pi, M.; Chen, L.; Huang, M.Z.; Zhu, W.; Ringhofer, B.; Luo, J.; Christenson, L.; Li, B.; Zhang, J.; Jackson, P.D.; et al. GPRC6A null mice exhibit osteopenia, feminization and metabolic syndrome. PLoS ONE 2008, 3, e3858. [Google Scholar] [CrossRef] [PubMed]
- Asuthkar, S.; Velpula, K.K.; Elustondo, P.A.; Demirkhanyan, L.; Zakharian, E. TRPM8 channel as a novel molecular target in androgen-regulated prostate cancer cells. Oncotarget 2015, 6, 17221–17236. [Google Scholar] [CrossRef] [PubMed]
- Borowiec, A.S.; Sion, B.; Chalmel, F.; Rolland, A.D.; Lemonnier, L.; De Clerck, T.; Bokhobza, A.; Derouiche, S.; Dewailly, E.; Slomianny, C.; et al. Cold/menthol TRPM8 receptors initiate the cold-shock response and protect germ cells from cold-shock-induced oxidation. FASEB J. 2016, 30, 3155–3170. [Google Scholar] [CrossRef] [PubMed]
- Ye, R.; Pi, M.; Nooh, M.M.; Bahout, S.W.; Quarles, L.D. Human GPRC6A mediates testosterone-induced mitogen-activated protein kinases and mTORC1 signaling in prostate cancer cells. Mol. Pharmacol. 2019, 95, 563–572. [Google Scholar] [CrossRef]
- Nandagopal, N.; Santat, L.A.; LeBon, L.; Sprinzak, D.; Bronner, M.E.; Elowitz, M.B. Dynamic ligand discrimination in the Notch signaling pathway. Cell 2018, 172, 869–880.e19. [Google Scholar] [CrossRef]
- Soares, R.; Balogh, G.; Guo, S.; Gärtner, F.; Russo, J.; Schmitt, F. Evidence for the Notch signaling pathway on the role of estrogen in angiogenesis. Mol. Endocrinol. 2004, 18, 2333–2343. [Google Scholar] [CrossRef] [PubMed]
- Li, N.; Zhang, L.; Li, Q.; Du, Y.; Liu, H.; Liu, Y.; Xiong, W. Notch activity mediates oestrogen-induced stromal cell invasion in endometriosis. Reproduction 2018, 157, 371–381. [Google Scholar] [CrossRef] [PubMed]
- Buckley, N.E.; Nic An tSaoir, C.B.; Blayney, J.K.; Oram, L.C.; Crawford, N.T.; D’Costa, Z.C.; Quinn, J.E.; Kennedy, R.D.; Harkin, D.P.; Mullan, P.B. BRCA1 is a key regulator of breast differentiation through activation of Notch signaling with implications for anti-endocrine treatment of breast cancers. Nucleic Acids Res. 2013, 41, 8601–8614. [Google Scholar] [CrossRef]
- Kumar, S.; Srivastav, R.K.; Wilkes, D.W.; Ross, T.; Kim, S.; Kowalski, J.; Chatla, S.; Zhang, Q.; Nayak, A.; Guha, M.; et al. Estrogen-dependent DLL1-mediated Notch signaling promotes luminal breast cancer. Oncogene 2019, 38, 2092–2107. [Google Scholar] [CrossRef]
- Nakamura, T.; Miyagawa, S.; Katsu, Y.; Sato, T.; Iguchi, T.; Ohta, Y. Sequential changes in the expression of Wnt- and Notch-related genes in the vagina and uterus of ovariectomized mice after estrogen exposure. In Vivo 2012, 26, 899–906. [Google Scholar]
- Caliceti, C.; Aquila, G.; Pannella, M.; Morelli, M.B.; Fortini, C.; Pinton, P.; Bonora, M.; Hrelia, S.; Pannuti, A.; Miele, L.; et al. 17β-estradiol enhances signaling mediated by VEGF-A-delta-like ligand 4-notch1 axis in human endothelial cells. PLoS ONE 2013, 8, e71440. [Google Scholar] [CrossRef]
- Zhu, M.; Iwano, T.; Takeda, S. Estrogen and EGFR pathways regulate Notch signaling in opposing directions for multi-ciliogenesis in the fallopian tube. Cells 2019, 8, 933. [Google Scholar] [CrossRef]
- Kamińska, A.; Pardyak, L.; Marek, S.; Górowska-Wójtowicz, E.; Kotula-Balak, M.; Bilińska, B.; Hejmej, A. Bisphenol A and dibutyl phthalate affect the expression of juxtacrine signaling factors in rat testis. Chemosphere 2018, 199, 182–190. [Google Scholar] [CrossRef]
- Pupo, M.; Pisano, A.; Abonante, S.; Maggiolini, M.; Musti, A.M. GPER activates Notch signaling in breast cancer cells and cancer-associated fibroblasts (CAFs). Int. J. Biochem. Cell Biol. 2014, 46, 56–67. [Google Scholar] [CrossRef]
- Boscaro, C.; Carotti, M.; Albiero, M.; Trenti, A.; Fadini, G.P.; Trevisi, L.; Sandonà, D.; Cignarella, A.; Bolego, C. Non-genomic mechanisms in the estrogen regulation of glycolytic protein levels in endothelial cells. FASEB J. 2020, 34, 12768–12784. [Google Scholar] [CrossRef]
- Björnström, L.; Sjöberg, M. Mechanisms of estrogen receptor signaling: Convergence of genomic and nongenomic actions on target genes. Mol. Endocrinol. 2005, 19, 833–842. [Google Scholar] [CrossRef]
- Silva, E.; Kabil, A.; Kortenkamp, A. Cross-talk between non-genomic and genomic signaling pathways—Distinct effect profiles of environmental estrogens. Toxicol. Appl. Pharmacol. 2010, 245, 160–170. [Google Scholar] [CrossRef]
- Adamah, D.J.; Gokhale, P.J.; Eastwood, D.J.; Rajpert De-Meyts, E.; Goepel, J.; Walsh, J.R.; Moore, H.D.; Andrews, P.W. Dysfunction of the mitotic:meiotic switch as a potential cause of neoplastic conversion of primordial germ cells. Int. J. Androl. 2006, 29, 219–227. [Google Scholar] [CrossRef] [PubMed]
- LaVoie, M.J.; Selkoe, D.J. The Notch ligands, Jagged and Delta, are sequentially processed by alpha-secretase and presenilin/gamma-secretase and release signaling fragments. J. Biol. Chem. 2003, 278, 34427–34437. [Google Scholar] [CrossRef]
- Hiratochi, M.; Nagase, H.; Kuramochi, Y.; Koh, C.S.; Ohkawara, T.; Nakayama, K. The Delta intracellular domain mediates TGF-beta/Activin signaling through binding to Smads and has an important bi-directional function in the Notch-Delta signaling pathway. Nucleic Acids Res. 2007, 35, 912–922. [Google Scholar] [CrossRef] [PubMed]
- Jung, J.; Mo, J.S.; Kim, M.Y.; Ann, E.J.; Yoon, J.H.; Park, H.S. Regulation of Notch1 signaling by Delta-like ligand 1 intracellular domain through physical interaction. Mol. Cells 2011, 32, 161–165. [Google Scholar] [CrossRef] [PubMed]
- Kumar, S.; Park, H.S.; Lee, K. Jagged1 intracellular domain modulates steroidogenesis in testicular Leydig cells. PLoS ONE 2020, 15, e0244553. [Google Scholar] [CrossRef]
- Mruk, D.D.; Cheng, C.Y. An in vitro system to study Sertoli cell blood-testis barrier dynamics. Methods Mol. Biol. 2011, 763, 237–252. [Google Scholar] [CrossRef]
- Chojnacka, K.; Zarzycka, M.; Hejmej, A.; Mruk, D.D.; Gorowska, E.; Kotula-Balak, M.; Klimek, M.; Bilinska, B. Hydroxyflutamide affects connexin 43 via the activation of PI3K/Akt-dependent pathway but has no effect on the crosstalk between PI3K/Akt and ERK1/2 pathways at the Raf-1 kinase level in primary rat Sertoli cells. Toxicol. In Vitro 2016, 31, 146–157. [Google Scholar] [CrossRef] [PubMed]
- Livak, K.J.; Schmittgen, T.D. Analysis of relative gene expression data using real-time quantitative PCR and the 2(-Delta Delta C(T)) Method. Methods 2001, 25, 402–408. [Google Scholar] [CrossRef] [PubMed]
- Bilinska, B.; Hejmej, A.; Kotula-Balak, M. Preparation of testicular samples for histology and immunohistochemistry. Methods Mol. Biol. 2018, 1748, 17–36. [Google Scholar] [CrossRef] [PubMed]





| Gene | Forward Sequence | Reverse Sequence | Product Size (bp) | Annealing Temp (°C) |
|---|---|---|---|---|
| Mouse | ||||
| Actb | AAGAGCTATGAGCTGCCTGA | TACGGATGTCAACGTCACAC | 160 | 58 |
| B2m | GGCCTGTATGCTATCCAGAA | GAAAGACCAGTCCTTGCTGA | 198 | 58 |
| Dll1 | TCAGATAACCCTGACGGAGGC | AGGTAAGAGTTGCCGAGGTCC | 185 | 56 |
| Dll4 | GCTGGAAGTGGATTGTGG | CTTGTCGCTGTGAGGATAC | 405 | 51 |
| Gapdh | CTGGAGAAACCTGCCAAGTA | TGTTGCTGTAGCCGTATTCA | 223 | 58 |
| Hprt1 | GCTGACCTGCTGGATTACAT | TTGGGGCTGTACTGCTTAAC | 242 | 58 |
| Jag1 | AACTGGTACCGGTGCGAA | TGATGCAAGATCTCCCTGAAAC | 216 | 54 |
| Rn18s | CTCTGGTTGCTCTGTGCAGT | GGCTCCTTGTAGGGGTTCTC | 455 | 52 |
| Rpl13a | ATGACAAGAAAAAGCGGATG | CTTTTCTGCCTGTTTCCGTA | 215 | 58 |
| Rat | ||||
| Actb | CACACTGTGCCCATCTATGA | CCGATAGTGATGACCTGACG | 272 | 58 |
| B2m | TGCTACGTGTCTCAGTTCCA | GCTCCTTCAGAGTGACGTGT | 196 | 58 |
| Dll1 | TCAGATAACCCTGACGGAGGC | AGGTAAGAGTTGCCGAGGTCC | 185 | 56 |
| Dll4 | GCTGGAAGTGGATTGTGG | CTTGTCGCTGTGAGGATAC | 405 | 51 |
| Gapdh | AGACAGCCGCATCTTCTTGT | CTTGCCGTGGGTAGAGTCAT | 207 | 58 |
| Hprt1 | GACTTTGCTTTCCTTGGTCA | AGTCAAGGGCATATCCAACA | 152 | 58 |
| Jag1 | AACTGGTACCGGTGCGAA | TGATGCAAGATCTCCCTGAAAC | 216 | 54 |
| Rn18s | GCCGCGGTAATTCCAGCTCCA | CCCGCCCGCTCCCAAGATC | 320 | 61 |
| Rpl13a | GTGAGGGCATCAACATTTCT | CATCCGCTTTTTCTTGTCAT | 242 | 58 |
Publisher’s Note: MDPI stays neutral with regard to jurisdictional claims in published maps and institutional affiliations. |
© 2022 by the authors. Licensee MDPI, Basel, Switzerland. This article is an open access article distributed under the terms and conditions of the Creative Commons Attribution (CC BY) license (https://creativecommons.org/licenses/by/4.0/).
Share and Cite
Lustofin, S.; Kamińska, A.; Brzoskwinia, M.; Cyran, J.; Kotula-Balak, M.; Bilińska, B.; Hejmej, A. Nuclear and Membrane Receptors for Sex Steroids Are Involved in the Regulation of Delta/Serrate/LAG-2 Proteins in Rodent Sertoli Cells. Int. J. Mol. Sci. 2022, 23, 2284. https://doi.org/10.3390/ijms23042284
Lustofin S, Kamińska A, Brzoskwinia M, Cyran J, Kotula-Balak M, Bilińska B, Hejmej A. Nuclear and Membrane Receptors for Sex Steroids Are Involved in the Regulation of Delta/Serrate/LAG-2 Proteins in Rodent Sertoli Cells. International Journal of Molecular Sciences. 2022; 23(4):2284. https://doi.org/10.3390/ijms23042284
Chicago/Turabian StyleLustofin, Sylwia, Alicja Kamińska, Małgorzata Brzoskwinia, Joanna Cyran, Małgorzata Kotula-Balak, Barbara Bilińska, and Anna Hejmej. 2022. "Nuclear and Membrane Receptors for Sex Steroids Are Involved in the Regulation of Delta/Serrate/LAG-2 Proteins in Rodent Sertoli Cells" International Journal of Molecular Sciences 23, no. 4: 2284. https://doi.org/10.3390/ijms23042284
APA StyleLustofin, S., Kamińska, A., Brzoskwinia, M., Cyran, J., Kotula-Balak, M., Bilińska, B., & Hejmej, A. (2022). Nuclear and Membrane Receptors for Sex Steroids Are Involved in the Regulation of Delta/Serrate/LAG-2 Proteins in Rodent Sertoli Cells. International Journal of Molecular Sciences, 23(4), 2284. https://doi.org/10.3390/ijms23042284

