BMP9-ID1 Signaling Activates HIF-1α and VEGFA Expression to Promote Tumor Angiogenesis in Hepatocellular Carcinoma
Abstract
:1. Introduction
2. Results
2.1. BMP9 Expression Is Related to the Expression of Angiogenic Factors in HCC Tissues
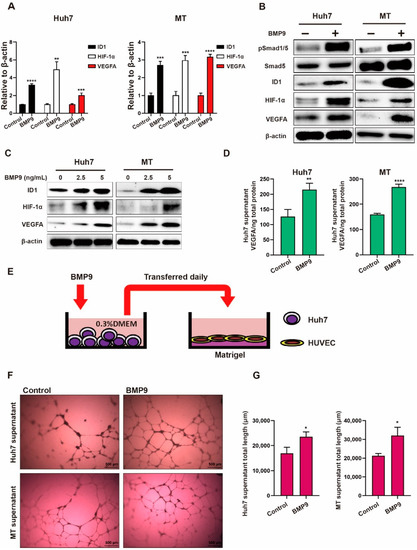
2.2. BMP9 Promotes HIF-1α-VEGFA Expression in HCC Cells to Enhance Vascular Endothelial Cell Activation
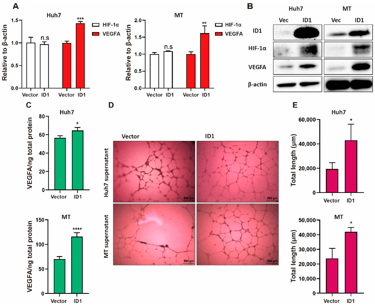
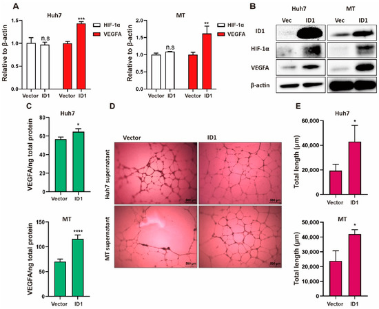
2.3. BMP9-ID1 Signaling Promotes VEGFA Secretion from HCC Cells by Regulating HIF-1α/VEGFA Signaling
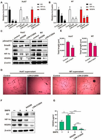
2.4. BMP Receptor Inhibitors Suppress BMP9-ID1-Induced VEGFA Secretion
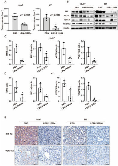
2.5. BMP9 Receptor Inhibitors Suppress HCC Tumor Progression through the Repression of Angiogenic Factors In Vivo
3. Discussion
4. Conclusions
5. Materials and Methods
5.1. Clinical Samples
5.2. Cell Lines and Reagents
5.3. RNA Interference and Plasmid Transfection
5.4. Real-Time Quantitative PCR
5.5. Western Blotting
5.6. IHC Staining
5.7. Lumen Formation Assay
5.8. Animal Studies
5.9. Analysis of the TCGA-LIHC Dataset
5.10. Statistical Analysis
Supplementary Materials
Author Contributions
Funding
Institutional Review Board Statement
Informed Consent Statement
Data Availability Statement
Acknowledgments
Conflicts of Interest
References
- Ferlay, J.; Colombet, M.; Soerjomataram, I.; Parkin, D.M.; Piñeros, M.; Znaor, A.; Bray, F. Cancer statistics for the year 2020: An overview. Int. J. Cancer 2021, 149, 778–789. [Google Scholar] [CrossRef] [PubMed]
- Llovet, J.M.; Kelley, R.K.; Villanueva, A.; Singal, A.G.; Pikarsky, E.; Roayaie, S.; Lencioni, R.; Koike, K.; Zucman-Rossi, J.; Finn, R.S. Hepatocellular carcinoma. Nat. Rev. Dis. Primers 2021, 7, 6. [Google Scholar] [CrossRef] [PubMed]
- Finn, R.S.; Qin, S.; Ikeda, M.; Galle, P.R.; Ducreux, M.; Kim, T.-Y.; Kudo, M.; Breder, V.; Merle, P.; Kaseb, A.O.; et al. Atezolizumab plus Bevacizumab in Unresectable Hepatocellular Carcinoma. N. Engl. J. Med. 2020, 382, 1894–1905. [Google Scholar] [CrossRef] [PubMed]
- Ren, Z.; Xu, J.; Bai, Y.; Xu, A.; Cang, S.; Du, C.; Li, Q.; Lu, Y.; Chen, Y.; Guo, Y.; et al. Sintilimab plus a bevacizumab biosimilar (IBI305) versus sorafenib in unresectable hepatocellular carcinoma (ORIENT-32): A randomised, open-label, phase 2–3 study. Lancet Oncol. 2021, 22, 977–990. [Google Scholar] [CrossRef]
- Duncan, S.A.; Watt, A.J. BMPs on the road to hepatogenesis: Figure 1. Genes Dev. 2001, 15, 1879–1884. [Google Scholar] [CrossRef] [PubMed] [Green Version]
- Mostafa, S.; Pakvasa, M.; Coalson, E.; Zhu, A.; Alverdy, A.; Castillo, H.; Fan, J.; Li, A.; Feng, Y.; Wu, D.; et al. The wonders of BMP9: From mesenchymal stem cell differentiation, angiogenesis, neurogenesis, tumorigenesis, and metabolism to regenerative medicine. Genes Dis. 2019, 6, 201–223. [Google Scholar] [CrossRef] [PubMed]
- Jiang, Q.-Q.; Liu, B.-B.; Xu, K.-S. New insights into BMP9 signaling in liver diseases. Mol. Cell. Biochem. 2021, 476, 3591–3600. [Google Scholar] [CrossRef] [PubMed]
- Breitkopf-Heinlein, K.; Meyer, C.; König, C.; Gaitantzi, H.; Addante, A.; Thomas, M.; Wiercinska, E.; Cai, C.; Li, Q.; Wan, F.; et al. BMP-9 interferes with liver regeneration and promotes liver fibrosis. Gut 2017, 66, 939–954. [Google Scholar] [CrossRef] [PubMed] [Green Version]
- Chen, H.; Nio, K.; Yamashita, T.; Okada, H.; Li, R.; Suda, T.; Li, Y.; Doan, P.T.B.; Seki, A.; Nakagawa, H.; et al. BMP9-ID1 signaling promotes EpCAM-positive cancer stem cell properties in hepatocellular carcinoma. Mol. Oncol. 2021, 15, 2203–2218. [Google Scholar] [CrossRef] [PubMed]
- Lu, C.; Rong, D.; Zhang, B.; Zheng, W.; Wang, X.; Chen, Z.; Tang, W. Current perspectives on the immunosuppressive tumor microenvironment in hepatocellular carcinoma: Chal-lenges and opportunities. Mol. Cancer 2019, 18, 130. [Google Scholar] [CrossRef] [PubMed] [Green Version]
- Santhakumar, C.; Gane, E.J.; Liu, K.; McCaughan, G.W. Current perspectives on the tumor microenvironment in hepatocellular carcinoma. Hepatol. Int. 2020, 14, 947–957. [Google Scholar] [CrossRef] [PubMed]
- Luo, D.; Wang, Z.; Wu, J.; Jiang, C.; Wu, J. The Role of Hypoxia Inducible Factor-1 in Hepatocellular Carcinoma. BioMed Res. Int. 2014, 2014, 1–11. [Google Scholar] [CrossRef] [PubMed]
- Wu, X.-Z.; Xie, G.-R.; Chen, D. Hypoxia and hepatocellular carcinoma: The therapeutic target for hepatocellular carcinoma. J. Gastroenterol. Hepatol. 2007, 22, 1178–1182. [Google Scholar] [CrossRef] [PubMed]
- Ayuso-Íñigo, B.; Méndez-García, L.; Pericacho, M.; Muñoz-Félix, J.M. The Dual Effect of the BMP9–ALK1 Pathway in Blood Vessels: An Opportunity for Cancer Therapy Improvement? Cancers 2021, 13, 5412. [Google Scholar] [CrossRef] [PubMed]
- Kim, H.-J.; Chung, H.; Yoo, Y.G.; Kim, H.; Lee, J.Y.; Lee, M.O.; Kong, G. Inhibitor of DNA Binding 1 Activates Vascular Endothelial Growth Factor through Enhancing the Stability and Activity of Hypoxia-Inducible Factor-1α. Mol. Cancer Res. 2007, 5, 321–329. [Google Scholar] [CrossRef] [PubMed] [Green Version]
- Hu, N.; Jiang, D.; Huang, E.; Liu, X.; Li, R.; Liang, X.; Kim, S.H.; Chen, X.; Gao, J.-L.; Zhang, H.; et al. BMP9-regulated angiogenic signaling plays an important role in the osteogenic differentiation of mesenchymal progenitor cells. J. Cell Sci. 2013, 126, 532–541. [Google Scholar] [CrossRef] [PubMed] [Green Version]
- Colombo, F.; Baldan, F.; Mazzucchelli, S.; Martin-Padura, I.; Marighetti, P.; Cattaneo, A.; Foglieni, B.; Spreafico, M.; Guerneri, S.; Baccarin, M.; et al. Evidence of Distinct Tumor-Propagating Cell Populations with Different Properties in Primary Human Hepatocellular Carcinoma. PLoS ONE 2011, 6, e21369. [Google Scholar] [CrossRef] [PubMed]
- Arnaoutova, I.; Kleinman, H.K. In vitro angiogenesis: Endothelial cell tube formation on gelled basement membrane extract. Nat. Protoc. 2010, 5, 628–635. [Google Scholar] [CrossRef] [PubMed]







| BMP9 High (n = 37) | BMP9 Low (n = 16) | |
|---|---|---|
| HIF-1α high | 22 | 4 | 
| HIF-1α low | 15 | 12 | 
| ID1 High (n = 23) | ID1 Low (n = 30) | |
|---|---|---|
| HIF-1α high | 17 | 9 | 
| HIF-1α low | 6 | 21 | 
| Publisher’s Note: MDPI stays neutral with regard to jurisdictional claims in published maps and institutional affiliations. | 
© 2022 by the authors. Licensee MDPI, Basel, Switzerland. This article is an open access article distributed under the terms and conditions of the Creative Commons Attribution (CC BY) license (https://creativecommons.org/licenses/by/4.0/).
Share and Cite
Chen, H.; Nio, K.; Tang, H.; Yamashita, T.; Okada, H.; Li, Y.; Doan, P.T.B.; Li, R.; Lv, J.; Sakai, Y.; et al. BMP9-ID1 Signaling Activates HIF-1α and VEGFA Expression to Promote Tumor Angiogenesis in Hepatocellular Carcinoma. Int. J. Mol. Sci. 2022, 23, 1475. https://doi.org/10.3390/ijms23031475
Chen H, Nio K, Tang H, Yamashita T, Okada H, Li Y, Doan PTB, Li R, Lv J, Sakai Y, et al. BMP9-ID1 Signaling Activates HIF-1α and VEGFA Expression to Promote Tumor Angiogenesis in Hepatocellular Carcinoma. International Journal of Molecular Sciences. 2022; 23(3):1475. https://doi.org/10.3390/ijms23031475
Chicago/Turabian StyleChen, Han, Kouki Nio, Hong Tang, Taro Yamashita, Hikari Okada, Yingyi Li, Phuong Thi Bich Doan, Ru Li, Junyan Lv, Yoshio Sakai, and et al. 2022. "BMP9-ID1 Signaling Activates HIF-1α and VEGFA Expression to Promote Tumor Angiogenesis in Hepatocellular Carcinoma" International Journal of Molecular Sciences 23, no. 3: 1475. https://doi.org/10.3390/ijms23031475
APA StyleChen, H., Nio, K., Tang, H., Yamashita, T., Okada, H., Li, Y., Doan, P. T. B., Li, R., Lv, J., Sakai, Y., Yamashita, T., Mizukoshi, E., Honda, M., & Kaneko, S. (2022). BMP9-ID1 Signaling Activates HIF-1α and VEGFA Expression to Promote Tumor Angiogenesis in Hepatocellular Carcinoma. International Journal of Molecular Sciences, 23(3), 1475. https://doi.org/10.3390/ijms23031475
 
         
                                                

 
       