Novel Small Molecule Positive Allosteric Modulator SPAM1 Triggers the Nuclear Translocation of PAC1-R to Exert Neuroprotective Effects through Neuron-Restrictive Silencer Factor
Abstract
1. Introduction
2. Results
2.1. Molecular Docking of SPAM1 with PAC1-R-EC1
2.2. General Procedure for the Synthesis of SPAM1
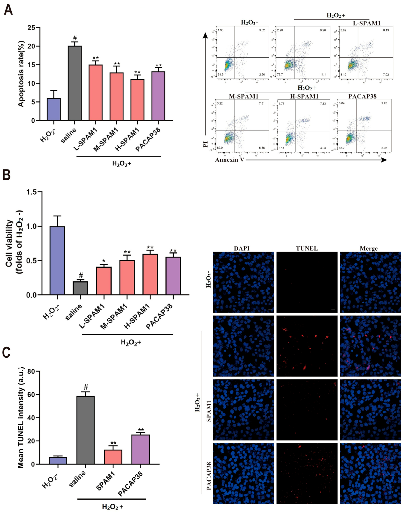
2.3. SPAM1 Protects RGC-5 Cells from H2O2-Induced Neuronal Damage
2.4. SPAM1 Mitigates Oxidative Damage and Senescence of Hippocampal Neurons in D-gal-Induced Mice
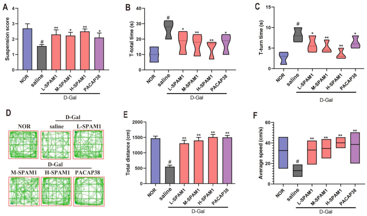
2.5. SPAM1 Alleviated D-gal-Induced Locomotor Impairment
2.6. SPAM1 Alleviated D-gal-Induced Memory and Cognitive Impairment
2.7. SPAM1 Prevents the Decrease in Brain PACAP Levels in D-gal-Treated Mice
2.8. SPAM1 Upregulates PACAP Expression Associated with the Nuclear Translocation of PAC1-R
2.9. SPAM1 Exerts a Neuroprotective Effect through Neuron-Restrictive Silencer Factor
2.10. Neuroprotective Effect of SPAM1 Is Associated with Nuclear Translocation of PAC1-R
3. Discussion
4. Materials and Methods
4.1. Materials and Cell Lines
4.2. Cell Cultures and Transfection
4.3. Molecular Docking Utilizing Discovery Studio 2.5 (DS2.5) Software
4.4. Cell Viability Assays
4.5. Terminal Deoxynucleotidyl Transferase dUTP Nick End Labeling (TUNEL) Assays
4.6. Animal Grouping and Treatments
4.7. Tissue Preparation
4.8. Hematoxylin-Eosin (HE) Staining
4.9. Antioxidative Activity Evaluation
4.10. Pole-Climbing Tests
4.11. Paw-Suspension Tests
4.12. Open Field Tests
4.13. Passive Avoidance
4.14. Y-Maze Tests
4.15. Caspase-3 Activity Analysis
4.16. Immunohistochemistry
4.17. Fluorescence Confocal Microscopy
4.18. Immunofluorescence
4.19. PACAP Promoter Activity Assay Using Recombinant Vector pYr-PromDetect-PACAP
4.20. PACAP Levels Determined by ELISA
4.21. Co-Immunoprecipitation (Co-IP)
4.22. Western Blotting Assays
4.23. Statistical Analyses
5. Conclusions
Author Contributions
Funding
Institutional Review Board Statement
Acknowledgments
Conflicts of Interest
Abbreviations
References
- Martinez, C.; Arranz, A.; Juarranz, Y.; Abad, C.; García-Gómez, M.; Rosignoli, F.; Leceta, J.; Gomariz, R.P. PAC1 receptor: Emerging target for septic shock therapy. Ann. N. Y. Acad. Sci. 2006, 1070, 405–410. [Google Scholar] [CrossRef] [PubMed]
- Seaborn, T.; Masmoudi-Kouli, O.; Fournier, A.; Vaudry, H.; Vaudry, D. Protective effects of pituitary adenylate cyclase-activating polypeptide (PACAP) against apoptosis. Curr. Pharm. Des. 2011, 17, 204–214. [Google Scholar] [CrossRef] [PubMed]
- Chang, M.-Y.; Rhee, Y.-H.; Yi, S.-H.; Lee, S.-J.; Kim, R.-K.; Kim, H.; Park, C.-H.; Lee, S.-H. Doxycycline enhances survival and self-renewal of human pluripotent stem cells. Stem Cell Rep. 2014, 3, 353–364. [Google Scholar] [CrossRef] [PubMed]
- Andrés, M.E.; Burger, C.; Peral-Rubio, M.J.; Battaglioli, E.; Anderson, M.E.; Grimes, J.; Dallman, J.; Ballas, N.; Mandel, G. CoREST: A functional corepressor required for regulation of neural-specific gene expression. Proc. Natl. Acad. Sci. USA 1999, 96, 9873–9878. [Google Scholar] [CrossRef] [PubMed]
- Dautzenberg, F.; Mevenkamp, G.; Wille, S.; Hauger, R. N-terminal splice variants of the type I PACAP receptor: Isolation, characterization and ligand binding/selectivity determinants. J. Neuroendocrinol. 1999, 11, 941–949. [Google Scholar] [CrossRef] [PubMed]
- Bourgault, S.; Vaudry, D.; Dejda, A.; Doan, N.; Vaudry, H.; Fournier, A. Pituitary adenylate cyclase-activating polypeptide: Focus on structure-activity relationships of a neuroprotective peptide. Curr. Med. Chem. 2009, 16, 4462–4480. [Google Scholar] [CrossRef]
- Yang, R.; Jiang, X.; Ji, R.; Meng, L.; Liu, F.; Chen, X.; Xin, Y. Therapeutic potential of PACAP for neurodegenerative diseases. Cell. Mol. Biol. Lett. 2015, 20, 265–278. [Google Scholar] [CrossRef]
- Beebe, X.; Darczak, D.; Davis-Taber, R.A.; Uchic, M.E.; Scott, V.E.; Jarvis, M.F.; Stewart, A.O. Discovery and SAR of hydrazide antagonists of the pituitary adenylate cyclase-activating polypeptide (PACAP) receptor type 1 (PAC1-R). Bioorg. Med. Chem. Lett. 2008, 18, 2162–2166. [Google Scholar] [CrossRef]
- Yu, R.; Zheng, L.; Cui, Y.; Zhang, H.; Ye, H. Doxycycline exerted neuroprotective activity by enhancing the activation of neuropeptide GPCR PAC1. Neuropharmacology 2016, 103, 1–15. [Google Scholar] [CrossRef]
- Gourlet, P.; Vandermeers, A.; Vandermeers-Piret, M.C.; De Neef, P.; Robberecht, P. Addition of the (28–38) peptide sequence of PACAP to the VIP sequence modifies peptide selectivity and efficacy. Int. J. Pept. Protein Res. 1996, 48, 296–391. [Google Scholar] [CrossRef]
- de Molliens, M.P.; Létourneau, M.; Devost, D.; Hébert, T.E.; Fournier, A.; Chatenet, D. New insights about the peculiar role of the 28–38 C-terminal segment and some selected residues in PACAP for signaling and neuroprotection. Biochem. Pharmacol. 2018, 154, 193–202. [Google Scholar] [CrossRef]
- Chiruta, C.; Zhao, Y.; Tang, F.; Wang, T.; Schubert, D. Metabolism of a potent neuroprotective hydrazide. Bioorg. Med. Chem. 2013, 21, 2733–2741. [Google Scholar] [CrossRef]
- Noguchi, K.; Ali, T.F.; Miyoshi, J.; Orito, K.; Negoto, T.; Biswas, T.; Taira, N.; Koga, R.; Okamoto, Y.; Fujita, M. Neuroprotective effects of a novel carnosine-hydrazide derivative on hippocampal CA1 damage after transient cerebral ischemia. Eur. J. Med. Chem. 2019, 163, 207–214. [Google Scholar] [CrossRef]
- Bolognino, I.; Giangregorio, N.; Tonazzi, A.; Martínez, A.L.; Altomare, C.D.; Loza, M.I.; Sablone, S.; Cellamare, S.; Catto, M. Synthesis and Biological Evaluation of Dantrolene-Like Hydrazide and Hydrazone Analogues as Multitarget Agents for Neurodegenerative Diseases. ChemMedChem 2021, 16, 2807–2816. [Google Scholar] [CrossRef]
- Fan, G.; Tao, Z.; Chen, S.; Zhang, H.; Yu, R. Positive allosteric regulation of PAC1-R up-regulates PAC1-R and its specific ligand PACAP. Acta Biochim. Biophys. Sin. 2022, 54, 657–672. [Google Scholar] [CrossRef]
- Fan, G.; Chen, S.; Tao, Z.; Zhang, H.; Yu, R. A novel small positive allosteric modulator of neuropeptide receptor PAC1-R exerts neuroprotective effects in MPTP mouse Parkinson’s disease model. Acta Biochim. Biophys. Sin. 2022, 54, 1349–1364. [Google Scholar]
- Chen, Z.-F.; Paquette, A.J.; Anderson, D.J. NRSF/REST is required in vivo for repression of multiple neuronal target genes during embryogenesis. Nat. Genet. 1998, 20, 136–142. [Google Scholar] [CrossRef]
- Shimojo, M.; Hersh, L.B. REST/NRSF-interacting LIM domain protein, a putative nuclear translocation receptor. Mol. Cell. Biol. 2003, 23, 9025–9031. [Google Scholar] [CrossRef]
- Bruce, A.W.; Donaldson, I.J.; Wood, I.C.; Yerbury, S.A.; Sadowski, M.I.; Chapman, M.; Göttgens, B.; Buckley, N.J. Genome-wide analysis of repressor element 1 silencing transcription factor/neuron-restrictive silencing factor (REST/NRSF) target genes. Proc. Natl. Acad. Sci. USA 2004, 101, 10458–10463. [Google Scholar] [CrossRef]
- Abuhatzira, L.; Makedonski, K.; Kaufman, Y.; Razin, A.; Shemer, R. MeCP2 deficiency in the brain decreases BDNF levels by REST/CoREST-mediated repression and increases TRKB production. Epigenetics 2007, 2, 214–222. [Google Scholar] [CrossRef]
- Kim, S.M.; Yang, J.W.; Park, M.J.; Lee, J.-K.; Kim, S.U.; Lee, Y.S.; Lee, M.A. Regulation of human tyrosine hydroxylase gene by neuron-restrictive silencer factor. Biochem. Biophys. Res. Commun. 2006, 346, 426–435. [Google Scholar] [CrossRef] [PubMed]
- Hamelink, C.; Hahm, S.H.; Huang, H.; Eiden, L.E. A restrictive element 1 (RE-1) in the VIP gene modulates transcription in neuronal and non-neuronal cells in collaboration with an upstream tissue specifier element. J. Neurochem. 2004, 88, 1091–1101. [Google Scholar] [CrossRef] [PubMed]
- Sugawara, H.; Tominaga, A.; Inoue, K.; Takeda, Y.; Yamada, K.; Miyata, A. Functional characterization of neural-restrictive silencer element in mouse pituitary adenylate cyclase-activating polypeptide (PACAP) gene expression. J. Mol. Neurosci. 2014, 54, 526–534. [Google Scholar] [CrossRef] [PubMed]
- MacDonald, M.E.; Ambrose, C.M.; Duyao, M.P.; Myers, R.H.; Lin, C.; Srinidhi, L.; Barnes, G.; Taylor, S.A.; James, M.; Groot, N. A novel gene containing a trinucleotide repeat that is expanded and unstable on Huntington’s disease chromosomes. Cell 1993, 72, 971–983. [Google Scholar] [CrossRef] [PubMed]
- Zuccato, C.; Tartari, M.; Crotti, A.; Goffredo, D.; Valenza, M.; Conti, L.; Cataudella, T.; Leavitt, B.R.; Hayden, M.R.; Timmusk, T. Huntingtin interacts with REST/NRSF to modulate the transcription of NRSE-controlled neuronal genes. Nat. Genet. 2003, 35, 76–83. [Google Scholar] [CrossRef]
- Tamas, A.; Lubics, A.; Lengvari, I.; Reglodi, D. Protective effects of PACAP in excitotoxic striatal lesion. Ann. N. Y. Acad. Sci. 2006, 1070, 570–574. [Google Scholar] [CrossRef]
- Cabezas-Llobet, N.; Vidal-Sancho, L.; Masana, M.; Fournier, A.; Alberch, J.; Vaudry, D.; Xifró, X. Pituitary adenylate cyclase-activating polypeptide (PACAP) enhances hippocampal synaptic plasticity and improves memory performance in Huntington’s disease. Mol. Neurobiol. 2018, 55, 8263–8277. [Google Scholar] [CrossRef]
- Wang, R.; Luo, Y.; Ly, P.T.; Cai, F.; Zhou, W.; Zou, H.; Song, W. Sp1 regulates human huntingtin gene expression. J. Mol. Neurosci. 2012, 47, 311–321. [Google Scholar] [CrossRef]
- Song, S.; Wang, L.; Li, J.; Huang, X.; Yu, R. The allosteric modulation effects of doxycycline, minocycline, and their derivatives on the neuropeptide receptor PAC1-R. Acta Biochim. Biophys. Sin. 2019, 51, 627–637. [Google Scholar] [CrossRef]
- Yu, R.; Lin, Z.; Ouyang, Z.; Tao, Z.; Fan, G. Blue light induces the nuclear translocation of neuropeptide receptor PAC1-R associated with the up-regulation of PAC1-R its own in reactive oxygen species associated way. Biochim. Biophys. Acta BBA-Gen. Subj. 2021, 1865, 129884. [Google Scholar] [CrossRef]
- Miyata, A.; Arimura, A.; Dahl, R.R.; Minamino, N.; Uehara, A.; Jiang, L.; Culler, M.D.; Coy, D.H. Isolation of a novel 38 residue-hypothalamic polypeptide which stimulates adenylate cyclase in pituitary cells. Biochem. Biophys. Res. Commun. 1989, 164, 567–574. [Google Scholar] [CrossRef]
- Gentry, P.R.; Sexton, P.M.; Christopoulos, A. Novel allosteric modulators of G protein-coupled receptors. J. Biol. Chem. 2015, 290, 19478–19488. [Google Scholar] [CrossRef]
- Wang, W.; Li, S.; Dong, H.-P.; Lv, S.; Tang, Y.-Y. Differential impairment of spatial and nonspatial cognition in a mouse model of brain aging. Life Sci. 2009, 85, 127–135. [Google Scholar] [CrossRef]
- Kou, X.; Liu, X.; Chen, X.; Li, J.; Yang, X.; Fan, J.; Yang, Y.; Chen, N. Ampelopsin attenuates brain aging of D-gal-induced rats through miR-34a-mediated SIRT1/mTOR signal pathway. Oncotarget 2016, 7, 74484. [Google Scholar] [CrossRef]
- Watanabe, J.; Nakamachi, T.; Matsuno, R.; Hayashi, D.; Nakamura, M.; Kikuyama, S.; Nakajo, S.; Shioda, S. Localization, characterization and function of pituitary adenylate cyclase-activating polypeptide during brain development. Peptides 2007, 28, 1713–1719. [Google Scholar] [CrossRef]
- Nakamachi, T.; Farkas, J.; Watanabe, J.; Ohtaki, H.; Dohi, K.; Arata, S.; Shioda, S. Role of PACAP in neural stem/progenitor cell and astrocyte: From neural development to neural repair. Curr. Pharm. Des. 2011, 17, 973–984.37. [Google Scholar] [CrossRef]
- Ribeiro-Oliveira, R.; Vojtek, M.; Gonçalves-Monteiro, S.; Vieira-Rocha, M.S.; Sousa, J.B.; Gonçalves, J.; Diniz, C. Nuclear G-protein-coupled receptors as putative novel pharmacological targets. Drug Discov. Today 2019, 24, 2192–2201. [Google Scholar] [CrossRef]
- Yu, R.; Zhong, J.; Li, M.; Guo, X.; Zhang, H.; Chen, J. PACAP induces the dimerization of PAC1 on the nucleus associated with the cAMP increase in the nucleus. Neurosci. Lett. 2013, 549, 92–96. [Google Scholar] [CrossRef]
- Bello-Arroyo, E.; Roque, H.; Marcos, A.; Orihuel, J.; Higuera-Matas, A.; Desco, M.; Caiolfa, V.R.; Ambrosio, E.; Lara-Pezzi, E.; Gómez-Gaviro, M.V. MouBeAT: A new and open toolbox for guided analysis of behavioral tests in mice. Front. Behav. Neurosci. 2018, 12, 201. [Google Scholar] [CrossRef]
- Lee, B.; Sur, B.; Shim, I.; Lee, H.; Hahm, D.-H. Phellodendron amurense and its major alkaloid compound, berberine ameliorates scopolamine-induced neuronal impairment and memory dysfunction in rats. Korean J. Physiol. Pharmacol. 2012, 16, 79–89. [Google Scholar] [CrossRef]
- Sarter, M.; Bodewitz, G.; Stephens, D.N. Attenuation of scopolamine-induced impairment of spontaneous alternation behaviour by antagonist but not inverse agonist and agonist β-carbolines. Psychopharmacology 1988, 94, 491–495. [Google Scholar] [CrossRef] [PubMed]











| Small Molecules | Common Residues Binding to PAC1-R-EC1 | Residues with Hydrogen-Bonding to PAC1-R-EC1 |
|---|---|---|
| PACAP(30–37) | ASP24, ASP111, GLY114, PHE115, ASP116, GLU117, GLU119, GLU121, THR122 | GLU121, ASP24, ASN37, LEU80, ASP111, GLY114, ASP116, TYR118, THR122 |
| SPAM1 | PHE27, ASP111, GLY114, PHE115, ASP116, GLU117, GLY123, ASP124 | ASP116, GLY114, ASP124 |
| TAT | ASP24, CYS25, PHE27, ASP111, PHE115, ASP116, GLU117, GLU119, GLU121, THR122 | ASP24, ASP116, GLU117, GLU119, GLU121, GLN125, GLU359, SER120, ASP111 |
| DOX | CYS25, PHE27, ASP111, GLY114, PHE115, ASP116 | ASP116 |
| Hydrazide | ASP24, ASP111, GLU117, SER120, GLU121 THR122, GLY123, ASP124 | THR122 |
Publisher’s Note: MDPI stays neutral with regard to jurisdictional claims in published maps and institutional affiliations. |
© 2022 by the authors. Licensee MDPI, Basel, Switzerland. This article is an open access article distributed under the terms and conditions of the Creative Commons Attribution (CC BY) license (https://creativecommons.org/licenses/by/4.0/).
Share and Cite
Fan, G.; Chen, S.; Liang, L.; Zhang, H.; Yu, R. Novel Small Molecule Positive Allosteric Modulator SPAM1 Triggers the Nuclear Translocation of PAC1-R to Exert Neuroprotective Effects through Neuron-Restrictive Silencer Factor. Int. J. Mol. Sci. 2022, 23, 15996. https://doi.org/10.3390/ijms232415996
Fan G, Chen S, Liang L, Zhang H, Yu R. Novel Small Molecule Positive Allosteric Modulator SPAM1 Triggers the Nuclear Translocation of PAC1-R to Exert Neuroprotective Effects through Neuron-Restrictive Silencer Factor. International Journal of Molecular Sciences. 2022; 23(24):15996. https://doi.org/10.3390/ijms232415996
Chicago/Turabian StyleFan, Guangchun, Shang Chen, Lili Liang, Huahua Zhang, and Rongjie Yu. 2022. "Novel Small Molecule Positive Allosteric Modulator SPAM1 Triggers the Nuclear Translocation of PAC1-R to Exert Neuroprotective Effects through Neuron-Restrictive Silencer Factor" International Journal of Molecular Sciences 23, no. 24: 15996. https://doi.org/10.3390/ijms232415996
APA StyleFan, G., Chen, S., Liang, L., Zhang, H., & Yu, R. (2022). Novel Small Molecule Positive Allosteric Modulator SPAM1 Triggers the Nuclear Translocation of PAC1-R to Exert Neuroprotective Effects through Neuron-Restrictive Silencer Factor. International Journal of Molecular Sciences, 23(24), 15996. https://doi.org/10.3390/ijms232415996

