Microglia-Derived Olfactomedin-like 3 Is a Potent Angiogenic Factor in Primary Mouse Brain Endothelial Cells: A Novel Target for Glioblastoma
Abstract
1. Introduction
2. Results
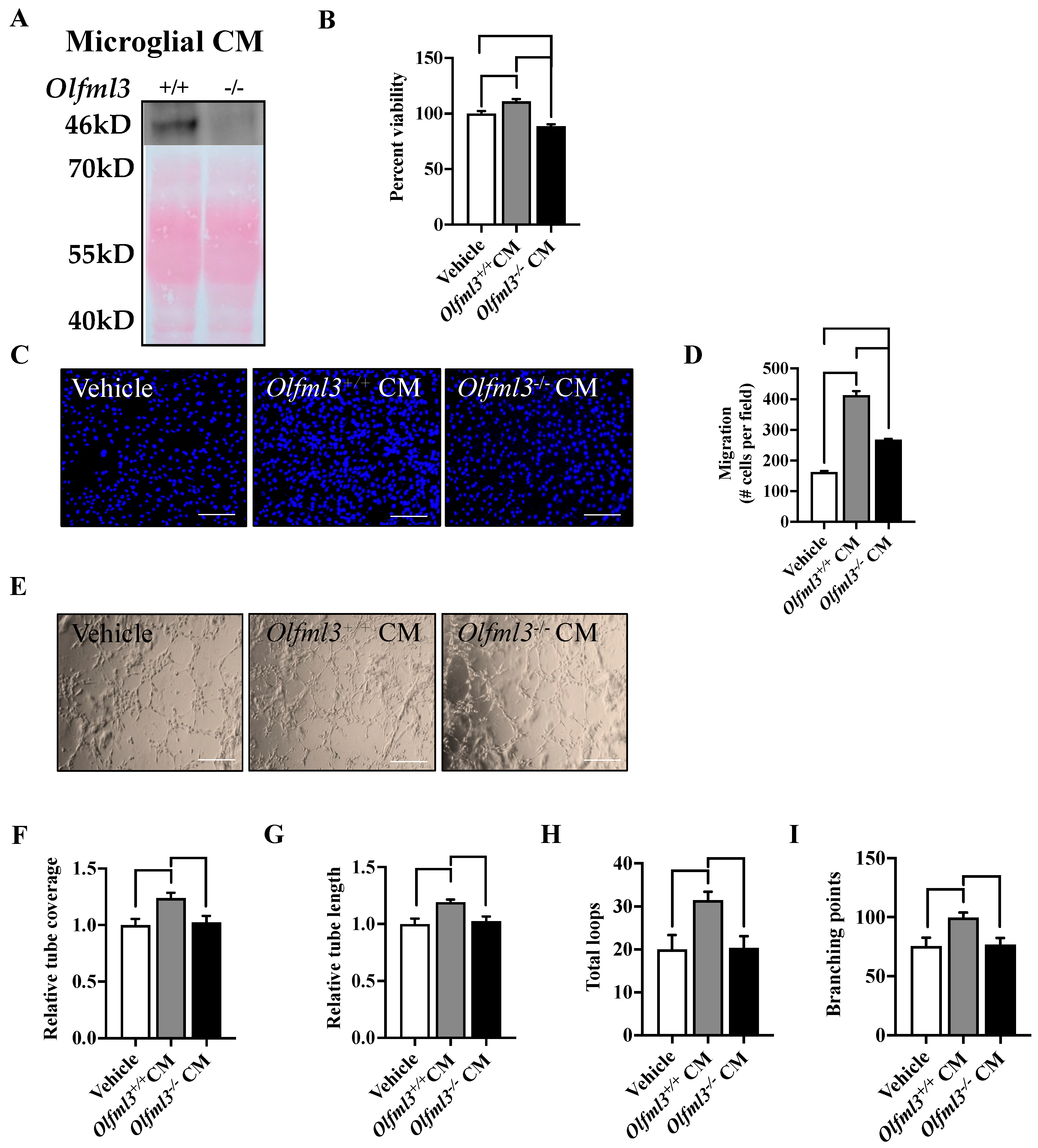
2.1. Knockdown of Endogenous Olfml3 Does Not Alter Primary Mouse Brain EC Function
2.2. Exogenous OLFML3 Promotes Primary Mouse Brain EC Viability, Migration, and Proliferation
2.3. Loss of Microglial Olfml3 Increases Expression of Alternate Microglia-Derived Pro-Angiogenic Molecules
2.4. Pro-Angiogenic Gene Expression in Brain ECs Is Minimally Influenced by the Absence of Microglial Olfml3
3. Discussion
4. Materials and Methods
4.1. Cell Culture and Reagents
4.2. Small Interfering RNA Targeting Olfml3 (Olfml3-siRNA)
4.3. Human Recombinant OLFML3 Protein Generation
4.4. Western Blot Analysis for OLFML3 in Microglial Conditioned Media
4.5. Cell Viability
4.6. Transwell Migration Assays
4.7. Tube Formation Assay
4.8. Quantitative Real-Time PCR
4.9. Cell Culture Supernatant Measurement of VEGF-A
4.10. Statistics
Author Contributions
Funding
Institutional Review Board Statement
Informed Consent Statement
Data Availability Statement
Acknowledgments
Conflicts of Interest
References
- Hanahan, D.; Weinberg, R.A. Hallmarks of cancer: The next generation. Cell 2011, 144, 646–674. [Google Scholar] [CrossRef] [PubMed]
- Hanahan, D.; Weinberg, R.A. The hallmarks of cancer. Cell 2000, 100, 57–70. [Google Scholar] [CrossRef] [PubMed]
- Fu, L.Q.; Du, W.L.; Cai, M.H.; Yao, J.-Y.; Zhao, Y.-Y.; Mou, X.-Z. The roles of tumor-associated macrophages in tumor angiogenesis and metastasis. Cell. Immunol. 2020, 353, 104119. [Google Scholar] [CrossRef] [PubMed]
- Jiang, X.; Wang, J.; Deng, X.; Xiong, F.; Zhang, S.; Gong, Z.; Li, X.; Cao, K.; Deng, H.; He, Y.; et al. The role of microenvironment in tumor angiogenesis. J. Exp. Clin. Cancer Res. CR 2020, 39, 204. [Google Scholar] [CrossRef]
- Brem, S.; Cotran, R.; Folkman, J. Tumor angiogenesis: A quantitative method for histologic grading. J. Natl. Cancer Inst. 1972, 48, 347–356. [Google Scholar] [PubMed]
- Stupp, R.; Mason, W.P.; van den Bent, M.J.; Weller, M.; Fisher, B.; Taphoorn, M.J.B.; Belanger, K.; Brandes, A.A.; Marosi, C.; Bogdahn, U.; et al. Radiotherapy plus concomitant and adjuvant temozolomide for glioblastoma. N. Engl. J. Med. 2005, 352, 987–996. [Google Scholar] [CrossRef] [PubMed]
- Zhou, Y.H.; Tan, F.; Hess, K.R.; Yung, W.A. The expression of PAX6, PTEN, vascular endothelial growth factor, and epidermal growth factor receptor in gliomas: Relationship to tumor grade and survival. Clin. Cancer Res. Off. J. Am. Assoc. Cancer Res. 2003, 9, 3369–3375. [Google Scholar]
- McCarty, J.H. Glioblastoma resistance to anti-VEGF therapy: Has the challenge been MET? Clin. Cancer Res. Off. J. Am. Assoc. Cancer Res. 2013, 19, 1631–1633. [Google Scholar] [CrossRef]
- Kaur, B.; Khwaja, F.W.; Severson, E.A.; Matheny, S.L.; Brat, D.J.; Van Meir, E.G. Hypoxia and the hypoxia-inducible-factor pathway in glioma growth and angiogenesis. Neuro Oncol. 2005, 7, 134–153. [Google Scholar] [CrossRef]
- Maity, A.; Pore, N.; Lee, J.; Solomon, D.; O’Rourke, D.M. Epidermal growth factor receptor transcriptionally up-regulates vascular endothelial growth factor expression in human glioblastoma cells via a pathway involving phosphatidylinositol 3′-kinase and distinct from that induced by hypoxia. Cancer Res. 2000, 60, 5879–5886. [Google Scholar]
- Pore, N.; Liu, S.; Haas-Kogan, D.A.; O’Rourke, D.M.; Maity, A. PTEN mutation and epidermal growth factor receptor activation regulate vascular endothelial growth factor (VEGF) mRNA expression in human glioblastoma cells by transactivating the proximal VEGF promoter. Cancer Res. 2003, 63, 236–241. [Google Scholar] [PubMed]
- Blank, A.; Kremenetskaia, I.; Urbantat, R.M.; Acker, G.; Turkowski, K.; Radke, J.; Schneider, U.C.; Vajkoczy, P.; Brandenburg, S. Microglia/macrophages express alternative proangiogenic factors depending on granulocyte content in human glioblastoma. J. Pathol. 2021, 253, 160–173. [Google Scholar] [CrossRef]
- Brandenburg, S.; Muller, A.; Turkowski, K.; Radev, Y.T.; Rot, S.; Schmidt, C.; Bungert, A.D.; Acker, G.; Schorr, A.; Hippe, A.; et al. Resident microglia rather than peripheral macrophages promote vascularization in brain tumors and are source of alternative pro-angiogenic factors. Acta Neuropathol. 2016, 131, 365–378. [Google Scholar] [CrossRef] [PubMed]
- Ding, X.; Gu, R.; Zhang, M.; Ren, H.; Shu, Q.; Xu, G.; Wu, H. Microglia enhanced the angiogenesis, migration and proliferation of co-cultured RMECs. BMC Ophthalmol. 2018, 18, 249. [Google Scholar] [CrossRef]
- Cui, X.; Morales, R.T.; Qian, W.; Wang, H.; Gagner, J.-P.; Dolgalev, I.; Placantonakis, D.; Zagzag, D.; Cimmino, L.; Snuderl, M.; et al. Hacking macrophage-associated immunosuppression for regulating glioblastoma angiogenesis. Biomaterials 2018, 161, 164–178. [Google Scholar] [CrossRef]
- Torres, S.; Bartolome, R.A.; Mendes, M.; Barderas, R.; Fernández-Aceñerp, M.J.; Peláez-García, A.; Peña, C.; Lopez-Lucendo, M.; Villar-Vázquez, R.; De Herreros, A.G.; et al. Proteome profiling of cancer-associated fibroblasts identifies novel proinflammatory signatures and prognostic markers for colorectal cancer. Clin. Cancer Res. Off. J. Am. Assoc. Cancer Res. 2013, 19, 6006–6019. [Google Scholar] [CrossRef] [PubMed]
- Qiu, R.; Shi, H.; Wang, S.; Leng, S.; Liu, R.; Zheng, Y.; Huang, W.; Zeng, Y.; Gao, J.; Zhang, K.; et al. BRMS1 coordinates with LSD1 and suppresses breast cancer cell metastasis. Am. J. Cancer Res. 2018, 8, 2030–2045. [Google Scholar]
- Imhof, B.A.; Ballet, R.; Hammel, P.; Jemelin, S.; Garrido-Urbani, S.; Ikeya, M.; Matthes, T.; Miljkovic-Licina, M. Olfactomedin-like 3 promotes PDGF-dependent pericyte proliferation and migration during embryonic blood vessel formation. FASEB J. 2020, 34, 15559–15576. [Google Scholar] [CrossRef]
- Stalin, J.; Imhof, B.A.; Coquoz, O.; Jeitziner, R.; Hammel, P.; McKee, T.A.; Jemelin, S.; Poittevin, M.; Pocard, M.; Matthes, T.; et al. Targeting OLFML3 in colorectal cancer suppresses tumor growth and angiogenesis, and increases the efficacy of anti-PD1 based immunotherapy. Cancers 2021, 13, 4625. [Google Scholar] [CrossRef]
- Miljkovic-Licina, M.; Hammel, P.; Garrido-Urbani, S.; Lee, B.P.-L.; Meguenani, M.; Chaabane, C.; Bochaton-Piallat, M.-L.; Imhof, B.A. Targeting olfactomedin-like 3 inhibits tumor growth by impairing angiogenesis and pericyte coverage. Mol. Cancer Ther. 2012, 11, 2588–2599. [Google Scholar] [CrossRef] [PubMed]
- Toedebusch, R.G.; Lucchesi, C.A.; Debebe, E.T.; Wittenburg, L.A.; Chen, X.; Toedebusch, C.M. Microglia-derived olfactomedin-like 3 promotes pro-tumorigenic microglial function and malignant features of glioma cells. Int. J. Mol. Sci. 2021, 22, 13052. [Google Scholar] [CrossRef] [PubMed]
- Neidert, N.; Von Ehr, A.; Zöller, T.; Spittau, B. Microglia-specific expression of Olfml3 is directly regulated by transforming growth factor beta1-induced smad2 signaling. Front. Immunol. 2018, 9, 1728. [Google Scholar] [CrossRef] [PubMed]
- Munji, R.N.; Soung, A.L.; Weiner, G.A.; Sohet, F.; Semple, B.D.; Trivedi, A.; Gimlin, K.; Kotoda, M.; Korai, M.; Aydin, S.; et al. Profiling the mouse brain endothelial transcriptome in health and disease models reveals a core blood-brain barrier dysfunction module. Nat. Neurosci. 2019, 22, 1892–1902. [Google Scholar] [CrossRef]
- Hen, P.; Hsu, W.-H.; Chang, A.; Tan, Z.; Lan, Z.; Zhou, A.; Spring, D.J.; Lang, F.F.; Wang, Y.A.; DePinho, R.A. Circadian regulator CLOCK recruits immune-suppressive microglia into the GBM tumor microenvironment. Cancer Discov. 2020, 10, 371–381. [Google Scholar]
- Xuan, W.; Hsu, W.H.; Khan, F.; Dunterman, M.; Pang, L.; Wainwright, D.A.; Ahmed, A.U.; Heimberger, A.B.; Lesniak, M.S.; Chen, P. Circadian regulator CLOCK drives immunosuppression in glioblastoma. Cancer Immunol. Res. 2022, 10, 770–784. [Google Scholar] [CrossRef]
- Girolamo, F.; Coppola, C.; Ribatti, D.; Trojano, M. Angiogenesis in multiple sclerosis and experimental autoimmune encephalomyelitis. Acta Neuropathol. Commun. 2014, 2, 84. [Google Scholar] [CrossRef]
- Rigau, V.; Morin, M.; Rousset, M.-C.; de Bock, F.; Lebrun, A.; Coubes, P.; Picot, M.-C.; Baldy-Moulinier, M.; Bockaert, J.; Crespel, A.; et al. Angiogenesis is associated with blood-brain barrier permeability in temporal lobe epilepsy. Brain J. Neurol. 2007, 130, 1942–1956. [Google Scholar] [CrossRef]
- Yin, K.J.; Hamblin, M.; Chen, Y.E. Angiogenesis-regulating microRNAs and ischemic stroke. Curr. Vasc. Pharmacol. 2015, 13, 352–365. [Google Scholar] [CrossRef]
- Baluk, P.; Hashizume, H.; McDonald, D.M. Cellular abnormalities of blood vessels as targets in cancer. Curr. Opin. Genet. Dev. 2005, 15, 102–111. [Google Scholar] [CrossRef] [PubMed]
- Franco, M.; Roswall, P.; Cortez, E.; Hanahan, D.; Pietras, K. Pericytes promote endothelial cell survival through induction of autocrine VEGF-A signaling and Bcl-w expression. Blood 2011, 118, 2906–2917. [Google Scholar] [CrossRef]
- Zhang, L.; Wei, W.; Ai, X.; Kilic, E.; Hermann, D.M.; Venkataramani, V.; Bähr, M.; Doeppner, T.R. Extracellular vesicles from hypoxia-preconditioned microglia promote angiogenesis and repress apoptosis in stroke mice via the TGF-β/Smad2/3 pathway. Cell Death Dis. 2021, 12, 1068. [Google Scholar] [CrossRef] [PubMed]
- Righi, M.; Mori, L.; De Libero, G.; Sironi, M.; Biondi, A.; Mantovani, A.; Donini, S.D.; Ricciardi-Castagnoli, P. Monokine production by microglial cell clones. Eur. J. Immunol. 1989, 19, 1443–1448. [Google Scholar] [CrossRef]
- Toedebusch, R.; Grodzki, A.C.; Dickinson, P.J.; Woolard, K.; Vinson, N.; Sturges, B.; Snyder, J.; Li, C.-F.; Nagasaka, O.; Consales, B.; et al. Glioma-associated microglia/macrophages augment tumorigenicity in canine astrocytoma, a naturally occurring model of human glioma. Neuro Oncol. Adv. 2021, 3, vdab062. [Google Scholar] [CrossRef] [PubMed]






| Gene | Sequence-F (5′ to 3′) | Sequence-R (5′ to 3′) |
|---|---|---|
| Angpt2 | CCTCGACTACGACGACTCAGT | TCTGCACCACATTCTGTTGGA |
| Fgf1 | CCTGACCGAGAGGTTCAAC | GTCCCTTGTCCCATCCACG |
| Fgf2 | GCGACCCACACGTCAAACTA | TCCCTTGATAGACACAACTCCTC |
| Hgf | ATGTGGGGGACCAAACTTCTG | GGATGGCGACATGAAGCAG |
| Vegfa | GCACATAGAGAGAATGAGCTTCC | CTCCGCTCTGAACAAGGCT |
| Vegfb | AGCAGGTTTTGAAGTTCACCC | GGAGTGGGATGGATGATGTCAG |
| Vegfc | GAGGTCAAGGCTTTTGAAGGC | CTGTCCTGGTATTGAGGGTGG |
| Vegfd | TGAGCGATCATCCCGGTC | GCGTGAGTCCATACTGGCAAG |
Publisher’s Note: MDPI stays neutral with regard to jurisdictional claims in published maps and institutional affiliations. |
© 2022 by the authors. Licensee MDPI, Basel, Switzerland. This article is an open access article distributed under the terms and conditions of the Creative Commons Attribution (CC BY) license (https://creativecommons.org/licenses/by/4.0/).
Share and Cite
Joseph, L.M.; Toedebusch, R.G.; Debebe, E.; Bastian, A.H.; Lucchesi, C.A.; Syed-Quadri, S.; Wittenburg, L.A.; Chen, X.; Meyers, F.J.; Toedebusch, C.M. Microglia-Derived Olfactomedin-like 3 Is a Potent Angiogenic Factor in Primary Mouse Brain Endothelial Cells: A Novel Target for Glioblastoma. Int. J. Mol. Sci. 2022, 23, 14613. https://doi.org/10.3390/ijms232314613
Joseph LM, Toedebusch RG, Debebe E, Bastian AH, Lucchesi CA, Syed-Quadri S, Wittenburg LA, Chen X, Meyers FJ, Toedebusch CM. Microglia-Derived Olfactomedin-like 3 Is a Potent Angiogenic Factor in Primary Mouse Brain Endothelial Cells: A Novel Target for Glioblastoma. International Journal of Molecular Sciences. 2022; 23(23):14613. https://doi.org/10.3390/ijms232314613
Chicago/Turabian StyleJoseph, Laila M., Ryan G. Toedebusch, Eshetu Debebe, Aurelie H. Bastian, Christopher A. Lucchesi, Shafee Syed-Quadri, Luke A. Wittenburg, Xinbin Chen, Frederick J. Meyers, and Christine M. Toedebusch. 2022. "Microglia-Derived Olfactomedin-like 3 Is a Potent Angiogenic Factor in Primary Mouse Brain Endothelial Cells: A Novel Target for Glioblastoma" International Journal of Molecular Sciences 23, no. 23: 14613. https://doi.org/10.3390/ijms232314613
APA StyleJoseph, L. M., Toedebusch, R. G., Debebe, E., Bastian, A. H., Lucchesi, C. A., Syed-Quadri, S., Wittenburg, L. A., Chen, X., Meyers, F. J., & Toedebusch, C. M. (2022). Microglia-Derived Olfactomedin-like 3 Is a Potent Angiogenic Factor in Primary Mouse Brain Endothelial Cells: A Novel Target for Glioblastoma. International Journal of Molecular Sciences, 23(23), 14613. https://doi.org/10.3390/ijms232314613

