Self-Assembled BODIPY Derivative with A-D-A Structure as Organic Nanoparticles for Photodynamic/Photothermal Cancer Therapy
Abstract
1. Introduction
2. Results and Discussion
2.1. Synthesis
2.2. Theoretical Calculation
2.3. Characterization
2.4. Photophysical Properties
2.5. Reactive Oxygen Species (ROS) Generation
2.6. Photothermal Properties
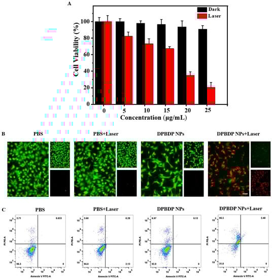
2.7. Cell Viability Assay
2.8. Live/Dead Cell Staining Assay
2.9. Apoptosis and Necrosis Assay
2.10. The Intracellular ROS Generation
3. Experimental Sections
3.1. Materials and Characterization
3.2. Synthesis of Compound 1a
3.3. Synthesis of Compound 2a
3.4. Synthesis of Compound 3a
3.5. Synthesis of Compound 4a
3.6. Synthesis of Compound 4b
3.7. Synthesis of Compound 5b
3.8. Synthesis of Compound 6b
3.9. Synthesis of Compound 7b
3.10. Synthesis of DPBDP
3.11. Preparation of DPBDP Nanoparticles
3.12. Photothermal Performances
3.13. Cells Culture and Cytotoxicity Assay
3.14. Live/Dead Cell Staining Assay
3.15. Apoptosis and Necrosis Assay
3.16. The Intracellular ROS Generation
4. Conclusions
Supplementary Materials
Author Contributions
Funding
Conflicts of Interest
References
- Sung, H.; Ferlay, J.; Siegel, R.L.; Laversanne, M.; Soerjomataram, I.; Jemal, A.; Bray, F. Global Cancer Statistics 2020: GLOBOCAN Estimates of Incidence and Mortality Worldwide for 36 Cancers in 185 Countries. CA Cancer J. Clin. 2021, 71, 209–249. [Google Scholar] [CrossRef] [PubMed]
- Mirza, F.N.; Khatri, K.A. The use of lasers in the treatment of skin cancer: A review. J. Cosmet. Laser Ther. 2017, 19, 451–458. [Google Scholar] [CrossRef] [PubMed]
- Li, H.; Yue, L.; Wu, M.; Wu, F. Self-assembly of methylene violet-conjugated perylene diimide with photodynamic/photothermal properties for DNA photocleavage and cancer treatment. Colloids Surf. B Biointerfaces 2020, 196, 111351. [Google Scholar] [CrossRef] [PubMed]
- Naud, C.; Thébault, C.; Carrière, M.; Hou, Y.; Morel, R.; Berger, F.; Diény, B.; Joisten, H. Cancer treatment by magneto-mechanical effect of particles, a review. Nanoscale Adv. 2020, 2, 3632–3655. [Google Scholar] [CrossRef] [PubMed]
- Zheng, Y.; Gao, Y. Molecular targeted nanotheranostics for future individualized cancer treatment. Expert Opin. Drug Deliv. 2020, 17, 1059–1062. [Google Scholar] [CrossRef] [PubMed]
- Wu, Q.; Zhu, Y.; Fang, X.; Hao, X.; Jiao, L.; Hao, E.; Zhang, W. Conjugated BODIPY Oligomers with Controllable Near-Infrared Absorptions as Promising Phototheranostic Agents through Excited-State Intramolecular Rotations. ACS Appl. Mater. Interfaces 2020, 12, 47208–47219. [Google Scholar] [CrossRef]
- Yao, S.; Chen, L.; Jia, F.; Sun, X.; Su, H.; Liu, H.; Yang, L.; Wang, Z.; Wu, F.; Wang, K. Platinated porphyrin tailed with folic acid conjugate for cell-targeted photodynamic activity. J. Lumin. 2019, 214, 116552. [Google Scholar] [CrossRef]
- Yang, M.; Deng, J.; Guo, D.; Sun, Q.; Wang, Z.; Wang, K.; Wu, F. Mitochondria-targeting Pt/Mn porphyrins as efficient photosensitizers for magnetic resonance imaging and photodynamic therapy. Dye. Pigment. 2019, 166, 189–195. [Google Scholar] [CrossRef]
- Abrahamse, H.; Hamblin, M.R. New photosensitizers for photodynamic therapy. Biochem. J. 2016, 473, 347–364. [Google Scholar] [CrossRef]
- Zhu, X.; Feng, W.; Chang, J.; Tan, Y.W.; Li, J.; Chen, M.; Sun, Y.; Li, F. Temperature-feedback upconversion nanocomposite for accurate photothermal therapy at facile temperature. Nat. Commun. 2016, 7, 10437. [Google Scholar] [CrossRef]
- Li, X.; Lee, D.; Huang, J.D.; Yoon, J. Phthalocyanine-Assembled Nanodots as Photosensitizers for Highly Efficient Type I Photoreactions in Photodynamic Therapy. Angew. Chem. Int. Ed. Engl. 2018, 57, 9885–9890. [Google Scholar] [CrossRef] [PubMed]
- Wu, F.; Yue, L.; Cheng, K.; Chen, J.; Wong, K.-L.; Wong, W.-K.; Zhu, X. Facile Preparation of Phthalocyanine-Based Nanodots for Photoacoustic Imaging and Photothermal Cancer Therapy In Vivo. ACS Biomater. Sci. Eng. 2020, 6, 5230–5239. [Google Scholar] [CrossRef] [PubMed]
- Wang, Y.; Zhang, D.; Wang, J.; Xi, D.; Xu, Z.; Jiang, X.-D.; Du, J. Near-infrared vinyl-containing aza-BODIPY nanoparticles as photosensitizer for phototherapy. Dye. Pigment. 2022, 198, 110026. [Google Scholar] [CrossRef]
- Shao, W.; Yang, C.; Li, F.; Wu, J.; Wang, N.; Ding, Q.; Gao, J.; Ling, D. Molecular Design of Conjugated Small Molecule Nanoparticles for Synergistically Enhanced PTT/PDT. Nanomicro Lett. 2020, 12, 147. [Google Scholar] [CrossRef] [PubMed]
- Gao, F.; Sun, Z.; Zhao, L.; Chen, F.; Stenzel, M.; Wang, F.; Li, H.; Zhang, L.; Jiang, Y. Bioactive engineered photothermal nanomaterials: From theoretical understanding to cutting-edge application strategies in anti-cancer therapy. Mater. Chem. Front. 2021, 5, 5257–5297. [Google Scholar] [CrossRef]
- Wu, F.; Yang, M.; Zhang, J.; Zhu, S.; Shi, M.; Wang, K. Metalloporphyrin-indomethacin conjugates as new photosensitizers for photodynamic therapy. J. Biol. Inorg. Chem. 2019, 24, 53–60. [Google Scholar] [CrossRef] [PubMed]
- Deng, J.; Li, H.; Yang, M.; Wu, F. Palladium porphyrin complexes for photodynamic cancer therapy: Effect of porphyrin units and metal. Photochem. Photobiol. Sci. 2020, 19, 905–912. [Google Scholar] [CrossRef]
- Lange, N.; Szlasa, W.; Saczko, J.; Chwilkowska, A. Potential of Cyanine Derived Dyes in Photodynamic Therapy. Pharmaceutics 2021, 13, 818. [Google Scholar] [CrossRef]
- Chambi-Rocha, A.; Cabrera-Dominguez, M.E.; Dominguez-Reyes, A. Breathing mode influence on craniofacial development and head posture. J. Pediatr. (Rio J.) 2018, 94, 123–130. [Google Scholar] [CrossRef]
- Wei, Y.; Hu, X.; Shen, L.; Jin, B.; Liu, X.; Tan, W.; Shangguan, D. Dicyanomethylene Substituted Benzothiazole Squaraines: The Efficiency of Photodynamic Therapy In Vitro and In Vivo. EBioMedicine 2017, 23, 25–33. [Google Scholar] [CrossRef]
- Allison, R.R.; Sibata, C.H. Oncologic photodynamic therapy photosensitizers: A clinical review. Photodiagnosis Photodyn. Ther. 2010, 7, 61–75. [Google Scholar] [CrossRef]
- Burgess, A.L.a.K. BODIPY Dyes and Their Derivatives: Syntheses and Spectroscopic Properties. Chem. Rev. 2007, 107, 4891–4932. [Google Scholar]
- Kamkaew, A.; Lim, S.H.; Lee, H.B.; Kiew, L.V.; Chung, L.Y.; Burgess, K. BODIPY dyes in photodynamic therapy. Chem. Soc. Rev. 2013, 42, 77–88. [Google Scholar] [CrossRef] [PubMed]
- Lu, H.; Mack, J.; Yang, Y.; Shen, Z. Structural modification strategies for the rational design of red/NIR region BODIPYs. Chem. Soc. Rev. 2014, 43, 4778–4823. [Google Scholar] [CrossRef]
- Weissleder, R. A clearer vision for in vivoimaging. Nat. Biotechnol. 2001, 19, 316–317. [Google Scholar] [CrossRef]
- Niu, S.L.; Massif, C.; Ulrich, G.; Renard, P.Y.; Romieu, A.; Ziessel, R. Water-soluble red-emitting distyryl-borondipyrromethene (BODIPY) dyes for biolabeling. Chemistry 2012, 18, 7229–7242. [Google Scholar] [CrossRef]
- Ruijie, S.; Guomin, S.; Yanxin, L.; Ning, W.; Chencheng, F.; Xu, J.; Yanhui, L.; Chengzhi, G.; Yaqing, F.; Shuxian, M. Unique PDT and PTT synergistic effect between TPE and BODIPY. Chem. Commun. 2021, 57, 10035–10038. [Google Scholar] [CrossRef] [PubMed]
- Zhao, M.; Xie, M.; Guo, J.; Feng, W.; Xu, Y.; Liu, X.; Liu, S.; Zhao, Q. Facile Phototherapeutic Nanoplatform by Integrating a Multifunctional Polymer and MnO2 for Enhancing Tumor Synergistic Therapy. Adv. Healthc. Mater. 2019, 8, e1900414. [Google Scholar] [CrossRef] [PubMed]
- Deng, J.; Yang, M.; Li, C.; Liu, G.; Sun, Q.; Luo, X.; Wu, F. Single molecular-based nanoparticles with aggregation-induced emission characteristics for fluorescence imaging and efficient cancer phototherapy. Dye. Pigment. 2021, 187, 109130. [Google Scholar] [CrossRef]
- Collado, D.; Remon, P.; Vida, Y.; Najera, F.; Sen, P.; Pischel, U.; Perez-Inestrosa, E. Energy transfer in aminonaphthalimide-boron-dipyrromethene (BODIPY) dyads upon one- and two-photon excitation: Applications for cellular imaging. Chem. Asian J. 2014, 9, 797–804. [Google Scholar] [CrossRef] [PubMed]
- Lima, C.F.R.A.C.; Rodriguez-Borges, J.E.; Santos, L.M.N.B.F. Exploring the selectivity of the Suzuki–Miyaura cross-coupling reaction in the synthesis of arylnaphthalenes. Tetrahedron 2011, 67, 689–697. [Google Scholar] [CrossRef]
- Hussain, M.; El-Zohry, A.M.; Gobeze, H.B.; Zhao, J.; D’Souza, F.; Mohammed, O.F. Intramolecular Energy and Electron Transfers in Bodipy Naphthalenediimide Triads. J. Phys. Chem. A 2018, 122, 6081–6088. [Google Scholar] [CrossRef]
- Singh, S.; Chithiravel, S.; Krishnamoorthy, K. Copolymers Comprising Monomers with Various Dipoles and Quadrupole as Active Material in Organic Field Effect Transistors. J. Phys. Chem. C 2016, 120, 26199–26205. [Google Scholar] [CrossRef]
- Xu, Y.; Zhao, M.; Zou, L.; Wu, L.; Xie, M.; Yang, T.; Liu, S.; Huang, W.; Zhao, Q. Highly Stable and Multifunctional Aza-BODIPY-Based Phototherapeutic Agent for Anticancer Treatment. ACS Appl. Mater. Interfaces 2018, 10, 44324–44335. [Google Scholar] [CrossRef]
- Morgan, J.; Yun, Y.J.; Ayitou, A.J. Estimation of Singlet Oxygen Quantum Yield Using Novel Green-Absorbing Baird-type Aromatic Photosensitizers (dagger). Photochem. Photobiol. 2021, 98, 57–61. [Google Scholar] [CrossRef]
- Mirenda, M.; Strassert, C.A.; Dicelio, L.E.; San Roman, E. Dye-polyelectrolyte layer-by-layer self-assembled materials: Molecular aggregation, structural stability, and singlet oxygen photogeneration. ACS Appl. Mater. Interfaces 2010, 2, 1556–1560. [Google Scholar] [CrossRef] [PubMed]
- Shinji, K.; Chikama, T.; Okazaki, S.; Uto, Y.; Sueoka, K.; Pertiwi, Y.D.; Ko, J.A.; Kiuchi, Y.; Sakaguchi, T. Molecular characteristics of the photosensitizer TONS504: Comparison of its singlet oxygen quantum yields and photodynamic antimicrobial effect with those of methylene blue. J. Photochem. Photobiol. B 2021, 221, 112239. [Google Scholar] [CrossRef] [PubMed]
- Usui, Y. Determination of quantum yield of singlet oxygen formation by photosensitization. Chem. Lett. 1973, 2, 743–744. [Google Scholar] [CrossRef]
- Nosaka, Y.; Nosaka, A.Y. Generation and Detection of Reactive Oxygen Species in Photocatalysis. Chem. Rev. 2017, 117, 11302–11336. [Google Scholar] [CrossRef]
- Zhang, Y.; Dai, M.; Yuan, Z. Methods for the detection of reactive oxygen species. Anal. Methods 2018, 10, 4625–4638. [Google Scholar] [CrossRef]
- Luo, Z.; Liu, J.; Zhao, Q.; Xi, Y.; Peng, R.; Liao, J.; Diwu, Z. Detection of Reactive Oxygen Species in Live Cell Mitochondria. Biophys. J. 2017, 112, 132a. [Google Scholar] [CrossRef]








| Sample | Absorption Peaks (nm) | ε (L·moL−1·cm −1) | Emission Peaks (nm) | Φf a | ΦΔ b |
|---|---|---|---|---|---|
| DPBDP | 621 | 3.0 × 105 | 672 | 0.18 | 0.088 |
| DPBDP NPs | 653 | 3.3 × 105 | -- | --- | 0.142 |
Publisher’s Note: MDPI stays neutral with regard to jurisdictional claims in published maps and institutional affiliations. |
© 2022 by the authors. Licensee MDPI, Basel, Switzerland. This article is an open access article distributed under the terms and conditions of the Creative Commons Attribution (CC BY) license (https://creativecommons.org/licenses/by/4.0/).
Share and Cite
Li, G.; Yang, M.; Sha, Q.; Li, L.; Luo, X.; Wu, F. Self-Assembled BODIPY Derivative with A-D-A Structure as Organic Nanoparticles for Photodynamic/Photothermal Cancer Therapy. Int. J. Mol. Sci. 2022, 23, 14473. https://doi.org/10.3390/ijms232214473
Li G, Yang M, Sha Q, Li L, Luo X, Wu F. Self-Assembled BODIPY Derivative with A-D-A Structure as Organic Nanoparticles for Photodynamic/Photothermal Cancer Therapy. International Journal of Molecular Sciences. 2022; 23(22):14473. https://doi.org/10.3390/ijms232214473
Chicago/Turabian StyleLi, Guojing, Mengqian Yang, Qilong Sha, Li Li, Xiaogang Luo, and Fengshou Wu. 2022. "Self-Assembled BODIPY Derivative with A-D-A Structure as Organic Nanoparticles for Photodynamic/Photothermal Cancer Therapy" International Journal of Molecular Sciences 23, no. 22: 14473. https://doi.org/10.3390/ijms232214473
APA StyleLi, G., Yang, M., Sha, Q., Li, L., Luo, X., & Wu, F. (2022). Self-Assembled BODIPY Derivative with A-D-A Structure as Organic Nanoparticles for Photodynamic/Photothermal Cancer Therapy. International Journal of Molecular Sciences, 23(22), 14473. https://doi.org/10.3390/ijms232214473
