PRMT7 Inhibitor SGC8158 Enhances Doxorubicin-Induced DNA Damage and Its Cytotoxicity
Abstract
1. Introduction
2. Results
2.1. PRMT7 Inhibition Causes Growth Inhibition in Various Cancer Cells
2.2. PRMT7 Inhibition Induces Cell Cycle Arrest and Cellular Senescence via p21 Accumulation
2.3. PRMT7 Regulates DDR
2.4. PRMT7 Regulates DNA Repair Processes
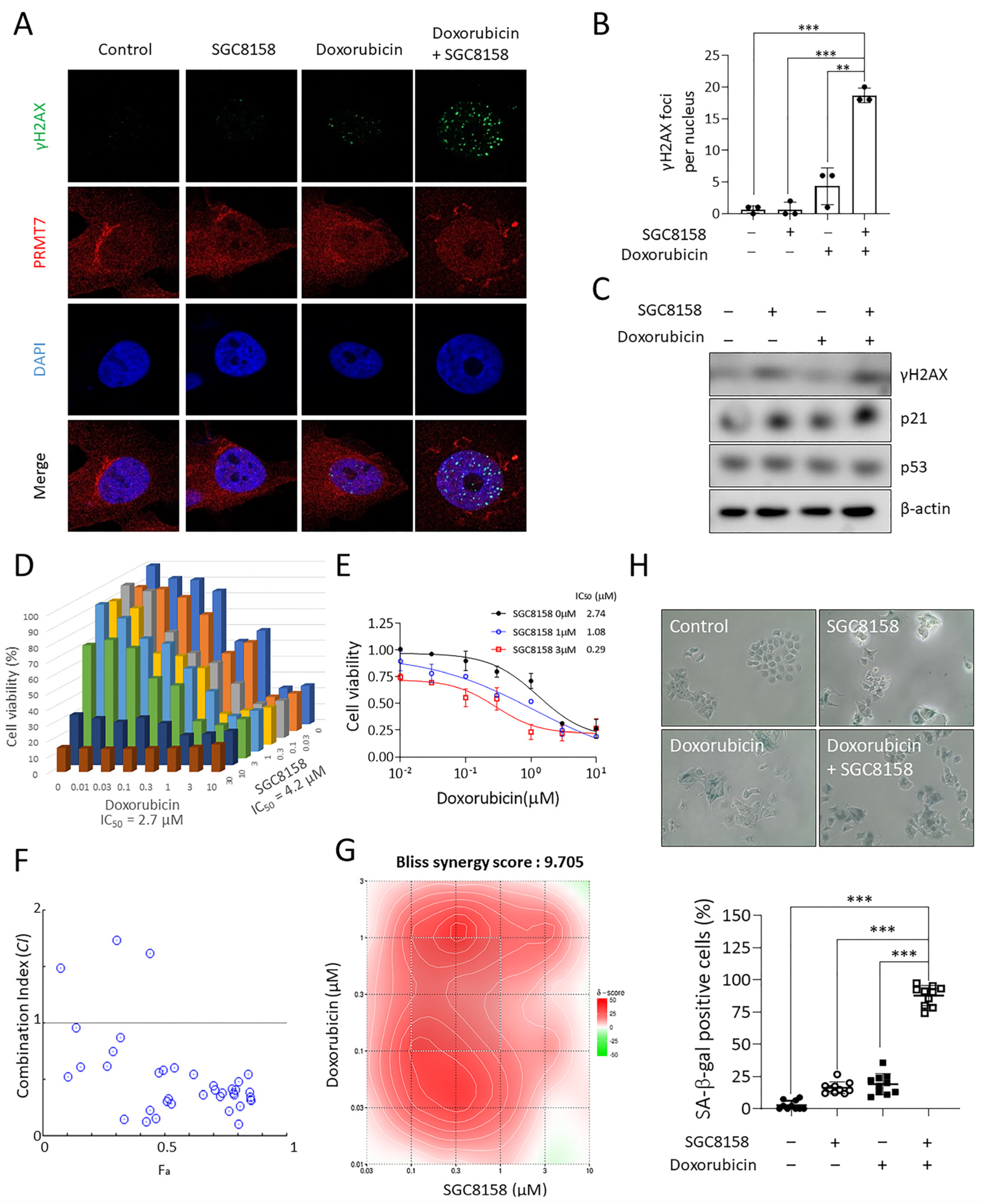
2.5. PRMT7 Inhibitor SGC8158 with Doxorubicin Potentiates the Cytotoxicity
3. Discussion
4. Materials and Methods
4.1. Cell Culture and Transfection
4.2. Constructs, Reagents, and Antibodies
4.3. 3-(4,5-dimethylthiazol-2-yl)-2,5-diphenyltetrazolium bromide (MTT) Assay
4.4. Colony Forming Assay
4.5. Cell Cycle Analysis
4.6. Western Blot
4.7. Quantitative Reverse-Transcription PCR
4.8. Immunoprecipitation
4.9. Senescence-Associated β-Galactosidase Assay
4.10. Immunofluorescence and Confocal Microscopy
4.11. HR and NHEJ Assay
4.12. CI and Data Processing
Supplementary Materials
Author Contributions
Funding
Institutional Review Board Statement
Informed Consent Statement
Data Availability Statement
Acknowledgments
Conflicts of Interest
References
- Hwang, J.W.; Cho, Y.; Bae, G.; Kim, S.; Kim, Y.K. Protein Arginine Methyltransferases: Promising Targets for Cancer Therapy. Exp. Mol. Med. 2021, 53, 788–808. [Google Scholar] [CrossRef] [PubMed]
- Yang, Y.; Bedford, M.T. Protein Arginine Methyltransferases and Cancer. Nat. Rev. Cancer 2013, 13, 37–50. [Google Scholar] [CrossRef] [PubMed]
- Guccione, E.; Richard, S. The Regulation, Functions and Clinical Relevance of Arginine Methylation. Nat. Rev. Mol. Cell Biol. 2019, 20, 642–657. [Google Scholar] [CrossRef] [PubMed]
- Bedford, M.T.; Clarke, S.G. Protein Arginine Methylation in Mammals: Who, what, and Why. Mol. Cell 2009, 33, 1–13. [Google Scholar] [CrossRef] [PubMed]
- Tewary, S.K.; Zheng, Y.G.; Ho, M. Protein Arginine Methyltransferases: Insights into the Enzyme Structure and Mechanism at the Atomic Level. Cell. Mol. Life Sci. 2019, 76, 2917–2932. [Google Scholar] [CrossRef]
- Zurita-Lopez, C.I.; Sandberg, T.; Kelly, R.; Clarke, S.G. Human Protein Arginine Methyltransferase 7 (PRMT7) is a Type III Enzyme Forming Ω-NG-Monomethylated Arginine Residues. J. Biol. Chem. 2012, 287, 7859–7870. [Google Scholar] [CrossRef]
- Ahn, B.; Jeong, M.; Pyun, J.; Jeong, H.; Vuong, T.A.; Bae, J.; An, S.; Kim, S.W.; Kim, Y.K.; Ryu, D. PRMT7 Ablation in Cardiomyocytes Causes Cardiac Hypertrophy and Fibrosis through Β-Catenin Dysregulation. Cell. Mol. Life Sci. 2022, 79, 99. [Google Scholar] [CrossRef]
- Miranda, T.B.; Miranda, M.; Frankel, A.; Clarke, S. PRMT7 is a Member of the Protein Arginine Methyltransferase Family with a Distinct Substrate Specificity. J. Biol. Chem. 2004, 279, 22902–22907. [Google Scholar] [CrossRef]
- Feng, Y.; Maity, R.; Whitelegge, J.P.; Hadjikyriacou, A.; Li, Z.; Zurita-Lopez, C.; Al-Hadid, Q.; Clark, A.T.; Bedford, M.T.; Masson, J. Mammalian Protein Arginine Methyltransferase 7 (PRMT7) Specifically Targets RXR Sites in Lysine-and Arginine-Rich Regions. J. Biol. Chem. 2013, 288, 37010–37025. [Google Scholar] [CrossRef]
- Dhar, S.S.; Lee, S.; Kan, P.; Voigt, P.; Ma, L.; Shi, X.; Reinberg, D.; Lee, M.G. Trans-Tail Regulation of MLL4-Catalyzed H3K4 Methylation by H4R3 Symmetric Dimethylation is Mediated by a Tandem PHD of MLL4. Genes Dev. 2012, 26, 2749–2762. [Google Scholar] [CrossRef]
- Yao, R.; Jiang, H.; Ma, Y.; Wang, L.; Wang, L.; Du, J.; Hou, P.; Gao, Y.; Zhao, L.; Wang, G. PRMT7 Induces Epithelial-to-Mesenchymal Transition and Promotes Metastasis in Breast CancerPRMT7 Induces EMT and Promotes Metastasis. Cancer Res. 2014, 74, 5656–5667. [Google Scholar] [CrossRef] [PubMed]
- Liu, Y.; Li, L.; Liu, X.; Wang, Y.; Liu, L.; Peng, L.; Liu, J.; Zhang, L.; Wang, G.; Li, H. Arginine Methylation of SHANK2 by PRMT7 Promotes Human Breast Cancer Metastasis through Activating Endosomal FAK Signalling. eLife 2020, 9, e57617. [Google Scholar] [CrossRef] [PubMed]
- Szewczyk, M.M.; Ishikawa, Y.; Organ, S.; Sakai, N.; Li, F.; Halabelian, L.; Ackloo, S.; Couzens, A.L.; Eram, M.; Dilworth, D. Pharmacological Inhibition of PRMT7 Links Arginine Monomethylation to the Cellular Stress Response. Nat. Commun. 2020, 11, 2396. [Google Scholar] [CrossRef] [PubMed]
- Jackson, S.P. Sensing and Repairing DNA Double-Strand Breaks. Carcinogenesis 2002, 23, 687–696. [Google Scholar] [CrossRef]
- Van Gent, D.C.; Hoeijmakers, J.H.; Kanaar, R. Chromosomal Stability and the DNA Double-Stranded Break Connection. Nat. Rev. Genet. 2001, 2, 196–206. [Google Scholar] [CrossRef]
- Subba Rao, K. Mechanisms of Disease: DNA Repair Defects and Neurological Disease. Nat. Clin. Pract. Neurol. 2007, 3, 162–172. [Google Scholar] [CrossRef]
- Panier, S.; Boulton, S.J. Double-Strand Break Repair: 53BP1 Comes into Focus. Nat. Rev. Mol. Cell Biol. 2014, 15, 7–18. [Google Scholar] [CrossRef]
- Zimmermann, M.; De Lange, T. 53BP1: Pro Choice in DNA Repair. Trends Cell Biol. 2014, 24, 108–117. [Google Scholar] [CrossRef]
- Boisvert, F.; Déry, U.; Masson, J.; Richard, S. Arginine Methylation of MRE11 by PRMT1 is Required for DNA Damage Checkpoint Control. Genes Dev. 2005, 19, 671–676. [Google Scholar] [CrossRef]
- Guendel, I.; Carpio, L.; Pedati, C.; Schwartz, A.; Teal, C.; Kashanchi, F.; Kehn-Hall, K. Methylation of the Tumor Suppressor Protein, BRCA1, Influences its Transcriptional Cofactor Function. PLoS ONE 2010, 5, e11379. [Google Scholar] [CrossRef]
- Vadnais, C.; Chen, R.; Fraszczak, J.; Yu, Z.; Boulais, J.; Pinder, J.; Frank, D.; Khandanpour, C.; Hébert, J.; Dellaire, G. GFI1 Facilitates Efficient DNA Repair by Regulating PRMT1 Dependent Methylation of MRE11 and 53BP1. Nat. Commun. 2018, 9, 1418. [Google Scholar] [CrossRef] [PubMed]
- Polo, S.E.; Blackford, A.N.; Chapman, J.R.; Baskcomb, L.; Gravel, S.; Rusch, A.; Thomas, A.; Blundred, R.; Smith, P.; Kzhyshkowska, J. Regulation of DNA-End Resection by hnRNPU-Like Proteins Promotes DNA Double-Strand Break Signaling and Repair. Mol. Cell 2012, 45, 505–516. [Google Scholar] [CrossRef] [PubMed]
- Hwang, J.W.; Kim, S.; Myung, N.; Song, D.; Han, G.; Bae, G.; Bedford, M.T.; Kim, Y.K. PRMT5 Promotes DNA Repair through Methylation of 53BP1 and is Regulated by Src-Mediated Phosphorylation. Commun. Biol. 2020, 3, 428. [Google Scholar] [CrossRef] [PubMed]
- Guo, Z.; Zheng, L.; Xu, H.; Dai, H.; Zhou, M.; Pascua, M.R.; Chen, Q.M.; Shen, B. Methylation of FEN1 Suppresses Nearby Phosphorylation and Facilitates PCNA Binding. Nat. Chem. Biol. 2010, 6, 766–773. [Google Scholar] [CrossRef]
- He, W.; Ma, X.; Yang, X.; Zhao, Y.; Qiu, J.; Hang, H. A Role for the Arginine Methylation of Rad9 in Checkpoint Control and Cellular Sensitivity to DNA Damage. Nucleic Acids Res. 2011, 39, 4719–4727. [Google Scholar] [CrossRef]
- Clarke, T.L.; Sanchez-Bailon, M.P.; Chiang, K.; Reynolds, J.J.; Herrero-Ruiz, J.; Bandeiras, T.M.; Matias, P.M.; Maslen, S.L.; Skehel, J.M.; Stewart, G.S. PRMT5-Dependent Methylation of the TIP60 Coactivator RUVBL1 is a Key Regulator of Homologous Recombination. Mol. Cell 2017, 65, 900–916.e7. [Google Scholar] [CrossRef]
- Holloman, W.K. Unraveling the Mechanism of BRCA2 in Homologous Recombination. Nat. Struct. Mol. Biol. 2011, 18, 748–754. [Google Scholar] [CrossRef]
- Xia, F.; Taghian, D.G.; DeFrank, J.S.; Zeng, Z.; Willers, H.; Iliakis, G.; Powell, S.N. Deficiency of Human BRCA2 Leads to Impaired Homologous Recombination but Maintains Normal Nonhomologous End Joining. Proc. Natl. Acad. Sci. USA 2001, 98, 8644–8649. [Google Scholar] [CrossRef]
- Walker, J.R.; Corpina, R.A.; Goldberg, J. Structure of the Ku Heterodimer Bound to DNA and its Implications for Double-Strand Break Repair. Nature 2001, 412, 607–614. [Google Scholar] [CrossRef]
- Sibanda, B.L.; Chirgadze, D.Y.; Ascher, D.B.; Blundell, T.L. DNA-PKcs Structure Suggests an Allosteric Mechanism Modulating DNA Double-Strand Break Repair. Science 2017, 355, 520–524. [Google Scholar] [CrossRef]
- Iwabuchi, K.; Basu, B.P.; Kysela, B.; Kurihara, T.; Shibata, M.; Guan, D.; Cao, Y.; Hamada, T.; Imamura, K.; Jeggo, P.A. Potential Role for 53BP1 in DNA End-Joining Repair through Direct Interaction with DNA. J. Biol. Chem. 2003, 278, 36487–36495. [Google Scholar] [CrossRef] [PubMed]
- Bikkavilli, R.K.; Avasarala, S.; Vanscoyk, M.; Sechler, M.; Kelley, N.; Malbon, C.C.; Winn, R.A. Dishevelled3 is a Novel Arginine Methyl Transferase Substrate. Sci. Rep. 2012, 2, 805. [Google Scholar] [CrossRef] [PubMed]
- Bikkavilli, R.K.; Malbon, C.C. Wnt3a-Stimulated LRP6 Phosphorylation is Dependent upon Arginine Methylation of G3BP2. J. Cell. Sci. 2012, 125, 2446–2456. [Google Scholar] [PubMed]
- Haghandish, N.; Baldwin, R.M.; Morettin, A.; Dawit, H.T.; Adhikary, H.; Masson, J.; Mazroui, R.; Trinkle-Mulcahy, L.; Côté, J. PRMT7 Methylates Eukaryotic Translation Initiation Factor 2α and Regulates its Role in Stress Granule Formation. Mol. Biol. Cell 2019, 30, 778–793. [Google Scholar] [CrossRef] [PubMed]
- Blanc, R.S.; Vogel, G.; Chen, T.; Crist, C.; Richard, S. PRMT7 Preserves Satellite Cell Regenerative Capacity. Cell Rep. 2016, 14, 1528–1539. [Google Scholar] [CrossRef] [PubMed]
- Park, M.; Hwang, J.W.; Cho, Y.; Kim, S.; Han, S.H.; Yu, J.; Ha, S.; Kim, W.; Kim, S.; Kim, I.S. A Novel Synthetic Microtubule Inhibitor Exerts Antiproliferative Effects in Multidrug Resistant Cancer Cells and Cancer Stem Cells. Sci. Rep. 2021, 11, 10822. [Google Scholar] [CrossRef]
- Hwang, J.W.; Cho, H.; Lee, J.Y.; Jeon, Y.; Kim, S.; Lee, S.J.; Bae, G.; Yoon, S.; Jeon, R.; Kim, Y.K. The Synthetic Ajoene Analog SPA3015 Induces Apoptotic Cell Death through Crosstalk between NF-κB and PPARγ in Multidrug-Resistant Cancer Cells. Food Chem. Toxicol. 2016, 96, 35–42. [Google Scholar] [CrossRef]
- Kim, S.; Kim, N.H.; Park, Y.S.; Kim, H.; Lee, S.; Wang, Q.; Kim, Y.K. 7-Diethylamino-3 (2′-Benzoxazolyl)-Coumarin is a Novel Microtubule Inhibitor with Antimitotic Activity in Multidrug Resistant Cancer Cells. Biochem. Pharmacol. 2009, 77, 1773–1779. [Google Scholar] [CrossRef]
- Cho, Y.; Kim, Y.K. Cancer Stem Cells as a Potential Target to Overcome Multidrug Resistance. Front. Oncol. 2020, 10, 764. [Google Scholar] [CrossRef]
- Gottesman, M.M.; Fojo, T.; Bates, S.E. Multidrug Resistance in Cancer: Role of ATP–dependent Transporters. Nat. Rev. Cancer 2002, 2, 48–58. [Google Scholar] [CrossRef]
- Karkhanis, V.; Wang, L.; Tae, S.; Hu, Y.; Imbalzano, A.N.; Sif, S. Protein Arginine Methyltransferase 7 Regulates Cellular Response to DNA Damage by Methylating Promoter Histones H2A and H4 of the Polymerase Δ Catalytic Subunit Gene, POLD1. J. Biol. Chem. 2012, 287, 29801–29814. [Google Scholar] [CrossRef] [PubMed]
- Verbiest, V.; Montaudon, D.; Tautu, M.T.; Moukarzel, J.; Portail, J.; Markovits, J.; Robert, J.; Ichas, F.; Pourquier, P. Protein Arginine (N)-Methyl Transferase 7 (PRMT7) as a Potential Target for the Sensitization of Tumor Cells to Camptothecins. FEBS Lett. 2008, 582, 1483–1489. [Google Scholar] [CrossRef] [PubMed]





Publisher’s Note: MDPI stays neutral with regard to jurisdictional claims in published maps and institutional affiliations. |
© 2022 by the authors. Licensee MDPI, Basel, Switzerland. This article is an open access article distributed under the terms and conditions of the Creative Commons Attribution (CC BY) license (https://creativecommons.org/licenses/by/4.0/).
Share and Cite
Jeong, A.; Cho, Y.; Cho, M.; Bae, G.-U.; Song, D.-G.; Kim, S.-N.; Kim, Y.K. PRMT7 Inhibitor SGC8158 Enhances Doxorubicin-Induced DNA Damage and Its Cytotoxicity. Int. J. Mol. Sci. 2022, 23, 12323. https://doi.org/10.3390/ijms232012323
Jeong A, Cho Y, Cho M, Bae G-U, Song D-G, Kim S-N, Kim YK. PRMT7 Inhibitor SGC8158 Enhances Doxorubicin-Induced DNA Damage and Its Cytotoxicity. International Journal of Molecular Sciences. 2022; 23(20):12323. https://doi.org/10.3390/ijms232012323
Chicago/Turabian StyleJeong, Ahyeon, Yena Cho, Minkyeong Cho, Gyu-Un Bae, Dae-Geun Song, Su-Nam Kim, and Yong Kee Kim. 2022. "PRMT7 Inhibitor SGC8158 Enhances Doxorubicin-Induced DNA Damage and Its Cytotoxicity" International Journal of Molecular Sciences 23, no. 20: 12323. https://doi.org/10.3390/ijms232012323
APA StyleJeong, A., Cho, Y., Cho, M., Bae, G.-U., Song, D.-G., Kim, S.-N., & Kim, Y. K. (2022). PRMT7 Inhibitor SGC8158 Enhances Doxorubicin-Induced DNA Damage and Its Cytotoxicity. International Journal of Molecular Sciences, 23(20), 12323. https://doi.org/10.3390/ijms232012323

