The Assembly of Flagella in Enteropathogenic Escherichia coli Requires the Presence of a Functional Type III Secretion System
Abstract
1. Introduction
2. Results
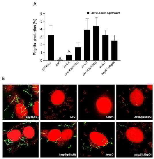
2.1. The EspA Fiber Is Required for Flagella Assembly
2.2. T3SS Basal Components Are Required for Flagella Production
2.3. Transcriptional Analysis of fliC in T3SS Mutants
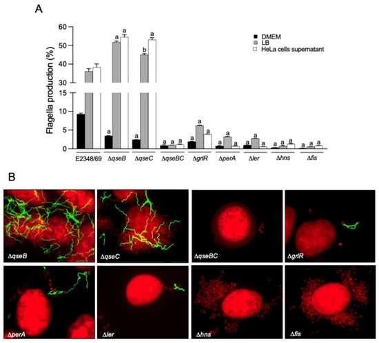
2.4. Regulation of Flagella by Virulence and Global Regulators
2.5. Motility of EPEC Strains
2.6. fliC and motB Mutants Are Not Affected in T3 Protein Secretion
3. Discussion
4. Materials and Methods
4.1. Bacterial Strains, Plasmids, and Culture Conditions
4.2. Construction of Isogenic Mutants
4.3. Flow Cytometry
4.4. Adherence to Epithelial Cells and Detection of Flagella by Immunofluorescence
4.5. Immunoblotting
4.6. RT-PCR Assay
4.7. Motility Assay
4.8. Statistical Analysis
Supplementary Materials
Author Contributions
Funding
Institutional Review Board Statement
Informed Consent Statement
Data Availability Statement
Conflicts of Interest
References
- Josenhans, C.; Suerbaum, S. The Role of Motility as a Virulence Factor in Bacteria. Int. J. Med. Microbiol. 2002, 291, 605–614. [Google Scholar] [CrossRef] [PubMed]
- Macnab, R.M. How Bacteria Assemble Flagella. Annu. Rev. Microbiol. 2003, 57, 77–100. [Google Scholar] [CrossRef] [PubMed]
- Allen-Vercoe, E.; Woodward, M.J. The Role of Flagella, But Not Fimbriae, in the Adherence of Salmonella enterica Serotype Enteritidis to Chick Gut Explant. J. Med. Microbiol. 1999, 48, 771–780. [Google Scholar] [CrossRef] [PubMed]
- Chua, K.L.; Chan, Y.Y.; Gan, Y.H. Flagella Are Virulence Determinants of Burkholderia pseudomallei. Infect. Immun. 2003, 71, 1622–1629. [Google Scholar] [CrossRef] [PubMed]
- Gavín, R.; Merino, S.; Altarriba, M.; Canals, R.; Shaw, J.G.; Tomás, J.M. Lateral Flagella Are Required for Increased Cell Adherence, Invasion and Biofilm Formation by Aeromonas Spp. FEMS Microbiol. Lett. 2003, 224, 77–83. [Google Scholar] [CrossRef]
- Girón, J.A.; Torres, A.G.; Freer, E.; Kaper, J.B. The Flagella of Enteropathogenic Escherichia coli Mediate Adherence to Epithelial Cells. Mol. Microbiol. 2002, 44, 361–379. [Google Scholar] [CrossRef]
- Richardson, K. Roles of Motility and Flagellar Structure in Pathogenicity of Vibrio cholerae: Analysis of Motility Mutants in Three Animal Models. Infect. Immun. 1991, 59, 2727–2736. [Google Scholar] [CrossRef]
- Yao, R.; Burr, D.H.; Doig, P.; Trust, T.J.; Niu, H.; Guerry, P. Isolation of Motile and Non-Motile Insertional Mutants of Campylobacter jejuni: The Role of Motility in Adherence and Invasion of Eukaryotic Cells. Mol. Microbiol. 1994, 14, 883–893. [Google Scholar] [CrossRef]
- Chilcott, G.S.; Hughes, K.T. Coupling of Flagellar Gene Expression to Flagellar Assembly in Salmonella enterica Serovar Typhimurium and Escherichia coli. Microbiol. Mol. Biol. Rev. 2000, 64, 694–708. [Google Scholar] [CrossRef]
- Green, B.T.; Lyte, M.; Chen, C.; Xie, Y.; Casey, M.A.; Kulkarni-Narla, A.; Vulchanova, L.; Brown, D.R. Adrenergic Modulation of Escherichia coli O157:H7 Adherence to the Colonic Mucosa. Am. J. Physiol. Gastrointest. Liver Physiol. 2004, 287, G1238–G1246. [Google Scholar] [CrossRef] [PubMed]
- Santos, F.F.; Yamamoto, D.; Abe, C.M.; Bryant, J.A.; Hernandes, R.T.; Kitamura, F.C.; Castro, F.S.; Valiatti, T.B.; Piazza, R.M.F.; Elias, W.P.; et al. The Type III Secretion System (T3SS)-Translocon of Atypical Enteropathogenic Escherichia coli (AEPEC) Can Mediate Adherence. Front. Microbiol. 2019, 10, 1527. [Google Scholar] [CrossRef] [PubMed]
- Wagner, S.; Grin, I.; Malmsheimer, S.; Singh, N.; Torres-Vargas, C.E.; Westerhausen, S. Bacterial Type III Secretion Systems: A Complex Device for the Delivery of Bacterial Effector Proteins into Eukaryotic Host Cells. FEMS Microbiol. Lett. 2018, 365, fny201. [Google Scholar] [CrossRef] [PubMed]
- Rahmatelahi, H.; El-Matbouli, M.; Menanteau-Ledouble, S. Delivering the Pain: An Overview of the Type III Secretion System with Special Consideration for Aquatic Pathogens. Vet. Res. 2021, 52, 146. [Google Scholar] [CrossRef] [PubMed]
- Diepold, A.; Armitage, J.P. Type III Secretion Systems: The Bacterial Flagellum and the Injectisome. Philos. Trans. R. Soc. B Biol. Sci. 2015, 370, 20150020. [Google Scholar] [CrossRef]
- Notti, R.Q.; Bhattacharya, S.; Lilic, M.; Stebbins, C.E. A Common Assembly Module in Injectisome and Flagellar Type III Secretion Sorting Platforms. Nat. Commun. 2015, 6, 7125. [Google Scholar] [CrossRef]
- McCarter, L.L. Regulation of Flagella. Curr. Opin. Microbiol. 2006, 9, 180–186. [Google Scholar] [CrossRef]
- Mekalanos, J.J. Environmental Signals Controlling Expression of Virulence Determinants in Bacteria. J. Bacteriol. 1992, 174, 1–7. [Google Scholar] [CrossRef]
- Soutourina, O.A.; Bertin, P.N. Regulation Cascade of Flagellar Expression in Gram-Negative Bacteria. FEMS Microbiol. Rev. 2003, 27, 505–523. [Google Scholar] [CrossRef]
- Avelino-Flores, F.; Soria-Bustos, J.; Saldaña-Ahuactzi, Z.; Martínez-Laguna, Y.; Yañez-Santos, J.A.; Cedillo-Ramírez, M.L.; Girón, J.A. The Transcription of Flagella of Enteropathogenic Escherichia coli O127:H6 Is Activated in Response to Environmental and Nutritional Signals. Microorganisms 2022, 10, 792. [Google Scholar] [CrossRef]
- Gómez-Duarte, O.G.; Kaper, J.B. A Plasmid-Encoded Regulatory Region Activates Chromosomal EaeA Expression in Enteropathogenic Escherichia coli. Infect. Immun. 1995, 63, 1767–1776. [Google Scholar] [CrossRef]
- Tobe, T.; Sasakawa, C. Role of Bundle-Forming Pilus of Enteropathogenic Escherichia coli in Host Cell Adherence and in Microcolony Development. Cell Microbiol. 2001, 3, 579–585. [Google Scholar] [CrossRef] [PubMed]
- Girón, J.A.; Ho, A.S.Y.; Schoolnik, G.K. An Inducible Bundle-Forming Pilus of Enteropathogenic Escherichia coli. Science 1991, 254, 710–713. [Google Scholar] [CrossRef] [PubMed]
- Soscia, C.; Hachani, A.; Bernadac, A.; Filloux, A.; Bleves, S. Cross Talk between Type III Secretion and Flagellar Assembly Systems in Pseudomonas aeruginosa. J. Bacteriol. 2007, 189, 3124–3132. [Google Scholar] [CrossRef]
- Filloux, A. Protein Secretion Systems in Pseudomonas aeruginosa: An Essay on Diversity, Evolution, and Function. Front. Microbiol. 2011, 2, 155. [Google Scholar] [CrossRef] [PubMed]
- Hamed, S.; Wang, X.; Shawky, R.M.; Emara, M.; Aldridge, P.D.; Rao, C.V. Synergistic Action of SPI-1 Gene Expression in Salmonella enterica Serovar Typhimurium through Transcriptional Crosstalk with the Flagellar System. BMC Microbiol. 2019, 19, 211. [Google Scholar] [CrossRef] [PubMed]
- Bleves, S.; Marenne, M.-N.; Detry, G.; Cornelis, G.R. Up-Regulation of the Yersinia enterocolitica Yop Regulon by Deletion of the Flagellum Master Operon flhDC. J. Bacteriol. 2002, 184, 3214–3223. [Google Scholar] [CrossRef][Green Version]
- Erdem, A.L.; Avelino, F.; Xicohtencatl-Cortes, J.; Girón, J.A. Host Protein Binding and Adhesive Properties of H6 and H7 Flagella of Attaching and Effacing Escherichia coli. J. Bacteriol. 2007, 189, 7426–7435. [Google Scholar] [CrossRef]
- Goldberg, M.D.; Johnson, M.; Hinton, J.C.D.; Williams, P.H. Role of the Nucleoid-Associated Protein Fis in the Regulation of Virulence Properties of Enteropathogenic Escherichia coli. Mol. Microbiol. 2001, 41, 549–559. [Google Scholar] [CrossRef]
- Grant, A.J.; Farris, M.; Alefounder, P.; Williams, P.H.; Woodward, M.J.; O’Connor, C.D. Co-Ordination of Pathogenicity Island Expression by the BipA GTPase in Enteropathogenic Escherichia coli (EPEC). Mol. Microbiol. 2003, 48, 507–521. [Google Scholar] [CrossRef]
- Sircili, M.P.; Walters, M.; Trabulsi, L.R.; Sperandio, V. Modulation of Enteropathogenic Escherichia coli Virulence by Quorum Sensing. Infect. Immun. 2004, 72, 2329–2337. [Google Scholar] [CrossRef]
- Sperandio, V.; Torres, A.G.; Kaper, J.B. Quorum Sensing Escherichia coli Regulators B and C (QseBC): A Novel Two-Component Regulatory System Involved in the Regulation of Flagella and Motility by Quorum Sensing in E. coli. Mol. Microbiol. 2002, 43, 809–821. [Google Scholar] [CrossRef] [PubMed]
- Yona-Nadler, C.; Umanski, T.; Aizawa, S.-I.; Friedberg, D.; Rosenshine, I. Integration Host Factor (IHF) Mediates Repression of Flagella in Enteropathogenic and Enterohaemorrhagic Escherichia coli. Microbiology 2003, 149, 877–884. [Google Scholar] [CrossRef] [PubMed]
- Mellies, J.L.; Elliott, S.J.; Sperandio, V.; Donnenberg, M.S.; Kaper, J.B. The Per Regulon of Enteropathogenic Escherichia coli: Identification of a Regulatory Cascade and a Novel Transcriptional Activator, the Locus of Enterocyte Effacement (LEE)-Encoded Regulator (Ler). Mol. Microbiol. 1999, 33, 296–306. [Google Scholar] [CrossRef] [PubMed]
- Iyoda, S.; Koizumi, N.; Satou, H.; Lu, Y.; Saitoh, T.; Ohnishi, M.; Watanabe, H. The GrlR-GrlA Regulatory System Coordinately Controls the Expression of Flagellar and LEE-Encoded Type III Protein Secretion Systems in Enterohemorrhagic Escherichia coli. J. Bacteriol. 2006, 188, 5682–5692. [Google Scholar] [CrossRef]
- Deng, W.; Puente, J.L.; Gruenheid, S.; Li, Y.; Vallance, B.A.; Vázquez, A.; Barba, J.; Ibarra, J.A.; O’Donnell, P.; Metalnikov, P.; et al. Dissecting Virulence: Systematic and Functional Analyses of a Pathogenicity Island. Proc. Natl. Acad. Sci. USA 2004, 101, 3597–3602. [Google Scholar] [CrossRef]
- Kitagawa, R.; Takaya, A.; Yamamoto, T. Dual Regulatory Pathways of Flagellar Gene Expression by ClpXP Protease in Enterohaemorrhagic Escherichia coli. Microbiology 2011, 157, 3094–3103. [Google Scholar] [CrossRef]
- Rosenshine, I.; Ruschkowski, S.; Stein, M.; Reinscheid, D.J.; Mills, S.D.; Finlay, B.B. A Pathogenic Bacterium Triggers Epithelial Signals to Form a Functional Bacterial Receptor That Mediates Actin Pseudopod Formation. EMBO J. 1996, 15, 2613–2624. [Google Scholar] [CrossRef]
- Kenny, B.; Lai, L.C.; Finlay, B.B.; Donnenberg, M.S. EspA, a Protein Secreted by Enteropathogenic Escherichia coli, Is Required to Induce Signals in Epithelial Cells. Mol. Microbiol. 1996, 20, 313–323. [Google Scholar] [CrossRef] [PubMed]
- Lai, L.C.; Wainwright, L.A.; Stone, K.D.; Donnenberg, M.S. A Third Secreted Protein That Is Encoded by the Enteropathogenic Escherichia coli Pathogenicity Island Is Required for Transduction of Signals and for Attaching and Effacing Activities in Host Cells. Infect. Immun. 1997, 65, 2211–2217. [Google Scholar] [CrossRef]
- O’Connell, C.B.; Creasey, E.A.; Knutton, S.; Elliott, S.; Crowther, L.J.; Luo, W.; Albert, M.J.; Kaper, J.B.; Frankel, G.; Donnenberg, M.S. SepL, a Protein Required for Enteropathogenic Escherichia coli Type III Translocation, Interacts with Secretion Component SepD. Mol. Microbiol. 2004, 52, 1613–1625. [Google Scholar] [CrossRef]
- Gauthier, A.; Puente, J.L.; Finlay, B.B. Secretin of the Enteropathogenic Escherichia coli Type III Secretion System Requires Components of the Type III Apparatus for Assembly and Localization. Infect. Immun. 2003, 71, 3310–3319. [Google Scholar] [CrossRef]
- Fang, F.C.; Rimsky, S. New Insights into Transcriptional Regulation by H-NS. Curr. Opin. Microbiol. 2008, 11, 113–120. [Google Scholar] [CrossRef]
- Kenny, B.; Finlay, B.B. Protein Secretion by Enteropathogenic Escherichia coli Is Essential for Transducing Signals to Epithelial Cells. Proc. Natl. Acad. Sci. USA 1995, 92, 7991–7995. [Google Scholar] [CrossRef] [PubMed]
- Jennings, E.; Thurston, T.L.M.; Holden, D.W. Salmonella SPI-2 Type III Secretion System Effectors: Molecular Mechanisms And Physiological Consequences. Cell Host. Microbe. 2017, 22, 217–231. [Google Scholar] [CrossRef] [PubMed]
- Bajunaid, W.; Haidar-Ahmad, N.; Kottarampatel, A.H.; Ourida Manigat, F.; Silué, N.; Tchagang, C.F.; Tomaro, K.; Campbell-Valois, F.-X. The T3SS of Shigella: Expression, Structure, Function, and Role in Vacuole Escape. Microorganisms 2020, 8, 1933. [Google Scholar] [CrossRef]
- Lele, P.P.; Hosu, B.G.; Berg, H.C. Dynamics of Mechanosensing in the Bacterial Flagellar Motor. Proc. Natl. Acad. Sci. USA 2013, 110, 11839–11844. [Google Scholar] [CrossRef]
- Spöring, I.; Felgner, S.; Preuße, M.; Eckweiler, D.; Rohde, M.; Häussler, S.; Weiss, S.; Erhardt, M. Regulation of Flagellum Biosynthesis in Response to Cell Envelope Stress in Salmonella enterica Serovar Typhimurium. mBio 2018, 9, e00736-17. [Google Scholar] [CrossRef] [PubMed]
- Barba, J.; Bustamante, V.H.; Flores-Valdez, M.A.; Deng, W.; Finlay, B.B.; Puente, J.L. A Positive Regulatory Loop Controls Expression of the Locus of Enterocyte Effacement-Encoded Regulators Ler and GrlA. J. Bacteriol. 2005, 187, 7918–7930. [Google Scholar] [CrossRef]
- Levine, M.; Nalin, D.; Hornick, R.; Bergquist, E.; Waterman, D.; Young, C.; Sotman, S.; Rowe, B. Escherichia coli Strains that Cause Diarrhœa But do not Produce Heat-labile or Heat-stable Enterotoxins and are Non-invasive. Lancet 1978, 311, 1119–1122. [Google Scholar] [CrossRef]
- Saldaña-Ahuactzi, Z.; Soria-Bustos, J.; Martínez-Santos, V.I.; Yañez-Santos, J.A.; Martínez-Laguna, Y.; Cedillo-Ramirez, M.L.; Puente, J.L.; Girón, J.A. The Fis Nucleoid Protein Negatively Regulates the Phase Variation FimS Switch of the Type 1 Pilus Operon in Enteropathogenic Escherichia coli. Front. Microbiol. 2022, 13, 882563. [Google Scholar] [CrossRef]
- Bustamante, V.H.; Villalba, M.I.; García-Angulo, V.A.; Vázquez, A.; Martínez, L.C.; Jiménez, R.; Puente, J.L. PerC and GrlA Independently Regulate Ler Expression in Enteropathogenic Escherichia coli. Mol. Microbiol. 2011, 82, 398–415. [Google Scholar] [CrossRef] [PubMed]
- Lara-Ochoa, C.; González-Lara, F.; Romero-González, L.E.; Jaramillo-Rodríguez, J.B.; Vázquez-Arellano, S.I.; Medrano-López, A.; Cedillo-Ramírez, L.; Martínez-Laguna, Y.; Girón, J.A.; Pérez-Rueda, E.; et al. The Transcriptional Activator of the bfp Operon in EPEC (PerA) Interacts with the RNA Polymerase Alpha Subunit. Sci. Rep. 2021, 11, 8541. [Google Scholar] [CrossRef] [PubMed]
- Saldaña, Z.; Xicohtencatl-Cortes, J.; Avelino, F.; Phillips, A.D.; Kaper, J.B.; Puente, J.L.; Girón, J.A. Synergistic Role of Curli and Cellulose in Cell Adherence and Biofilm Formation of Attaching and Effacing Escherichia coli and Identification of Fis as a Negative Regulator of Curli. Environ. Microbiol. 2009, 11, 992–1006. [Google Scholar] [CrossRef]
- Donnenberg, M.S.; Yu, J.; Kaper, J.B. A Second Chromosomal Gene Necessary for Intimate Attachment of Enteropathogenic Escherichia coli to Epithelial Cells. J. Bacteriol. 1993, 175, 4670–4680. [Google Scholar] [CrossRef] [PubMed]
- Elliott, S.J.; Yu, J.; Kaper, J.B. The Cloned Locus of Enterocyte Effacement from Enterohemorrhagic Escherichia coli O157:H7 Is Unable To Confer the Attaching and Effacing Phenotype upon E. coli K-12. Infect. Immun. 1999, 67, 4260–4263. [Google Scholar] [CrossRef] [PubMed]
- Datsenko, K.A.; Wanner, B.L. One-Step Inactivation of Chromosomal Genes in Escherichia coli K-12 Using PCR Products. Proc. Natl. Acad. Sci. USA 2000, 97, 6640–6645. [Google Scholar] [CrossRef]
- Knutton, S.; Baldini, M.M.; Kaper, J.B.; McNeish, A.S. Role of Plasmid-Encoded Adherence Factors in Adhesion of Enteropathogenic Escherichia coli to HEp-2 Cells. Infect. Immun. 1987, 55, 78–85. [Google Scholar] [CrossRef]
- Schneider, C.A.; Rasband, W.S.; Eliceiri, K.W. NIH Image to ImageJ: 25 Years of Image Analysis. Nat. Methods 2012, 9, 671–675. [Google Scholar] [CrossRef]
- Antiabong, J.F.; Ngoepe, M.G.; Abechi, A.S. Semi-Quantitative Digital Analysis of Polymerase Chain Reactionelectrophoresis Gel: Potential Applications in Low-Income Veterinary Laboratories. Vet. World 2016, 9, 935–939. [Google Scholar] [CrossRef]







| Strains | Adherence | Flagella | Motility | FAS | ||||
|---|---|---|---|---|---|---|---|---|
| LB | DMEM | LB | DMEM | LB | DMEM | DMEM | PM | |
| E2348/69 | LA | LA | +++ | ++ | +++ | + | + | ++ |
| E2348/69Δflic | ++ | + | - | - | - | + | - | - |
| E2348/69ΔespA | + | + | - | - | - | ND | - | - |
| E2348/69ΔespA(pEspA) | ++ | ++ | + | + | +++ | ND | + | + |
| E2348/69ΔespB | + | + | + | ++ | +++ | ND | + | ++ |
| E2348/69ΔespB(pEspB) | ++ | + | ++ | ++ | +++ | ND | + | ++ |
| E2348/69ΔespD | + | + | + | + | ++ | ND | + | ++ |
| E2348/69ΔespD(pEspD) | ++ | ++ | + | ++ | +++ | ND | + | ++ |
| E2348/69ΔescN | ND | + | ND | + | ++ | - | - | ++ |
| E2348/69ΔescN(pEscN) | ND | LA | ND | ++ | +++ | ND | - | ++ |
| E2348/69ΔescC | ND | + | ND | + | +++ | ND | + | ++ |
| E2348/69ΔescV | ND | + | ND | + | +++ | ND | + | ++ |
| E2348/69ΔsepL | ND | ++ | ND | + | +++ | ND | + | ++ |
| E2348/69ΔsepD | ND | ++ | ND | + | +++ | ND | + | ++ |
| E2348/69ΔqseB | ND | ++ | ND | +++ | +++ | ND | + | +++ |
| E2348/69ΔqseC | ND | ++ | ND | ++ | +++ | ND | + | +++ |
| E2348/69ΔqseBC | ND | + | ND | - | - | ND | ++ | + |
| E2348/69ΔperA | ND | + | ND | + | ND | ND | ND | ND |
| E2348/69∆grlA | ND | ND | ND | ND | +++ | ND | + | ++ |
| E2348/69∆grlR | ND | + | ND | + | +++ | ND | + | ++ |
| E2348/69∆ler | ND | + | ND | + | +++ | ND | + | ++ |
| E2348/69∆hns | ND | ++ | ND | - | +++ | ND | + | ++ |
| E2348/69∆fis | ND | ++ | ND | - | + | ND | - | + |
| E2348/69ΔmotB | ND | ND | ND | ND | ND | + | ND | ND |
| Strains | Notes | Reference |
|---|---|---|
| E2348/69 | EPEC (O127:H6) Wild type | [49] |
| E2348/69ΔfliC | fliC::km mutant | [6] |
| E2348/69ΔespA | espA::km mutant | [6] |
| E2348/69ΔespB | espB::km mutant | [6] |
| E2348/69ΔespD | espD:km mutant | [6] |
| E2348/69ΔescN | escN::km mutant | [6] |
| E2348/69ΔescC | escC::km mutant | [41] |
| E2348/69ΔescV | escV::km mutant | This study |
| E2348/69ΔsepL | sepL::km mutant | This study |
| E2348/69ΔsepD | sepD::km mutant | This study |
| E2348/69ΔqseB | qseB::km mutant | [50] |
| E2348/69ΔqseC | qseC::cm mutant | This study |
| E2348/69ΔqseBC | qseBC::cm mutant | This study |
| E2348/69ΔperA | perA::km mutant | [51] |
| E2348/69∆grlA | grlA::km mutant | [51] |
| E2348/69∆grlR | grlR::km mutant | [52] |
| E2348/69∆ler | ler::km mutant | [51] |
| E2348/69∆hns | hns::km mutant | Bustamante et al., unpublished |
| E2348/69∆fis | fis::km mutant | [53] |
| E2348/69ΔmotB | motB::cm mutant | [6] |
| Plasmids | ||
| pKD46 | Red recombinase system plasmid | |
| pKD4 | Kanamycin cassette template plasmid | |
| pKD3 | Chloramphenicol cassette template plasmid | |
| pFliC | PBR322 harboring fliC | [6] |
| pMSD2 | pJY26 harboring espA | [54] |
| pMSD3 | pACYC184 harboring espB | [54] |
| pEspD | pCCCD3 harboring espD | This study |
| pCVD446 | pJAY1512 harboring escN | [55] |
Publisher’s Note: MDPI stays neutral with regard to jurisdictional claims in published maps and institutional affiliations. |
© 2022 by the authors. Licensee MDPI, Basel, Switzerland. This article is an open access article distributed under the terms and conditions of the Creative Commons Attribution (CC BY) license (https://creativecommons.org/licenses/by/4.0/).
Share and Cite
Soria-Bustos, J.; Saldaña-Ahuactzi, Z.; Samadder, P.; Yañez-Santos, J.A.; Laguna, Y.M.; Cedillo-Ramírez, M.L.; Girón, J.A. The Assembly of Flagella in Enteropathogenic Escherichia coli Requires the Presence of a Functional Type III Secretion System. Int. J. Mol. Sci. 2022, 23, 13705. https://doi.org/10.3390/ijms232213705
Soria-Bustos J, Saldaña-Ahuactzi Z, Samadder P, Yañez-Santos JA, Laguna YM, Cedillo-Ramírez ML, Girón JA. The Assembly of Flagella in Enteropathogenic Escherichia coli Requires the Presence of a Functional Type III Secretion System. International Journal of Molecular Sciences. 2022; 23(22):13705. https://doi.org/10.3390/ijms232213705
Chicago/Turabian StyleSoria-Bustos, Jorge, Zeus Saldaña-Ahuactzi, Partha Samadder, Jorge A. Yañez-Santos, Ygnacio Martínez Laguna, María L. Cedillo-Ramírez, and Jorge A. Girón. 2022. "The Assembly of Flagella in Enteropathogenic Escherichia coli Requires the Presence of a Functional Type III Secretion System" International Journal of Molecular Sciences 23, no. 22: 13705. https://doi.org/10.3390/ijms232213705
APA StyleSoria-Bustos, J., Saldaña-Ahuactzi, Z., Samadder, P., Yañez-Santos, J. A., Laguna, Y. M., Cedillo-Ramírez, M. L., & Girón, J. A. (2022). The Assembly of Flagella in Enteropathogenic Escherichia coli Requires the Presence of a Functional Type III Secretion System. International Journal of Molecular Sciences, 23(22), 13705. https://doi.org/10.3390/ijms232213705

