Optimized Transcriptional Signature for Evaluation of MEK/ERK Pathway Baseline Activity and Long-Term Modulations in Ovarian Cancer
Abstract
1. Introduction
2. Results
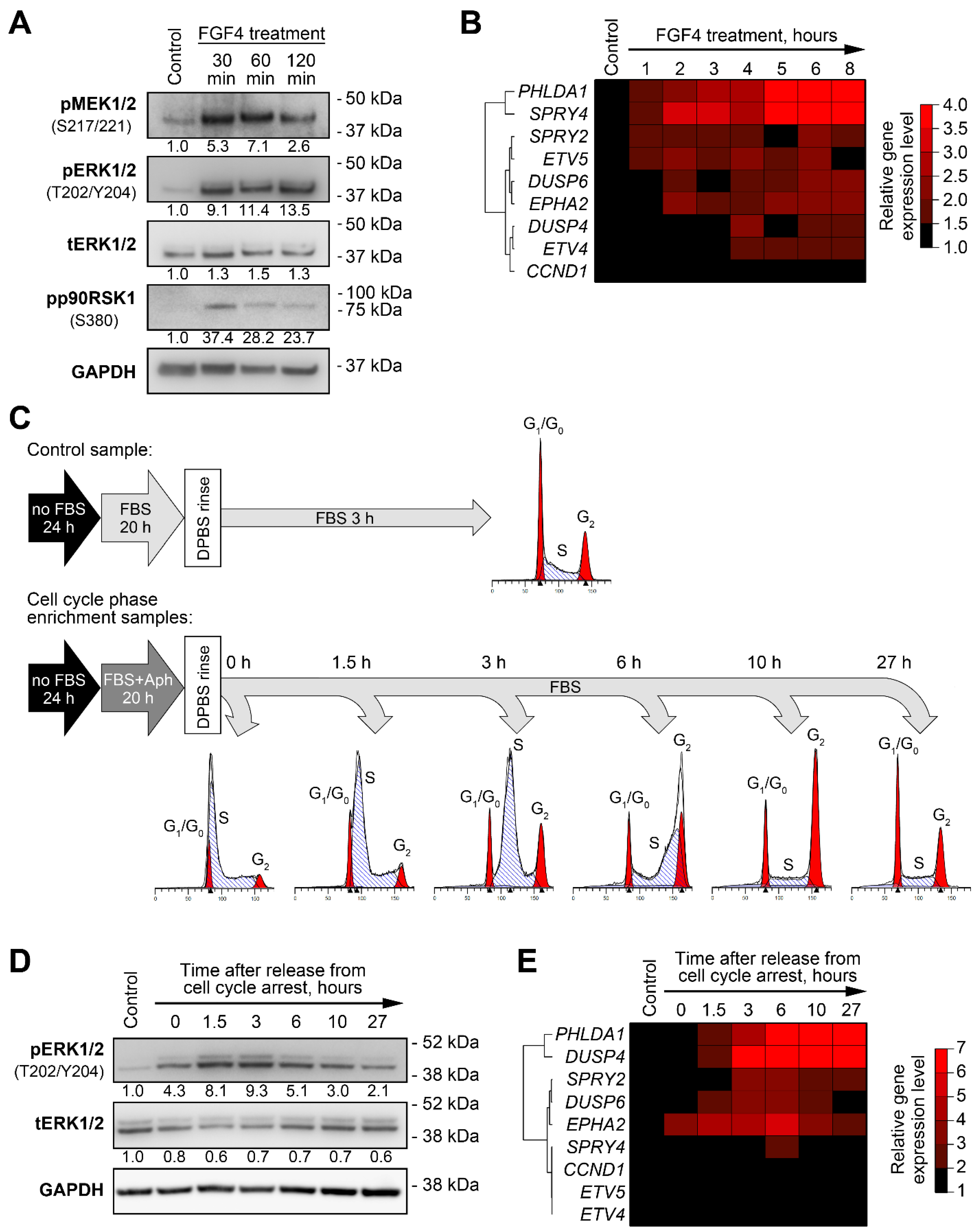
2.1. PHLDA1, SPRY4, EPHA2, and DUSP4 Are the Best MEK/ERK Responders among Ten MPAS Genes
2.2. PHLDA1, EPHA2, and DUSP4 Are Associated with Baseline MEK/ERK Activity across Multiple Ovarian Cancer Cell Lines
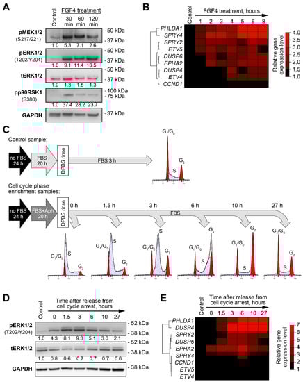
2.3. COMS Genes Are Suitable for Monitoring Long-Term, but Not Short-Term Transient Changes in MEK/ERK Activity
2.4. COMS Genes Are Overexpressed in HGSOC Samples with High pERK1/2 Levels
2.5. COMS Genes Do Not Display Potential to Predict Patient Survival
3. Discussion
4. Materials and Methods
4.1. Cell Cultures
4.2. Drug Treatment of Cultured Cells
4.3. Synchronization of Cultured Cells in Different Phases of Cell Cycle
4.4. Cell Cycle Assays
4.5. RT-qPCR Analysis of Gene Expression
4.6. Immunoblotting
4.7. Cell Viability Assays
4.8. Analysis of TCGA Datasets
4.9. Statistics
5. Conclusions
Supplementary Materials
Author Contributions
Funding
Institutional Review Board Statement
Informed Consent Statement
Data Availability Statement
Acknowledgments
Conflicts of Interest
References
- Siegel, R.L.; Miller, K.D.; Fuchs, H.E.; Jemal, A. Cancer Statistics, 2021. CA Cancer J. Clin. 2021, 71, 7–33. [Google Scholar] [CrossRef] [PubMed]
- Kurman, R.J.; Shih Ie, M. The Dualistic Model of Ovarian Carcinogenesis: Revisited, Revised, and Expanded. Am. J. Pathol. 2016, 186, 733–747. [Google Scholar] [CrossRef] [PubMed]
- Narod, S. Can advanced-stage ovarian cancer be cured? Nat. Rev. Clin. Oncol. 2016, 13, 255–261. [Google Scholar] [CrossRef] [PubMed]
- Vaughan, S.; Coward, J.I.; Bast, R.C., Jr.; Berchuck, A.; Berek, J.S.; Brenton, J.D.; Coukos, G.; Crum, C.C.; Drapkin, R.; Etemadmoghadam, D.; et al. Rethinking ovarian cancer: Recommendations for improving outcomes. Nat. Rev. Cancer 2011, 11, 719–725. [Google Scholar] [CrossRef] [PubMed]
- Cooke, S.L.; Brenton, J.D. Evolution of platinum resistance in high-grade serous ovarian cancer. Lancet Oncol. 2011, 12, 1169–1174. [Google Scholar] [CrossRef]
- Raja, F.A.; Chopra, N.; Ledermann, J.A. Optimal first-line treatment in ovarian cancer. Ann. Oncol. 2012, 23 (Suppl. S10), x118–x127. [Google Scholar] [CrossRef]
- Davis, A.; Tinker, A.V.; Friedlander, M. “Platinum resistant” ovarian cancer: What is it, who to treat and how to measure benefit? Gynecol. Oncol. 2014, 133, 624–631. [Google Scholar] [CrossRef]
- Christie, E.L.; Bowtell, D.D.L. Acquired chemotherapy resistance in ovarian cancer. Ann. Oncol. 2017, 28, viii13–viii15. [Google Scholar] [CrossRef]
- Freimund, A.E.; Beach, J.A.; Christie, E.L.; Bowtell, D.D.L. Mechanisms of Drug Resistance in High-Grade Serous Ovarian Cancer. Hematol. Oncol. Clin. N. Am. 2018, 32, 983–996. [Google Scholar] [CrossRef] [PubMed]
- Munoz-Galvan, S.; Carnero, A. Leveraging Genomics, Transcriptomics, and Epigenomics to Understand the Biology and Chemoresistance of Ovarian Cancer. Cancers 2021, 13, 4029. [Google Scholar] [CrossRef]
- Zhang, W.; Liu, H.T. MAPK signal pathways in the regulation of cell proliferation in mammalian cells. Cell Res. 2002, 12, 9–18. [Google Scholar] [CrossRef] [PubMed]
- Burotto, M.; Chiou, V.L.; Lee, J.M.; Kohn, E.C. The MAPK pathway across different malignancies: A new perspective. Cancer 2014, 120, 3446–3456. [Google Scholar] [CrossRef] [PubMed]
- McCubrey, J.A.; Steelman, L.S.; Chappell, W.H.; Abrams, S.L.; Wong, E.W.; Chang, F.; Lehmann, B.; Terrian, D.M.; Milella, M.; Tafuri, A.; et al. Roles of the Raf/MEK/ERK pathway in cell growth, malignant transformation and drug resistance. Biochim. Biophys. Acta 2007, 1773, 1263–1284. [Google Scholar] [CrossRef] [PubMed]
- Singer, G.; Oldt, R., 3rd; Cohen, Y.; Wang, B.G.; Sidransky, D.; Kurman, R.J.; Shih Ie, M. Mutations in BRAF and KRAS characterize the development of low-grade ovarian serous carcinoma. J. Natl. Cancer Inst. 2003, 95, 484–486. [Google Scholar] [CrossRef]
- Hsu, C.Y.; Bristow, R.; Cha, M.S.; Wang, B.G.; Ho, C.L.; Kurman, R.J.; Wang, T.L.; Shih Ie, M. Characterization of active mitogen-activated protein kinase in ovarian serous carcinomas. Clin. Cancer Res. 2004, 10, 6432–6436. [Google Scholar] [CrossRef]
- The Cancer Genome Atlas Research Network. Integrated genomic analyses of ovarian carcinoma. Nature 2011, 474, 609–615. [Google Scholar] [CrossRef]
- Hew, K.E.; Miller, P.C.; El-Ashry, D.; Sun, J.; Besser, A.H.; Ince, T.A.; Gu, M.; Wei, Z.; Zhang, G.; Brafford, P.; et al. MAPK Activation Predicts Poor Outcome and the MEK Inhibitor, Selumetinib, Reverses Antiestrogen Resistance in ER-Positive High-Grade Serous Ovarian Cancer. Clin. Cancer Res. 2016, 22, 935–947. [Google Scholar] [CrossRef]
- Chesnokov, M.S.; Khan, I.; Park, Y.; Ezell, J.; Mehta, G.; Yousif, A.; Hong, L.J.; Buckanovich, R.J.; Takahashi, A.; Chefetz, I. The MEK1/2 Pathway as a Therapeutic Target in High-Grade Serous Ovarian Carcinoma. Cancers 2021, 13, 1369. [Google Scholar] [CrossRef]
- Wang, J.; Zhou, J.Y.; Wu, G.S. ERK-dependent MKP-1-mediated cisplatin resistance in human ovarian cancer cells. Cancer Res. 2007, 67, 11933–11941. [Google Scholar] [CrossRef] [PubMed]
- Wang, J.; Wu, G.S. Role of autophagy in cisplatin resistance in ovarian cancer cells. J. Biol. Chem. 2014, 289, 17163–17173. [Google Scholar] [CrossRef] [PubMed]
- Silva, I.A.; Bai, S.; McLean, K.; Yang, K.; Griffith, K.; Thomas, D.; Ginestier, C.; Johnston, C.; Kueck, A.; Reynolds, R.K.; et al. Aldehyde dehydrogenase in combination with CD133 defines angiogenic ovarian cancer stem cells that portend poor patient survival. Cancer Res. 2011, 71, 3991–4001. [Google Scholar] [CrossRef] [PubMed]
- Simpkins, F.; Jang, K.; Yoon, H.; Hew, K.E.; Kim, M.; Azzam, D.J.; Sun, J.; Zhao, D.; Ince, T.A.; Liu, W.; et al. Dual Src and MEK Inhibition Decreases Ovarian Cancer Growth and Targets Tumor Initiating Stem-Like Cells. Clin. Cancer Res. 2018, 24, 4874–4886. [Google Scholar] [CrossRef] [PubMed]
- Chefetz, I.; Grimley, E.; Yang, K.; Hong, L.; Vinogradova, E.V.; Suciu, R.; Kovalenko, I.; Karnak, D.; Morgan, C.A.; Chtcherbinine, M.; et al. A Pan-ALDH1A Inhibitor Induces Necroptosis in Ovarian Cancer Stem-like Cells. Cell Rep. 2019, 26, 3061–3075.e6. [Google Scholar] [CrossRef] [PubMed]
- Lin, J.; Sampath, D.; Nannini, M.A.; Lee, B.B.; Degtyarev, M.; Oeh, J.; Savage, H.; Guan, Z.; Hong, R.; Kassees, R.; et al. Targeting activated Akt with GDC-0068, a novel selective Akt inhibitor that is efficacious in multiple tumor models. Clin. Cancer Res. 2013, 19, 1760–1772. [Google Scholar] [CrossRef]
- Simard, F.A.; Cloutier, A.; Ear, T.; Vardhan, H.; McDonald, P.P. MEK-independent ERK activation in human neutrophils and its impact on functional responses. J. Leukoc. Biol. 2015, 98, 565–573. [Google Scholar] [CrossRef]
- Dry, J.R.; Pavey, S.; Pratilas, C.A.; Harbron, C.; Runswick, S.; Hodgson, D.; Chresta, C.; McCormack, R.; Byrne, N.; Cockerill, M.; et al. Transcriptional pathway signatures predict MEK addiction and response to selumetinib (AZD6244). Cancer Res. 2010, 70, 2264–2273. [Google Scholar] [CrossRef]
- Ahn, S.; Brant, R.; Sharpe, A.; Dry, J.R.; Hodgson, D.R.; Kilgour, E.; Kim, K.; Kim, S.T.; Park, S.H.; Kang, W.K.; et al. Correlation between MEK signature and Ras gene alteration in advanced gastric cancer. Oncotarget 2017, 8, 107492–107499. [Google Scholar] [CrossRef]
- Nwosu, Z.C.; Pioronska, W.; Battello, N.; Zimmer, A.D.; Dewidar, B.; Han, M.; Pereira, S.; Blagojevic, B.; Castven, D.; Charlestin, V.; et al. Severe metabolic alterations in liver cancer lead to ERK pathway activation and drug resistance. EBioMedicine 2020, 54, 102699. [Google Scholar] [CrossRef]
- Wagle, M.C.; Kirouac, D.; Klijn, C.; Liu, B.; Mahajan, S.; Junttila, M.; Moffat, J.; Merchant, M.; Huw, L.; Wongchenko, M.; et al. A transcriptional MAPK Pathway Activity Score (MPAS) is a clinically relevant biomarker in multiple cancer types. NPJ Precis. Oncol. 2018, 2, 7. [Google Scholar] [CrossRef]
- Ornitz, D.M.; Itoh, N. The Fibroblast Growth Factor signaling pathway. Wiley Interdiscip. Rev. Dev. Biol. 2015, 4, 215–266. [Google Scholar] [CrossRef] [PubMed]
- Hoadley, K.A.; Yau, C.; Hinoue, T.; Wolf, D.M.; Lazar, A.J.; Drill, E.; Shen, R.; Taylor, A.M.; Cherniack, A.D.; Thorsson, V.; et al. Cell-of-Origin Patterns Dominate the Molecular Classification of 10,000 Tumors from 33 Types of Cancer. Cell 2018, 173, 291–304.e6. [Google Scholar] [CrossRef]
- Lage, K.; Hansen, N.T.; Karlberg, E.O.; Eklund, A.C.; Roque, F.S.; Donahoe, P.K.; Szallasi, Z.; Jensen, T.S.; Brunak, S. A large-scale analysis of tissue-specific pathology and gene expression of human disease genes and complexes. Proc. Natl. Acad. Sci. USA 2008, 105, 20870–20875. [Google Scholar] [CrossRef]
- Bossi, A.; Lehner, B. Tissue specificity and the human protein interaction network. Mol. Syst. Biol. 2009, 5, 260. [Google Scholar] [CrossRef] [PubMed]
- Pang, B.; Snyder, M.P. Systematic identification of silencers in human cells. Nat. Genet. 2020, 52, 254–263. [Google Scholar] [CrossRef] [PubMed]
- Grosso, A.R.; Gomes, A.Q.; Barbosa-Morais, N.L.; Caldeira, S.; Thorne, N.P.; Grech, G.; von Lindern, M.; Carmo-Fonseca, M. Tissue-specific splicing factor gene expression signatures. Nucleic Acids Res. 2008, 36, 4823–4832. [Google Scholar] [CrossRef]
- Krivtsova, O.; Makarova, A.; Lazarevich, N. Aberrant expression of alternative isoforms of transcription factors in hepatocellular carcinoma. World J. Hepatol. 2018, 10, 645–661. [Google Scholar] [CrossRef] [PubMed]
- Lex, R.K.; Ji, Z.; Falkenstein, K.N.; Zhou, W.; Henry, J.L.; Ji, H.; Vokes, S.A. GLI transcriptional repression regulates tissue-specific enhancer activity in response to Hedgehog signaling. eLife 2020, 9, e50670. [Google Scholar] [CrossRef] [PubMed]
- Frost, H.R. Computation and application of tissue-specific gene set weights. Bioinformatics 2018, 34, 2957–2964. [Google Scholar] [CrossRef] [PubMed]
- Liu, W.M.; Laux, H.; Henry, J.Y.; Bolton, T.B.; Dalgleish, A.G.; Galustian, C. A microarray study of altered gene expression in colorectal cancer cells after treatment with immunomodulatory drugs: Differences in action in vivo and in vitro. Mol. Biol. Rep. 2010, 37, 1801–1814. [Google Scholar] [CrossRef]
- Mitra, A.K.; Kumar, H.; Ramakrishnan, V.; Chen, L.; Baughn, L.; Kumar, S.; Rajkumar, S.V.; Van Ness, B.G. In vitro and ex vivo gene expression profiling reveals differential kinetic response of HSPs and UPR genes is associated with PI resistance in multiple myeloma. Blood Cancer J. 2020, 10, 78. [Google Scholar] [CrossRef] [PubMed]
- Shaughnessy, J.D., Jr.; Qu, P.; Usmani, S.; Heuck, C.J.; Zhang, Q.; Zhou, Y.; Tian, E.; Hanamura, I.; van Rhee, F.; Anaissie, E.; et al. Pharmacogenomics of bortezomib test-dosing identifies hyperexpression of proteasome genes, especially PSMD4, as novel high-risk feature in myeloma treated with Total Therapy 3. Blood 2011, 118, 3512–3524. [Google Scholar] [CrossRef]
- Cantini, L.; Calzone, L.; Martignetti, L.; Rydenfelt, M.; Bluthgen, N.; Barillot, E.; Zinovyev, A. Classification of gene signatures for their information value and functional redundancy. NPJ Syst. Biol. Appl. 2018, 4, 2. [Google Scholar] [CrossRef]
- Lee, S.C.; Xu, X.; Chng, W.J.; Watson, M.; Lim, Y.W.; Wong, C.I.; Iau, P.; Sukri, N.; Lim, S.E.; Yap, H.L.; et al. Post-treatment tumor gene expression signatures are more predictive of treatment outcomes than baseline signatures in breast cancer. Pharmacogenet. Genom. 2009, 19, 833–842. [Google Scholar] [CrossRef]
- Huang, S. Reconciling Non-Genetic Plasticity with Somatic Evolution in Cancer. Trends Cancer 2021, 7, 309–322. [Google Scholar] [CrossRef]
- Kielbik, M.; Krzyzanowski, D.; Pawlik, B.; Klink, M. Cisplatin-induced ERK1/2 activity promotes G1 to S phase progression which leads to chemoresistance of ovarian cancer cells. Oncotarget 2018, 9, 19847–19860. [Google Scholar] [CrossRef] [PubMed]
- Zhang, X.; Li, H.; Yu, X.; Li, S.; Lei, Z.; Li, C.; Zhang, Q.; Han, Q.; Li, Y.; Zhang, K.; et al. Analysis of Circulating Tumor Cells in Ovarian Cancer and Their Clinical Value as a Biomarker. Cell. Physiol. Biochem. 2018, 48, 1983–1994. [Google Scholar] [CrossRef] [PubMed]
- Liu, S.; Zha, J.; Lei, M. Inhibiting ERK/Mnk/eIF4E broadly sensitizes ovarian cancer response to chemotherapy. Clin. Transl. Oncol. 2018, 20, 374–381. [Google Scholar] [CrossRef] [PubMed]
- Rowswell-Turner, R.B.; Rutishauser, J.A.; Kim, K.K.; Khazan, N.; Sivagnanalingam, U.; Jones, A.M.; Singh, R.K.; Moore, R.G. Novel Small Molecule MEK Inhibitor URML-3881 Enhances Cisplatin Sensitivity in Clear Cell Ovarian Cancer. Transl. Oncol. 2019, 12, 917–924. [Google Scholar] [CrossRef]
- Nguyen, N.; Brooks, R.; Leiserowitz, G.; Chien, J. Targeting RAS-ERK pathway alterations with MEK inhibitors to improve chemosensitivity in high grade serous ovarian cancer. Gynecol. Oncol. 2022, 164, 3–4. [Google Scholar] [CrossRef]
- Wilson, M.Z.; Ravindran, P.T.; Lim, W.A.; Toettcher, J.E. Tracing Information Flow from Erk to Target Gene Induction Reveals Mechanisms of Dynamic and Combinatorial Control. Mol. Cell 2017, 67, 757–769.e5. [Google Scholar] [CrossRef]
- Pfaffl, M.W. A new mathematical model for relative quantification in real-time RT-PCR. Nucleic Acids Res. 2001, 29, e45. [Google Scholar] [CrossRef] [PubMed]




| Gene | Response to MEK-ERK Activity Changes | Total Score | ||||
|---|---|---|---|---|---|---|
| Inhibition by Trametinib [18] a | Activation by FGF4 b | Modulation during Cell Cycle Progression c | Activation in Cisplatin-Resistant Cells [18] d | |||
| In Vitro | In Vivo | |||||
| PHLDA1 | 2 | 2 | 2 | 2 | 2 | 10 |
| SPRY4 | 2 | 2 | 2 | 1 | 0 | 7 |
| DUSP4 | 2 | 1 | 0 | 2 | 2 | 7 |
| EPHA2 | 2 | 1 | 1 | 1 | 1 | 6 |
| DUSP6 | 0 | 2 | 1 | 1 | 1 | 5 |
| SPRY2 | 2 | 0 | 0 | 1 | 2 | 5 |
| ETV4 | 2 | 1 | 0 | 0 | 0 | 4 |
| ETV5 | 2 | 1 | 1 | 0 | 0 | 4 |
| CCND1 | 2 | 0 | 0 | 0 | 0 | 2 |
| MEK/ERK-Responding Gene | Correlation Parameters | Correlation to Relative ERK1/2 Phosphorylation Level |
|---|---|---|
| PHLDA1 | Spearman’s correlation coefficient | 0.600 |
| p-value | 0.014 | |
| DUSP4 | Spearman’s correlation coefficient | 0.588 |
| p-value | 0.017 | |
| EPHA2 | Spearman’s correlation coefficient | 0.550 |
| p-value | 0.027 | |
| SPRY4 | Spearman’s correlation coefficient | 0.144 |
| p-value | 0.594 |
| Clinical Parameters | Hazard Ratio | p-Value |
|---|---|---|
| Univariate Cox Model Estimation | ||
| Platinum resistance | 3.7224 | <0.0001 |
| Tumor residual disease | 1.2603 | 0.0015 |
| Age at diagnosis | 1.0216 | 0.0064 |
| Aneuploidy score | 1.0183 | 0.0856 |
| Neoplasm histologic grade | 1.3342 | 0.2017 |
| Fraction of genome altered | 0.6311 | 0.2711 |
| PHLDA1 expression | 1.0599 | 0.4097 |
| DUSP4 expression | 1.0776 | 0.3085 |
| EPHA2 expression | 1.0433 | 0.5708 |
| COMS score | 1.0664 | 0.2662 |
| MPAS score | 1.0115 | 0.7515 |
| Multivariate Cox model estimation | ||
| Platinum resistance | 2.9851 | <0.0001 |
| Age at diagnosis | 1.0277 | 0.0041 |
| Tumor residual disease | 1.0438 | 0.6766 |
Publisher’s Note: MDPI stays neutral with regard to jurisdictional claims in published maps and institutional affiliations. |
© 2022 by the authors. Licensee MDPI, Basel, Switzerland. This article is an open access article distributed under the terms and conditions of the Creative Commons Attribution (CC BY) license (https://creativecommons.org/licenses/by/4.0/).
Share and Cite
Chesnokov, M.S.; Yadav, A.; Chefetz, I. Optimized Transcriptional Signature for Evaluation of MEK/ERK Pathway Baseline Activity and Long-Term Modulations in Ovarian Cancer. Int. J. Mol. Sci. 2022, 23, 13365. https://doi.org/10.3390/ijms232113365
Chesnokov MS, Yadav A, Chefetz I. Optimized Transcriptional Signature for Evaluation of MEK/ERK Pathway Baseline Activity and Long-Term Modulations in Ovarian Cancer. International Journal of Molecular Sciences. 2022; 23(21):13365. https://doi.org/10.3390/ijms232113365
Chicago/Turabian StyleChesnokov, Mikhail S., Anil Yadav, and Ilana Chefetz. 2022. "Optimized Transcriptional Signature for Evaluation of MEK/ERK Pathway Baseline Activity and Long-Term Modulations in Ovarian Cancer" International Journal of Molecular Sciences 23, no. 21: 13365. https://doi.org/10.3390/ijms232113365
APA StyleChesnokov, M. S., Yadav, A., & Chefetz, I. (2022). Optimized Transcriptional Signature for Evaluation of MEK/ERK Pathway Baseline Activity and Long-Term Modulations in Ovarian Cancer. International Journal of Molecular Sciences, 23(21), 13365. https://doi.org/10.3390/ijms232113365

