Identification of Clinical Variants beyond the Exome in Inborn Errors of Metabolism
Abstract
1. Introduction
2. Results
2.1. Cases Report
2.2. Exomic Studies
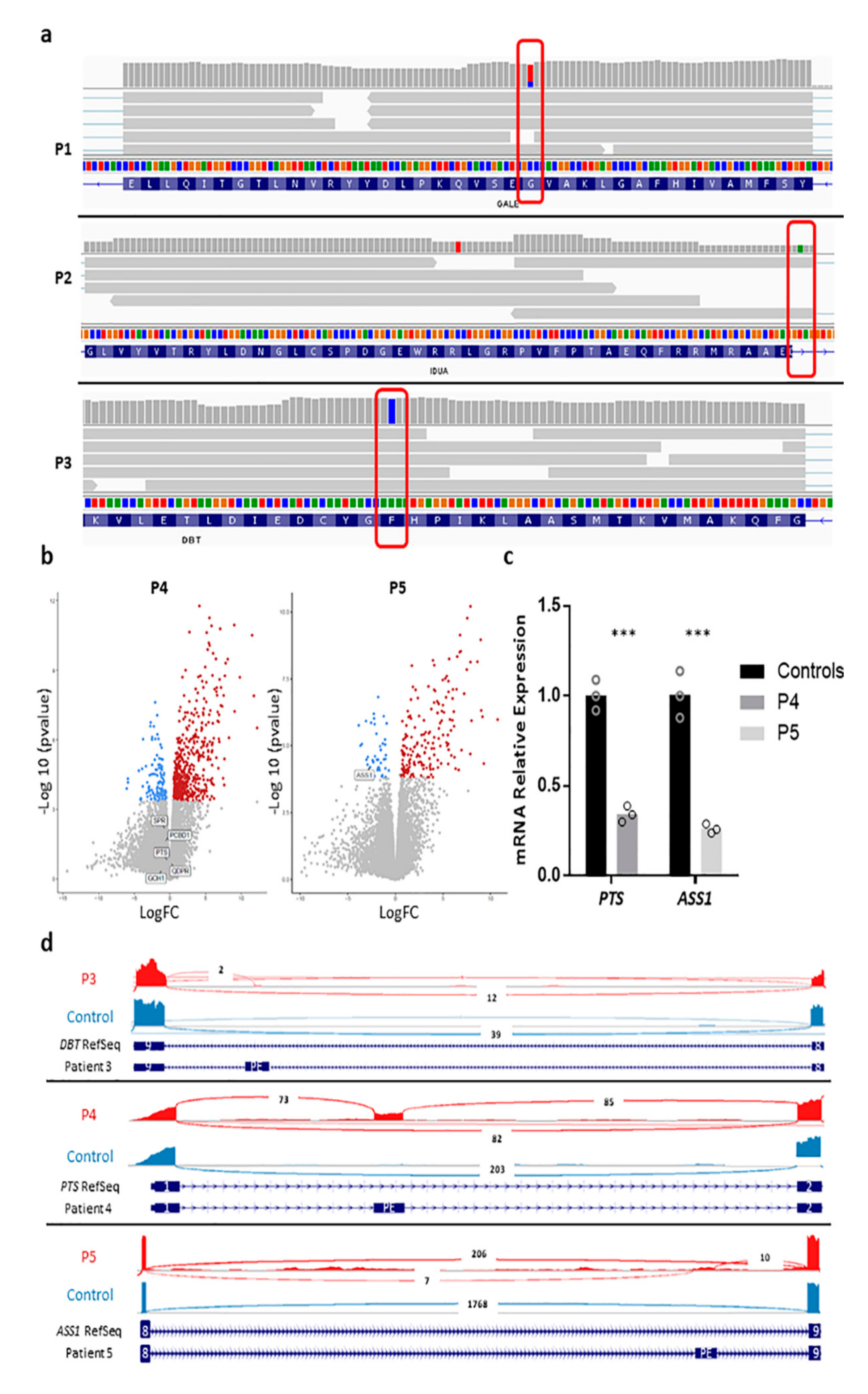
2.3. Transcriptomic Studies
2.4. Genomic Studies
2.5. Specific cDNA Analysis
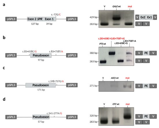
2.6. Minigene Analysis
2.7. Gene Expression Analysis by Luciferase Reporter Assay
3. Discussion
4. Materials and Methods
4.1. DNA Studies
4.2. RNA-Seq
4.3. Validation of Transcriptomic Data
4.4. Minigene Studies
4.5. Luciferase Studies
4.6. X-Chromosome Inactivation Studies (HUMARA Assay)
4.7. Statistical Analysis
4.8. Accession Numbers
Supplementary Materials
Author Contributions
Funding
Institutional Review Board Statement
Informed Consent Statement
Data Availability Statement
Acknowledgments
Conflicts of Interest
References
- Ching-López, A.; Martinez-Gonzalez, L.J.; Arrabal, L.; Sáiz, J.; Gavilán, Á.; Barbas, C.; Lorente, J.A.; Roldán, S.; Sánchez, M.J.; Gutierrez-Ríos, P. Combined Genome, Transcriptome and Metabolome Analysis in the Diagnosis of Childhood Cerebellar Ataxia. Int. J. Mol. Sci. 2021, 22, 2990. [Google Scholar] [CrossRef] [PubMed]
- Hoffman-Andrews, L. The Known Unknown: The Challenges of Genetic Variants of Uncertain Significance in Clinical Practice. J. Law Biosci. 2017, 4, 648–657. [Google Scholar] [CrossRef] [PubMed]
- Pérez, B.; Rodríguez-Pascau, L.; Vilageliu, L.; Grinberg, D.; Ugarte, M.; Desviat, L. Present and Future of Antisense Therapy for Splicing Modulation in Inherited Metabolic Disease. J. Inherit. Metab. Dis. 2010, 33, 397–403. [Google Scholar] [CrossRef] [PubMed]
- Falkenberg, K.D.; Braverman, N.E.; Moser, A.B.; Steinberg, S.J.; Klouwer, F.C.C.; Schlüter, A.; Ruiz, M.; Pujol, A.; Engvall, M.; Naess, K.; et al. Allelic Expression Imbalance Promoting a Mutant PEX6 Allele Causes Zellweger Spectrum Disorder. Am. J. Hum. Genet. 2017, 101, 965–976. [Google Scholar] [CrossRef] [PubMed]
- Fraile-Bethencourt, E.; Valenzuela-Palomo, A.; Díez-Gómez, B.; Infante, M.; Durán, M.; Marcos, G.; Lastra, E.; Gómez-Barrero, S.; Velasco, E. Genetic Dissection of the BRCA2 Promoter and Transcriptional Impact of DNA Variants. Breast Cancer Res. Treat. 2018, 171, 53–63. [Google Scholar] [CrossRef] [PubMed]
- Guéant, J.-L.; Chéry, C.; Oussalah, A.; Nadaf, J.; Coelho, D.; Josse, T.; Flayac, J.; Robert, A.; Koscinski, I.; Gastin, I.; et al. A PRDX1 Mutant Allele Causes a MMACHC Secondary Epimutation in CblC Patients. Nat. Commun. 2018, 9, 67. [Google Scholar] [CrossRef] [PubMed]
- Barbosa, M.; Joshi, R.S.; Garg, P.; Martin-Trujillo, A.; Patel, N.; Jadhav, B.; Watson, C.T.; Gibson, W.; Chetnik, K.; Tessereau, C.; et al. Identification of Rare de Novo Epigenetic Variations in Congenital Disorders. Nat. Commun. 2018, 9, 2064. [Google Scholar] [CrossRef]
- Turro, E.; Astle, W.J.; Megy, K.; Gräf, S.; Greene, D.; Shamardina, O.; Allen, H.L.; Sanchis-Juan, A.; Frontini, M.; Thys, C.; et al. Whole-Genome Sequencing of Patients with Rare Diseases in a National Health System. Nature 2020, 583, 96–102. [Google Scholar] [CrossRef]
- Van Kuilenburg, A.B.P.; Tarailo-Graovac, M.; Richmond, P.A.; Drögemöller, B.I.; Pouladi, M.A.; Leen, R.; Brand-Arzamendi, K.; Dobritzsch, D.; Dolzhenko, E.; Eberle, M.A.; et al. Glutaminase Deficiency Caused by Short Tandem Repeat Expansion in GLS. N. Engl. J. Med. 2019, 380, 1433–1441. [Google Scholar] [CrossRef]
- Clark, M.M.; Stark, Z.; Farnaes, L.; Tan, T.Y.; White, S.M.; Dimmock, D.; Kingsmore, S.F. Meta-Analysis of the Diagnostic and Clinical Utility of Genome and Exome Sequencing and Chromosomal Microarray in Children with Suspected Genetic Diseases. NPJ Genom. Med. 2018, 3, 16. [Google Scholar] [CrossRef]
- Mencía, Á.; Modamio-Høybjør, S.; Redshaw, N.; Morín, M.; Mayo-Merino, F.; Olavarrieta, L.; Luis, A.A.; Ignacio, D.C.; Karen, P.S.; Dalmay, T.; et al. Mutations in the Seed Region of Human MiR-96 Are Responsible for Nonsyndromic Progressive Hearing Loss. Nat. Genet. 2009, 41, 609. [Google Scholar] [CrossRef] [PubMed]
- Tomaselli, P.J.; Rossor, A.M.; Horga, A.; Jaunmuktane, Z.; Carr, A.; Saveri, P.; Piscosquito, G.; Pareyson, D.; Laura, M.; Blake, J.C.; et al. Mutations in Noncoding Regions of GJB1 Are a Major Cause of X-Linked CMT. Neurology 2017, 88, 1445–1453. [Google Scholar] [CrossRef] [PubMed]
- Jang, Y.J.; Labella, A.L.; Feeney, T.P.; Braverman, N.; Tuchman, M.; Morizono, H.; Ah Mew, N.; Caldovic, L. Disease-causing Mutations in the Promoter and Enhancer of the Ornithine Transcarbamylase Gene. Hum. Mutat. 2018, 39, 527–536. [Google Scholar] [CrossRef] [PubMed]
- Skuplik, I.; Benito-Sanz, S.; Rosin, J.M.; Bobick, B.E.; Heath, K.E.; Cobb, J. Identification of a Limb Enhancer That Is Removed by Pathogenic Deletions Downstream of the SHOX Gene. Sci. Rep. 2018, 8, 14292. [Google Scholar] [CrossRef] [PubMed]
- De Bruijn, S.E.; Fiorentino, A.; Ottaviani, D.; Fanucchi, S.; Melo, U.S.; Corral-Serrano, J.; Mulders, T.; Georgiou, M.; Rivolta, C.; Pontikos, N.; et al. Structural Variants Create New Topological-Associated Domains and Ectopic Retinal Enhancer-Gene Contact in Dominant Retinitis Pigmentosa. Am. J. Hum. Genet. 2020, 107, 802–814. [Google Scholar] [CrossRef] [PubMed]
- Filatova, A.Y.; Vasilyeva, T.A.; Marakhonov, A.V.; Sukhanova, N.V.; Voskresenskaya, A.A.; Zinchenko, R.A.; Skoblov, M.Y. Upstream ORF Frameshift Variants in the PAX6 5ʹUTR Cause Congenital Aniridia. Hum. Mutat. 2021, 42, 1053–1065. [Google Scholar] [CrossRef]
- Frésard, L.; Smail, C.; Ferraro, N.M.; Teran, N.A.; Li, X.; Smith, K.S.; Bonner, D.; Kernohan, K.D.; Marwaha, S.; Zappala, Z.; et al. Identification of Rare-Disease Genes Using Blood Transcriptome Sequencing and Large Control Cohorts. Nat. Med. 2019, 25, 911. [Google Scholar] [CrossRef]
- Kremer, L.; Wortmann, S.; Prokisch, H. “Transcriptomics”: Molecular Diagnosis of Inborn Errors of Metabolism via RNA-Sequencing. J. Inherit. Metab. Dis. 2018, 41, 525–532. [Google Scholar] [CrossRef]
- Reid, E.S.; Papandreou, A.; Drury, S.; Boustred, C.; Yue, W.W.; Wedatilake, Y.; Beesley, C.; Jacques, T.S.; Anderson, G.; Abulhoul, L.; et al. Advantages and Pitfalls of an Extended Gene Panel for Investigating Complex Neurometabolic Phenotypes. Brain 2016, 139, 2844–2854. [Google Scholar] [CrossRef]
- Fisher, C.W.; Lau, K.S.; Fisher, C.R.; Wynn, R.M.; Cox, R.P.; Chuang, D.T. A 17-Bp Insertion and a Phe215→Cys Missense Mutation in the Dihydrolipoyl Transacylase (E2) MRNA from a Thiamine-Responsive Maple Syrup Urine Disease Patient WG-34. Biochem. Biophys. Res. Commun. 1991, 174, 804–809. [Google Scholar] [CrossRef]
- Tsuruta, M.; Mitsubuchi, H.; Mardy, S.; Miura, Y.; Hayashida, Y.; Kinugasa, A.; Ishitsu, T.; Matsuda, I.; Indo, Y. Molecular Basis of Intermittent Maple Syrup Urine Disease: Novel Mutations in the E2 Gene of the Branched-Chain α-Keto Acid Dehydrogenase Complex. J. Hum. Genet. 1998, 43, 91–100. [Google Scholar] [CrossRef] [PubMed]
- Vorechovsky, I. Transposable Elements in Disease-Associated Cryptic Exons. Hum. Genet. 2010, 127, 135–154. [Google Scholar] [CrossRef]
- Boycott, K.; Hartley, T.; Adam, S.; Bernier, F.; Chong, K.; Fernandez, B.A.; Friedman, J.M.; Geraghty, M.T.; Hume, S.; Knoppers, B.M.; et al. The Clinical Application of Genome-Wide Sequencing for Monogenic Diseases in Canada: Position Statement of the Canadian College of Medical Geneticists. J. Med. Genet. 2015, 52, 431–437. [Google Scholar] [CrossRef] [PubMed]
- Frésard, L.; Montgomery, S.B. Diagnosing Rare Diseases after the Exome. Cold Spring Harb. Mol. Case Stud. 2018, 4, a003392. [Google Scholar] [CrossRef]
- Adams, D.; Eng, C. Next-Generation Sequencing to Diagnose Suspected Genetic Disorders. N. Engl. J. Med. 2018, 379, 1353–1362. [Google Scholar] [CrossRef]
- Wright, C.F.; FitzPatrick, D.R.; Firth, H.V. Paediatric Genomics: Diagnosing Rare Disease in Children. Nat. Rev. Genet. 2018, 19, 253–268. [Google Scholar] [CrossRef]
- Stenton, S.L.; Kremer, L.S.; Kopajtich, R.; Ludwig, C.; Prokisch, H. The Diagnosis of Inborn Errors of Metabolism by an Integrative “Multi-omics” Approach: A Perspective Encompassing Genomics, Transcriptomics, and Proteomics. J. Inherit. Metab. Dis. 2020, 43, 25–35. [Google Scholar] [CrossRef] [PubMed]
- Wortmann, S.B.; Oud, M.M.; Alders, M.; Coene, K.L.M.; van der Crabben, S.N.; Feichtinger, R.G.; Garanto, A.; Hoischen, A.; Langeveld, M.; Lefeber, D.; et al. How to Proceed after “Negative” Exome: A Review on Genetic Diagnostics, Limitations, Challenges, and Emerging New Multiomics Techniques. J. Inherit. Metab. Dis. 2022, 45, 663–681. [Google Scholar] [CrossRef]
- Katahira, J. MRNA Export and the TREX Complex. Biochim. Biophys. Acta (BBA)-Gene Regul. Mech. 2012, 1819, 507–513. [Google Scholar] [CrossRef]
- Puoti, G.; Lerza, M.C.; Ferretti, M.G.; Bugiani, O.; Tagliavini, F.; Rossi, G. A Mutation in the 5’-UTR of GRN Gene Associated with Frontotemporal Lobar Degeneration: Phenotypic Variability and Possible Pathogenetic Mechanisms. J. Alzheimer’s Dis. 2014, 42, 939–947. [Google Scholar] [CrossRef]
- Navarrete, R.; Leal, F.; Vega, A.I.; Morais-López, A.; Garcia-Silva, M.T.; Martín-Hernández, E.; Quijada-Fraile, P.; Bergua, A.; Vives, I.; García-Jiménez, I.; et al. Value of Genetic Analysis for Confirming Inborn Errors of Metabolism Detected through the Spanish Neonatal Screening Program. Eur. J. Hum. Genet. 2019, 27, 556–562. [Google Scholar] [CrossRef] [PubMed]
- Karczewski, K.J.; Francioli, L.C.; Tiao, G.; Cummings, B.B.; Alfoldi, J.; Wang, Q.; Collins, R.L.; Laricchia, K.M.; Ganna, A.; Birnbaum, D.P.; et al. The Mutational Constraint Spectrum Quantified from Variation in 141,456 Humans. Nature 2020, 581, 434–443. [Google Scholar] [CrossRef] [PubMed]
- Landrum, M.J.; Lee, J.M.; Benson, M.; Brown, G.R.; Chao, C.; Chitipiralla, S.; Gu, B.; Hart, J.; Hoffman, D.; Jang, W.; et al. ClinVar: Improving Access to Variant Interpretations and Supporting Evidence. Nucleic Acids Res. 2018, 46, D1062–D1067. [Google Scholar] [CrossRef] [PubMed]
- Fokkema, I.F.A.C.; Taschner, P.E.M.; Schaafsma, G.C.P.; Celli, J.; Laros, J.F.J.; Dunnen, J.T. den LOVD v.2.0: The next Generation in Gene Variant Databases. Hum. Mutat. 2011, 32, 557–563. [Google Scholar] [CrossRef] [PubMed]
- Richards, S.; Aziz, N.; Bale, S.; Bick, D.; Das, S.; Gastier-Foster, J.; Grody, W.W.; Hegde, M.; Lyon, E.; Spector, E.; et al. Standards and Guidelines for the Interpretation of Sequence Variants: A Joint Consensus Recommendation of the American College of Medical Genetics and Genomics and the Association for Molecular Pathology. Genet. Med. 2015, 17, 405–424. [Google Scholar] [CrossRef]
- Kopanos, C.; Tsiolkas, V.; Kouris, A.; Chapple, C.E.; Albarca Aguilera, M.; Meyer, R.; Massouras, A. VarSome: The Human Genomic Variant Search Engine. Bioinformatics 2019, 35, 1978–1980. [Google Scholar] [CrossRef] [PubMed]
- Desmet, F.-O.; Hamroun, D.; Lalande, M.; Collod-Béroud, G.; Claustres, M.; Béroud, C. Human Splicing Finder: An Online Bioinformatics Tool to Predict Splicing Signals. Nucleic Acids Res. 2009, 37, e67. [Google Scholar] [CrossRef]
- Arrabal, L.; Teresa, L.; Sánchez-Alcudia, R.; Castro, M.; Medrano, C.; Gutiérrez-Solana, L.; Roldán, S.; Ormazábal, A.; Pérez-Cerdá, C.; Merinero, B.; et al. Genotype–Phenotype Correlations in Sepiapterin Reductase Deficiency. A Splicing Defect Accounts for a New Phenotypic Variant. Neurogenetics 2011, 12, 183–191. [Google Scholar] [CrossRef]




| Patient | Sex | Biochemical/Clinical Data at Diagnosis | Clinical/Biochemical Diagnosis | Age at Initial Diagnosis |
|---|---|---|---|---|
| P1 | Female | Galactitol (urine): 462 mmol/mol creat. Galactonate (urine): 328 mmol/mol creat. Galactose-1-P (erythrocytes): 4.8 µmol/g hemoglobin Elevated hepatic transaminase (HP:0002910) Bilateral congenital cataracts (HP:0000519) Dilated cardiomyopathy (HP:0001644) GALT activity: normal GALK activity: normal GALE activity: 4% | Galactosemia | 4 months |
| P2 | Male | Chondroitin sulfate (urine): 5.4 mg/mmol creat. Dermatan sulfate (urine): 5.5 mg/mmol creat. Heparan sulfate (urine): 37 mg/mmol creat. Keratan sulfate (urine): 7.4 mg/mmol creat. Constrictive median neuropathy (HP:0012185) Limitation of joint mobility (HP:0001376) Joint stiffness (HP:0001387) IDUA activity: undetectable | Mucopolysaccharidosis | 5 years |
| P3 | Male | Valine (plasma): 581.2 µmol/L Leucine (plasma): 649.1 µmol/L Isoleucine (plasma): 233.8 µmol/L Allo-isoleucine (plasma): 128.4 µmol/L Gait disturbance (HP:0001288) Unsteady gait (HP:0002317) Frequent falls (HP:0002359) Leukodystrophy (HP:0002415) Generalized hypotonia (HP:0001290) Gait ataxia (HP:0002066) | Maple syrup urine disease (MSUD) | 1 year |
| P4 | Female | Phenylalanine (blood): 5.6 mg/dL Neopterin (urine): 12.9 mmol/mol creat. Biopterin (urine): 0.3 mmol/mol creat. Biopterin (cerebral spinal fluid): normal Dihidropterine reductase activity: normal | Hyperphenylalaninemia (HPA) | Newborn screening program |
| P5 | Male | Citrulline (urine): 61 mmol/mol creat. ASS1 activity: 30% | Citrullinemia | Newborn screening program |
| P6 | Female | Orotic acid (urine): 418 mmol/mol creat. Glutamine: 1051 µmol/L Ammonia: 121 µmol/L Acute hepatic failure (HP:0006554) Elevated hepatic transaminase (HP:0002910) Abnormality of coagulation (HP:0001928) | Ornithine transcarbamylase (OTC) deficiency | 15 months |
| Patient | Gen | Exomic Studies | Genomic Studies/RNA-Seq | mRNA Effect | Age at Definitive Diagnosis |
|---|---|---|---|---|---|
| P1 | GALE | c.284G>A (maternal) | c.-77G>C (paternal) | Allelic expression imbalance | 8 years |
| P2 | IDUA | c.1524+2T>A (paternal) | c.-87T>C (maternal) | Allelic expression imbalance | 8 years |
| P3 | DBT | c.827T>G (maternal) | c.1018-550A>G (paternal) | Allelic expression imbalance | 28 years |
| P4 | PTS | - | c.83+658C>G; c.83+758T>A (maternal) c.-82_-71delins-103_-86 (paternal) | Aberrant transcripts Reduced expression | 12 years |
| P5 | ASS1 | - | c.598-757G>A (homozygosis) | Aberrant transcripts | 4 years |
| P6 | OTC | - | c.541-277A>G (de novo) | Aberrant transcripts | 5 years |
Publisher’s Note: MDPI stays neutral with regard to jurisdictional claims in published maps and institutional affiliations. |
© 2022 by the authors. Licensee MDPI, Basel, Switzerland. This article is an open access article distributed under the terms and conditions of the Creative Commons Attribution (CC BY) license (https://creativecommons.org/licenses/by/4.0/).
Share and Cite
Soriano-Sexto, A.; Gallego, D.; Leal, F.; Castejón-Fernández, N.; Navarrete, R.; Alcaide, P.; Couce, M.L.; Martín-Hernández, E.; Quijada-Fraile, P.; Peña-Quintana, L.; et al. Identification of Clinical Variants beyond the Exome in Inborn Errors of Metabolism. Int. J. Mol. Sci. 2022, 23, 12850. https://doi.org/10.3390/ijms232112850
Soriano-Sexto A, Gallego D, Leal F, Castejón-Fernández N, Navarrete R, Alcaide P, Couce ML, Martín-Hernández E, Quijada-Fraile P, Peña-Quintana L, et al. Identification of Clinical Variants beyond the Exome in Inborn Errors of Metabolism. International Journal of Molecular Sciences. 2022; 23(21):12850. https://doi.org/10.3390/ijms232112850
Chicago/Turabian StyleSoriano-Sexto, Alejandro, Diana Gallego, Fátima Leal, Natalia Castejón-Fernández, Rosa Navarrete, Patricia Alcaide, María L. Couce, Elena Martín-Hernández, Pilar Quijada-Fraile, Luis Peña-Quintana, and et al. 2022. "Identification of Clinical Variants beyond the Exome in Inborn Errors of Metabolism" International Journal of Molecular Sciences 23, no. 21: 12850. https://doi.org/10.3390/ijms232112850
APA StyleSoriano-Sexto, A., Gallego, D., Leal, F., Castejón-Fernández, N., Navarrete, R., Alcaide, P., Couce, M. L., Martín-Hernández, E., Quijada-Fraile, P., Peña-Quintana, L., Yahyaoui, R., Correcher, P., Ugarte, M., Rodríguez-Pombo, P., & Pérez, B. (2022). Identification of Clinical Variants beyond the Exome in Inborn Errors of Metabolism. International Journal of Molecular Sciences, 23(21), 12850. https://doi.org/10.3390/ijms232112850

