Drug Repurposing for Cystic Fibrosis: Identification of Drugs That Induce CFTR-Independent Fluid Secretion in Nasal Organoids
Abstract
1. Introduction
2. Results
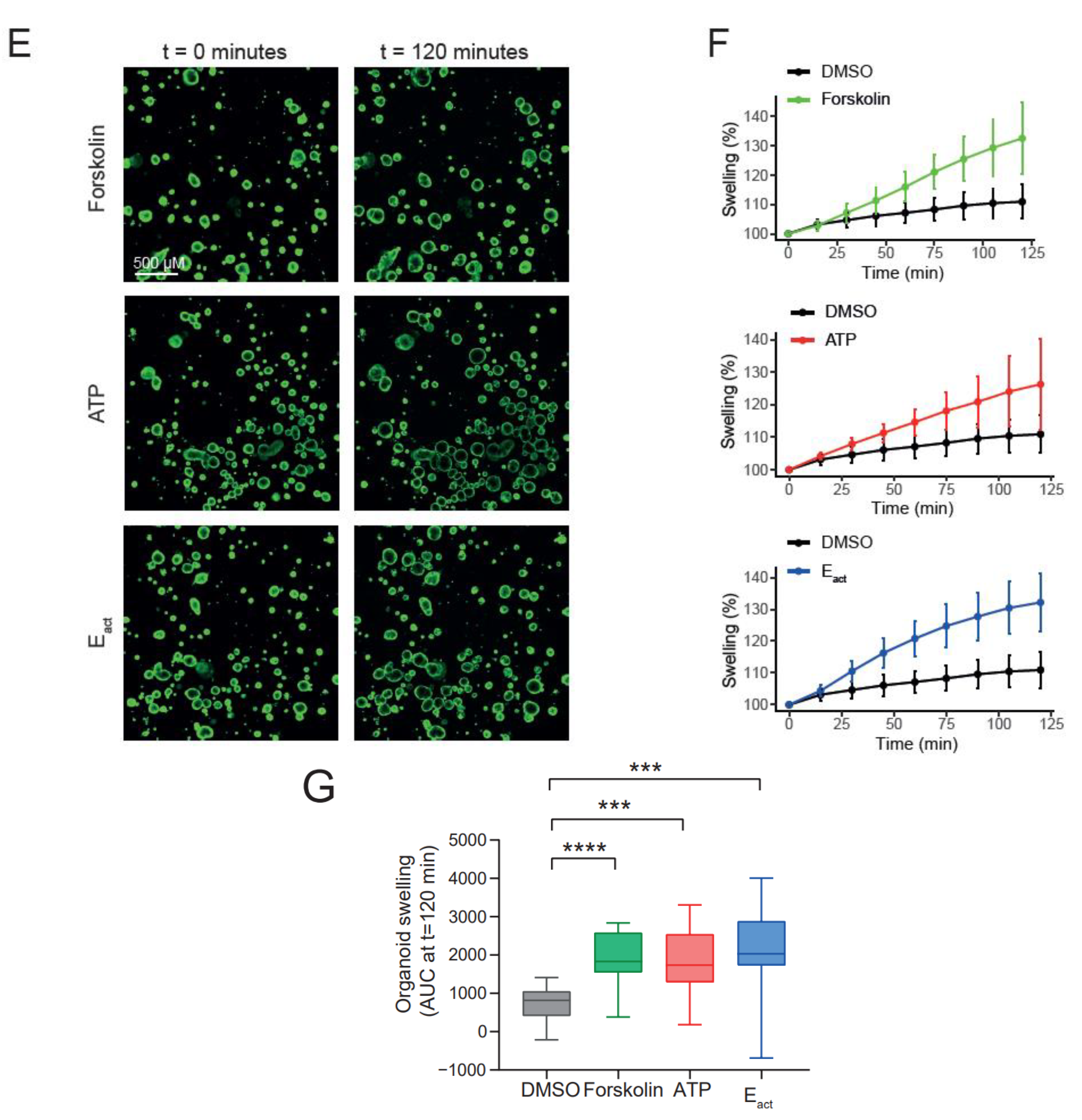
2.1. Nasal Organoids from Donors without Functional CFTR Display CFTR-Independent Fluid Secretion
2.2. Nasal Organoid Swelling in a 384-Well Plate Format
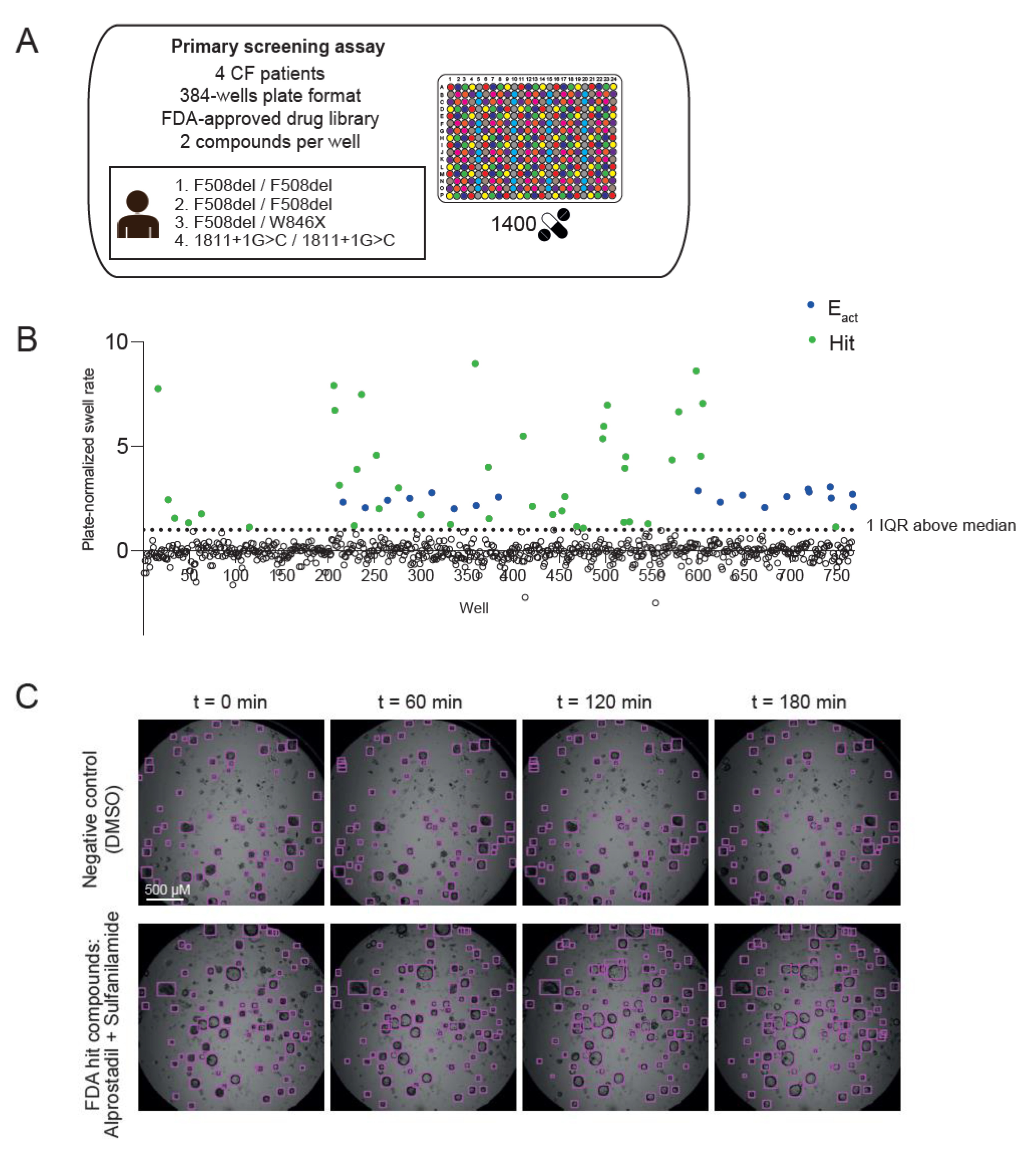
2.3. Screening of FDA-Approved Drugs in CF Nasal Organoids
2.4. Identification of Hit Compounds That Induce CFTR-Independent Organoid Swelling
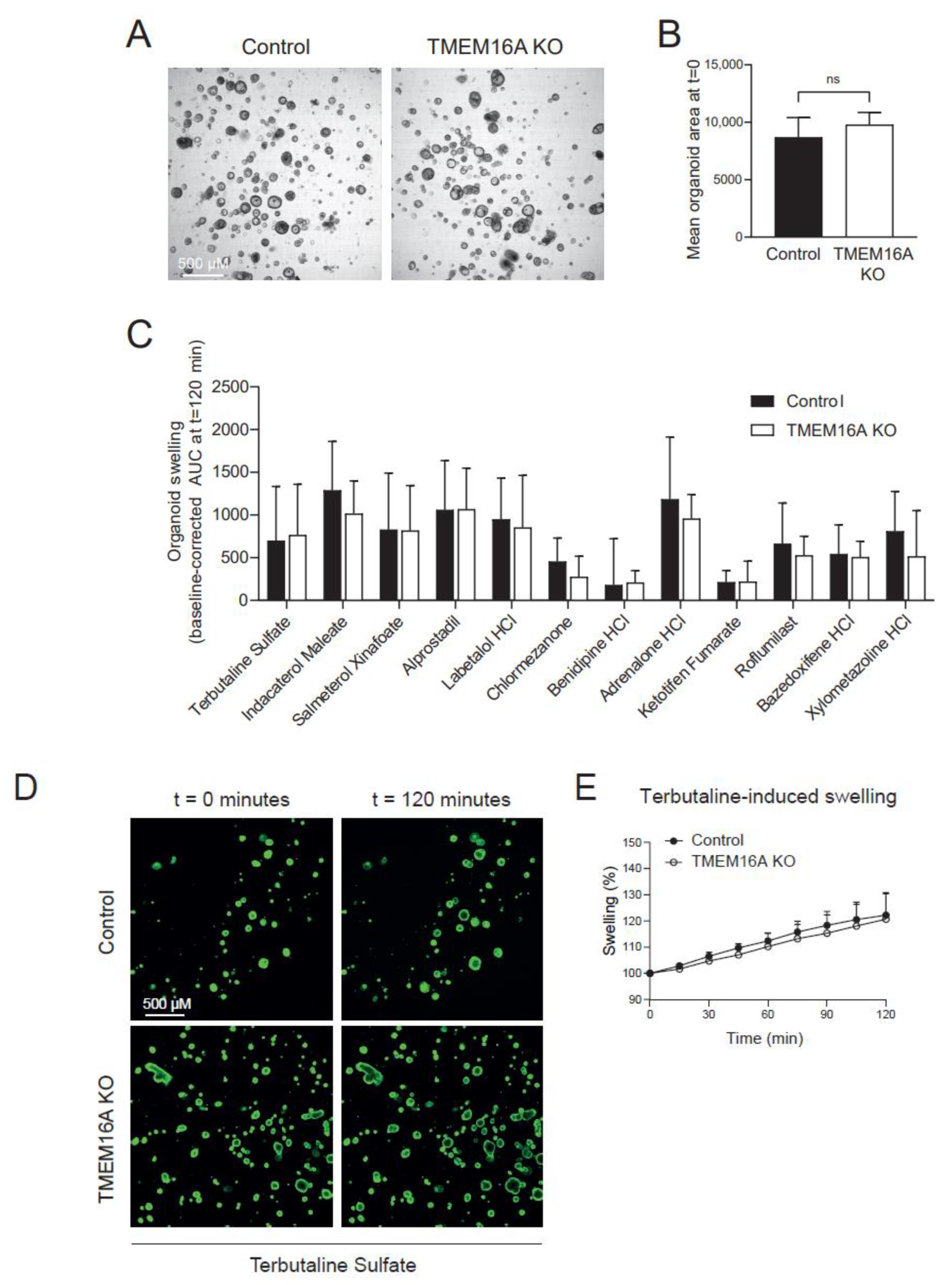
2.5. Generation and Validation of TMEM16A KO Nasal Epithelial Cells
2.6. Hit Compounds Induce TMEM16A-Independent Fluid Secretion
2.7. Effect of the Hit Compounds on Chloride Conductance and TMEM16A Activating Effects
3. Discussion
4. Materials and Methods
4.1. Patient Materials
4.2. Nasal Epithelial Cell and Organoid Culturing
4.3. Organoid Swelling Assay
4.4. Analysis of Organoid Swelling Assays
4.5. Immunofluorescence Staining and Microscopy
4.6. RNA Extraction, cDNA Synthesis and Quantitative Real Time PCR
4.7. Gene KO in Airway Epithelial Basal Cells Using CRISPR-Cas9
4.8. TMEM16A Western Blot
4.9. Ussing Chamber Experiments
4.10. YFP-Quenching Assay
4.11. Statistical Analysis
Supplementary Materials
Author Contributions
Funding
Institutional Review Board Statement
Informed Consent Statement
Data Availability Statement
Acknowledgments
Conflicts of Interest
References
- Riordan, J.R.; Rommens, J.M.; Kerem, B.S.; Alon, N.O.A.; Rozmahel, R.; Grzelczak, Z.; Zielenski, J.; Lok, S.I.; Plavsic, N.; Chou, J.L.; et al. Identification of the Cystic Fibrosis Gene: Cloning and Characterization of Complementary DNA. Science 1989, 245, 1066–1073. [Google Scholar] [CrossRef] [PubMed]
- Coakley, R.D.; Grubb, B.R.; Paradiso, A.M.; Gatzy, J.T.; Johnson, L.G.; Kreda, S.M.; O’Neal, W.K.; Boucher, R.C. Abnormal Surface Liquid PH Regulation by Cultured Cystic Fibrosis Bronchial Epithelium. Proc. Natl. Acad. Sci. USA 2003, 100, 16083–16088. [Google Scholar] [CrossRef] [PubMed]
- Elborn, J.S. Cystic Fibrosis. Lancet 2016, 388, 2519–2531. [Google Scholar] [CrossRef]
- Middleton, P.G.; Mall, M.A.; Dřevínek, P.; Lands, L.C.; McKone, E.F.; Polineni, D.; Ramsey, B.W.; Taylor-Cousar, J.L.; Tullis, E.; Vermeulen, F.; et al. Elexacaftor-Tezacaftor-Ivacaftor for Cystic Fibrosis with a Single Phe508del Allele. N. Engl. J. Med. 2019, 381, 1809–1819. [Google Scholar] [CrossRef]
- Heijerman, H.G.M.; McKone, E.F.; Downey, D.G.; Van Braeckel, E.; Rowe, S.M.; Tullis, E.; Mall, M.A.; Welter, J.J.; Ramsey, B.W.; McKee, C.M.; et al. Efficacy and Safety of the Elexacaftor plus Tezacaftor plus Ivacaftor Combination Regimen in People with Cystic Fibrosis Homozygous for the F508del Mutation: A Double-Blind, Randomised, Phase 3 Trial. Lancet 2019, 394, 1940–1948. [Google Scholar] [CrossRef]
- Ramsey, B.W.; Davies, J.; McElvaney, N.G.; Tullis, E.; Bell, S.C.; Dřevínek, P.; Griese, M.; McKone, E.F.; Wainwright, C.E.; Konstan, M.W.; et al. A CFTR Potentiator in Patients with Cystic Fibrosis and the G551D Mutation. N. Engl. J. Med. 2011, 365, 1663–1672. [Google Scholar] [CrossRef]
- Annual Reports | European Cystic Fibrosis Society (ECFS). Available online: https://www.ecfs.eu/projects/ecfs-patient-registry/annual-reports (accessed on 16 August 2022).
- Guo, J.; Garratt, A.; Hill, A. Worldwide Rates of Diagnosis and Effective Treatment for Cystic Fibrosis. J. Cyst. Fibros. 2022, 21, 456–462. [Google Scholar] [CrossRef]
- Guo, J.; Wang, J.; Zhang, J.; Fortunak, J.; Hill, A. Current Prices versus Minimum Costs of Production for CFTR Modulators. J. Cyst. Fibros. 2022, S1569–S1993. [Google Scholar] [CrossRef]
- Caputo, A.; Caci, E.; Ferrera, L.; Pedemonte, N.; Barsanti, C.; Sondo, E.; Pfeffer, U.; Ravazzolo, R.; Zegarra-Moran, O.; Galietta, L.J.V. TMEM16A, a Membrane Protein Associated with Calcium-Dependent Chloride Channel Activity. Science 2008, 322, 590–594. [Google Scholar] [CrossRef]
- Yang, Y.D.; Cho, H.; Koo, J.Y.; Tak, M.H.; Cho, Y.; Shim, W.S.; Park, S.P.; Lee, J.; Lee, B.; Kim, B.M.; et al. TMEM16A Confers Receptor-Activated Calcium-Dependent Chloride Conductance. Nature 2008, 455, 1210–1215. [Google Scholar] [CrossRef]
- Schroeder, B.C.; Cheng, T.; Jan, Y.N.; Jan, L.Y. Expression Cloning of TMEM16A as a Calcium-Activated Chloride Channel Subunit. Cell 2008, 134, 1019–1029. [Google Scholar] [CrossRef] [PubMed]
- A First in Human Study to Evaluate the Safety, Tolerability and Pharmacokinetics of Single and Multiple Ascending Doses of Inhaled ETD002 in Healthy Subjects-Full Text View-ClinicalTrials.Gov. Available online: https://clinicaltrials.gov/ct2/show/NCT04488705 (accessed on 31 August 2022).
- Moore, P.J.; Tarran, R. The Epithelial Sodium Channel (ENaC) as a Therapeutic Target for Cystic Fibrosis Lung Disease. Expert Opin. Ther. Targets 2018, 22, 687–701. [Google Scholar] [CrossRef] [PubMed]
- Mall, M.A. ENaC Inhibition in Cystic Fibrosis: Potential Role in the New Era of CFTR Modulator Therapies. Eur. Respir. J. 2020, 56, 2000946. [Google Scholar] [CrossRef] [PubMed]
- Goss, C.H.; Fajac, I.; Jain, R.; Seibold, W.; Gupta, A.; Hsu, M.-C.; Sutharsan, S.; Davies, J.C.; Mall, M.A. Efficacy and Safety of Inhaled ENaC Inhibitor BI 1265162 in Patients with Cystic Fibrosis: BALANCE-CF 1, a Randomised, Phase II Study. Eur. Respir. J. 2022, 59, 2100746. [Google Scholar] [CrossRef] [PubMed]
- Amatngalim, G.D.; Rodenburg, L.W.; Aalbers, B.L.; Raeven, H.H.; Aarts, E.M.; Sarhane, D.; Spelier, S.; Lefferts, J.W.; Silva, I.A.L.; Nijenhuis, W.; et al. Measuring Cystic Fibrosis Drug Responses in Organoids Derived from 2D Differentiated Nasal Epithelia. Life Sci. Alliance 2022, 5, e202101320. [Google Scholar] [CrossRef] [PubMed]
- Kassis, T.; Hernandez-Gordillo, V.; Langer, R.; Griffith, L.G. OrgaQuant: Human Intestinal Organoid Localization and Quantification Using Deep Convolutional Neural Networks. Sci. Rep. 2019, 9, 12479. [Google Scholar] [CrossRef]
- Sachs, N.; Papaspyropoulos, A.; Zomer-van Ommen, D.D.; Heo, I.; Böttinger, L.; Klay, D.; Weeber, F.; Huelsz-Prince, G.; Iakobachvili, N.; Amatngalim, G.D.; et al. Long-term Expanding Human Airway Organoids for Disease Modeling. EMBO J. 2019, 38, e100300. [Google Scholar] [CrossRef]
- Genovese, M.; Borrelli, A.; Venturini, A.; Guidone, D.; Caci, E.; Viscido, G.; Gambardella, G.; di Bernardo, D.; Scudieri, P.; Galietta, L.J.V. TRPV4 and Purinergic Receptor Signalling Pathways Are Separately Linked in Airway Epithelia to CFTR and TMEM16A Chloride Channels. J. Physiol. 2019, 597, 5859–5878. [Google Scholar] [CrossRef]
- Allan, D.B.; Caswell, T.; Keim, N.C.; van der Wel, C.M.; Verweij, R.W. Soft-Matter/Trackpy: Trackpy v0.5.0. 2021. Available online: https://zenodo.org/record/4682814#.Y0_QNuRBxPY (accessed on 3 January 2020). [CrossRef]
- Scudieri, P.; Caci, E.; Bruno, S.; Ferrera, L.; Schiavon, M.; Sondo, E.; Tomati, V.; Gianotti, A.; Zegarra-Moran, O.; Pedemonte, N.; et al. Association of TMEM16A Chloride Channel Overexpression with Airway Goblet Cell Metaplasia. J. Physiol. 2012, 590, 6141–6155. [Google Scholar] [CrossRef]
- Seo, Y.; Lee, H.K.; Park, J.; Jeon, D.K.; Jo, S.; Jo, M.; Namkung, W. Ani9, A Novel Potent Small-Molecule ANO1 Inhibitor with Negligible Effect on ANO2. PLoS ONE 2016, 11, e0155771. [Google Scholar] [CrossRef]
- Hynds, R.E.; Butler, C.R.; Janes, S.M.; Giangreco, A. Expansion of Human Airway Basal Stem Cells and Their Differentiation as 3D Tracheospheres. Methods Mol. Biol. 2019, 1576, 43–53. [Google Scholar] [CrossRef] [PubMed]
- Hild, M.; Jaffe, A.B. Production of 3-D Airway Organoids from Primary Human Airway Basal Cells and Their Use in High-Throughput Screening. Curr. Protoc. Stem Cell Biol. 2016, 37, IE.9.1–IE.9.15. [Google Scholar] [CrossRef] [PubMed]
- Duan, X.; Tang, X.; Nair, M.S.; Zhang, T.; Qiu, Y.; Zhang, W.; Wang, P.; Huang, Y.; Xiang, J.; Wang, H.; et al. An Airway Organoid-Based Screen Identifies a Role for the HIF1α-Glycolysis Axis in SARS-CoV-2 Infection. Cell Rep. 2021, 37, 109920. [Google Scholar] [CrossRef] [PubMed]
- Spelier, S.; de Poel, E.; Ithakisiou, G.N.; Suen, S.W.F.; Hagemeijer, M.C.; Muilwijk, D.; Vonk, A.M.; Brunsveld, J.E.; Kruisselbrink, E.; van der Ent, C.K.; et al. High-Throughput Functional Assay in Cystic Fibrosis Patient-Derived Organoids Allows Drug Repurposing. bioRxiv 2022, 2022.07.14.500147. [Google Scholar] [CrossRef]
- Hollenhorst, M.I.; Richter, K.; Fronius, M. Ion Transport by Pulmonary Epithelia. J. Biomed. Biotechnol. 2011, 2011, 174306. [Google Scholar] [CrossRef]
- Zajac, M.; Dreano, E.; Edwards, A.; Planelles, G.; Sermet-gaudelus, I. Airway Surface Liquid PH Regulation in Airway Epithelium Current Understandings and Gaps in Knowledge. Int. J. Mol. Sci. 2021, 22, 3384. [Google Scholar] [CrossRef]
- Bayir, E.; Sendemir, A.; Missirlis, Y.F. Mechanobiology of Cells and Cell Systems, Such as Organoids. Biophys. Rev. 2019, 11, 721–728. [Google Scholar] [CrossRef]
- Tarran, R.; Button, B.; Picher, M.; Paradiso, A.M.; Ribeiro, C.M.; Lazarowski, E.R.; Zhang, L.; Collins, P.L.; Pickles, R.J.; Fredberg, J.J.; et al. Normal and Cystic Fibrosis Airway Surface Liquid Homeostasis. The Effects of Phasic Shear Stress and Viral Infections. J. Biol. Chem. 2005, 280, 35751–35759. [Google Scholar] [CrossRef]
- Cheng, S.H.; Rich, D.P.; Marshall, J.; Gregory, R.J.; Welsh, M.J.; Smith, A.E. Phosphorylation of the R Domain by CAMP-Dependent Protein Kinase Regulates the CFTR Chloride Channel. Cell 1991, 66, 1027–1036. [Google Scholar] [CrossRef]
- Lérias, J.; Pinto, M.; Benedetto, R.; Schreiber, R.; Amaral, M.; Aureli, M.; Kunzelmann, K. Compartmentalized Crosstalk of CFTR and TMEM16A (ANO1) through EPAC1 and ADCY1. Cell. Signal. 2018, 44, 10–19. [Google Scholar] [CrossRef]
- Oak, A.A.; Chu, T.; Yottasan, P.; Chhetri, P.D.; Zhu, J.; Du Bois, J.; Cil, O. Lubiprostone Is Non-Selective Activator of CAMP-Gated Ion Channels and Clc-2 Has a Minor Role in Its Prosecretory Effect in Intestinal Epithelial Cells. Mol. Pharmacol. 2022, 102, 106–115. [Google Scholar] [CrossRef] [PubMed]
- Salomon, J.J.; Spahn, S.; Wang, X.; Füllekrug, J.; Bertrand, C.A.; Mall, M.A. Generation and Functional Characterization of Epithelial Cells with Stable Expression of SLC26A9 Cl− Channels. Am. J. Physiol. Lung Cell. Mol. Physiol. 2016, 310, L593–L602. [Google Scholar] [CrossRef] [PubMed]
- Garnett, J.P.; Hickman, E.; Burrows, R.; Hegyi, P.; Tiszlavicz, L.; Cuthbert, A.W.; Fong, P.; Gray, M.A. Novel Role for Pendrin in Orchestrating Bicarbonate Secretion in Cystic Fibrosis Transmembrane Conductance Regulator (CFTR)-Expressing Airway Serous Cells. J. Biol. Chem. 2011, 286, 41069–41082. [Google Scholar] [CrossRef] [PubMed]
- Devor, D.C.; Singh, A.K.; Lambert, L.C.; DeLuca, A.; Frizzell, R.A.; Bridges, R.J. Bicarbonate and Chloride Secretion in Calu-3 Human Airway Epithelial Cells. J. Gen. Physiol. 1999, 113, 743–760. [Google Scholar] [CrossRef] [PubMed]
- Laroche-Joubert, N.; Marsy, S.; Luriau, S.; Imbert-Teboul, M.; Doucet, A. Mechanism of Activation of ERK and H-K-ATPase by Isoproterenol in Rat Cortical Collecting Duct. Am. J. Physiol. Renal Physiol. 2003, 284, F948–F954. [Google Scholar] [CrossRef]
- Frizzell, R.A.; Hanrahan, J.W. Physiology of Epithelial Chloride and Fluid Secretion. Cold Spring Harb. Perspect. Med. 2012, 2, a009563. [Google Scholar] [CrossRef]
- Ibrahim, S.H.; Turner, M.J.; Saint-Criq, V.; Garnett, J.; Haq, I.J.; Brodlie, M.; Ward, C.; Borgo, C.; Salvi, M.; Venerando, A.; et al. CK2 Is a Key Regulator of SLC4A2-Mediated Cl−/HCO3− Exchange in Human Airway Epithelia. Pflugers Arch. Eur. J. Physiol. 2017, 469, 1073–1091. [Google Scholar] [CrossRef]
- Kunzelmann, K.; Hübner, M.; Schreiber, R.; Levy-Holzman, R.; Garty, H.; Bleich, M.; Warth, R.; Slavik, M.; Von Hahn, T.; Greger, R. Cloning and Function of the Rat Colonic Epithelial K+ Channel KVLQT1. J. Membr. Biol. 2001, 179, 155–164. [Google Scholar] [CrossRef]
- Smith, P.L.; Frizzell, R.A. Chloride Secretion by Canine Tracheal Epithelium: IV. Basolateral Membrane K Permeability Parallels Secretion Rate. J. Membr. Biol. 1984, 77, 187–199. [Google Scholar] [CrossRef]
- Lee, R.J.; Kevin Foskett, J. CAMP-Activated Ca2+ Signaling Is Required for CFTR-Mediated Serous Cell Fluid Secretion in Porcine and Human Airways. J. Clin. Investig. 2010, 120, 3137–3148. [Google Scholar] [CrossRef]
- Huang, F.; Wong, X.; Jan, L.Y. International Union of Basic and Clinical Pharmacology. LXXXV: Calcium-Activated Chloride Channels. Pharmacol. Rev. 2012, 64, 1–15. [Google Scholar] [CrossRef]
- Yang, L.M.; Rinke, R.; Korbmacher, C. Stimulation of the Epithelial Sodium Channel (ENaC) by CAMP Involves Putative ERK Phosphorylation Sites in the C Termini of the Channel’s Beta- and Gamma-Subunit. J. Biol. Chem. 2006, 281, 9859–9868. [Google Scholar] [CrossRef] [PubMed]
- Bargon, J.; Viel, K.; Dauletbaev, N.; Wiewrodt, R.; Buhl, R. Short-Term Effects of Regular Salmeterol Treatment on Adult Cystic Fibrosis Patients. Eur. Respir. J. 1997, 10, 2307–2311. [Google Scholar] [CrossRef]
- Unwalla, H.J.; Ivonnet, P.; Dennis, J.S.; Conner, G.E.; Salathe, M. Transforming Growth Factor-Β1 and Cigarette Smoke Inhibit the Ability of Β2-Agonists to Enhance Epithelial Permeability. Am. J. Respir. Cell Mol. Biol. 2015, 52, 65–74. [Google Scholar] [CrossRef]
- Vijftigschild, L.A.W.; Berkers, G.; Dekkers, J.F.; Zomer-Van Ommen, D.D.; Matthes, E.; Kruisselbrink, E.; Vonk, A.; Hensen, C.E.; Heida-Michel, S.; Geerdink, M.; et al. Β2-Adrenergic Receptor Agonists Activate CFTR in Intestinal Organoids and Subjects with Cystic Fibrosis. Eur. Respir. J. 2016, 48, 768–779. [Google Scholar] [CrossRef]
- Wisler, J.W.; DeWire, S.M.; Whalen, E.J.; Violin, J.D.; Drake, M.T.; Ahn, S.; Shenoy, S.K.; Lefkowitz, R.J. A Unique Mechanism of Beta-Blocker Action: Carvedilol Stimulates Beta-Arrestin Signaling. Proc. Natl. Acad. Sci. USA 2007, 104, 16657–16662. [Google Scholar] [CrossRef] [PubMed]
- Virtanen, P.; Gommers, R.; Oliphant, T.E.; Haberland, M.; Reddy, T.; Cournapeau, D.; Burovski, E.; Peterson, P.; Weckesser, W.; Bright, J.; et al. SciPy 1.0: Fundamental Algorithms for Scientific Computing in Python. Nat. Methods 2020, 17, 261–272. [Google Scholar] [CrossRef]
- Fujii, M.; Matano, M.; Nanki, K.; Sato, T. Efficient Genetic Engineering of Human Intestinal Organoids Using Electroporation. Nat. Protoc. 2015, 10, 1474–1485. [Google Scholar] [CrossRef] [PubMed]
- Saint-Criq, V.; Delpiano, L.; Casement, J.; Onuora, J.C.; Lin, J.H.; Gray, M.A. Choice of Differentiation Media Significantly Impacts Cell Lineage and Response to CFTR Modulators in Fully Differentiated Primary Cultures of Cystic Fibrosis Human Airway Epithelial Cells. Cells 2020, 9, 2137. [Google Scholar] [CrossRef] [PubMed]













Publisher’s Note: MDPI stays neutral with regard to jurisdictional claims in published maps and institutional affiliations. |
© 2022 by the authors. Licensee MDPI, Basel, Switzerland. This article is an open access article distributed under the terms and conditions of the Creative Commons Attribution (CC BY) license (https://creativecommons.org/licenses/by/4.0/).
Share and Cite
Rodenburg, L.W.; Delpiano, L.; Railean, V.; Centeio, R.; Pinto, M.C.; Smits, S.M.A.; van der Windt, I.S.; van Hugten, C.F.J.; van Beuningen, S.F.B.; Rodenburg, R.N.P.; et al. Drug Repurposing for Cystic Fibrosis: Identification of Drugs That Induce CFTR-Independent Fluid Secretion in Nasal Organoids. Int. J. Mol. Sci. 2022, 23, 12657. https://doi.org/10.3390/ijms232012657
Rodenburg LW, Delpiano L, Railean V, Centeio R, Pinto MC, Smits SMA, van der Windt IS, van Hugten CFJ, van Beuningen SFB, Rodenburg RNP, et al. Drug Repurposing for Cystic Fibrosis: Identification of Drugs That Induce CFTR-Independent Fluid Secretion in Nasal Organoids. International Journal of Molecular Sciences. 2022; 23(20):12657. https://doi.org/10.3390/ijms232012657
Chicago/Turabian StyleRodenburg, Lisa W., Livia Delpiano, Violeta Railean, Raquel Centeio, Madalena C. Pinto, Shannon M. A. Smits, Isabelle S. van der Windt, Casper F. J. van Hugten, Sam F. B. van Beuningen, Remco N. P. Rodenburg, and et al. 2022. "Drug Repurposing for Cystic Fibrosis: Identification of Drugs That Induce CFTR-Independent Fluid Secretion in Nasal Organoids" International Journal of Molecular Sciences 23, no. 20: 12657. https://doi.org/10.3390/ijms232012657
APA StyleRodenburg, L. W., Delpiano, L., Railean, V., Centeio, R., Pinto, M. C., Smits, S. M. A., van der Windt, I. S., van Hugten, C. F. J., van Beuningen, S. F. B., Rodenburg, R. N. P., van der Ent, C. K., Amaral, M. D., Kunzelmann, K., Gray, M. A., Beekman, J. M., & Amatngalim, G. D. (2022). Drug Repurposing for Cystic Fibrosis: Identification of Drugs That Induce CFTR-Independent Fluid Secretion in Nasal Organoids. International Journal of Molecular Sciences, 23(20), 12657. https://doi.org/10.3390/ijms232012657

