Identification and Investigation of the Genetic Variations and Candidate Genes Responsible for Seed Weight via GWAS in Paper Mulberry
Abstract
1. Introduction
2. Results
2.1. Natural Variation of Seed Weight in Paper Mulberry
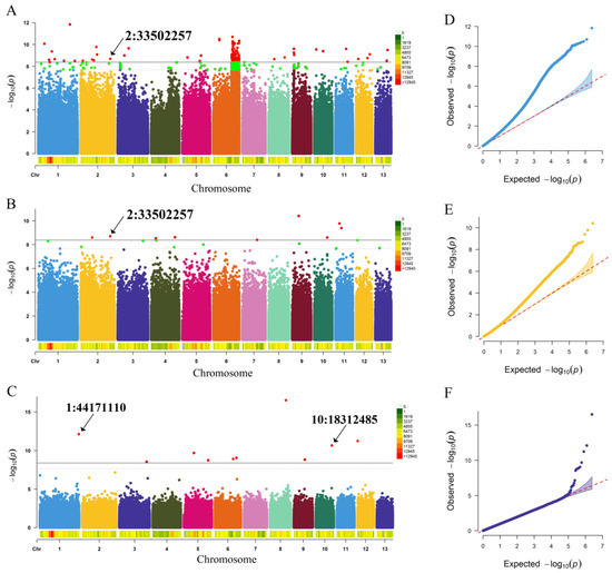
2.2. Genome-Wide Association Study of Hundred-Seed Weight
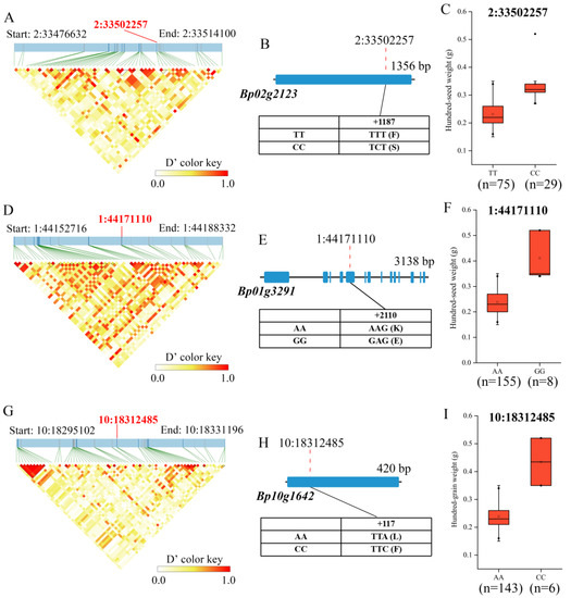
2.3. Candidate Gene and Genetic Variation Analysis
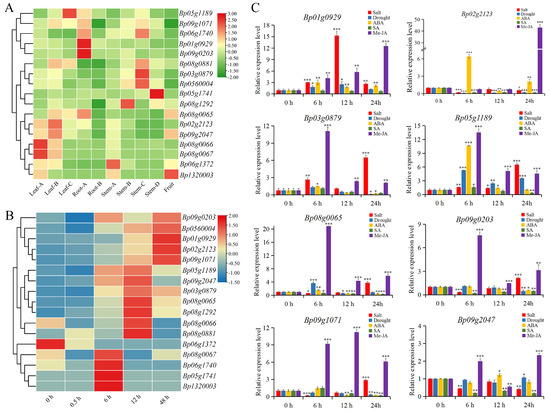
2.4. Genome-Wide Analysis of the Fatty Acid Desaturase Genes
2.5. Expression Pattern Analysis of BpFAD Genes
3. Discussion
4. Materials and Methods
4.1. Samples Collection and Hundred-Seed Weight Analysis
4.2. DNA Extraction and Whole Genome Re-Sequencing
4.3. Genome-Wide Association Study (GWAS)
4.4. Candidate Gene and Genetic Variant Analysis
4.5. Identification of BpFAD Genes and Phylogenetic Analysis
4.6. Gene Expression Analysis
5. Conclusions
Supplementary Materials
Author Contributions
Funding
Institutional Review Board Statement
Informed Consent Statement
Data Availability Statement
Acknowledgments
Conflicts of Interest
References
- Zaynab, M.; Kanwal, S.; Furqan, M.; Islam, W.; Noman, A.; Ali, G.M.; Rehman, N.; Zafar, S.; Sughra, K.; Jahanzab, M. Proteomic approach to address low seed germination in Cyclobalnopsis gilva. Biotechnol. Lett. 2017, 39, 1441–1451. [Google Scholar] [CrossRef] [PubMed]
- Saatkamp, A.; Cochrane, A.; Commander, L.; Guja, L.K.; Jimenez-Alfaro, B.; Larson, J.; Nicotra, A.; Poschlod, P.; Silveira, F.A.O.; Cross, A.T.; et al. A research agenda for seed-trait functional ecology. N. Phytologist. 2019, 221, 1764–1775. [Google Scholar] [CrossRef] [PubMed]
- Pers-Kamczyc, E.; Maderek, E.; Kamczyc, J. Seed quantity or quality?-Reproductive responses of females of two dioecious woody species to long-term fertilisation. Int. J. Mol. Sci. 2022, 23, 3187. [Google Scholar] [CrossRef] [PubMed]
- Lu, Z.; Zhao, S.; Gang, C. Relationships between chemical compositions of quercus species seeds and climatic factors in temperate zone of NSTEC. Acta Ecol. Sin. 2012, 32, 7857–7865. [Google Scholar]
- Harel, D.; Holzapfel, C.; Sternberg, M. Seed mass and dormancy of annual plant populations and communities decreases with aridity and rainfall predictability. Basic Appl. Ecol. 2011, 12, 674–684. [Google Scholar] [CrossRef]
- Greene, D.F.; Johnson, E.A. Seed mass and dispersal capacity in wind-dispersed Diaspores. Oikos 1933, 67, 69–74. [Google Scholar] [CrossRef]
- Pothasin, P.; Paradis, E.; Brockelman, W.Y.; Nathalang, A.; Khemrugka, T.; Lomwong, N.; Thripob, P.; Saenprasert, R.; Chanthorn, W. Seed size variation of trees and lianas in a tropical forest of southeast asia: Allometry, phylogeny, and seed trait-plant functional trait relationships. Front. Plant Sci. 2022, 13, 852167. [Google Scholar] [CrossRef]
- Zhang, S.T.; Zhen, D.G.; Chen, J.K. The present situation and prospect of studies on evolutionary ecology of seed size variation. Acta Ecol. Sin. 2003, 23, 33–364. [Google Scholar]
- Carón, M.M.; De Frenne, P.; Brunet, J.; Chabrerie, O.; Cousins, S.A.O.; De Backer, L.; Diekmann, M.; Graae, B.J.; Heinken, T.; Kolb, A.; et al. Latitudinal variation in seeds characteristics of Acer platanoides and A. pseudoplatanus. Plant Ecol. 2014, 215, 911–925. [Google Scholar] [CrossRef]
- Wu, H.; Meng, H.; Wang, S.; Wei, X.; Jiang, M. Geographic patterns and environmental drivers of seed traits of a relict tree species. For. Ecol. Manag. 2018, 422, 59–68. [Google Scholar] [CrossRef]
- Zhou, L.; Yu, H.; Yang, K.; Chen, L.; Yin, W.; Ding, J. Latitudinal and longitudinal trends of seed traits indicate adaptive strategies of an invasive plant. Front. Plant Sci. 2021, 12, 657813. [Google Scholar] [CrossRef] [PubMed]
- van Boheemen, L.A.; Atwater, D.Z.; Hodgins, K.A. Rapid and repeated local adaptation to climate in an invasive plant. N. Phytologis. 2019, 222, 614–627. [Google Scholar] [CrossRef] [PubMed]
- Leiblein-Wild, M.C.; Kaviani, R.; Tackenberg, O. Germination and seedling frost tolerance differ between the native and invasive range in common ragweed. Oecologia 2014, 174, 739–750. [Google Scholar] [CrossRef] [PubMed]
- Bartrina, I.; Otto, E.; Strnad, M.; Werner, T.; Schmulling, T. Cytokinin regulates the activity of reproductive meristems, flower organ size, ovule formation, and thus seed yield in Arabidopsis thaliana. Plant Cell 2011, 23, 69–80. [Google Scholar] [CrossRef]
- Hu, J.; Wang, Y.; Fang, Y.; Zeng, L.; Xu, J.; Yu, H.; Shi, Z.; Pan, J.; Zhang, D.; Kang, S.; et al. A rare allele of GS2 enhances grain size and grain yield in rice. Mol. Plant 2015, 8, 1455–1465. [Google Scholar] [CrossRef]
- Song, X.J.; Huang, W.; Shi, M.; Zhu, M.Z.; Lin, H.X. A QTL for rice grain width and weight encodes a previously unknown RING-type E3 ubiquitin ligase. Nat. Genet. 2007, 39, 623–630. [Google Scholar] [CrossRef]
- Zhang, X.; Wang, J.; Huang, J.; Lan, H.; Wang, C.; Yin, C.; Wu, Y.; Tang, H.; Qian, Q.; Li, J.; et al. Rare allele of OsPPKL1 associated with grain length causes extra-large grain and a significant yield increase in rice. Proc. Natl. Acad. Sci. USA 2012, 109, 21534–21539. [Google Scholar] [CrossRef]
- Ishimaru, K.; Hirotsu, N.; Madoka, Y.; Murakami, N.; Hara, N.; Onodera, H.; Kashiwagi, T.; Ujiie, K.; Shimizu, B.I.; Onishi, A.; et al. Loss of function of the IAA-glucose hydrolase gene TGW6 enhances rice grain weight and increases yield. Nat. Genet. 2013, 45, 707–711. [Google Scholar] [CrossRef]
- Song, X.J.; Kuroha, T.; Ayano, M.; Furuta, K.; Komeda, N.; Segami, S.; Miura, K.; Ogawa, D.; Kamura, T.; Suzuki, T.; et al. Rare allele of a previously unidentified histone H4 acetyltransferase enhances grain weight, yield, and plant biomass in rice. Proc. Natl. Acad. Sci. USA 2015, 112, 76–81. [Google Scholar] [CrossRef]
- Yang, X.; Zhao, X.; Dai, Z.; Ma, F.; Miao, X.; Shi, Z. OsmiR396/growth regulating factor modulate rice grain size through direct regulation of embryo-specific miR408. Plant Physiol. 2021, 186, 519–533. [Google Scholar] [CrossRef]
- Lu, X.; Xiong, Q.; Cheng, T.; Li, Q.T.; Liu, X.L.; Bi, Y.D.; Li, W.; Zhang, W.K.; Ma, B.; Lai, Y.C.; et al. A PP2C-1 allele underlying a quantitative trait locus enhances soybean 100-seed weight. Mol. Plant 2017, 10, 670–684. [Google Scholar] [CrossRef] [PubMed]
- Du, J.; Wang, S.; He, C.; Zhou, B.; Ruan, Y.L.; Shou, H. Identification of regulatory networks and hub genes controlling soybean seed set and size using RNA sequencing analysis. J. Exp. Bot. 2017, 68, 1955–1972. [Google Scholar] [CrossRef]
- Sun, Y.; Wang, C.; Wang, N.; Jiang, X.; Mao, H.; Zhu, C.; Wen, F.; Wang, X.; Lu, Z.; Yue, G.; et al. Manipulation of Auxin Response Factor 19 affects seed size in the woody perennial Jatropha curcas. Sci. Rep 2017, 7, 40844. [Google Scholar] [CrossRef] [PubMed]
- Zhang, J.; Wu, Z.; Hu, F.; Liu, L.; Huang, X.; Zhao, J.; Wang, H. Aberrant seed development in Litchi chinensis is associated with the impaired expression of cell wall invertase genes. Hortic. Res. 2018, 5, 39. [Google Scholar] [CrossRef] [PubMed]
- Ren, D.; Wang, X.; Yang, M.; Yang, L.; He, G.; Deng, X.W. A new regulator of seed size control in Arabidopsis identified by a genome-wide association study. N. Phytol. 2019, 222, 895–906. [Google Scholar] [CrossRef]
- Ma, X.; Feng, F.; Zhang, Y.; Elesawi, I.E.; Xu, K.; Li, T.; Mei, H.; Liu, H.; Gao, N.; Chen, C.; et al. A novel rice grain size gene OsSNB was identified by genome-wide association study in natural population. PLoS Genet. 2019, 15, e1008191. [Google Scholar] [CrossRef]
- Assefa, T.; Otyama, P.I.; Brown, A.V.; Kalberer, S.R.; Kulkarni, R.S.; Cannon, S.B. Genome-wide associations and epistatic interactions for internode number, plant height, seed weight and seed yield in soybean. BMC Genom. 2019, 20, 527. [Google Scholar] [CrossRef]
- Gong, C.; Zhao, S.; Yang, D.; Lu, X.; Muhammad, A.; He, N.; Zhu, H.; Zhao, Y.; Liu, W. Genome-wide association analysis provides molecular insights into natural variation in watermelon seed size. Hortic. Res. 2022, 9, uhab074. [Google Scholar] [CrossRef]
- Lo, S.; Muñoz-Amatriaín, M.; Hokin, S.A.; Cisse, N.; Roberts, P.A.; Farmer, A.D.; Xu, S.; Close, T.J. A genome-wide association and meta-analysis reveal regions associated with seed size in cowpea [Vigna unguiculata (L.) Walp]. Theor. Appl. Genet. 2019, 132, 3079–3087. [Google Scholar] [CrossRef]
- Gangurde, S.S.; Wang, H.; Yaduru, S.; Pandey, M.K.; Fountain, J.C.; Chu, Y.; Isleib, T.; Holbrook, C.C.; Xavier, A.; Culbreath, A.K.; et al. Nested-association mapping (NAM)-based genetic dissection uncovers candidate genes for seed and pod weights in peanut (Arachis hypogaea). Plant Biotechnol. J. 2019, 18, 1457–1471. [Google Scholar] [CrossRef]
- Hu, Y.; Peng, X.; Wang, F.; Chen, P.; Zhao, M.; Shen, S. Natural population re-sequencing detects the genetic basis of local adaptation to low temperature in a woody plant. Plant Mol. Biol. 2021, 105, 585–599. [Google Scholar] [CrossRef] [PubMed]
- Jiang, Q.Q.; Liang, S.Y.; Li, Z.Q.; Li, Y.H.; Min, M.; Wu, Z.Z. Resource distribution, ancient and modern application, chemical composition and pharmacological effects of Fructus Broussonetiae. J. Henan Univ. Sci. Technol. (Med. Sci.) 2018, 36, 236–240. [Google Scholar]
- Salmela, M.J. Rethinking local adaptation: Mind the environment! For. Ecol. Manag. 2014, 312, 271–281. [Google Scholar] [CrossRef]
- Graae, B.J.; Verheyen, K.; Kolb, A.; Veken, S.; Baskin, C.C. Germination requirements and seed mass of slow- and fast-colonizing temperate forest herbs along a latitudinal gradient. Ecoscience 2009, 16, 248–257. [Google Scholar] [CrossRef]
- Jesús, L.M.; Paul, F.G.; Ken, O.; Dolores, U.S.; Antonio, G.R. Climatic determinants of acorn size and germination percentage of Quercus rugosa (Fagaceae) along a latitudinal gradient in Mexico. Bot. Sci. 2017, 95, 37–45. [Google Scholar]
- Soper Gorden, N.L.; Winkler, K.J.; Jahnke, M.R.; Marshall, E.; Horky, J.; Hudelson, C.; Etterson, J.R. Geographic patterns of seed mass are associated with climate factors, but relationships vary between species. Am. J. Bot. 2016, 103, 60–72. [Google Scholar] [CrossRef]
- Li, N.; Xu, R.; Li, Y. Molecular networks of seed size control in plants. Annu. Rev. Plant Biol. 2019, 70, 435–463. [Google Scholar] [CrossRef]
- Hao, J.; Wang, D.; Wu, Y.; Huang, K.; Duan, P.; Li, N.; Xu, R.; Zeng, D.; Dong, G.; Zhang, B.; et al. The GW2-WG1-OsbZIP47 pathway controls grain size and weight in rice. Mol. Plant 2021, 14, 15. [Google Scholar] [CrossRef]
- Gu, Y.; Li, W.; Jiang, H.; Wang, Y.; Gao, H.; Liu, M.; Chen, Q.; Lai, Y.; He, C. Differential expression of a WRKY gene between wild and cultivated soybeans correlates to seed size. J. Exp. Bot. 2017, 68, 2717–2729. [Google Scholar] [CrossRef]
- Xiang, J.; Tang, S.; Hui, Z.; Jia, G.; Wang, H.; Diao, X.; Hector, C. Loose Panicle1 encoding a novel WRKY transcription factor, regulates panicle development, stem elongation, and seed size in foxtail millet [Setaria italica (L.) P. Beauv.]. PLoS ONE 2017, 12, e0178730. [Google Scholar] [CrossRef]
- Nico, M.; Mantese, A.I.; Miralles, D.J.; Kantolic, A.G. Soybean fruit development and set at the node level under combined photoperiod and radiation conditions. J. Exp. Bot. 2016, 67, 365–377. [Google Scholar] [CrossRef] [PubMed]
- Andersson, U.; Heddad, M.; Adamska, I. Light stress-induced one-helix protein of the chlorophyll a/b-binding family associated with photosystem I. Plant Physiol. 2003, 132, 811–820. [Google Scholar] [CrossRef] [PubMed]
- Liu, R.; Xu, Y.H.; Jiang, S.C.; Lu, K.; Lu, Y.F.; Feng, X.J.; Wu, Z.; Liang, S.; Yu, Y.T.; Wang, X.F.; et al. Light-harvesting chlorophyll a/b-binding proteins, positively involved in abscisic acid signalling, require a transcription repressor, WRKY40, to balance their function. J. Exp. Bot. 2013, 64, 5443–5556. [Google Scholar] [CrossRef] [PubMed]
- Zhou, S.; Yang, T.; Mao, Y.; Liu, Y.; Guo, S.; Wang, R.; Fangyue, G.; He, L.; Zhao, B.; Bai, Q.; et al. The F-box protein MIO1/SLB1 regulates organ size and leaf movement in Medicago truncatula. J. Exp. Bot. 2021, 72, 2995–3011. [Google Scholar] [CrossRef] [PubMed]
- Chen, Y.; Xu, Y.; Luo, W.; Li, W.; Chen, N.; Zhang, D.; Chong, K. The F-box protein OsFBK12 targets OsSAMS1 for degradation and affects pleiotropic phenotypes, including leaf senescence, in rice. Plant Physiol. 2013, 163, 1673–1685. [Google Scholar] [CrossRef]
- Laureano, G.; Cavaco, A.R.; Matos, A.R.; Figueiredo, A. Fatty acid desaturases: Uncovering their involvement in grapevine defence against downy mildew. Int. J. Mol. Sci. 2021, 22, 5473. [Google Scholar] [CrossRef]
- Na, G.; Mu, X.; Grabowski, P.; Schmutz, J.; Lu, C. Enhancing microRNA167A expression in seed decreases the α-linolenic acid content and increases seed size in Camelina sativa. Plant J. 2019, 98, 346–358. [Google Scholar] [CrossRef]
- Singh, A.K.; Fu, D.Q.; El-Habbak, M.; Navarre, D.; Ghabrial, S.; Kachroo, A. Silencing genes encoding omega-3 fatty acid desaturase alters seed size and accumulation of Bean pod mottle virus in soybean. Mol. Plant Microbe Interact. 2011, 24, 506–515. [Google Scholar] [CrossRef]
- Raboanatahiry, N.; Yin, Y.; Chen, K.; He, J.; Yu, L.; Li, M. In silico analysis of fatty acid desaturases structures in Camelina sativa, and functional evaluation of Csafad7 and Csafad8 on seed oil formation and seed morphology. Int. J. Mol. Sci. 2021, 22, 10857. [Google Scholar] [CrossRef]
- Tovuu, A.; Zulfugarov, I.S.; Wu, G.; Kang, I.S.; Kim, C.; Moon, B.Y.; An, G.; Lee, C.H. Rice mutants deficient in ω-3 fatty acid desaturase (FAD8) fail to acclimate to cold temperatures. Plant Physiol. Biochem. 2016, 109, 525–535. [Google Scholar] [CrossRef]
- Li, J.; Liu, A.; Najeeb, U.; Zhou, W.; Liu, H.; Yan, G.; Gill, R.A.; Yun, X.; Bai, Q.; Xu, L. Genome-wide investigation and expression analysis of membrane-bound fatty acid desaturase genes under different biotic and abiotic stresses in sunflower (Helianthus annuus L.). Int. J. Biol. Macromol. 2021, 175, 188–198. [Google Scholar] [CrossRef] [PubMed]
- Sui, N.; Wang, Y.; Liu, S.; Yang, Z.; Wang, F.; Wan, S. Transcriptomic and physiological evidence for the rrelationship between unsaturated fatty acid and salt stress in peanut. Front. Plant Sci. 2018, 9, 7. [Google Scholar] [CrossRef] [PubMed]
- Chao, Y.; Wang, H.S.; Sha, Y.; Tang, X.F.; Duan, M.; Meng, Q.W. Overexpression of endoplasmic reticulum omega-3 fatty acid desaturase gene improves chilling tolerance in tomato. Plant Physiol. Biochem. 2009, 47, 1102–1112. [Google Scholar]
- Wang, X.; Yu, C.; Liu, Y.; Yang, L.; Li, Y.; Yao, W.; Cai, Y.; Yan, X.; Li, S.; Cai, Y.; et al. GmFAD3A, a ω-3 fatty acid desaturase gene, enhances cold tolerance and seed germination rate under low temperature in rice. Int. J. Mol. Sci. 2019, 20, 3796. [Google Scholar] [CrossRef] [PubMed]
- Mehra, P.; Pandey, B.K.; Verma, L.; Prusty, A.; Singh, A.P.; Sharma, S.; Malik, N.; Bennett, M.J.; Parida, S.K.; Giri, J.; et al. OsJAZ11 regulates spikelet and seed development in rice. Plant Direct 2022, 6, e401. [Google Scholar] [CrossRef]
- Kim, M.J.; Kim, J.K.; Shin, J.S.; Suh, M.C. The SebHLH transcription factor mediates trans-activation of the SeFAD2 gene promoter through binding to E- and G-box elements. Plant Mol. Biol. 2007, 64, 453–466. [Google Scholar] [CrossRef]
- Mendes, A.; Kelly, A.A.; Erp, H.V.; Shaw, E.; Powers, S.J.; Kurup, S.; Eastmond, P.J. bZIP67 regulates the omega-3 fatty acid content of Arabidopsis seed oil by activating fatty acid desaturase3. Plant Cell 2013, 25, 3104–3116. [Google Scholar] [CrossRef]
- Li, D.; Jin, C.; Duan, S.; Zhu, Y.; Qi, S.; Liu, K.; Gao, C.; Ma, H.; Zhang, M.; Liao, Y.; et al. MYB89 transcription factor represses seed oil accumulation. Plant Physiol. 2016, 173, 1211–1225. [Google Scholar] [CrossRef]
- Song, C.; Yang, Y.; Yang, T.; Ba, L.; Zhang, H.; Han, Y.; Xiao, Y.; Shan, W.; Kuang, J.; Chen, J.; et al. MaMYB4 recruits histone deacetylase MaHDA2 and modulates the expression of ω-3 fatty acid desaturase genes during cold stress response in banana fruit. Plant Cell Physiol. 2019, 60, 2410–2422. [Google Scholar] [CrossRef]
- Hong, G.L.; Kim, H.; Mi, C.S.; Kim, H.U.; Seo, P.J. The MYB96 transcription factor regulates triacylglycerol accumulation by activating DGAT1 and PDAT1 expression in Arabidopsis seeds. Plant Cell Physiol. 2018, 59, 1432–1442. [Google Scholar]
- Bradbury, P.J.; Zhang, Z.; Kroon, D.E.; Casstevens, T.M.; Ramdoss, Y.; Buckler, E.S. TASSEL: Software for association mapping of complex traits in diverse samples. Bioinformatics 2007, 23, 2633–2635. [Google Scholar] [CrossRef] [PubMed]
- Liu, X.; Huang, M.; Fan, B.; Buckler, E.S.; Zhang, Z. Iterative usage of fixed and random effect models for powerful and efficient genome-wide association studies. PLoS Genet. 2016, 12, e1005767. [Google Scholar] [CrossRef] [PubMed]
- Turner, S.D. qqman: An R package for visualizing GWAS results using Q-Q and manhattan plots. Biorxiv 2014. [Google Scholar] [CrossRef]
- Dong, S.S.; He, W.M.; Ji, J.J.; Zhang, C.; Guo, Y.; Yang, T.L. LDBlockShow: A fast and convenient tool for visualizing linkage disequilibrium and haplotype blocks based on variant call format files. Cold Spring Harb. Lab. 2020, 14, 151332. [Google Scholar] [CrossRef]
- Shannon, P.; Markiel, A.; Ozier, O.; Baliga, N.S.; Wang, J.T.; Ramage, D.; Amin, N.; Schwikowski, B.; Ideker, T. Cytoscape: A software environment for integrated models of biomolecular interaction networks. Genome Res. 2003, 13, 2498–2504. [Google Scholar] [CrossRef]
- Hu, Y. Genome Wide Association Study on the Cold Tolerance in Paper Mulberry. Ph.D. Thesis, University of Chinese Academy of Sciences, Beijing, 2021. [Google Scholar]
- Finn, R.D.; Coggill, P.; Eberhardt, R.Y.; Eddy, S.R.; Mistry, J.; Mitchell, A.L.; Potter, S.C.; Punta, M.; Qureshi, M.; Sangrador-Vegas, A.; et al. The Pfam protein families database: Towards a more sustainable future. Nucleic Acids Res. 2016, 44, D279–D285. [Google Scholar] [CrossRef] [PubMed]
- Potter, S.C.; Luciani, A.; Eddy, S.R.; Park, Y.; Lopez, R.; Finn, R.D. HMMER web server: 2018 update. Nucleic Acids Res. 2018, 46, W200–W204. [Google Scholar] [CrossRef]
- Wu, D.; Yang, S.M.; Shang, Z.W.; Xu, J.; Zhao, D.G.; Wang, H.B.; Shen, Q. Genome-wide analysis of the fatty acid desaturase gene family reveals the key role of PfFAD3 in α-linolenic acid biosynthesis in perilla seeds. Front. Genet. 2021, 24, 735862. [Google Scholar]
- Letunic, I.; Doerks, T.; Bork, P. SMART: Recent updates, new developments and status in 2015. Nucleic Acids Res. 2015, 43, 257–260. [Google Scholar] [CrossRef]
- Kumar, S.; Stecher, G.; Li, M.; Knyaz, C.; Tamura, K. MEGA X: Molecular evolutionary genetics analysis across computing platforms. Mol. Biol. Evol. 2018, 35, 1547–1549. [Google Scholar] [CrossRef]
- Letunic, I.; Bork, P. Interactive Tree Of Life (iTOL) v5: An online tool for phylogenetic tree display and annotation. Nucleic Acids Res. 2021, 49, W293–W296. [Google Scholar] [CrossRef] [PubMed]
- Chen, C.; Chen, H.; Zhang, Y.; Thomas, H.R.; Frank, M.H.; He, Y.; Xia, R. TBtools: An integrative toolkit developed for interactive analyses of big biological data. Mol. Plant 2020, 13, 1194–1202. [Google Scholar] [CrossRef] [PubMed]
- Wang, Y.; Tang, H.; Debarry, J.D.; Tan, X.; Li, J.; Wang, X.; Lee, T.H.; Jin, H.; Marler, B.; Guo, H. MCScanX: A toolkit for detection and evolutionary analysis of gene synteny and collinearity. Nucleic Acids Res. 2012, 40, e49. [Google Scholar] [CrossRef] [PubMed]
- Peng, X.; Liu, H.; Chen, P.; Tang, F.; Hu, Y.; Wang, F.; Pi, Z.; Zhao, M.; Chen, N.; Chen, H.; et al. A chromosome-scale genome assembly of papemulberry (Broussonetia papyrifera) provides new insights into its forage and papermaking usage. Mol. Plant 2019, 12, 661–677. [Google Scholar] [CrossRef]
- Tang, F.; Chen, N.; Zhao, M.; Wang, Y.; He, R.; Peng, X.; Shen, S. Identification and Functional Divergence Analysis of WOX Gene Family in Paper Mulberry. Int. J. Mol. Sci. 2017, 18, 1782. [Google Scholar] [CrossRef]
- Livak, K.J.; Schmittgen, T.D. Analysis of relative gene expression data using real-time quantitative PCR and the 2−△△CT method. Methods 2001, 25, 402–408. [Google Scholar] [CrossRef]








| Chromosome | SNP | p Value | Candidate Gene | Start | End | Gene Function |
|---|---|---|---|---|---|---|
| chr01 | 41,331,575 | 3.1236 × 10−9 | Bp01g3013 | 41,328,341 | 41,331,943 | Glutamate/aspartate-prephenate aminotransferase |
| chr02 | 17,697,129 | 1.7214 × 10−10 | Bp02g0793 | 17,685,050 | 17,701,778 | Histone-lysine N-methyltransferase |
| chr02 | 33,502,257 | 2.0931 × 10−9 | Bp02g2123 | 33,503,443 | 33,502,257 | Fatty acid desaturase |
| chr03 | 7,395,071 | 1.0063 × 10−9 | Bp03g0908 | 7,392,531 | 7,395,261 | Coiled-coil domain-containing protein |
| chr05 | 5,767,053 | 1.5512 × 10−9 | Bp05g0302 | 5,766,656 | 5,771,404 | WRKY transcription factor |
| chr05 | 19,747,070 | 3.2621 × 10−9 | Bp05g1115 | 19,746,216 | 19,747,481 | Unknown |
| chr06 | 20,776,777 | 1.4767 × 10−9 | Bp06g1564 | 20,776,626 | 20,777,048 | Gypsy retrotransposon integrase-like protein |
| chr06 | 22,090,146 | 5.2352 × 10−11 | Bp06g1638 | 22,090,053 | 22,090,610 | KRAB-A domain-containing protein |
| chr06 | 23,468,712 | 2.5837 × 10−9 | Bp06g1740 | 23,467,969 | 23,469,334 | Fatty acid desaturase |
| chr06 | 24,234,952 | 5.1651 × 10−10 | Bp06g1785 | 24,231,112 | 24,236,984 | L-type lectin-domain containing receptor kinase |
| chr06 | 24,458,029 | 9.9772 × 10−10 | Bp06g1794 | 24,451,588 | 24,458,586 | Reverse transcriptase |
| chr06 | 25,389,813 | 3.84 × 10−9 | Bp06g1839 | 25,385,775 | 25,392,659 | Integrase-like protein |
| chr06 | 25,777,571 | 8.2208 × 10−10 | Bp06g1861 | 25,776,161 | 25,779,520 | Reverse transcriptase |
| chr06 | 26,694,446 | 3.7558 × 10−10 | Bp06g1907 | 26,692,270 | 26,710,027 | Serine/threonine-protein kinase |
| chr06 | 26,991,418 | 2.0725 × 10−9 | Bp06g1916 | 26,990,342 | 26,992,820 | Transposon Ty3-I Gag-Pol polyprotein |
| chr06 | 28,791,979 | 9.0384 × 10−10 | Bp06g2004 | 28,791,621 | 28,792,100 | Unknown |
| chr06 | 29,318,593 | 2.462 × 10−9 | Bp06g2035 | 29,318,125 | 29,318,753 | Unknown |
| chr08 | 6,440,358 | 2.2263 × 10−9 | Bp08g0810 | 6,439,511 | 6,441,583 | Protein SRG1 |
| chr08 | 18,173,015 | 1.5181 × 10−9 | Bp08g1898 | 18,172,259 | 18,185,337 | Serine/threonine-protein phosphatase |
| chr09 | 2,133,099 | 8.9302 × 10−10 | Bp09g0165 | 2,128,911 | 2,137,300 | Histone-lysine N-methyltransferase |
| chr12 | 2,429,893 | 2.116 × 10−9 | Bp12g0266 | 24,28,380 | 2,432,304 | CTL-like protein |
| chr13 | 12,974,919 | 3.0993 × 10−9 | Bp13g0906 | 12,972,842 | 12,981,872 | Perakine reductase |
| chr01 | 44,171,110 | 4.56 × 10−10 | Bp01g3291 | 44,165,116 | 44,176,839 | Phosphatidylinositol 4-kinase |
| chr06 | 24,458,029 | 8.78 × 10−10 | Bp06g1794 | 24,451,588 | 24,458,586 | Reverse transcriptase |
| chr10 | 18,312,485 | 2.19 × 10−11 | Bp10g1642 | 18,312,369 | 18,312,788 | F-box/kelch-repeat protein |
Publisher’s Note: MDPI stays neutral with regard to jurisdictional claims in published maps and institutional affiliations. |
© 2022 by the authors. Licensee MDPI, Basel, Switzerland. This article is an open access article distributed under the terms and conditions of the Creative Commons Attribution (CC BY) license (https://creativecommons.org/licenses/by/4.0/).
Share and Cite
Hu, Y.; Peng, X.; Shen, S. Identification and Investigation of the Genetic Variations and Candidate Genes Responsible for Seed Weight via GWAS in Paper Mulberry. Int. J. Mol. Sci. 2022, 23, 12520. https://doi.org/10.3390/ijms232012520
Hu Y, Peng X, Shen S. Identification and Investigation of the Genetic Variations and Candidate Genes Responsible for Seed Weight via GWAS in Paper Mulberry. International Journal of Molecular Sciences. 2022; 23(20):12520. https://doi.org/10.3390/ijms232012520
Chicago/Turabian StyleHu, Yanmin, Xianjun Peng, and Shihua Shen. 2022. "Identification and Investigation of the Genetic Variations and Candidate Genes Responsible for Seed Weight via GWAS in Paper Mulberry" International Journal of Molecular Sciences 23, no. 20: 12520. https://doi.org/10.3390/ijms232012520
APA StyleHu, Y., Peng, X., & Shen, S. (2022). Identification and Investigation of the Genetic Variations and Candidate Genes Responsible for Seed Weight via GWAS in Paper Mulberry. International Journal of Molecular Sciences, 23(20), 12520. https://doi.org/10.3390/ijms232012520
