The miR-182-5p/NDRG1 Axis Controls Endometrial Receptivity through the NF-κB/ZEB1/E-Cadherin Pathway
Abstract
1. Introduction
2. Results
2.1. miR-182-5p Was Associated with Defective Endometrial Receptivity
2.2. miR-182-5p Negatively Regulated NDRG1 Expression
2.3. NDRG1 Expression Was Associated with Embryo Implantation
2.4. NDRG1 Positively Regulated E-Cadherin Expression in Endometrial Epithelial Cells
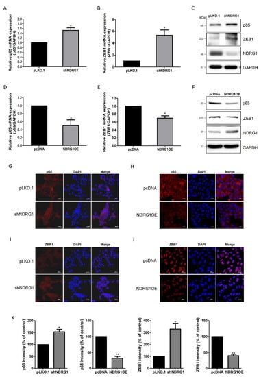
2.5. NDRG1 Downregulated the NF-κΒ/ZEB1 Pathway in Endometrial Epithelial Cells
3. Discussion
4. Materials and Methods
4.1. Collection of Human Endometrial Tissues
4.2. Cell Culture and Transfections
4.3. RNA Isolation and Quantitative Reverse-Transcription Polymerase Chain Reaction (Qrt-PCR) Analysis
4.4. Immunoblot Analysis
4.5. Immunofluorescence Analysis
4.6. In Vitro Assay for JAr Spheroid Implantation
4.7. Statistical Analyses
Supplementary Materials
Author Contributions
Funding
Institutional Review Board Statement
Informed Consent Statement
Data Availability Statement
Conflicts of Interest
References
- Klentzeris, L.D. Adhesion molecules in reproduction. Br. J. Obstet. Gynaecol. 1997, 104, 401–409. [Google Scholar] [CrossRef] [PubMed]
- Jha, R.K.; Titus, S.; Saxena, D.; Kumar, P.G.; Laloraya, M. Profiling of E-cadherin, β-catenin and Ca2+ in embryo-uterine interactions at implantation. FEBS Lett. 2006, 580, 5653–5660. [Google Scholar] [CrossRef]
- Bartel, D.P. MicroRNAs: Genomics, Biogenesis, Mechanism, and Function. Cell 2004, 116, 281–297. [Google Scholar] [CrossRef]
- Bartel, D.P. MicroRNAs: Target Recognition and Regulatory Functions. Cell 2009, 136, 215–233. [Google Scholar] [CrossRef] [PubMed]
- Bartel, D.P. Metazoan MicroRNAs. Cell 2018, 173, 20–51. [Google Scholar] [CrossRef]
- Bjorkman, S.; Taylor, H.S. MicroRNAs in endometriosis: Biological function and emerging biomarker candidates†. Biol. Reprod. 2019, 101, 1167–1178. [Google Scholar] [CrossRef]
- Lv, Y.; Lu, C.; Ji, X.; Miao, Z.; Long, W.; Ding, H.; Lv, M. Roles of microRNAs in preeclampsia. J. Cell. Physiol. 2018, 234, 1052–1061. [Google Scholar] [CrossRef]
- Liang, J.; Wang, S.; Wang, Z. Role of microRNAs in embryo implantation. Reprod. Biol. Endocrinol. 2017, 15, 90. [Google Scholar] [CrossRef]
- Dambal, S.; Shah, M.; Mihelich, B.; Nonn, L. The microRNA-183 cluster: The family that plays together stays together. Nucleic Acids Res. 2015, 43, 7173–7188. [Google Scholar] [CrossRef]
- Wang, S.; Ji, J.; Song, J.; Li, X.; Han, S.; Lian, W.; Cao, C.; Zhang, X.; Li, M. MicroRNA-182 promotes pancreatic cancer cell proliferation and migration by targeting β-TrCP2. Acta Biochim. Biophys. Sin. 2016, 48, 1085–1093. [Google Scholar] [CrossRef]
- Liu, S.; Liu, H.; Deng, M.; Wang, H. MiR-182 promotes glioma progression by targeting FBXW7. J. Neurol. Sci. 2020, 411, 116689. [Google Scholar] [CrossRef] [PubMed]
- Wu, X.; Wang, W.; Wu, G.; Peng, C.; Liu, J. miR-182-5p Serves as an Oncogene in Lung Adenocarcinoma through Binding to STARD13. Comput. Math. Methods Med. 2021, 2021, 7074343. [Google Scholar] [CrossRef] [PubMed]
- Yang, W.; Yin, Y.; Bi, L.; Wang, Y.; Yao, J.; Xu, L.; Jiao, L. MiR-182-5p promotes the Metastasis and Epithelial-mesenchymal Transition in Non-small Cell Lung Cancer by Targeting EPAS1. J. Cancer 2021, 12, 7120–7129. [Google Scholar] [CrossRef] [PubMed]
- Zhang, X.; Ma, G.; Liu, J.; Zhang, Y. MicroRNA-182 promotes proliferation and metastasis by targeting FOXF2 in triple-negative breast cancer. Oncol. Lett. 2017, 14, 4805–4811. [Google Scholar] [CrossRef] [PubMed]
- Yang, C.; Ota-Kurogi, N.; Ikeda, K.; Okumura, T.; Horie-Inoue, K.; Takeda, S.; Inoue, S. MicroRNA-191 regulates endometrial cancer cell growth via TET1-mediated epigenetic modulation of APC. J. Biochem. 2020, 168, 7–14. [Google Scholar] [CrossRef] [PubMed]
- Yu, S.-L.; Kim, T.-H.; Han, Y.-H.; Kang, Y.; Jeong, D.-U.; Lee, D.C.; Kang, J.; Park, S.-R. Transcriptomic analysis and competing endogenous RNA network in the human endometrium between proliferative and mid-secretory phases. Exp. Ther. Med. 2021, 21, 660. [Google Scholar] [CrossRef]
- Malette, B.; Cherry, E.; Lagacé, M.; Bernard, M.; Gosselin, D.; Hugo, P.; Shazand, K. Large scale validation of human N-myc Downstream-Regulated Gene (NDRG)-1 expression in endometrium during the menstrual cycle. Mol. Hum. Reprod. 2003, 9, 671–679. [Google Scholar] [CrossRef]
- Altmäe, S.; Koel, M.; Võsa, U.; Adler, P.; Suhorutšenko, M.; Laisk-Podar, T.; Kukushkina, V.; Saare, M.; Velthut-Meikas, A.; Krjutškov, K.; et al. Meta-signature of human endometrial receptivity: A meta-analysis and validation study of transcriptomic biomarkers. Sci. Rep. 2017, 7, 10077. [Google Scholar] [CrossRef]
- Ho, H.; Singh, H.; Aljofan, M.; Nie, G. A high-throughput in vitro model of human embryo attachment. Fertil. Steril. 2012, 97, 974–978. [Google Scholar] [CrossRef]
- Liu, G.; Zhang, X.; Lin, H.; Wang, H.; Li, Q.; Ni, J.; Zhu, C. Effects of E-cadherin on mouse embryo implantation and expression of matrix metalloproteinase-2 and -9. Biochem. Biophys. Res. Commun. 2006, 343, 832–838. [Google Scholar] [CrossRef]
- Rahnama, F.; Thompson, B.; Steiner, M.; Shafiei, F.; Lobie, P.E.; Mitchell, M. Epigenetic Regulation of E-Cadherin Controls Endometrial Receptivity. Endocrinology 2008, 150, 1466–1472. [Google Scholar] [CrossRef] [PubMed]
- Menezes, S.V.; Fouani, L.; Huang, M.L.; Geleta, B.; Maleki, S.; Richardson, A.; Richardson, D.R.; Kovacevic, Z. The metastasis suppressor, NDRG1, attenuates oncogenic TGF-β and NF-κB signaling to enhance membrane E-cadherin expression in pancreatic cancer cells. Carcinogenesis 2019, 40, 805–818. [Google Scholar] [CrossRef] [PubMed]
- Sun, J.; Zhang, D.; Bae, D.-H.; Sahni, S.; Jansson, P.; Zheng, Y.; Zhao, Q.; Yue, F.; Zheng, M.; Kovacevic, Z.; et al. Metastasis suppressor, NDRG1, mediates its activity through signaling pathways and molecular motors. Carcinogenesis 2013, 34, 1943–1954. [Google Scholar] [CrossRef] [PubMed]
- Chua, H.L.; Bhat-Nakshatri, P.; Clare, S.E.; Morimiya, A.; Badve, S.; Nakshatri, H. NF-κB represses E-cadherin expression and enhances epithelial to mesenchymal transition of mammary epithelial cells: Potential involvement of ZEB-1 and ZEB-2. Oncogene 2006, 26, 711–724. [Google Scholar] [CrossRef] [PubMed]
- Fatemi, H.; Popovic-Todorovic, B. Implantation in assisted reproduction: A look at endometrial receptivity. Reprod. Biomed. Online 2013, 27, 530–538. [Google Scholar] [CrossRef] [PubMed]
- Kuokkanen, S.; Chen, B.; Ojalvo, L.; Benard, L.; Santoro, N.; Pollard, J.W. Genomic Profiling of MicroRNAs and Messenger RNAs Reveals Hormonal Regulation in MicroRNA Expression in Human Endometrium1. Biol. Reprod. 2010, 82, 791–801. [Google Scholar] [CrossRef]
- Sha, A.-G.; Liu, J.-L.; Jiang, X.-M.; Ren, J.; Ma, C.-H.; Lei, W.; Su, R.-W.; Yang, Z.-M. Genome-wide identification of micro-ribonucleic acids associated with human endometrial receptivity in natural and stimulated cycles by deep sequencing. Fertil. Steril. 2011, 96, 150–155.e5. [Google Scholar] [CrossRef] [PubMed]
- Altmäe, S.; Martinez-Conejero, J.A.; Esteban, F.J.; Ruiz-Alonso, M.; Stavreus-Evers, A.; Horcajadas, J.A.; Salumets, A. MicroRNAs miR-30b, miR-30d, and miR-494 Regulate Human Endometrial Receptivity. Reprod. Sci. 2013, 20, 308–317. [Google Scholar] [CrossRef]
- Moreno-Moya, J.M.; Vilella, F.; Martínez, S.; Pellicer, A.; Simón, C. The transcriptomic and proteomic effects of ectopic overexpression of miR-30d in human endometrial epithelial cells. Mol. Hum. Reprod. 2014, 20, 550–566. [Google Scholar] [CrossRef]
- Shi, C.; Shen, H.; Fan, L.-J.; Guan, J.; Zheng, X.-B.; Chen, X.; Liang, R.; Zhang, X.-W.; Cui, Q.-H.; Sun, K.-K.; et al. Endometrial MicroRNA Signature during the Window of Implantation Changed in Patients with Repeated Implantation Failure. Chin. Med. J. 2017, 130, 566–573. [Google Scholar] [CrossRef]
- Zheng, Q.; Zhang, D.; Yang, Y.U.; Cui, X.; Sun, J.; Liang, C.; Qin, H.; Yang, X.; Liu, S.; Yan, Q. MicroRNA-200c impairs uterine receptivity formation by targeting FUT4 and α1,3-fucosylation. Cell Death Differ. 2017, 24, 2161–2172. [Google Scholar] [CrossRef] [PubMed]
- Yang, P.; Wu, Z.; Ma, C.; Pan, N.; Wang, Y.; Yan, L. Endometrial miR-543 Is Downregulated During the Implantation Window in Women With Endometriosis-Related Infertility. Reprod. Sci. 2019, 26, 900–908. [Google Scholar] [CrossRef]
- Akbar, R.; Ullah, K.; Rahman, T.U.; Cheng, Y.; Pang, H.-Y.; Jin, L.Y.; Wang, Q.-J.; Huang, H.-F.; Sheng, J.-Z. miR-183-5p regulates uterine receptivity and enhances embryo implantation. J. Mol. Endocrinol. 2020, 64, 43–52. [Google Scholar] [CrossRef] [PubMed]
- Soni, U.K.; Chadchan, S.B.; Gupta, R.K.; Kumar, V.; Jha, R.K. miRNA-149 targets PARP-2 in endometrial epithelial and stromal cells to regulate the trophoblast attachment process. Mol. Hum. Reprod. 2021, 27, gaab039. [Google Scholar] [CrossRef]
- Reardon, S.N.; King, M.L.; MacLean, J.A.; Mann, J.L.; DeMayo, F.J.; Lydon, J.P.; Hayashi, K. Cdh1 Is Essential for Endometrial Differentiation, Gland Development, and Adult Function in the Mouse Uterus1. Biol. Reprod. 2012, 86, 1–10. [Google Scholar] [CrossRef] [PubMed]
- Poncelet, C.; Cornelis, F.; Tepper, M.; Sauce, E.; Magan, N.; Wolf, J.P.; Ziol, M. Expression of E- and N-cadherin and CD44 in endometrium and hydrosalpinges from infertile women. Fertil. Steril. 2010, 94, 2909–2912. [Google Scholar] [CrossRef]
- Matsuzaki, S.; Darcha, C.; Maleysson, E.; Canis, M.; Mage, G. Impaired Down-Regulation of E-Cadherin and β-Catenin Protein Expression in Endometrial Epithelial Cells in the Mid-Secretory Endometrium of Infertile Patients with Endometriosis. J. Clin. Endocrinol. Metab. 2010, 95, 3437–3445. [Google Scholar] [CrossRef]
- Souza, M.F.; Cólus, I.M.S.; Fonseca, A.S.; Antunes, V.C.; Kumar, D.; Cavalli, L.R. MiR-182-5p Modulates Prostate Cancer Aggressive Phenotypes by Targeting EMT Associated Pathways. Biomolecules 2022, 12, 187. [Google Scholar] [CrossRef]
- Meng, N.; Yang, Q.; He, Y.; Gu, W.; Gu, Y.; Zhen, X.; Wang, J.; Zhang, X.; Sun, Z.; Wang, J. Decreased NDRG1 expression is associated with pregnancy loss in mice and attenuates the in vitro decidualization of endometrial stromal cells. Mol. Reprod. Dev. 2019, 86, 1210–1223. [Google Scholar] [CrossRef]
- Mi, L.; Zhu, F.; Yang, X.; Lu, J.; Zheng, Y.; Zhao, Q.; Wen, X.; Lu, A.; Wang, M.; Zheng, M.; et al. The metastatic suppressor NDRG1 inhibits EMT, migration and invasion through interaction and promotion of caveolin-1 ubiquitylation in human colorectal cancer cells. Oncogene 2017, 36, 4323–4335. [Google Scholar] [CrossRef]
- Hu, Z.-Y.; Xie, W.-B.; Yang, F.; Xiao, L.-W.; Wang, X.-Y.; Chen, S.-Y.; Li, Z.-G. NDRG1 attenuates epithelial–mesenchymal transition of nasopharyngeal cancer cells via blocking Smad2 signaling. Biochim. Biophys. Acta 2015, 1852, 1876–1886. [Google Scholar] [CrossRef] [PubMed][Green Version]
- Hosoi, F.; Izumi, H.; Kawahara, A.; Murakami, Y.; Kinoshita, H.; Kage, M.; Nishio, K.; Kohno, K.; Kuwano, M.; Ono, M. N-myc Downstream Regulated Gene 1/Cap43 Suppresses Tumor Growth and Angiogenesis of Pancreatic Cancer through Attenuation of Inhibitor of κB Kinase β Expression. Cancer Res. 2009, 69, 4983–4991. [Google Scholar] [CrossRef] [PubMed]
- Ma, J.; Gao, Q.; Zeng, S.; Shen, H. Knockdown of NDRG1 promote epithelial-mesenchymal transition of colorectal cancer via NF-κB signaling. J. Surg. Oncol. 2016, 114, 520–527. [Google Scholar] [CrossRef] [PubMed]
- Noyes, R.; Hertig, A.; Rock, J. Reprint of: Dating the Endometrial Biopsy. Fertil. Steril. 2019, 112, e93–e115. [Google Scholar] [CrossRef]






| Variable/Group | Proliferative Phase (9–11 mcd; n = 9) | Secretory Phase (20–24 mcd; n = 8) | Infertility (20–22 mcd; n = 6) | p Value |
|---|---|---|---|---|
| Age (years) | 37.0 ± 3.0 | 37.8 ± 2.6 | 38.5 ± 3.7 | 0.74 |
| BMI (kg/m2) | 22.8 ± 4.4 | 22.7 ± 2.8 | 23.0 ± 4.4 | 0.99 |
| Number of live births | 2.1 ± 0.6 | 1.9 ± 0.4 | 0.2 ± 0.4 | 0.0004 |
| Number of abortions | 0.1 ± 0.3 | 0.4 ± 0.5 | 0.8 ± 1.3 | 0.39 |
Publisher’s Note: MDPI stays neutral with regard to jurisdictional claims in published maps and institutional affiliations. |
© 2022 by the authors. Licensee MDPI, Basel, Switzerland. This article is an open access article distributed under the terms and conditions of the Creative Commons Attribution (CC BY) license (https://creativecommons.org/licenses/by/4.0/).
Share and Cite
Yu, S.-L.; Kang, Y.; Jeong, D.-U.; Lee, D.C.; Jeon, H.J.; Kim, T.-H.; Lee, S.K.; Han, A.R.; Kang, J.; Park, S.-R. The miR-182-5p/NDRG1 Axis Controls Endometrial Receptivity through the NF-κB/ZEB1/E-Cadherin Pathway. Int. J. Mol. Sci. 2022, 23, 12303. https://doi.org/10.3390/ijms232012303
Yu S-L, Kang Y, Jeong D-U, Lee DC, Jeon HJ, Kim T-H, Lee SK, Han AR, Kang J, Park S-R. The miR-182-5p/NDRG1 Axis Controls Endometrial Receptivity through the NF-κB/ZEB1/E-Cadherin Pathway. International Journal of Molecular Sciences. 2022; 23(20):12303. https://doi.org/10.3390/ijms232012303
Chicago/Turabian StyleYu, Seong-Lan, Yujin Kang, Da-Un Jeong, Dong Chul Lee, Hye Jin Jeon, Tae-Hyun Kim, Sung Ki Lee, Ae Ra Han, Jaeku Kang, and Seok-Rae Park. 2022. "The miR-182-5p/NDRG1 Axis Controls Endometrial Receptivity through the NF-κB/ZEB1/E-Cadherin Pathway" International Journal of Molecular Sciences 23, no. 20: 12303. https://doi.org/10.3390/ijms232012303
APA StyleYu, S.-L., Kang, Y., Jeong, D.-U., Lee, D. C., Jeon, H. J., Kim, T.-H., Lee, S. K., Han, A. R., Kang, J., & Park, S.-R. (2022). The miR-182-5p/NDRG1 Axis Controls Endometrial Receptivity through the NF-κB/ZEB1/E-Cadherin Pathway. International Journal of Molecular Sciences, 23(20), 12303. https://doi.org/10.3390/ijms232012303

