Acidic Shift of Optimum pH of Bovine Serum Amine Oxidase upon Immobilization onto Nanostructured Ferric Tannates
Abstract
1. Introduction
2. Results
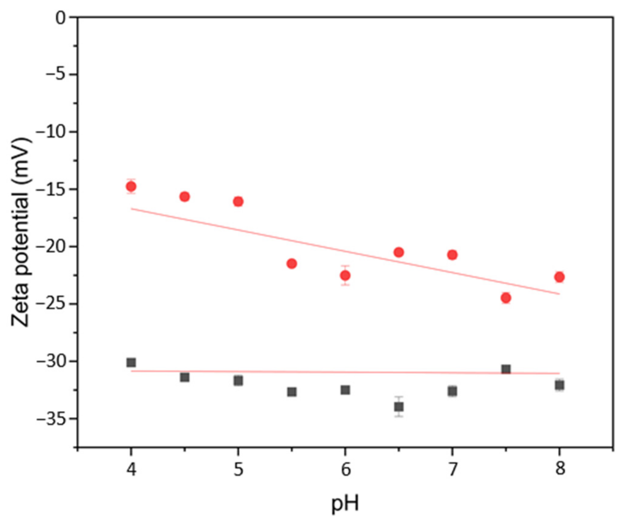
2.1. Physical–Chemical Characterization of the SAMN@TA@BSAO Hybrid
2.2. Comparison of the Activity and Structure of Native BSAO and of SAMN@TA@BSAO Hybrid as a Function of pH
2.3. 19F-NMR Study of BSAO as A Function of pH
3. Discussion
4. Materials and Methods
4.1. Chemicals
4.2. Instrumentation
4.3. Preparation of SAMN@TA and SAMN@TA@BSAO Hybrids
4.4. Kinetic Characterization of BSAO and SAMN@TA@BSAO Hybrid
Supplementary Materials
Author Contributions
Funding
Data Availability Statement
Acknowledgments
Conflicts of Interest
References
- Webber, M.J.; Langer, R. Drug Delivery by Supramolecular Design. Chem. Soc. Rev. 2017, 46, 6600–6620. [Google Scholar] [CrossRef] [PubMed]
- Gerner, E.W.; Meyskens, F.L. Polyamines and Cancer: Old Molecules, New Understanding. Nat. Rev. Cancer 2004, 4, 781–792. [Google Scholar] [CrossRef] [PubMed]
- Agostinelli, E.; Vianello, F.; Magliulo, G.; Thomas, T.; Thomas, T.J. Nanoparticle Strategies for Cancer Therapeutics: Nucleic Acids, Polyamines, Bovine Serum Amine Oxidase and Iron Oxide Nanoparticles (Review). Int. J. Oncol. 2015, 46, 5–16. [Google Scholar] [CrossRef] [PubMed]
- Casero, R.A.; Marton, L.J. Targeting Polyamine Metabolism and Function in Cancer and Other Hyperproliferative Diseases. Nat. Rev. Drug Discov. 2007, 6, 373–390. [Google Scholar] [CrossRef]
- Tabor, C.W.; Tabor, H.; Rosenthal, S.M. Purification of Amine Oxidase from Beef Plasma. J. Biol. Chem. 1954, 208, 645–661. [Google Scholar] [CrossRef]
- Eliassen, K.A. Formation of Polyamines in the Rumen of Goats during Growth. Acta Vet. Scand. 1982, 23, 275–294. [Google Scholar] [CrossRef]
- Turini, P.; Sabatini, S.; Befani, O.; Chimenti, F.; Casanova, C.; Riccio, P.L.; Mondovi, B. Purification of Bovine Plasma Amine Oxidase. Anal. Biochem. 1982, 125, 294–298. [Google Scholar] [CrossRef]
- Vianello, F.; Di Paolo, M.L.; Zennaro, L.; Stevanato, R.; Rigo, A. Isolation of Amine Oxidase from Bovine Plasma by a Two-Step Procedure. Protein Expr. Purif. 1992, 3, 362–367. [Google Scholar] [CrossRef]
- Ohkubo, S.; Mancinelli, R.; Miglietta, S.; Cona, A.; Angelini, R.; Canettieri, G.; Spandidos, D.A.; Gaudio, E.; Agostinelli, E. Maize Polyamine Oxidase in the Presence of Spermine/Spermidine Induces the Apoptosis of LoVo Human Colon Adenocarcinoma Cells. Int. J. Oncol. 2019, 54, 2080–2094. [Google Scholar] [CrossRef]
- Agostinelli, E.; Seiler, N. Lysosomotropic Compounds and Spermine Enzymatic Oxidation Products in Cancer Therapy (Review). Int. J. Oncol. 2007, 31, 473–484. [Google Scholar] [CrossRef] [PubMed][Green Version]
- Agostinelli, E.; Belli, F.; Dalla Vedova, L.; Marra, M.; Crateri, P.; Arancia, G. Hyperthermia Enhances Cytotoxicity of Amine Oxidase and Spermine on Drug-Resistant LoVo Colon Adenocarcinoma Cells. Int. J. Oncol. 2006, 28, 1543–1553. [Google Scholar] [CrossRef][Green Version]
- De la Fuente, M.; Lombardero, L.; Gómez-González, A.; Solari, C.; Angulo-barturen, I.; Acera, A.; Vecino, E.; Astigarraga, E.; Barreda-gómez, G. Enzyme Therapy: Current Challenges and Future Perspectives. Int. J. Mol. Sci. 2021, 22, 9181. [Google Scholar] [CrossRef] [PubMed]
- Thomas, P.G.; Russell, A.J.; Fersht, A.R. Tailoring the PH Dependence of Enzyme Catalysis Using Protein Engineering. Nature 1985, 318, 375–376. [Google Scholar] [CrossRef]
- Chowhan, R.K.; Hotumalani, S.; Rahaman, H.; Singh, L.R. PH Induced Conformational Alteration in Human Peroxiredoxin 6 Might Be Responsible for Its Resistance against Lysosomal PH or High Temperature. Sci. Rep. 2021, 11, 9657. [Google Scholar] [CrossRef] [PubMed]
- Di Paolo, M.L.; Stevanato, R.; Corazza, A.; Vianello, F.; Lunelli, L.; Scarpa, M.; Rigo, A. Electrostatic Compared with Hydrophobic Interactions between Bovine Serum Amine Oxidase and Its Substrates. Biochem. J. 2003, 371, 549–556. [Google Scholar] [CrossRef]
- Magro, M.; Venerando, A.; Macone, A.; Canettieri, G.; Agostinelli, E.; Vianello, F. Nanotechnology-Based Strategies to Develop New Anticancer Therapies. Biomolecules 2020, 10, 735. [Google Scholar] [CrossRef]
- Johnson, P.A.; Park, H.J.; Driscoll, A.J. Enzyme Nanoparticle Fabrication: Magnetic Nanoparticle Synthesis and Enzyme Immobilization. In Methods in Molecular Biology; Humana Press: Totowa, NJ, USA, 2011; Volume 679, pp. 183–191. [Google Scholar]
- Rodrigues, R.C.; Ortiz, C.; Berenguer-Murcia, Á.; Torres, R.; Fernández-Lafuente, R. Modifying Enzyme Activity and Selectivity by Immobilization. Chem. Soc. Rev. 2013, 42, 6290–6307. [Google Scholar] [CrossRef]
- Chong, A.S.M.; Zhao, X.S. Design of Large-Pore Mesoporous Materials for Immobilization of Penicillin G Acylase Biocatalyst. Catal. Today 2004, 93–95, 293–299. [Google Scholar] [CrossRef]
- Johnson, K.A. Role of Induced Fit in Enzyme Specificity: A Molecular Forward/Reverse Switch. J. Biol. Chem. 2008, 283, 26297–26301. [Google Scholar] [CrossRef] [PubMed]
- Pan, C.; Hu, B.; Li, W.; Sun, Y.; Ye, H.; Zeng, X. Novel and Efficient Method for Immobilization and Stabilization of β-d-Galactosidase by Covalent Attachment onto Magnetic Fe3O4–Chitosan Nanoparticles. J. Mol. Catal. B Enzym. 2009, 61, 208–215. [Google Scholar] [CrossRef]
- Lynch, I.; Dawson, K.A. Protein-Nanoparticle Interactions. Nano Today 2008, 3, 40–47. [Google Scholar]
- Magro, M.; Vianello, F. Bare Iron Oxide Nanoparticles: Surface Tunability for Biomedical, Sensing and Environmental Applications. Nanomaterials 2019, 9, 1608. [Google Scholar] [CrossRef]
- Chung, J.E.; Tan, S.; Gao, S.J.; Yongvongsoontorn, N.; Kim, S.H.; Lee, J.H.; Choi, H.S.; Yano, H.; Zhuo, L.; Kurisawa, M.; et al. Self-Assembled Micellar Nanocomplexes Comprising Green Tea Catechin Derivatives and Protein Drugs for Cancer Therapy. Nat. Nanotechnol. 2014, 9, 907–912. [Google Scholar] [CrossRef] [PubMed]
- Magro, M.; Bonaiuto, E.; Baratella, D.; de Almeida Roger, J.; Jakubec, P.; Corraducci, V.; Tuček, J.; Malina, O.; Zbořil, R.; Vianello, F. Electrocatalytic Nanostructured Ferric Tannates: Characterization and Application of a Polyphenol Nanosensor. ChemPhysChem 2016, 17, 3196–3203. [Google Scholar] [CrossRef]
- Abouelmagd, S.A.; Meng, F.; Kim, B.K.; Hyun, H.; Yeo, Y. Tannic Acid-Mediated Surface Functionalization of Polymeric Nanoparticles. ACS Biomater. Sci. Eng. 2016, 2, 2294–2303. [Google Scholar] [CrossRef] [PubMed]
- Zhang, S.; Jiang, Z.; Wang, X.; Yang, C.; Shi, J. Facile Method to Prepare Microcapsules Inspired by Polyphenol Chemistry for Efficient Enzyme Immobilization. ACS Appl. Mater. Interfaces 2015, 7, 19570–19578. [Google Scholar] [CrossRef]
- Bigham, A.; Rahimkhoei, V.; Abasian, P.; Delfi, M.; Naderi, J.; Ghomi, M.; Dabbagh Moghaddam, F.; Waqar, T.; Nuri Ertas, Y.; Sharifi, S.; et al. Advances in Tannic Acid-Incorporated Biomaterials: Infection Treatment, Regenerative Medicine, Cancer Therapy, and Biosensing. Chem. Eng. J. 2022, 432, 134146. [Google Scholar] [CrossRef]
- Corbet, C.; Feron, O. Tumour Acidosis: From the Passenger to the Driver’s Seat. Nat. Rev. Cancer 2017, 17, 577–593. [Google Scholar] [CrossRef]
- Giles, C.H.; Smith, D.; Huitson, A. A General Treatment and Classification of the Solute Adsorption Isotherm. I. Theoretical. J. Colloid Interface Sci. 1974, 47, 755–765. [Google Scholar] [CrossRef]
- Armbruster, M.H.; Austin, J.B. The Adsorption of Gases on Plane Surfaces of Mica. J. Am. Chem. Soc. 1938, 60, 467–475. [Google Scholar] [CrossRef]
- Magro, M.; Cozza, G.; Molinari, S.; Venerando, A.; Baratella, D.; Miotto, G.; Zennaro, L.; Rossetto, M.; Frömmel, J.; Kopečná, M.; et al. Role of Carboxylic Group Pattern on Protein Surface in the Recognition of Iron Oxide Nanoparticles: A Key for Protein Corona Formation. Int. J. Biol. Macromol. 2020, 164, 1715–1728. [Google Scholar] [CrossRef]
- Pfeiffer, C.; Rehbock, C.; Hühn, D.; Carrillo-Carrion, C.; De Aberasturi, D.J.; Merk, V.; Barcikowski, S.; Parak, W.J. Interaction of Colloidal Nanoparticles with Their Local Environment: The (Ionic) Nanoenvironment around Nanoparticles Is Different from Bulk and Determines the Physico-Chemical Properties of the Nanoparticles. J. R. Soc. Interface 2014, 11, 20130931. [Google Scholar] [CrossRef] [PubMed]
- Atacan, K.; Özacar, M. Characterization and Immobilization of Trypsin on Tannic Acid Modified Fe3O4 Nanoparticles. Colloids Surfaces B Biointerfaces 2015, 128, 227–236. [Google Scholar] [CrossRef] [PubMed]
- Barth, A. Infrared Spectroscopy of Proteins. Biochim. Biophys. Acta—Bioenergy 2007, 1767, 1073–1101. [Google Scholar] [CrossRef] [PubMed]
- Pantoja-Castroa, M.A.; González-Rodríguez, H. Study by Infrared Spectroscopy and Thermogravimetric Analysis of Tannins and Tannic Acid. Rev. Latinoam. Química 2011, 39, 107–112. [Google Scholar]
- Li, Y.M.; Miao, X.; Wei, Z.G.; Cui, J.; LI, S.Y.; Han, R.M.; Zhang, Y.; Wei, W. Iron-Tannic Acid Nanocomplexes: Facile Synthesis and Application for Removal of Methylene Blue from Aqueous Solution. Dig. J. Nanomater. Biostruct. 2016, 11, 1045–1061. [Google Scholar]
- Magro, M.; Baratella, D.; Colò, V.; Vallese, F.; Nicoletto, C.; Santagata, S.; Sambo, P.; Molinari, S.; Salviulo, G.; Venerando, A.; et al. Electrocatalytic Nanostructured Ferric Tannate as Platform for Enzyme Conjugation: Electrochemical Determination of Phenolic Compounds. Bioelectrochemistry 2020, 132, 107418. [Google Scholar] [CrossRef]
- Namduri, H.; Nasrazadani, S. Quantitative Analysis of Iron Oxides Using Fourier Transform Infrared Spectrophotometry. Corros. Sci. 2008, 50, 2493–2497. [Google Scholar] [CrossRef]
- Stuart, B.H. Infrared Spectroscopy: Fundamentals and Applications; John Wiley & Sons: Hoboken, NJ, USA, 2004; ISBN 9780470011140. [Google Scholar]
- Haris, P.I.; Severcan, F. FTIR Spectroscopic Characterization of Protein Structure in Aqueous and Non-Aqueous Media. J. Mol. Catal. B Enzym. 1999, 7, 207–221. [Google Scholar] [CrossRef]
- Hebia, C.; Bekale, L.; Chanphai, P.; Agbebavi, J.; Tajmir-Riahi, H.A. Trypsin Inhibitor Complexes with Human and Bovine Serum Albumins: TEM and Spectroscopic Analysis. J. Photochem. Photobiol. B Biol. 2014, 130, 254–259. [Google Scholar] [CrossRef]
- Di Paolo, M.L.; Pesce, C.; Lunelli, M.; Scarpa, M.; Rigo, A. N-Alkanamines as Substrates to Probe the Hydrophobic Region of Bovine Serum Amine Oxidase Active Site: A Kinetic and Spectroscopic Study. Arch. Biochem. Biophys. 2007, 465, 50–60. [Google Scholar] [CrossRef]
- Sannigrahi, A.; Chall, S.; Jawed, J.J.; Kundu, A.; Majumdar, S.; Chattopadhyay, K. Nanoparticle Induced Conformational Switch between α-Helix and β-Sheet Attenuates Immunogenic Response of MPT63. Langmuir 2018, 34, 8807–8817. [Google Scholar] [CrossRef]
- Pandya, M.J.; Cerasoli, E.; Joseph, A.; Stoneman, R.G.; Waite, E.; Woolfson, D.N. Sequence and Structural Duality: Designing Peptides to Adopt Two Stable Conformations. J. Am. Chem. Soc. 2004, 126, 17016–17024. [Google Scholar] [CrossRef]
- Buskirk, A.R.; Liu, D.R. Creating Small-Molecule-Dependent Switches to Modulate Biological Functions. Chem. Biol. 2005, 12, 151–161. [Google Scholar] [CrossRef] [PubMed]
- Ambroggio, X.I.; Kuhlman, B. Computational design of a single amino acid sequence that can switch between two distinct protein folds. J. Am. Chem. Soc. 2006, 128, 1154–1161. [Google Scholar] [CrossRef]
- Tipton, K.F.; Dixon, H.B.F. Effects of PH on Enzymes. Methods Enzymol. 1979, 63, 183–234. [Google Scholar] [CrossRef] [PubMed]
- Koudelka, G.B.; Hansen, F.B.; Ettinger, M.J. Solvent Isotope Effects and the PH Dependence of Laccase Activity under Steady-State Conditions. J. Biol. Chem. 1985, 260, 15561–15565. [Google Scholar] [CrossRef]
- Di Paolo, M.L.; Vianello, F.; Stevanato, R.; Rigo, A. Kinetic Characterization of Soybean Seedling Amine Oxidase. Arch. Biochem. Biophys. 1995, 323, 329–334. [Google Scholar] [CrossRef] [PubMed]
- Hoarau, M.; Badieyan, S.; Marsh, E.N.G. Immobilized Enzymes: Understanding Enzyme–Surface Interactions at the Molecular Level. Org. Biomol. Chem. 2017, 15, 9539–9551. [Google Scholar] [CrossRef] [PubMed]
- Greenfield, N.J. Using Circular Dichroism Spectra to Estimate Protein Secondary Structure. Nat. Protoc. 2007, 1, 2876–2890. [Google Scholar] [CrossRef]
- Miao, Q.; Nitsche, C.; Orton, H.; Overhand, M.; Otting, G.; Ubbink, M. Paramagnetic Chemical Probes for Studying Biological Macromolecules. Chem. Rev. 2022, 122, 9571–9642. [Google Scholar] [CrossRef] [PubMed]
- Bertini, I.; Luchinat, C.; Parigi, G.; Pierattelli, R. NMR Spectroscopy of Paramagnetic Metalloproteins. ChemBioChem 2005, 6, 1536–1549. [Google Scholar] [CrossRef]
- Bertini, I.; Luchinat, C.; Parigi, G.; Ravera, E. NMR of Paramagnetic Molecules: Applications to Metallobiomolecules and Models, 2nd ed.; Elsevier Science: Amsterdam, The Netherlands, 2016; ISBN 9780444634481. [Google Scholar]
- Atkins, P.; De Paula, J. Atkins’ Physical Chemistry, 8th ed.; Oxford University Press: Oxford, UK, 2007; ISBN 0198700725. [Google Scholar]
- Barker, R.; Boden, N.; Cayley, G.; Charlton, S.C.; Henson, R.; Holmes, M.C.; Kelly, I.D.; Knowles, P.F. Properties of Cupric Ions in Benzylamine Oxidase from Pig Plasma as Studied by Magnetic-Resonance and Kinetic Methods. Biochem. J. 1979, 177, 289–302. [Google Scholar] [CrossRef]
- Lunelli, M.; Di Paolo, M.L.; Biadene, M.; Calderone, V.; Battistutta, R.; Scarpa, M.; Rigo, A.; Zanotti, G. Crystal Structure of Amine Oxidase from Bovine Serum. J. Mol. Biol. 2005, 346, 991–1004. [Google Scholar] [CrossRef]
- Zanin, S.; Molinari, S.; Cozza, G.; Magro, M.; Fedele, G.; Vianello, F.; Venerando, A. Intracellular Protein Kinase CK2 Inhibition by Ferulic Acid-Based Trimodal Nanodevice. Int. J. Biol. Macromol. 2020, 165, 701–712. [Google Scholar] [CrossRef]
- Viglino, P.; Rigo, A.; Stevanato, R.; Ranieri, G.A.; Rotilio, G.; Calabrese, L. The Binding of Fluoride Ion to Bovine Cuprozinc Superoxide Dismutase as Studied by 19F Magnetic Relaxation. J. Magn. Reson. 1979, 34, 265–274. [Google Scholar] [CrossRef]
- Magro, M.; Sinigaglia, G.; Nodari, L.; Tucek, J.; Polakova, K.; Marusak, Z.; Cardillo, S.; Salviulo, G.; Russo, U.; Stevanato, R.; et al. Charge Binding of Rhodamine Derivative to OH− Stabilized Nanomaghemite: Universal Nanocarrier for Construction of Magnetofluorescent Biosensors. Acta Biomater. 2012, 8, 2068–2076. [Google Scholar] [CrossRef]
- Vianello, F.; Miotto, G.; Cambria, M.T.; Lima, G.P.P.; Vanzani, P.; Di Paolo, M.L. Kinetic Role of a Histidine Residue in the T1 Copper Site of the Laccase from Rigidoporus Lignosus. J. Mol. Catal. B Enzym. 2014, 99, 34–42. [Google Scholar] [CrossRef]
- Stevanato, R.; Mondovi’, B.; Sabatini, S.; Rigo, A. Spectrophotometric Assay for Total Polyamines by Immobilized Amine Oxidases. Anal. Chim. Acta 1990, 237, 391–397. [Google Scholar] [CrossRef]
- Swift, T.J.; Connick, R.E. NMR-Relaxation Mechanisms of O17 in Aqueous Solutions of Paramagnetic Cations and the Lifetime of Water Molecules in the First Coordination Sphere. J. Chem. Phys. 2004, 37, 307. [Google Scholar] [CrossRef]
- Bloembergen, N.; Purcell, E.M.; Pound, R. V Relaxation Effects in Nuclear Magnetic Resonance Absorption. Phys. Rev. 1948, 73, 712. [Google Scholar] [CrossRef]
- Solomon, I. Relaxation Processes in a System of Two Spins. Phys. Rev. 1955, 99, 559. [Google Scholar] [CrossRef]
- Dwek, R.A. Nuclear Magnetic Resonance (N.M.R.) in Biochemistry: Applications to Enzyme Systems; Clarendon Press: Oxford, UK, 1973; ISBN 0198546149. [Google Scholar]
- Mildvan, A.S.; Cohn, M. Aspects of Enzyme Mechanisms Studied by Nuclear Spin Relaxation Induced by Paramagnetic Probes. Adv. Enzymol. Relat. Areas Mol. Biol. 1970, 33, 1–70. [Google Scholar] [CrossRef]
- Bertini, I.; Luchinat, C. NMR of Paramagnetic Molecules in Biological Systems; Benjamin/Cummings Pub. Co.: Menlo Park, CA, USA, 1986; ISBN 080530780X. [Google Scholar]
- Nowak, T.; Maurer, P.J. Fluoride Inhibition of Yeast Enolase 2. Structural and Kinetic Properties of the Ligand Complexes Determined by Nuclear Relaxation Rate Studies. Biochemistry 1981, 20, 6901–6911. [Google Scholar] [CrossRef]
- Scherer, P.; Fischer, S.F. Debye–Hückel Theory. In Theoretical Molecular Biophysics; Springer: Berlin/Heidelberg, Germany, 2010; pp. 45–59. [Google Scholar]








| α-Helix (%) | β-Sheet (%) | β-Turn (%) | Others (%) | |
|---|---|---|---|---|
| Native BSAO | 10 ± 5 | 27 ± 3 | 10 ± 1 | 53 ± 3 |
| SAMN@TA@BSAO | 5 ± 1 | 32 ± 2 | 11 ± 1 | 52 ± 4 |
| α-Helix (%) | β-Sheet (%) | β-Turn (%) | Others (%) | |
|---|---|---|---|---|
| Native BSAO | 10 ± 1 | 29 ± 2 | 12 ± 1 | 49 ± 3 |
| SAMN@TA@BSAO | 3 ± 1 | 34 ± 2 | 13 ± 2 | 50 ± 4 |
| Magnetic Field (Tesla) | ||||||
|---|---|---|---|---|---|---|
| pH | 0.42 T | 7.4 T | ||||
| 19F− | 1H2O | 19F− | ||||
| R1 (M−1s−1) × 10−4 | R2 (M−1s−1) × 10−4 | R1 (M−1s−1) × 10−4 | R2 (M−1s−1) × 10−4 | R1 (M−1s−1) × 10−4 | R2 (M−1s−1) × 10−4 | |
| 5.2 | 2.3 | 7.2 | 1.0 | 2.7 | 2.3 | 7.6 |
| 7.0 | 0.53 | 5.2 | 0.95 | 1.4 | 0.1 | 4.8 |
| 9.0 | 0.50 | 2.6 | 1.5 | 2.9 | 0.1 | 3.4 |
Publisher’s Note: MDPI stays neutral with regard to jurisdictional claims in published maps and institutional affiliations. |
© 2022 by the authors. Licensee MDPI, Basel, Switzerland. This article is an open access article distributed under the terms and conditions of the Creative Commons Attribution (CC BY) license (https://creativecommons.org/licenses/by/4.0/).
Share and Cite
Rilievo, G.; Cecconello, A.; Molinari, S.; Venerando, A.; Rutigliano, L.; Govardhan, G.T.; Kariyawasam, D.H.; Arusei, R.J.; Zennaro, L.; Di Paolo, M.L.; et al. Acidic Shift of Optimum pH of Bovine Serum Amine Oxidase upon Immobilization onto Nanostructured Ferric Tannates. Int. J. Mol. Sci. 2022, 23, 12172. https://doi.org/10.3390/ijms232012172
Rilievo G, Cecconello A, Molinari S, Venerando A, Rutigliano L, Govardhan GT, Kariyawasam DH, Arusei RJ, Zennaro L, Di Paolo ML, et al. Acidic Shift of Optimum pH of Bovine Serum Amine Oxidase upon Immobilization onto Nanostructured Ferric Tannates. International Journal of Molecular Sciences. 2022; 23(20):12172. https://doi.org/10.3390/ijms232012172
Chicago/Turabian StyleRilievo, Graziano, Alessandro Cecconello, Simone Molinari, Andrea Venerando, Lavinia Rutigliano, Gayathri T. Govardhan, Dinusha H. Kariyawasam, Ruth J. Arusei, Lucio Zennaro, Maria L. Di Paolo, and et al. 2022. "Acidic Shift of Optimum pH of Bovine Serum Amine Oxidase upon Immobilization onto Nanostructured Ferric Tannates" International Journal of Molecular Sciences 23, no. 20: 12172. https://doi.org/10.3390/ijms232012172
APA StyleRilievo, G., Cecconello, A., Molinari, S., Venerando, A., Rutigliano, L., Govardhan, G. T., Kariyawasam, D. H., Arusei, R. J., Zennaro, L., Di Paolo, M. L., Agostinelli, E., Vianello, F., & Magro, M. (2022). Acidic Shift of Optimum pH of Bovine Serum Amine Oxidase upon Immobilization onto Nanostructured Ferric Tannates. International Journal of Molecular Sciences, 23(20), 12172. https://doi.org/10.3390/ijms232012172

