Intron-Dependent or Independent Pseudouridylation of Precursor tRNA Containing Atypical Introns in Cyanidioschyzon merolae
Abstract
1. Introduction
2. Results
2.1. Inferred Secondary Structure of Pre-tRNAIle(UAU) from C. merolae
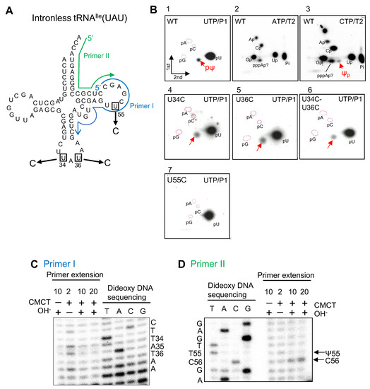
2.2. Analysis of Pseudouridine Formation in Intronless tRNAIle(UAU) by cmPus1 Candidate
2.3. CmPus4 Possesses a tRNA Ψ55 Synthase Activity
2.4. Analysis of Pseudouridine Formation in Pre-tRNAIle(UAU) by cmPus1 In Vitro
2.5. Analysis of cmPus4 Mediated Pseudouridine Formation in Pre-tRNAIle(UAU) In Vitro
2.6. No RT-PCR Products Derived from Pre-tRNAIle(UAU) Containing the D-Intron and D-T-Intron Were Detected
2.7. Position of Ψ in Native tRNAIle(UAU)
3. Discussion
4. Materials and Methods
4.1. Cell Culture
4.2. Construction of the Expression Vector
4.3. Preparation of the cmPus1 and cmPus4 Gene Product
4.4. tRNA Preparation
4.5. Detection of Pseudouridine Formation by Two-Dimensional Thin Layer Chromatography (2D-TLC)
4.6. RNA Isolation
4.7. CMCT Modification and Reverse Transcription
4.8. Reverse Transcription Polymerase Chain Reaction (RT-PCR) and DNA Sequencing
Supplementary Materials
Author Contributions
Funding
Institutional Review Board Statement
Informed Consent Statement
Data Availability Statement
Acknowledgments
Conflicts of Interest
References
- Hopper, A.K.; Phizicky, E.M. TRNA Transfers to the Limelight. Genes Dev. 2003, 17, 162–180. [Google Scholar] [CrossRef] [PubMed]
- Kessler, A.C.; Silveira D’almeida, G.; Alfonzo, J.D. The Role of Intracellular Compartmentalization on TRNA Processing and Modification. RNA Biol. 2018, 15, 554–566. [Google Scholar] [CrossRef] [PubMed]
- Jiang, H.Q.; Motorin, Y.; Jin, Y.X.; Grosjean, H. Pleiotropic Effects of Intron Removal on Base Modification Pattern of Yeast TRNAPhe: An in Vitro Study. Nucleic Acids Res. 1997, 25, 2694–2701. [Google Scholar] [CrossRef] [PubMed]
- Grosjean, H.; Szweykowska-Kulinska, Z.; Motorin, Y.; Fasiolo, F.; Simos, G. Intron-Dependent Enzymatic Formation of Modified Nucleosides in Eukaryotic TRNAs: A Review. Biochimie 1997, 79, 293–302. [Google Scholar] [CrossRef]
- Stange, N.; Beier, H. A Cell-Free Plant Extract for Accurate Pre-TRNA Processing, Splicing and Modification. EMBO J. 1987, 6, 2811–2818. [Google Scholar] [CrossRef]
- Nishikura, K.; de Robertis, E.M. RNA Processing in Microinjected Xenopus Oocytes: Sequential Addition of Base Modifications in a Spliced Transfer RNA. J. Mol. Biol. 1981, 145, 405–420. [Google Scholar] [CrossRef]
- Johnson, P.F.; Abelson, J. The Yeast TRNATyr Gene Intron Is Essential for Correct Modification of Its TRNA Product. Nature 1983, 302, 681–687. [Google Scholar] [CrossRef]
- Etcheverry, T.; Colby, D.; Guthrie, C. A Precursor to a Minor Species of Yeast TRNASer Contains an Intervening Sequence. Cell 1979, 18, 11–26. [Google Scholar] [CrossRef]
- Masson, J.M.; Meuris, P.; Grunstein, M.; Abelson, J.; Miller, J.H. Expression of a Set of Synthetic Suppressor TRNA(Phe) Genes in Saccharomyces Cerevisiae. Proc. Natl. Acad. Sci. USA 1987, 84, 6815–6919. [Google Scholar] [CrossRef]
- Melton, D.A.; de Robertis, E.M.; Cortese, R. Order and Intracellular Location of the Events Involved in the Maturation of a Spliced TRNA. Nature 1980, 284, 143–148. [Google Scholar] [CrossRef]
- Strobel, M.C.; Abelson, J. Effect of Intron Mutations on Processing and Function of Saccharomyces Cerevisiae SUP53 TRNA in Vitro and in Vivo. Mol. Cell Biol. 1986, 6, 2663–2673. [Google Scholar] [CrossRef] [PubMed]
- Szweykowska-Kulinska, Z.; Beier, H. Sequence and Structure Requirements for the Biosynthesis of Pseudouridine (Psi 35) in Plant Pre-TRNA(Tyr). EMBO J. 1992, 11, 1907–1912. [Google Scholar] [CrossRef] [PubMed]
- Spenkuch, F.; Motorin, Y.; Helm, M. Pseudouridine: Still Mysterious, but Never a Fake (Uridine)! RNA Biol. 2014, 11, 1540–1554. [Google Scholar] [CrossRef] [PubMed]
- Simos, G.; Tekotte, H.; Grosjean, H.; Segref, A.; Sharma, K.; Tollervey, D.; Hurt, E.C. Nuclear Pore Proteins Are Involved in the Biogenesis of Functional TRNA. EMBO J. 1996, 15, 2270–2284. [Google Scholar] [CrossRef] [PubMed]
- Motorin, Y.; Keith, G.; Simon, C.; Foiret, D.; Simos, G.; Hurt, E.; Grosjean, H. The Yeast TRNA:Pseudouridine Synthase Pus1p Displays a Multisite Substrate Specificity. RNA 1998, 4, 856–869. [Google Scholar] [CrossRef]
- Becker, H.; Motorin, Y.; Planta, R.J.; Grosjean, H. The Yeast Gene YNL292w Encodes a Pseudouridine Synthase (Pus4) Catalyzing the Formation of Psi55 in Both Mitochondrial and Cytoplasmic TRNAs. Nucleic Acids Res. 1997, 25, 4493–4499. [Google Scholar] [CrossRef]
- Lecointe, F.; Namy, O.; Hatin, I.; Simos, G.; Rousset, J.-P.; Grosjean, H. Lack of Pseudouridine 38/39 in the Anticodon Arm of Yeast Cytoplasmic TRNA Decreases in Vivo Recoding Efficiency. J. Biol. Chem. 2002, 277, 30445–30453. [Google Scholar] [CrossRef]
- Behm-Ansmant, I.; Massenet, S.; Immel, F.; Patton, J.R.; Motorin, Y.; Branlant, C. A Previously Unidentified Activity of Yeast and Mouse RNA:Pseudouridine Synthases 1 (Pus1p) on TRNAs. RNA 2006, 12, 1583–1593. [Google Scholar] [CrossRef]
- Szweykowska-Kulinska, Z.; Senger, B.; Keith, G.; Fasiolo, F.; Grosjean, H. Intron-Dependent Formation of Pseudouridines in the Anticodon of Saccharomyces Cerevisiae Minor TRNA(Ile). EMBO J. 1994, 13, 4636–4644. [Google Scholar] [CrossRef]
- Matsuzaki, M.; Misumi, O.; Shin-i, T.; Maruyama, S.; Takahara, M.; Miyagishima, S.; Mori, T.; Nishida, K.; Yagisawa, F.; Nishida, K.; et al. Genome Sequence of the Ultrasmall Unicellular Red Alga Cyanidioschyzon Merolae 10D. Nature 2004, 428, 653–657. [Google Scholar] [CrossRef]
- Soma, A.; Onodera, A.; Sugahara, J.; Kanai, A.; Yachie, N.; Tomita, M.; Kawamura, F.; Sekine, Y. Permuted TRNA Genes Expressed via a Circular RNA Intermediate in Cyanidioschyzon Merolae. Science 2007, 318, 450–453. [Google Scholar] [CrossRef] [PubMed]
- Marck, C.; Grosjean, H. TRNomics: Analysis of TRNA Genes from 50 Genomes of Eukarya, Archaea, and Bacteria Reveals Anticodon-Sparing Strategies and Domain-Specific Features. RNA 2002, 8, 1189–1232. [Google Scholar] [CrossRef] [PubMed]
- Soma, A.; Sugahara, J.; Onodera, A.; Yachie, N.; Kanai, A.; Watanabe, S.; Yoshikawa, H.; Ohnuma, M.; Kuroiwa, H.; Kuroiwa, T.; et al. Identification of Highly-Disrupted TRNA Genes in Nuclear Genome of the Red Alga, Cyanidioschyzon Merolae 10D. Sci. Rep. 2013, 3, 2321. [Google Scholar] [CrossRef] [PubMed]
- Motorin, Y.; Muller, S.; Behm-Ansmant, I.; Branlant, C. Identification of Modified Residues in RNAs by Reverse Transcription-Based Methods. Methods Enzymol. 2007, 425, 21–53. [Google Scholar] [CrossRef]
- Marck, C.; Grosjean, H. Identification of BHB Splicing Motifs in Intron-Containing TRNAs from 18 Archaea: Evolutionary Implications. RNA 2003, 9, 1516–1531. [Google Scholar] [CrossRef]
- Juhling, F.; Morl, M.; Hartmann, R.K.; Sprinzl, M.; Stadler, P.F.; Putz, J. TRNAdb 2009: Compilation of TRNA Sequences and TRNA Genes. Nucleic Acids Res. 2009, 37, D159–D162. [Google Scholar] [CrossRef]
- Massenet, S.; Motorin, Y.; Lafontaine, D.L.; Hurt, E.C.; Grosjean, H.; Branlant, C. Pseudouridine Mapping in the Saccharomyces Cerevisiae Spliceosomal U Small Nuclear RNAs (SnRNAs) Reveals That Pseudouridine Synthase Pus1p Exhibits a Dual Substrate Specificity for U2 SnRNA and TRNA. Mol. Cell Biol. 1999, 19, 2142–2154. [Google Scholar] [CrossRef]
- Czekay, D.P.; Kothe, U. H/ACA Small Ribonucleoproteins: Structural and Functional Comparison Between Archaea and Eukaryotes. Front. Microbiol. 2021, 12, 654370. [Google Scholar] [CrossRef]
- Sprinzl, M.; Horn, C.; Brown, M.; Ioudovitch, A.; Steinberg, S. Compilation of TRNA Sequences and Sequences of TRNA Genes. Nucleic Acids Res. 1998, 26, 148–153. [Google Scholar] [CrossRef]
- Dunin-Horkawicz, S.; Czerwoniec, A.; Gajda, M.J.; Feder, M.; Grosjean, H.; Bujnicki, J.M. MODOMICS: A Database of RNA Modification Pathways. Nucleic Acids Res. 2006, 34, D145–D149. [Google Scholar] [CrossRef]
- Roovers, M.; Hale, C.; Tricot, C.; Terns, M.P.; Terns, R.M.; Grosjean, H.; Droogmans, L. Formation of the Conserved Pseudouridine at Position 55 in Archaeal TRNA. Nucleic Acids Res. 2006, 34, 4293–4301. [Google Scholar] [CrossRef] [PubMed]
- Watanabe, Y.; Gray, M.W. Evolutionary Appearance of Genes Encoding Proteins Associated with Box H/ACA SnoRNAs: Cbf5p in Euglena Gracilis, an Early Diverging Eukaryote, and Candidate Gar1p and Nop10p Homologs in Archaebacteria. Nucleic Acids Res. 2000, 28, 2342–2352. [Google Scholar] [CrossRef] [PubMed][Green Version]
- Muller, S.; Fourmann, J.-B.; Loegler, C.; Charpentier, B.; Branlant, C. Identification of Determinants in the Protein Partners ACBF5 and ANOP10 Necessary for the TRNA:Psi55-Synthase and RNA-Guided RNA:Psi-Synthase Activities. Nucleic Acids Res. 2007, 35, 5610–5624. [Google Scholar] [CrossRef] [PubMed]
- Gurha, P.; Gupta, R. Archaeal Pus10 Proteins Can Produce Both Pseudouridine 54 and 55 in TRNA. RNA 2008, 14, 2521–2527. [Google Scholar] [CrossRef] [PubMed]
- Conrad, J.; Niu, L.; Rudd, K.; Lane, B.G.; Ofengand, J. 16S Ribosomal RNA Pseudouridine Synthase RsuA of Escherichia Coli: Deletion, Mutation of the Conserved Asp102 Residue, and Sequence Comparison among All Other Pseudouridine Synthases. RNA 1999, 5, 751–763. [Google Scholar] [CrossRef]
- Nurse, K.; Wrzesinski, J.; Bakin, A.; Lane, B.G.; Ofengand, J. Purification, Cloning, and Properties of the TRNA Psi 55 Synthase from Escherichia Coli. RNA 1995, 1, 102–112. [Google Scholar]
- Kammen, H.O.; Marvel, C.C.; Hardy, L.; Penhoet, E.E. Purification, Structure, and Properties of Escherichia Coli TRNA Pseudouridine Synthase I. J. Biol. Chem. 1988, 263, 2255–2263. [Google Scholar] [CrossRef]
- Huang, L.; Ku, J.; Pookanjanatavip, M.; Gu, X.; Wang, D.; Greene, P.J.; Santi, D.V. Identification of Two Escherichia Coli Pseudouridine Synthases That Show Multisite Specificity for 23S RNA. Biochemistry 1998, 37, 15951–15957. [Google Scholar] [CrossRef]
- Wrzesinski, J.; Nurse, K.; Bakin, A.; Lane, B.G.; Ofengand, J. A Dual-Specificity Pseudouridine Synthase: An Escherichia Coli Synthase Purified and Cloned on the Basis of Its Specificity for Psi 746 in 23S RNA Is Also Specific for Psi 32 in TRNA(Phe). RNA 1995, 1, 437–448. [Google Scholar]
- Behm-Ansmant, I.; Urban, A.; Ma, X.; Yu, Y.-T.; Motorin, Y.; Branlant, C. The Saccharomyces Cerevisiae U2 SnRNA:Pseudouridine-Synthase Pus7p Is a Novel Multisite-Multisubstrate RNA:Psi-Synthase Also Acting on TRNAs. RNA 2003, 9, 1371–1382. [Google Scholar] [CrossRef]
- Ma, X.; Zhao, X.; Yu, Y.-T. Pseudouridylation (Psi) of U2 SnRNA in S. Cerevisiae Is Catalyzed by an RNA-Independent Mechanism. EMBO J. 2003, 22, 1889–1897. [Google Scholar] [CrossRef] [PubMed]
- Hayashi, S.; Mori, S.; Suzuki, T.; Suzuki, T.; Yoshihisa, T. Impact of Intron Removal from TRNA Genes on Saccharomyces Cerevisiae. Nucleic Acids Res. 2019, 47, 5936–5949. [Google Scholar] [CrossRef] [PubMed]
- Huang, B.; Johansson, M.J.O.; Byström, A.S. An Early Step in Wobble Uridine TRNA Modification Requires the Elongator Complex. RNA 2005, 11, 424–436. [Google Scholar] [CrossRef] [PubMed]
- Johansson, M.J.O.; Esberg, A.; Huang, B.; Björk, G.R.; Byström, A.S. Eukaryotic Wobble Uridine Modifications Promote a Functionally Redundant Decoding System. Mol. Cell Biol. 2008, 28, 3301–3312. [Google Scholar] [CrossRef]
- Allen, M.B. Studies with Cyanidium Caldarium, an Anomalously Pigmented Chlorophyte. Arch. Für Mikrobiol. 1959, 32, 270–277. [Google Scholar] [CrossRef]
- Doyle, J.; Doyle, J. Isolation of Plant DNA from Fresh Tissue. Focus 1990, 12, 39–40. [Google Scholar]
- Tomikawa, C.; Yokogawa, T.; Kanai, T.; Hori, H. N7-Methylguanine at Position 46 (M7G46) in TRNA from Thermus Thermophilus Is Required for Cell Viability at High Temperatures through a TRNA Modification Network. Nucleic Acids Res. 2010, 38, 942–952. [Google Scholar] [CrossRef]
- Tomikawa, C.; Auxilien, S.; Guérineau, V.; Yoshioka, Y.; Miyoshi, K.; Hori, H.; Fourmy, D.; Takai, K.; Yoshizawa, S. Characterization of Redundant TRNAIles with CAU and UAU Anticodons in Lactobacillus Plantarum. J. Biochem. 2018, 163, 233–241. [Google Scholar] [CrossRef]
- Chen, J.; Patton, J.R. Cloning and characterization of a mammalian pseudouridine synthase. RNA 1999, 5, 409–419. [Google Scholar] [CrossRef]









Publisher’s Note: MDPI stays neutral with regard to jurisdictional claims in published maps and institutional affiliations. |
© 2022 by the authors. Licensee MDPI, Basel, Switzerland. This article is an open access article distributed under the terms and conditions of the Creative Commons Attribution (CC BY) license (https://creativecommons.org/licenses/by/4.0/).
Share and Cite
Nagato, Y.; Tomikawa, C.; Yamaji, H.; Soma, A.; Takai, K. Intron-Dependent or Independent Pseudouridylation of Precursor tRNA Containing Atypical Introns in Cyanidioschyzon merolae. Int. J. Mol. Sci. 2022, 23, 12058. https://doi.org/10.3390/ijms232012058
Nagato Y, Tomikawa C, Yamaji H, Soma A, Takai K. Intron-Dependent or Independent Pseudouridylation of Precursor tRNA Containing Atypical Introns in Cyanidioschyzon merolae. International Journal of Molecular Sciences. 2022; 23(20):12058. https://doi.org/10.3390/ijms232012058
Chicago/Turabian StyleNagato, Yasuha, Chie Tomikawa, Hideyuki Yamaji, Akiko Soma, and Kazuyuki Takai. 2022. "Intron-Dependent or Independent Pseudouridylation of Precursor tRNA Containing Atypical Introns in Cyanidioschyzon merolae" International Journal of Molecular Sciences 23, no. 20: 12058. https://doi.org/10.3390/ijms232012058
APA StyleNagato, Y., Tomikawa, C., Yamaji, H., Soma, A., & Takai, K. (2022). Intron-Dependent or Independent Pseudouridylation of Precursor tRNA Containing Atypical Introns in Cyanidioschyzon merolae. International Journal of Molecular Sciences, 23(20), 12058. https://doi.org/10.3390/ijms232012058

