Interaction of MRPL9 and GGCT Promotes Cell Proliferation and Migration by Activating the MAPK/ERK Pathway in Papillary Thyroid Cancer
Abstract
1. Introduction
2. Results
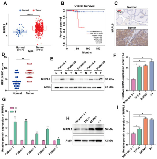
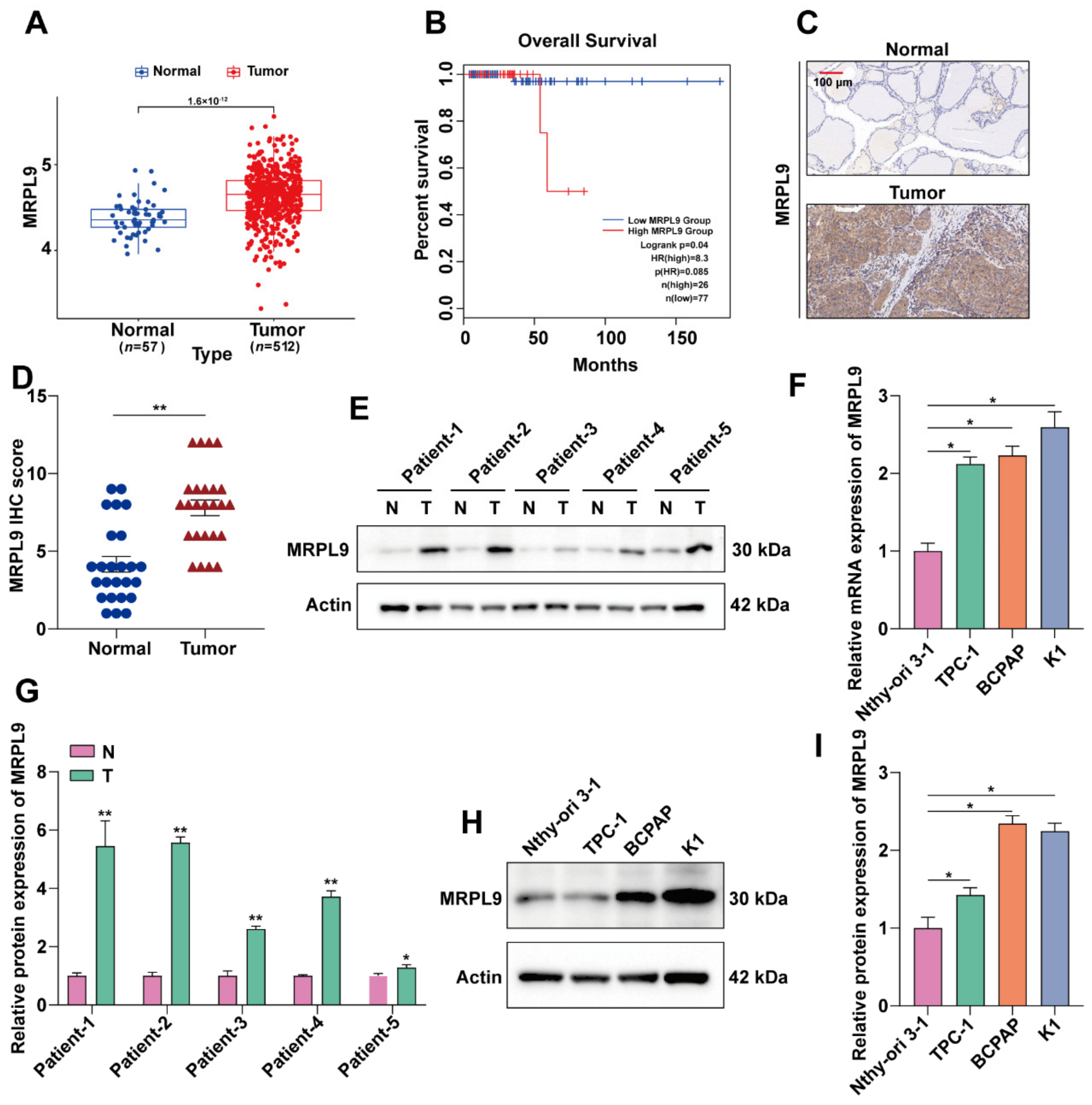
2.1. MRPL9 Is Highly Expressed in PTC
2.2. MRPL9 Promotes the Proliferation and Migration of PTC Cells
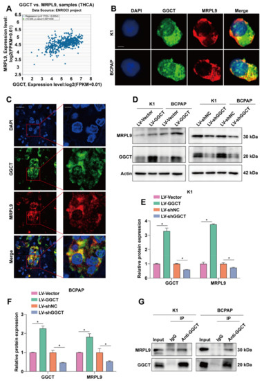
2.3. Interaction between GGCT and MRPL9
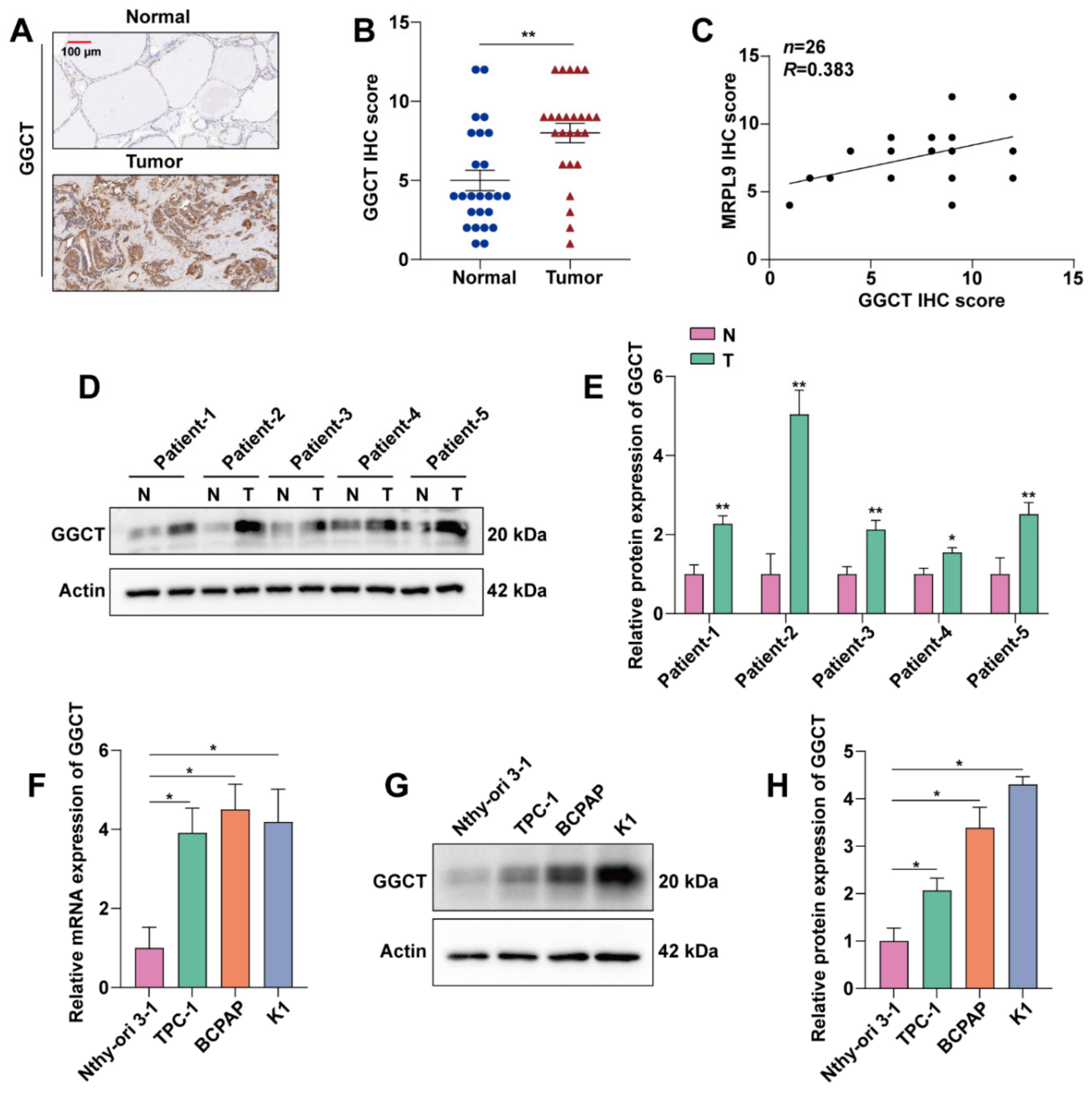
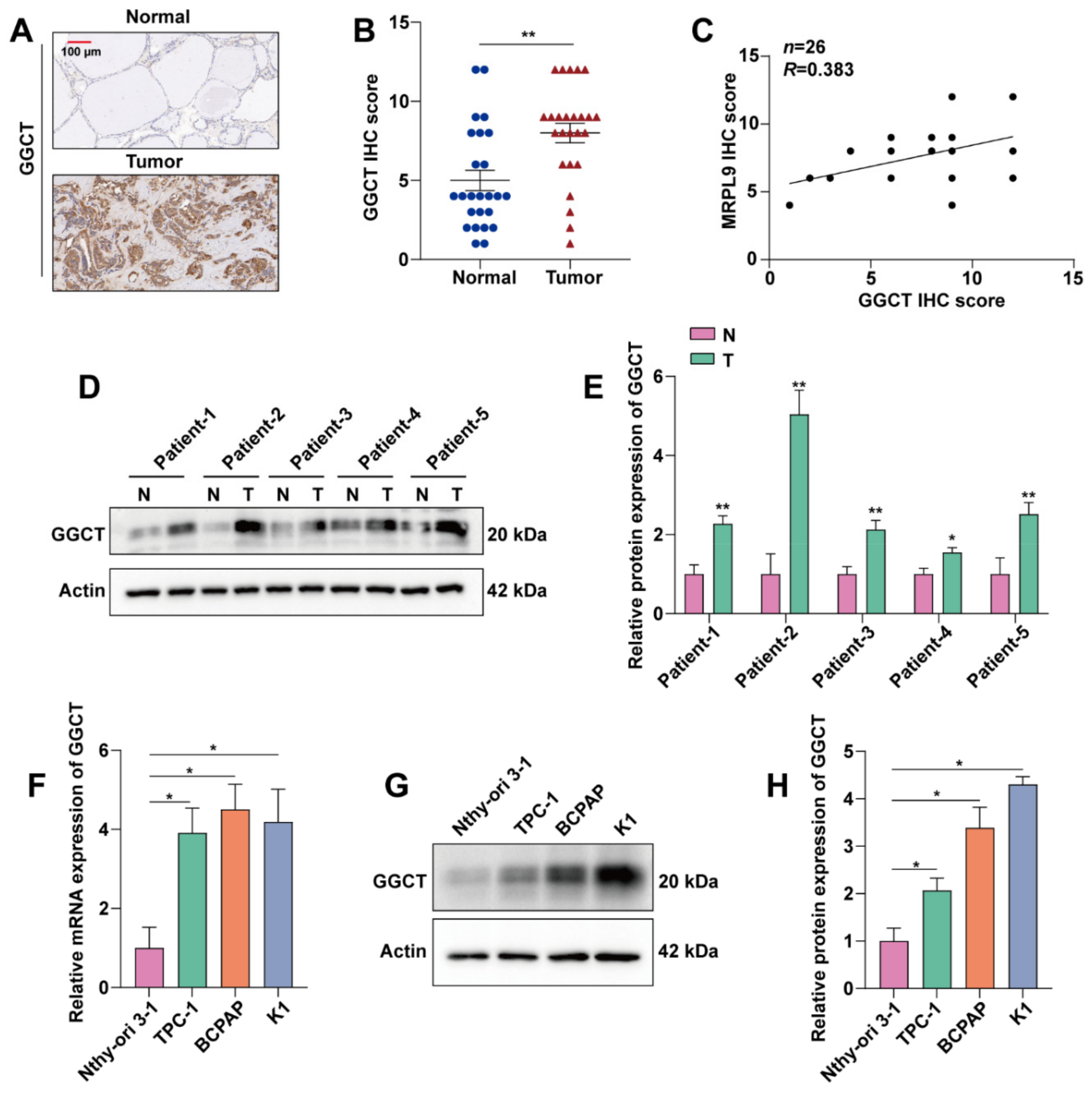
2.4. GGCT Is Highly Expressed in PTC
2.5. GGCT Regulates the MAPK/ERK Signaling Pathway by Interacting with MRPL9
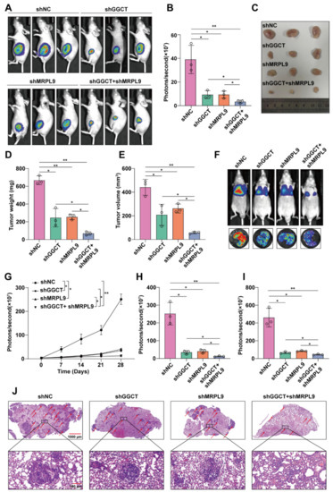
2.6. Knockdown of GGCT and MRPL9 Inhibited Tumor Growth and Metastasis In Vivo
3. Discussion
4. Materials and Methods
4.1. Clinical Samples
4.2. Cell Culture
4.3. Plasmid Construction and Lentivirus Assay
4.4. Quantitative Real-Time PCR(qRT-PCR) Assay
4.5. Western Blot Assay
4.6. Transwell Assay
4.7. Wound Healing Assay
4.8. Colony Formation Assay
4.9. Immunofluorescence Assay
4.10. Co-Immunoprecipitation (Co-IP) Assay
4.11. Mouse Model
4.12. Hematoxylin-Eosin (H&E) Staining and Immunohistochemistry (IHC) Assay
4.13. Paraffin Section Immunofluorescence Homologous Double Labeling Assay
4.14. Bionformatic Analysis
4.15. Statistical Analysis
Supplementary Materials
Author Contributions
Funding
Institutional Review Board Statement
Informed Consent Statement
Data Availability Statement
Acknowledgments
Conflicts of Interest
References
- Siegel, R.L.; Miller, K.D.; Jemal, A. Cancer statistics, 2020. CA Cancer J. Clin. 2020, 70, 7–30. [Google Scholar] [CrossRef] [PubMed]
- McQueen, A.S.; Bhatia, K.S. Thyroid nodule ultrasound: Technical advances and future horizons. Insights Imaging 2015, 6, 173–188. [Google Scholar] [CrossRef] [PubMed]
- Morris, L.G.; Tuttle, R.M.; Davies, L. Changing Trends in the Incidence of Thyroid Cancer in the United States. JAMA Otolaryngol. Head Neck Surg. 2016, 142, 709–711. [Google Scholar] [CrossRef] [PubMed]
- Davies, L.; Welch, H.G. Current thyroid cancer trends in the United States. JAMA Otolaryngol. Head Neck Surg. 2014, 140, 317–322. [Google Scholar] [CrossRef]
- Papaioannou, M.; Chorti, A.G.; Chatzikyriakidou, A.; Giannoulis, K.; Bakkar, S.; Papavramidis, T.S. MicroRNAs in Papillary Thyroid Cancer: What Is New in Diagnosis and Treatment. Front. Oncol. 2021, 11, 755097. [Google Scholar] [CrossRef]
- Ito, Y.; Miyauchi, A.; Kihara, M.; Fukushima, M.; Higashiyama, T.; Miya, A. Overall Survival of Papillary Thyroid Carcinoma Patients: A Single-Institution Long-Term Follow-Up of 5897 Patients. World J. Surg. 2018, 42, 615–622. [Google Scholar] [CrossRef]
- Nixon, I.J.; Simo, R.; Newbold, K.; Rinaldo, A.; Suarez, C.; Kowalski, L.P.; Silver, C.; Shah, J.P.; Ferlito, A. Management of Invasive Differentiated Thyroid Cancer. Thyroid 2016, 26, 1156–1166. [Google Scholar] [CrossRef]
- Prete, A.; Borges de Souza, P.; Censi, S.; Muzza, M.; Nucci, N.; Sponziello, M. Update on Fundamental Mechanisms of Thyroid Cancer. Front. Endocrinol. 2020, 11, 102. [Google Scholar] [CrossRef]
- Mai, N.; Chrzanowska-Lightowlers, Z.M.; Lightowlers, R.N. The process of mammalian mitochondrial protein synthesis. Cell Tissue Res. 2017, 367, 5–20. [Google Scholar] [CrossRef]
- Koc, E.C.; Cimen, H.; Kumcuoglu, B.; Abu, N.; Akpinar, G.; Haque, M.E.; Spremulli, L.L.; Koc, H. Identification and characterization of CHCHD1, AURKAIP1, and CRIF1 as new members of the mammalian mitochondrial ribosome. Front. Physiol. 2013, 4, 183. [Google Scholar] [CrossRef]
- Mixão, V.; Hegedűsová, E.; Saus, E.; Pryszcz, L.P.; Cillingová, A.; Nosek, J.; Gabaldón, T. Genome analysis of Candida subhashii reveals its hybrid nature and dual mitochondrial genome conformations. DNA Res. 2021, 28, dsab006. [Google Scholar] [CrossRef]
- Liu, J.; Lu, J.; Li, W. A Comprehensive Prognostic and Immunological Analysis of a New Three-Gene Signature in Hepatocellular Carcinoma. Stem Cells Int. 2021, 2021, 5546032. [Google Scholar] [CrossRef]
- Tang, B.; Zhu, J.; Zhao, Z.; Lu, C.; Liu, S.; Fang, S.; Zheng, L.; Zhang, N.; Chen, M.; Xu, M.; et al. Diagnosis and prognosis models for hepatocellular carcinoma patient’s management based on tumor mutation burden. J. Adv. Res. 2021, 33, 153–165. [Google Scholar] [CrossRef]
- Vishnubalaji, R.; Alajez, N.M. Transcriptional landscape associated with TNBC resistance to neoadjuvant chemotherapy revealed by single-cell RNA-seq. Mol. Ther. Oncolytics 2021, 23, 151–162. [Google Scholar] [CrossRef]
- Liu, Y.; Hyde, A.S.; Simpson, M.A.; Barycki, J.J. Emerging regulatory paradigms in glutathione metabolism. Adv. Cancer Res. 2014, 122, 69–101. [Google Scholar]
- Orlowski, M.; Meister, A. The gamma-glutamyl cycle: A possible transport system for amino acids. Proc. Natl. Acad. Sci. USA 1970, 67, 1248–1255. [Google Scholar] [CrossRef]
- Oakley, A.J.; Yamada, T.; Liu, D.; Coggan, M.; Clark, A.G.; Board, P.G. The identification and structural characterization of C7orf24 as gamma-glutamyl cyclotransferase. An essential enzyme in the gamma-glutamyl cycle. J. Biol. Chem. 2008, 283, 22031–22042. [Google Scholar] [CrossRef]
- Xu, L.; Geman, D.; Winslow, R.L. Large-scale integration of cancer microarray data identifies a robust common cancer signature. BMC Bioinform. 2007, 8, 275. [Google Scholar] [CrossRef]
- Kageyama, S.; Isono, T.; Iwaki, H.; Wakabayashi, Y.; Okada, Y.; Kontani, K.; Yoshimura, K.; Terai, A.; Arai, Y.; Yoshiki, T. Identification by proteomic analysis of calreticulin as a marker for bladder cancer and evaluation of the diagnostic accuracy of its detection in urine. Clin. Chem. 2004, 50, 857–866. [Google Scholar] [CrossRef]
- Kageyama, S.; Iwaki, H.; Inoue, H.; Isono, T.; Yuasa, T.; Nogawa, M.; Maekawa, T.; Ueda, M.; Kajita, Y.; Ogawa, O.; et al. A novel tumor-related protein, C7orf24, identified by proteome differential display of bladder urothelial carcinoma. Proteomics Clin. Appl. 2007, 1, 192–199. [Google Scholar] [CrossRef]
- Gromov, P.; Gromova, I.; Friis, E.; Timmermans-Wielenga, V.; Rank, F.; Simon, R.; Sauter, G.; Moreira, J.M. Proteomic profiling of mammary carcinomas identifies C7orf24, a gamma-glutamyl cyclotransferase, as a potential cancer biomarker. J. Proteome Res. 2010, 9, 3941–3953. [Google Scholar] [CrossRef]
- Huang, Q.; Zhou, Y.; Li, Y.; Liao, Z. GGCT promotes colorectal cancer migration and invasion via epithelial-mesenchymal transition. Oncol. Lett. 2020, 20, 1063–1070. [Google Scholar] [CrossRef]
- Zhang, W.; Chen, L.; Xiang, H.; Hu, C.; Shi, W.; Dong, P.; Lv, W. Knockdown of GGCT inhibits cell proliferation and induces late apoptosis in human gastric cancer. BMC Biochem. 2016, 17, 19. [Google Scholar] [CrossRef]
- Takagi, H.; Ii, H.; Kageyama, S.; Hanada, E.; Taniguchi, K.; Yoshiya, T.; Chano, T.; Kawauchi, A.; Nakata, S. Blockade of γ-Glutamylcyclotransferase Enhances Docetaxel Growth Inhibition of Prostate Cancer Cells. Anticancer Res. 2019, 39, 4811–4816. [Google Scholar] [CrossRef]
- Shen, S.H.; Yu, N.; Liu, X.Y.; Tan, G.W.; Wang, Z.X. Gamma-glutamylcyclotransferase promotes the growth of human glioma cells by activating Notch-Akt signaling. Biochem. Biophys. Res. Commun. 2016, 471, 616–620. [Google Scholar] [CrossRef]
- Li, H.N.; Zhang, H.M.; Li, X.R.; Wang, J.; Xu, T.; Li, S.Y.; Dong, M.L.; Wang, G.; Cui, X.Q.; Yang, X.; et al. MiR-205-5p/GGCT Attenuates Growth and Metastasis of Papillary Thyroid Cancer by Regulating CD44. Endocrinology 2022, 163, bqac022. [Google Scholar] [CrossRef]
- Zaballos, M.A.; Santisteban, P. Key signaling pathways in thyroid cancer. J. Endocrinol. 2017, 235, R43–R61. [Google Scholar] [CrossRef]
- Laha, D.; Nilubol, N.; Boufraqech, M. New Therapies for Advanced Thyroid Cancer. Front. Endocrinol. 2020, 11, 82. [Google Scholar] [CrossRef]
- Kimura, E.T.; Nikiforova, M.N.; Zhu, Z.; Knauf, J.A.; Nikiforov, Y.E.; Fagin, J.A. High prevalence of BRAF mutations in thyroid cancer: Genetic evidence for constitutive activation of the RET/PTC-RAS-BRAF signaling pathway in papillary thyroid carcinoma. Cancer Res. 2003, 63, 1454–1457. [Google Scholar]
- Soares, P.; Trovisco, V.; Rocha, A.S.; Lima, J.; Castro, P.; Preto, A.; Máximo, V.; Botelho, T.; Seruca, R.; Sobrinho-Simões, M. BRAF mutations and RET/PTC rearrangements are alternative events in the etiopathogenesis of PTC. Oncogene 2003, 22, 4578–4580. [Google Scholar] [CrossRef]
- Frattini, M.; Ferrario, C.; Bressan, P.; Balestra, D.; De Cecco, L.; Mondellini, P.; Bongarzone, I.; Collini, P.; Gariboldi, M.; Pilotti, S.; et al. Alternative mutations of BRAF, RET and NTRK1 are associated with similar but distinct gene expression patterns in papillary thyroid cancer. Oncogene 2004, 23, 7436–7440. [Google Scholar] [CrossRef] [PubMed]
- Xing, M. Molecular pathogenesis and mechanisms of thyroid cancer. Nat. Rev. Cancer 2013, 13, 184–199. [Google Scholar] [CrossRef] [PubMed]
- Vyas, S.; Zaganjor, E.; Haigis, M.C. Mitochondria and Cancer. Cell 2016, 166, 555–566. [Google Scholar] [CrossRef] [PubMed]
- Gatza, M.L.; Silva, G.O.; Parker, J.S.; Fan, C.; Perou, C.M. An integrated genomics approach identifies drivers of proliferation in luminal-subtype human breast cancer. Nat. Genet. 2014, 46, 1051–1059. [Google Scholar] [CrossRef]
- Kenmochi, N.; Suzuki, T.; Uechi, T.; Magoori, M.; Kuniba, M.; Higa, S.; Watanabe, K.; Tanaka, T. The human mitochondrial ribosomal protein genes: Mapping of 54 genes to the chromosomes and implications for human disorders. Genomics 2001, 77, 65–70. [Google Scholar] [CrossRef]
- Wallace, D.C. Mitochondria and cancer. Nat. Rev. Cancer 2012, 12, 685–698. [Google Scholar] [CrossRef]
- Li, J.; Feng, D.; Gao, C.; Zhang, Y.; Xu, J.; Wu, M.; Zhan, X. Isoforms S and L of MRPL33 from alternative splicing have isoform-specific roles in the chemoresponse to epirubicin in gastric cancer cells via the PI3K/AKT signaling pathway. Int. J. Oncol. 2019, 54, 1591–1600. [Google Scholar] [CrossRef]
- D’Andrea, A.; Gritti, I.; Nicoli, P.; Giorgio, M.; Doni, M.; Conti, A.; Bianchi, V.; Casoli, L.; Sabò, A.; Mironov, A.; et al. The mitochondrial translation machinery as a therapeutic target in Myc-driven lymphomas. Oncotarget 2016, 7, 72415–72430. [Google Scholar] [CrossRef]
- Lee, J.; Seol, M.Y.; Jeong, S.; Lee, C.R.; Ku, C.R.; Kang, S.W.; Jeong, J.J.; Shin, D.Y.; Nam, K.H.; Lee, E.J.; et al. A metabolic phenotype based on mitochondrial ribosomal protein expression as a predictor of lymph node metastasis in papillary thyroid carcinoma. Medicine 2015, 94, e380. [Google Scholar] [CrossRef]
- Lee, Y.K.; Lim, J.J.; Jeoun, U.W.; Min, S.; Lee, E.B.; Kwon, S.M.; Lee, C.; Yoon, G. Lactate-mediated mitoribosomal defects impair mitochondrial oxidative phosphorylation and promote hepatoma cell invasiveness. J. Biol. Chem. 2017, 292, 20208–20217. [Google Scholar] [CrossRef]
- Zhang, C.; Li, H.R.; Fan, J.B.; Wang-Rodriguez, J.; Downs, T.; Fu, X.D.; Zhang, M.Q. Profiling alternatively spliced mRNA isoforms for prostate cancer classification. BMC Bioinform. 2006, 7, 202. [Google Scholar] [CrossRef]
- Takemura, K.; Kawachi, H.; Eishi, Y.; Kitagaki, K.; Negi, M.; Kobayashi, M.; Uchida, K.; Inoue, J.; Inazawa, J.; Kawano, T.; et al. γ-Glutamylcyclotransferase as a novel immunohistochemical biomarker for the malignancy of esophageal squamous tumors. Hum. Pathol. 2014, 45, 331–341. [Google Scholar] [CrossRef]
- Ran, R.; Liu, Y.; Gao, H.; Kuang, Q.; Zhang, Q.; Tang, J.; Fu, H.; Zhang, Z.; He, Q. PEGylated hyaluronic acid-modified liposomal delivery system with anti-γ-glutamylcyclotransferase siRNA for drug-resistant MCF-7 breast cancer therapy. J. Pharm. Sci. 2015, 104, 476–484. [Google Scholar] [CrossRef]
- Kageyama, S.; Ii, H.; Taniguchi, K.; Kubota, S.; Yoshida, T.; Isono, T.; Chano, T.; Yoshiya, T.; Ito, K.; Yoshiki, T.; et al. Mechanisms of Tumor Growth Inhibition by Depletion of γ-Glutamylcyclotransferase (GGCT): A Novel Molecular Target for Anticancer Therapy. Int. J. Mol. Sci. 2018, 19, 2054. [Google Scholar] [CrossRef]
- Ii, H.; Yoshiya, T.; Nakata, S.; Taniguchi, K.; Hidaka, K.; Tsuda, S.; Mochizuki, M.; Nishiuchi, Y.; Tsuda, Y.; Ito, K.; et al. A Novel Prodrug of a γ-Glutamylcyclotransferase Inhibitor Suppresses Cancer Cell Proliferation in vitro and Inhibits Tumor Growth in a Xenograft Mouse Model of Prostate Cancer. ChemMedChem 2018, 13, 155–163. [Google Scholar] [CrossRef]






| Clinicopathologic Parameters | n | GGCT Expression | p | |
|---|---|---|---|---|
| Low | High | |||
| All cases | 26 | 13 | 13 | |
| Age | 0.724 | |||
| ≤55 | 14 | 6 | 8 | |
| >55 | 12 | 7 | 5 | |
| Gender | 0.342 | |||
| male | 10 | 6 | 4 | |
| female | 16 | 7 | 9 | |
| Multifocality | 0.821 | |||
| unifocal | 12 | 6 | 6 | |
| multifocal | 14 | 7 | 7 | |
| Extrathyroidal extension | 0.023 | |||
| no | 15 | 10 | 5 | |
| yes | 11 | 3 | 8 | |
| Lymph node metastasis | 0.041 | |||
| no | 12 | 8 | 4 | |
| yes | 14 | 5 | 9 | |
| T classification | 0.009 | |||
| T1-T2 | 14 | 10 | 4 | |
| T3-T4 | 12 | 3 | 9 | |
| TNM stage | 0.005 | |||
| I + II | 12 | 9 | 3 | |
| III + IV | 14 | 4 | 10 | |
Publisher’s Note: MDPI stays neutral with regard to jurisdictional claims in published maps and institutional affiliations. |
© 2022 by the authors. Licensee MDPI, Basel, Switzerland. This article is an open access article distributed under the terms and conditions of the Creative Commons Attribution (CC BY) license (https://creativecommons.org/licenses/by/4.0/).
Share and Cite
Zhang, H.-M.; Li, Z.-Y.; Dai, Z.-T.; Wang, J.; Li, L.-W.; Zong, Q.-B.; Li, J.-P.; Zhang, T.-C.; Liao, X.-H. Interaction of MRPL9 and GGCT Promotes Cell Proliferation and Migration by Activating the MAPK/ERK Pathway in Papillary Thyroid Cancer. Int. J. Mol. Sci. 2022, 23, 11989. https://doi.org/10.3390/ijms231911989
Zhang H-M, Li Z-Y, Dai Z-T, Wang J, Li L-W, Zong Q-B, Li J-P, Zhang T-C, Liao X-H. Interaction of MRPL9 and GGCT Promotes Cell Proliferation and Migration by Activating the MAPK/ERK Pathway in Papillary Thyroid Cancer. International Journal of Molecular Sciences. 2022; 23(19):11989. https://doi.org/10.3390/ijms231911989
Chicago/Turabian StyleZhang, Hui-Min, Zi-Yi Li, Zhou-Tong Dai, Jun Wang, Le-Wei Li, Qi-Bei Zong, Jia-Peng Li, Tong-Cun Zhang, and Xing-Hua Liao. 2022. "Interaction of MRPL9 and GGCT Promotes Cell Proliferation and Migration by Activating the MAPK/ERK Pathway in Papillary Thyroid Cancer" International Journal of Molecular Sciences 23, no. 19: 11989. https://doi.org/10.3390/ijms231911989
APA StyleZhang, H.-M., Li, Z.-Y., Dai, Z.-T., Wang, J., Li, L.-W., Zong, Q.-B., Li, J.-P., Zhang, T.-C., & Liao, X.-H. (2022). Interaction of MRPL9 and GGCT Promotes Cell Proliferation and Migration by Activating the MAPK/ERK Pathway in Papillary Thyroid Cancer. International Journal of Molecular Sciences, 23(19), 11989. https://doi.org/10.3390/ijms231911989

