RYBP Sensitizes Cancer Cells to PARP Inhibitors by Regulating ATM Activity
Abstract
1. Introduction
2. Results
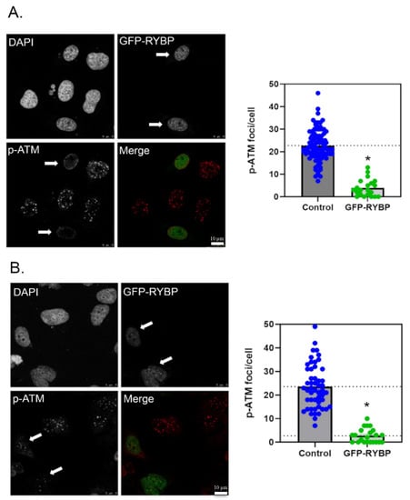
2.1. RYBP Inhibits ATM Activity and Autophosphorylation Induced by DNA Damage
2.2. RYBP Inhibits Phosphorylation of Chk2 upon DNA-Damage
2.3. RYBP Sensitizes Cancer Cells to PARP Inhibitor by Reducing ATM Activity
2.4. RYBP Reduces Migration of Cancer Cells via Regulating ATM Activity
3. Discussion
4. Materials and Methods
4.1. Antibodies and Reagents
4.2. Cell Culture
4.3. Western Blotting
4.4. Immunofluorescence Microscopy
4.5. Cell Survival Assay
4.6. Wound Closure Assay
4.7. Statistical Analysis
5. Conclusions
Supplementary Materials
Author Contributions
Funding
Institutional Review Board Statement
Informed Consent Statement
Data Availability Statement
Conflicts of Interest
References
- Matsuoka, S.; Rotman, G.; Ogawa, A.; Shiloh, Y.; Tamai, K.; Elledge, S.J. Ataxia Telangiectasia-Mutated Phosphorylates Chk2 in Vivo and in Vitro. Proc. Natl. Acad. Sci. USA 2000, 97, 10389–10394. [Google Scholar] [CrossRef] [PubMed]
- Ali, M.A.M.; Strickfaden, H.; Lee, B.L.; Spyracopoulos, L.; Hendzel, M.J. RYBP Is a K63-Ubiquitin-Chain-Binding Protein That Inhibits Homologous Recombination Repair. Cell Rep. 2018, 22, 383–395. [Google Scholar] [CrossRef] [PubMed]
- Cremona, C.A.; Behrens, A. ATM Signalling and Cancer. Oncogene 2014, 33, 3351–3360. [Google Scholar] [CrossRef]
- Jette, N.R.; Kumar, M.; Radhamani, S.; Arthur, G.; Goutam, S.; Yip, S.; Kolinsky, M.; Williams, G.J.; Bose, P.; Lees-Miller, S.P. ATM-Deficient Cancers Provide New Opportunities for Precision Oncology. Cancers 2020, 12, 687. [Google Scholar] [CrossRef]
- Schmitt, A.; Knittel, G.; Welcker, D.; Yang, T.-P.; George, J.; Nowak, M.; Leeser, U.; Büttner, R.; Perner, S.; Peifer, M.; et al. ATM Deficiency Is Associated with Sensitivity to PARP1- and ATR Inhibitors in Lung Adenocarcinoma. Cancer Res. 2017, 77, 3040–3056. [Google Scholar] [CrossRef] [PubMed]
- Tan, K.; Zhang, X.; Cong, X.; Huang, B.; Chen, H.; Chen, D. Tumor Suppressor RYBP Harbors Three Nuclear Localization Signals and Its Cytoplasm-Located Mutant Exerts More Potent Anti-Cancer Activities than Corresponding Wild Type. Cell Signal. 2017, 29, 127–137. [Google Scholar] [CrossRef]
- Zhan, S.; Wang, T.; Ge, W.; Li, J. Multiple Roles of Ring 1 and YY1 Binding Protein in Physiology and Disease. J. Cell. Mol. Med. 2018, 22, 2046–2054. [Google Scholar] [CrossRef]
- Zhao, J.; Wang, M.; Chang, L.; Yu, J.; Song, A.; Liu, C.; Huang, W.; Zhang, T.; Wu, X.; Shen, X.; et al. RYBP/YAF2-PRC1 Complexes and Histone H1-Dependent Chromatin Compaction Mediate Propagation of H2AK119ub1 during Cell Division. Nat. Cell Biol. 2020, 22, 439–452. [Google Scholar] [CrossRef]
- Wang, W.; Cheng, J.; Qin, J.-J.; Voruganti, S.; Nag, S.; Fan, J.; Gao, Q.; Zhang, R. RYBP Expression Is Associated with Better Survival of Patients with Hepatocellular Carcinoma (HCC) and Responsiveness to Chemotherapy of HCC Cells in vitro and in vivo. Oncotarget 2014, 5, 11604–11619. [Google Scholar] [CrossRef][Green Version]
- Buscemi, G.; Perego, P.; Carenini, N.; Nakanishi, M.; Chessa, L.; Chen, J.; Khanna, K.; Delia, D. Activation of ATM and Chk2 Kinases in Relation to the Amount of DNA Strand Breaks. Oncogene 2004, 23, 7691–7700. [Google Scholar] [CrossRef]
- Dombernowsky, S.L.; Weischer, M.; Allin, K.H.; Bojesen, S.E.; Tybjjrg-Hansen, A.; Nordestgaard, B.G. Risk of Cancer by ATM Missense Mutations in the General Population. J. Clin. Oncol. 2008, 26, 3057–3062. [Google Scholar] [CrossRef] [PubMed]
- Zuco, V.; Benedetti, V.; Zunino, F. ATM- and ATR-Mediated Response to DNA Damage Induced by a Novel Camptothecin, ST1968. Cancer Lett. 2010, 292, 186–196. [Google Scholar] [CrossRef] [PubMed]
- Kozlov, S.V.; Graham, M.E.; Jakob, B.; Tobias, F.; Kijas, A.W.; Tanuji, M.; Chen, P.; Robinson, P.J.; Taucher-Scholz, G.; Suzuki, K.; et al. Autophosphorylation and ATM Activation. J. Biol. Chem. 2011, 286, 9107–9119. [Google Scholar] [CrossRef] [PubMed]
- Prasad Tharanga Jayasooriya, R.G.; Dilshara, M.G.; Neelaka Molagoda, I.M.; Park, C.; Park, S.R.; Lee, S.; Choi, Y.H.; Kim, G.-Y. Camptothecin Induces G2/M Phase Arrest through the ATM-Chk2-Cdc25C Axis as a Result of Autophagy-Induced Cytoprotection: Implications of Reactive Oxygen Species. Oncotarget 2018, 9, 21744–21757. [Google Scholar] [CrossRef] [PubMed]
- Moslemi, M.; Moradi, Y.; Dehghanbanadaki, H.; Afkhami, H.; Khaledi, M.; Sedighimehr, N.; Fathi, J.; Sohrabi, E. The Association between ATM Variants and Risk of Breast Cancer: A Systematic Review and Meta-Analysis. BMC Cancer 2021, 21, 27. [Google Scholar] [CrossRef]
- Bannik, K.; Madas, B.; Jarke, S.; Sutter, A.; Siemeister, G.; Schatz, C.; Mumberg, D.; Zitzmann-Kolbe, S. DNA Repair Inhibitors Sensitize Cells Differently to High and Low LET Radiation. Sci. Rep. 2021, 11, 23257. [Google Scholar] [CrossRef] [PubMed]
- Jin, M.H.; Oh, D.-Y. ATM in DNA Repair in Cancer. Pharmcol. Ther. 2019, 203, 107391. [Google Scholar] [CrossRef]
- McCabe, N.; Turner, N.C.; Lord, C.J.; Kluzek, K.; Białkowska, A.; Swift, S.; Giavara, S.; O’Connor, M.J.; Tutt, A.N.; Zdzienicka, M.Z.; et al. Deficiency in the Repair of DNA Damage by Homologous Recombination and Sensitivity to Poly(ADP-Ribose) Polymerase Inhibition. Cancer Res. 2006, 66, 8109–8115. [Google Scholar] [CrossRef]
- Park, H.J.; Bae, J.S.; Kim, K.M.; Moon, Y.J.; Park, S.-H.; Ha, S.H.; Hussein, U.K.; Zhang, Z.; Park, H.S.; Park, B.-H.; et al. The PARP Inhibitor Olaparib Potentiates the Effect of the DNA Damaging Agent Doxorubicin in Osteosarcoma. J. Exp. Clin. Cancer Res. 2018, 37, 107. [Google Scholar] [CrossRef]
- Weston, V.J.; Oldreive, C.E.; Skowronska, A.; Oscier, D.G.; Pratt, G.; Dyer, M.J.S.; Smith, G.; Powell, J.E.; Rudzki, Z.; Kearns, P.; et al. The PARP Inhibitor Olaparib Induces Significant Killing of ATM-Deficient Lymphoid Tumor Cells in vitro and in vivo. Blood 2010, 116, 4578–4587. [Google Scholar] [CrossRef]
- Golan, T.; Hammel, P.; Reni, M.; van Cutsem, E.; Macarulla, T.; Hall, M.J.; Park, J.-O.; Hochhauser, D.; Arnold, D.; Oh, D.-Y.; et al. Maintenance Olaparib for Germline BRCA-Mutated Metastatic Pancreatic Cancer. New Engl. J. Med. 2019, 381, 317–327. [Google Scholar] [CrossRef] [PubMed]
- Yi, M.; Dong, B.; Qin, S.; Chu, Q.; Wu, K.; Luo, S. Advances and Perspectives of PARP Inhibitors. Exp. Hematol. Oncol. 2019, 8, 29. [Google Scholar] [CrossRef] [PubMed]
- Gilardini Montani, M.S.; Prodosmo, A.; Stagni, V.; Merli, D.; Monteonofrio, L.; Gatti, V.; Gentileschi, M.P.; Barilà, D.; Soddu, S. ATM-Depletion in Breast Cancer Cells Confers Sensitivity to PARP Inhibition. J. Exp. Clin. Cancer Res. 2013, 32, 95. [Google Scholar] [CrossRef]
- Paull, T.T. Mechanisms of ATM Activation. Annu. Rev. Biochem. 2015, 84, 711–738. [Google Scholar] [CrossRef] [PubMed]
- Berniak, K.; Rybak, P.; Bernas, T.; Zarębski, M.; Biela, E.; Zhao, H.; Darzynkiewicz, Z.; Dobrucki, J.W. Relationship between DNA Damage Response, Initiated by Camptothecin or Oxidative Stress, and DNA Replication, Analyzed by Quantitative 3D Image Analysis. Cytom. Part A 2013, 83, 913–924. [Google Scholar] [CrossRef]
- Horwitz, S.B.; Chang, C.-K.; Grollman, A.P. Studies on Camptothecin. I. Effects on Nucleic Acid and Protein Synthesis. Mol. Pharm. 1971, 7, 632–644. [Google Scholar]
- Xiang, J.; Zhou, L.; He, Y.; Wu, S. LDH-A Inhibitors as Remedies to Enhance the Anticancer Effects of PARP Inhibitors in Ovarian Cancer Cells. Aging 2021, 13, 25920–25930. [Google Scholar] [CrossRef]
- Chen, W.-T.; Ebelt, N.D.; Stracker, T.H.; Xhemalce, B.; van den Berg, C.L.; Miller, K.M. ATM Regulation of IL-8 Links Oxidative Stress to Cancer Cell Migration and Invasion. Elife 2015, 4, e072720. [Google Scholar] [CrossRef]
- Kozlov, S.V.; Graham, M.E.; Peng, C.; Chen, P.; Robinson, P.J.; Lavin, M.F. Involvement of Novel Autophosphorylation Sites in ATM Activation. EMBO J. 2006, 25, 3504–3514. [Google Scholar] [CrossRef]
- Lee, J.-H.; Paull, T.T. Activation and Regulation of ATM Kinase Activity in Response to DNA Double-Strand Breaks. Oncogene 2007, 26, 7741–7748. [Google Scholar] [CrossRef]
- Perkhofer, L.; Schmitt, A.; Romero Carrasco, M.C.; Ihle, M.; Hampp, S.; Ruess, D.A.; Hessmann, E.; Russell, R.; Lechel, A.; Azoitei, N.; et al. ATM Deficiency Generating Genomic Instability Sensitizes Pancreatic Ductal Adenocarcinoma Cells to Therapy-Induced DNA Damage. Cancer Res. 2017, 77, 5576–5590. [Google Scholar] [CrossRef] [PubMed]
- Kucharski, T.J.; Gamache, I.; Gjoerup, O.; Teodoro, J.G. DNA Damage Response Signaling Triggers Nuclear Localization of the Chicken Anemia Virus Protein Apoptin. J. Virol. 2011, 85, 12638–12649. [Google Scholar] [CrossRef] [PubMed]
- Danen-van Oorschot, A.A.A.M.; Voskamp, P.; Seelen, M.C.M.J.; van Miltenburg, M.H.A.M.; Bolk, M.W.; Tait, S.W.; Boesen-de Cock, J.G.R.; Rohn, J.L.; Borst, J.; Noteborn, M.H.M. Human Death Effector Domain-Associated Factor Interacts with the Viral Apoptosis Agonist Apoptin and Exerts Tumor-Preferential Cell Killing. Cell Death Differ. 2004, 11, 564–573. [Google Scholar] [CrossRef] [PubMed]
- Buscemi, G.; Carlessi, L.; Zannini, L.; Lisanti, S.; Fontanella, E.; Canevari, S.; Delia, D. DNA Damage-Induced Cell Cycle Regulation and Function of Novel Chk2 Phosphoresidues. Mol. Cell Biol. 2006, 26, 7832–7845. [Google Scholar] [CrossRef][Green Version]
- Xu, X.; Tsvetkov, L.M.; Stern, D.F. Chk2 Activation and Phosphorylation-Dependent Oligomerization. Mol. Cell Biol. 2002, 22, 4419–4432. [Google Scholar] [CrossRef] [PubMed][Green Version]
- Liu, H.-Y.; Zhang, Y.-Y.; Zhu, B.-L.; Feng, F.-Z.; Zhang, H.-T.; Yan, H.; Zhou, B. MiR-203a-3p Regulates the Biological Behaviors of Ovarian Cancer Cells through Mediating the Akt/GSK-3β/Snail Signaling Pathway by Targeting ATM. J. Ovarian Res. 2019, 12, 60. [Google Scholar] [CrossRef] [PubMed]
- Aguilar-Quesada, R.; Muñoz-Gámez, J.A.; Martín-Oliva, D.; Peralta, A.; Valenzuela, M.T.; Matínez-Romero, R.; Quiles-Pérez, R.; Murcia, J.M.; de Murcia, G.; de Almodóvar, M.R.; et al. Interaction between ATM and PARP-1 in Response to DNA Damage and Sensitization of ATM Deficient Cells through PARP Inhibition. BMC Mol. Biol. 2007, 8, 29. [Google Scholar] [CrossRef]
- Wang, C.; Jette, N.; Moussienko, D.; Bebb, D.G.; Lees-Miller, S.P. ATM-Deficient Colorectal Cancer Cells Are Sensitive to the PARP Inhibitor Olaparib. Transl. Oncol. 2017, 10, 190–196. [Google Scholar] [CrossRef]
- Lloyd, R.L.; Wijnhoven, P.W.G.; Ramos-Montoya, A.; Wilson, Z.; Illuzzi, G.; Falenta, K.; Jones, G.N.; James, N.; Chabbert, C.D.; Stott, J.; et al. Combined PARP and ATR Inhibition Potentiates Genome Instability and Cell Death in ATM-Deficient Cancer Cells. Oncogene 2020, 39, 4869–4883. [Google Scholar] [CrossRef]
- Wang, N.; Yu, M.; Fu, Y.; Ma, Z. Blocking ATM Attenuates SKOV3 Cell Proliferation and Migration by Disturbing OGT/OGA Expression via Hsa-MiR-542-5p. Front. Oncol. 2022, 12, 839508. [Google Scholar] [CrossRef]
- Golding, S.E.; Rosenberg, E.; Valerie, N.; Hussaini, I.; Frigerio, M.; Cockcroft, X.F.; Chong, W.Y.; Hummersone, M.; Rigoreau, L.; Menear, K.A.; et al. Improved ATM Kinase Inhibitor KU-60019 Radiosensitizes Glioma Cells, Compromises Insulin, AKT and ERK Prosurvival Signaling, and Inhibits Migration and Invasion. Mol. Cancer Ther. 2009, 8, 2894–2902. [Google Scholar] [CrossRef] [PubMed]
- Dinglin, X.; Ding, L.; Li, Q.; Liu, Y.; Zhang, J.; Yao, H. RYBP Inhibits Progression and Metastasis of Lung Cancer by Suppressing EGFR Signaling and Epithelial-Mesenchymal Transition. Transl. Oncol. 2017, 10, 280–287. [Google Scholar] [CrossRef] [PubMed]
- Zhou, H.; Li, J.; Zhang, Z.; Ye, R.; Shao, N.; Cheang, T.; Wang, S. RING1 and YY1 Binding Protein Suppresses Breast Cancer Growth and Metastasis. Int. J. Oncol. 2016, 49, 2442–2452. [Google Scholar] [CrossRef] [PubMed]




Publisher’s Note: MDPI stays neutral with regard to jurisdictional claims in published maps and institutional affiliations. |
© 2022 by the authors. Licensee MDPI, Basel, Switzerland. This article is an open access article distributed under the terms and conditions of the Creative Commons Attribution (CC BY) license (https://creativecommons.org/licenses/by/4.0/).
Share and Cite
Maybee, D.V.; Psaras, A.M.; Brooks, T.A.; Ali, M.A.M. RYBP Sensitizes Cancer Cells to PARP Inhibitors by Regulating ATM Activity. Int. J. Mol. Sci. 2022, 23, 11764. https://doi.org/10.3390/ijms231911764
Maybee DV, Psaras AM, Brooks TA, Ali MAM. RYBP Sensitizes Cancer Cells to PARP Inhibitors by Regulating ATM Activity. International Journal of Molecular Sciences. 2022; 23(19):11764. https://doi.org/10.3390/ijms231911764
Chicago/Turabian StyleMaybee, Deanna V., Alexandra Maria Psaras, Tracy A. Brooks, and Mohammad A. M. Ali. 2022. "RYBP Sensitizes Cancer Cells to PARP Inhibitors by Regulating ATM Activity" International Journal of Molecular Sciences 23, no. 19: 11764. https://doi.org/10.3390/ijms231911764
APA StyleMaybee, D. V., Psaras, A. M., Brooks, T. A., & Ali, M. A. M. (2022). RYBP Sensitizes Cancer Cells to PARP Inhibitors by Regulating ATM Activity. International Journal of Molecular Sciences, 23(19), 11764. https://doi.org/10.3390/ijms231911764

