NGF-Induced Upregulation of CGRP in Orofacial Pain Induced by Tooth Movement Is Dependent on Atp6v0a1 and Vesicle Release
Abstract
1. Introduction
2. Results
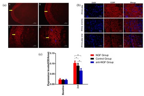
2.1. NGF Participated in the Regulation of Orofacial Pain through Upregulating CGRP in Trigeminal Ganglia
2.2. NGF-Induced Regulation of CGRP in Trigeminal Subnucleus Caudalis (Vc)
2.3. NGF Upregulated CGRP Is Independent on Atp6v0a1 in TG
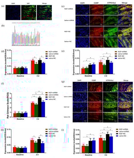
2.4. The Expression of CGRP in Vc Is Dependent on NGF and Atp6v0a1
2.5. In Vitro NGF Modulate Synaptic Vesicle and CGRP Release from SH-SY5Y Neurons Is Dependent on Atp6v0a1
3. Discussion
4. Materials and Methods
4.1. Animals and the Induction of Orofacial Pain
4.2. Evaluation of Pain through the Rat Grimace Scale
4.3. Administration of Drugs
4.4. Construction of Lentivirus Vector
4.5. Cell Culture of SH-SY5Y
4.6. Immunostaining
4.7. FM1-43 Staining
4.8. Enzyme-Linked Immunosorbent Assy (ELISA)
4.9. Fluorescence In Situ Hybridization
4.10. Real-Time Polymerase Chain Reaction
4.11. Statistical Analysis
5. Conclusions
Author Contributions
Funding
Institutional Review Board Statement
Informed Consent Statement
Data Availability Statement
Conflicts of Interest
References
- Horst, O.V.; Cunha-Cruz, J.; Zhou, L.; Manning, W.; Mancl, L.; DeRouen, T.A. Prevalence of pain in the orofacial regions in patients visiting general dentists in the Northwest Practice-based REsearch Collaborative in Evidence-based DENTistry research network. J. Am. Dent. Assoc. 2015, 146, 721–728 e3. [Google Scholar] [CrossRef] [PubMed]
- Liang, H.; Hu, H.; Shan, D.; Lyu, J.; Yan, X.; Wang, Y.; Jian, F.; Li, X.; Lai, W.; Long, H. CGRP Modulates Orofacial Pain through Mediating Neuron-Glia Crosstalk. J. Dent. Res. 2021, 100, 98–105. [Google Scholar] [CrossRef] [PubMed]
- Banigo, A.; Watson, D.; Ram, B.; Ah-See, K. Orofacial pain. BMJ 2018, 361, k1517. [Google Scholar] [CrossRef] [PubMed]
- de Siqueira, S.R.; Vilela, T.T.; Florindo, A.A. Prevalence of headache and orofacial pain in adults and elders in a Brazilian community: An epidemiological study. Gerodontology 2015, 32, 123–131. [Google Scholar] [CrossRef]
- Hussain, A.S.; Al Toubity, M.J.; Elias, W.Y. Methodologies in Orthodontic Pain Management: A Review. Open Dent. J. 2017, 11, 492–497. [Google Scholar] [CrossRef]
- Guo, R.; Zhou, Y.; Long, H.; Shan, D.; Wen, J.; Hu, H.M.; Yang, H.; Wu, Z.Q.; Lai, W.L. Transient receptor potential Vanilloid 1-based gene therapy alleviates orthodontic pain in rats. Int. J. Oral Sci. 2019, 11, 11. [Google Scholar] [CrossRef]
- Lyu, J.H.; Wen, J.; Guo, R.; Zhu, Y.F.; Liang, H.Y.; Gao, M.Y.; Wang, H.; Lai, W.L.; Long, H. Botulinum toxin A alleviates orofacial nociception induced by orthodontic tooth movement through nociceptin/orphanin-FQ pathway in rats. Arch. Oral Biol. 2020, 117, 104817. [Google Scholar] [CrossRef]
- Long, H.; Wang, Y.; Jian, F.; Liao, L.N.; Yang, X.; Lai, W.L. Current advances in orthodontic pain. Int. J. Oral Sci. 2016, 8, 67–75. [Google Scholar] [CrossRef]
- Mai, L.; Huang, F.; Zhu, X.; He, H.; Fan, W. Role of Nerve Growth Factor in Orofacial Pain. J. Pain Res. 2020, 13, 1875–1882. [Google Scholar] [CrossRef]
- Wise, B.L.; Seidel, M.F.; Lane, N.E. The evolution of nerve growth factor inhibition in clinical medicine. Nat. Rev. Rheumatol. 2021, 17, 34–46. [Google Scholar] [CrossRef]
- Gao, M.Y.; Yan, X.Y.; Lu, Y.Z.; Ren, L.H.; Zhang, S.Z.; Zhang, X.Q.; Kuang, Q.Y.; Liu, L.; Zhou, J.; Wang, Y.; et al. Retrograde nerve growth factor signaling modulates tooth mechanical hyperalgesia induced by orthodontic tooth movement via acid-sensing ion channel 3. Int. J. Oral Sci. 2021, 13, 18. [Google Scholar] [CrossRef] [PubMed]
- Reed, W.R.; Little, J.W.; Lima, C.R.; Sorge, R.E.; Yarar-Fisher, C.; Eraslan, M.; Hurt, C.P.; Ness, T.J.; Gu, J.G.; Martins, D.F.; et al. Spinal Mobilization Prevents NGF-Induced Trunk Mechanical Hyperalgesia and Attenuates Expression of CGRP. Front. Neurosci. 2020, 14, 385. [Google Scholar] [CrossRef] [PubMed]
- Zhou, Y.; Long, H.; Ye, N.; Liao, L.; Yang, X.; Jian, F.; Wang, Y.; Lai, W. The effect of capsaicin on expression patterns of CGRP in trigeminal ganglion and trigeminal nucleus caudalis following experimental tooth movement in rats. J. Appl. Oral Sci. 2016, 24, 597–606. [Google Scholar] [CrossRef] [PubMed]
- Jahn, R. How to Fill a Synaptic Vesicle with Neurotransmitters? Transport Mechanisms and Ion Balance. Biophys. J. 2016, 110, 7a. [Google Scholar] [CrossRef]
- Li, R.; Li, D.H.; Wu, C.B.; Ye, L.B.; Wu, Y.Q.; Yuan, Y.; Yang, S.N.; Xie, L.; Mao, Y.Q.; Jiang, T.; et al. Nerve growth factor activates autophagy in Schwann cells to enhance myelin debris clearance and to expedite nerve regeneration. Theranostics 2020, 10, 1649–1677. [Google Scholar] [CrossRef] [PubMed]
- Costa, Y.M.; Exposto, F.G.; Kothari, M.; Castrillon, E.E.; Conti, P.C.R.; Bonjardim, L.R.; Svensson, P. Masseter corticomotor excitability is decreased after intramuscular administration of nerve growth factor. Eur. J. Pain 2019, 23, 1619–1630. [Google Scholar] [CrossRef]
- Mizumura, K.; Murase, S. Role of nerve growth factor in pain. Handb. Exp. Pharmacol. 2015, 227, 57–77. [Google Scholar]
- Shinoda, M.; Asano, M.; Omagari, D.; Honda, K.; Hitomi, S.; Katagiri, A.; Iwata, K. Nerve growth factor contribution via transient receptor potential vanilloid 1 to ectopic orofacial pain. J. Neurosci. 2011, 31, 7145–7155. [Google Scholar] [CrossRef]
- Khodorova, A.; Nicol, G.D.; Strichartz, G. The TrkA receptor mediates experimental thermal hyperalgesia produced by nerve growth factor: Modulation by the p75 neurotrophin receptor. Neuroscience 2017, 340, 384–397. [Google Scholar] [CrossRef]
- Gao, M.Y.; Long, H.; Ma, W.Q.; Liao, L.N.; Yang, X.; Zhou, Y.; Shan, D.; Huang, R.H.; Jian, F.; Wang, Y.; et al. The role of periodontal ASIC3 in orofacial pain induced by experimental tooth movement in rats. Eur. J. Orthodont. 2016, 38, 577–583. [Google Scholar] [CrossRef]
- Roh, S.H.; Stam, N.J.; Hryc, C.F.; Couoh-Cardel, S.; Pintilie, G.; Chiu, W.; Wilkens, S. The 3.5-A degrees CryoEM Structure of Nanodisc-Reconstituted Yeast Vacuolar ATPase V-o Proton Channel. Mol. Cell 2018, 69, 993. [Google Scholar] [CrossRef]
- Pamarthy, S.; Kulshrestha, A.; Katara, G.K.; Beaman, K.D. The curious case of vacuolar ATPase: Regulation of signaling pathways. Mol. Cancer 2018, 17, 41. [Google Scholar] [CrossRef] [PubMed]
- Aoto, K.; Kato, M.; Akita, T.; Nakashima, M.; Mutoh, H.; Akasaka, N.; Tohyama, J.; Nomura, Y.; Hoshino, K.; Ago, Y.; et al. ATP6V0A1 encoding the a1-subunit of the V0 domain of vacuolar H(+)-ATPases is essential for brain development in humans and mice. Nat. Commun. 2021, 12, 2107. [Google Scholar] [CrossRef] [PubMed]
- Saw, N.M.; Kang, S.Y.; Parsaud, L.; Han, G.A.; Jiang, T.; Grzegorczyk, K.; Surkont, M.; Sun-Wada, G.H.; Wada, Y.; Li, L.; et al. Vacuolar H(+)-ATPase subunits Voa1 and Voa2 cooperatively regulate secretory vesicle acidification, transmitter uptake, and storage. Mol. Biol. Cell 2011, 22, 3394–3409. [Google Scholar] [CrossRef] [PubMed]
- Zhang, Q.; Zhou, L.; Xie, H.; Zhang, H.; Gao, X. HAGLR aggravates neuropathic pain and promotes inflammatory response and apoptosis of lipopolysaccharide-treated SH-SY5Y cells by sequestering miR-182-5p from ATAT1 and activating NLRP3 inflammasome. Neurochem. Int. 2021, 145, 105001. [Google Scholar] [CrossRef] [PubMed]
- Ertilav, K.; Naziroglu, M.; Ataizi, Z.S.; Yildizhan, K. Melatonin and Selenium Suppress Docetaxel-Induced TRPV1 Activation, Neuropathic Pain and Oxidative Neurotoxicity in Mice. Biol. Trace Elem. Res. 2021, 199, 1469–1487. [Google Scholar] [CrossRef]
- Chia, J.S.M.; Izham, N.A.M.; Farouk, A.A.O.; Sulaiman, M.R.; Mustafa, S.; Hutchinson, M.R.; Perimal, E.K. Zerumbone Modulates alpha2A-Adrenergic, TRPV1, and NMDA NR2B Receptors Plasticity in CCI-Induced Neuropathic Pain In Vivo and LPS-Induced SH-SY5Y Neuroblastoma In Vitro Models. Front. Pharmacol. 2020, 11, 92. [Google Scholar] [CrossRef] [PubMed]
- Liao, L.N.; Long, H.; Zhang, L.; Chen, H.L.; Zhou, Y.; Ye, N.S.; Lai, W.L. Evaluation of pain in rats through facial expression following experimental tooth movement. Eur. J. Oral Sci. 2014, 122, 121–124. [Google Scholar] [CrossRef]
- Long, H.; Liao, L.; Zhou, Y.; Shan, D.; Gao, M.; Huang, R.; Yang, X.; Lai, W. A novel technique of delivering viral vectors to trigeminal ganglia in rats. Eur. J. Oral Sci. 2017, 125, 1–7. [Google Scholar] [CrossRef] [PubMed]
- Merlo, S.; Spampinato, S.F.; Beneventano, M.; Sortino, M.A. The contribution of microglia to early synaptic compensatory responses that precede beta-amyloid-induced neuronal death. Sci. Rep. 2018, 8, 7297. [Google Scholar] [CrossRef]
- Zhou, Y.; Song, Z.; Chen, S.; Yao, F.; Liu, J.; Ouyang, Z.; Liao, Z. Mechanism of Catechol-O-methyltransferase Regulating Orofacial Pain Induced by Tooth Movement. BioMed Res. Int. 2021, 2021, 4229491. [Google Scholar] [CrossRef] [PubMed]







Publisher’s Note: MDPI stays neutral with regard to jurisdictional claims in published maps and institutional affiliations. |
© 2022 by the authors. Licensee MDPI, Basel, Switzerland. This article is an open access article distributed under the terms and conditions of the Creative Commons Attribution (CC BY) license (https://creativecommons.org/licenses/by/4.0/).
Share and Cite
Tao, T.; Liu, Y.; Zhang, J.; Lai, W.; Long, H. NGF-Induced Upregulation of CGRP in Orofacial Pain Induced by Tooth Movement Is Dependent on Atp6v0a1 and Vesicle Release. Int. J. Mol. Sci. 2022, 23, 11440. https://doi.org/10.3390/ijms231911440
Tao T, Liu Y, Zhang J, Lai W, Long H. NGF-Induced Upregulation of CGRP in Orofacial Pain Induced by Tooth Movement Is Dependent on Atp6v0a1 and Vesicle Release. International Journal of Molecular Sciences. 2022; 23(19):11440. https://doi.org/10.3390/ijms231911440
Chicago/Turabian StyleTao, Tianjin, Yi Liu, Jingqi Zhang, Wenli Lai, and Hu Long. 2022. "NGF-Induced Upregulation of CGRP in Orofacial Pain Induced by Tooth Movement Is Dependent on Atp6v0a1 and Vesicle Release" International Journal of Molecular Sciences 23, no. 19: 11440. https://doi.org/10.3390/ijms231911440
APA StyleTao, T., Liu, Y., Zhang, J., Lai, W., & Long, H. (2022). NGF-Induced Upregulation of CGRP in Orofacial Pain Induced by Tooth Movement Is Dependent on Atp6v0a1 and Vesicle Release. International Journal of Molecular Sciences, 23(19), 11440. https://doi.org/10.3390/ijms231911440

